


还剩5页未读,
继续阅读
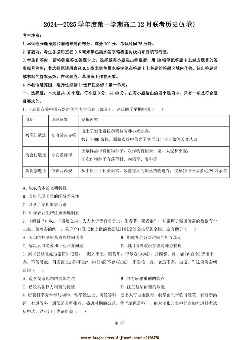
2024~2025学年安徽省A10联盟高二上12月月考历史试卷(含答案)
展开
这是一份2024~2025学年安徽省A10联盟高二上12月月考历史试卷(含答案),共8页。
相关试卷
2024~2025学年安徽省A10联盟高二第一学期12月月考历史试卷:
这是一份2024~2025学年安徽省A10联盟高二第一学期12月月考历史试卷,共9页。试卷主要包含了选择题,非选择题等内容,欢迎下载使用。
2024~2025学年安徽省A10联盟高三上学期12月质检历史试卷:
这是一份2024~2025学年安徽省A10联盟高三上学期12月质检历史试卷,共8页。试卷主要包含了选择题,非选择题等内容,欢迎下载使用。
2024~2025学年安徽省A10联盟高二(上)期中历史试卷(含答案):
这是一份2024~2025学年安徽省A10联盟高二(上)期中历史试卷(含答案),共1页。