


还剩6页未读,
继续阅读
2024~2025学年山东省烟台市高一上期中历史试卷(含答案)
展开
这是一份2024~2025学年山东省烟台市高一上期中历史试卷(含答案),共9页。
相关试卷
2024~2025学年山东省临沂市高一上期中历史试卷(含答案):
这是一份2024~2025学年山东省临沂市高一上期中历史试卷(含答案),共11页。
2024~2025学年山东省淄博中学高一上期中历史试卷(含答案解析):
这是一份2024~2025学年山东省淄博中学高一上期中历史试卷(含答案解析),共10页。
山东省烟台市2024-2025学年高一上学期11月期中学业水平诊断历史试题(解析版):
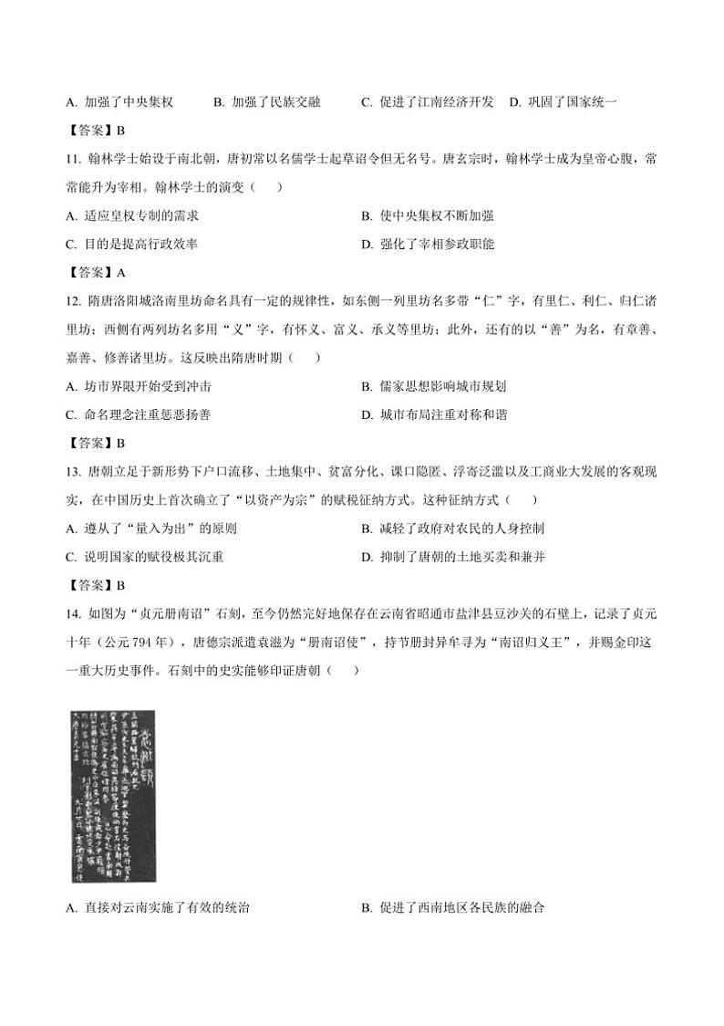
这是一份山东省烟台市2024-2025学年高一上学期11月期中学业水平诊断历史试题(解析版),共17页。试卷主要包含了选择题,非选择题等内容,欢迎下载使用。