还剩11页未读,
继续阅读
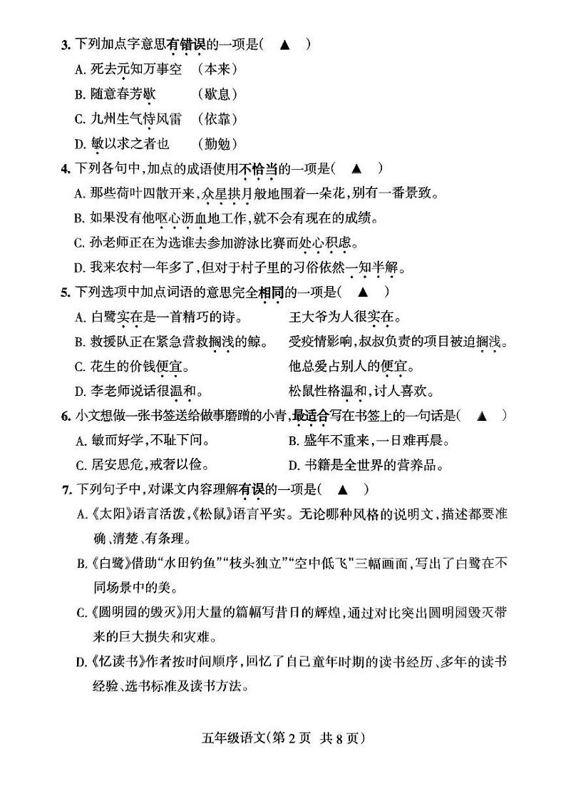
江苏省南通市海门区2024-2025学年五年级上学期1月期末语文试题
展开
这是一份江苏省南通市海门区2024-2025学年五年级上学期1月期末语文试题,共14页。
相关试卷
江苏省南通市海门区2024-2025学年四年级上学期1月期末语文试题:
这是一份江苏省南通市海门区2024-2025学年四年级上学期1月期末语文试题,共12页。
江苏省南通市海门区2024-2025学年三年级上学期1月期末语文试题:
这是一份江苏省南通市海门区2024-2025学年三年级上学期1月期末语文试题,共8页。
江苏省南通市海门区2024-2025学年六年级上学期1月期末语文试题:
这是一份江苏省南通市海门区2024-2025学年六年级上学期1月期末语文试题,共14页。

