





所属成套资源:2025年高考英语答题技巧与模板构建讲练(新高考通用)
模板03 阅读理解词义猜测题(答题模板)-2025年高考英语答题技巧与模板构建讲练
展开
这是一份模板03 阅读理解词义猜测题(答题模板)-2025年高考英语答题技巧与模板构建讲练,文件包含模板03阅读理解词义猜测题-原卷版答题模板-2025年高考英语答题技巧与模板构建docx、模板03阅读理解词义猜测题-解析版答题模板-2025年高考英语答题技巧与模板构建docx等2份试卷配套教学资源,其中试卷共61页, 欢迎下载使用。
高考英语阅读理解细节理解题主要考查学生根据文章内容获取特定信息的能力。以下是一个详细的做题模板,旨在帮助学生高效、准确地解答这类题目:
模板01 词义(词组)猜测题
【2023·新高考Ⅱ卷·C篇节选】 scenes may have been painted hundreds f years ag, but they recrd mments we can all relate t.
What d the underlined wrds “relate t” in Paragraph 2 mean?
A.Understand. B.Paint. C.Seize. D.Transfrm.
第一步:定位原文定位原文信息:These scenes may have been painted hundreds f years ag, but they recrd mments we can all relate t.(第二段)
第二步:分析线索 根据句中的but可推知,此处与前面为转折关系。
第三步:推测词义 画线短语“relate t”的意思最相近的为A项“理解、认识到”。
第四步:代入验证 此句意为:这些场景可能绘制于数百年前,但它们记录的是我们都能感同身受的时刻。解题时,根据定位信息的语境排除B项的paint;而C项seize的意思是“抓住;占领;夺取”等,和画线词的语境也明显不符,故排除。
第五步:检查答案 故选 __A__。
(2023·安徽马鞍山·模拟预测)...
Hwever, nline interactins can have an adverse effect n existing relatinships. 68% f teen scial media users reprt having experienced unpleasant feelings tward their friends n scial media and 26% f all teens have had an argument with a friend ver smething that happened nline r ver text messages.
The Internet is undubtedly an invaluable link between peple separated by distance. But this link must be based n intimacy and familiarity and a balance f nline and ffline interactins will pave the way fr better relatinships in the wrld.
3.What des the underlined wrd “adverse” in paragraph 5 mean?
A.Lasting.B.Harmful.C.Decisive.D.Nticeable.
模板02 句意猜测题
【2022年新高考全国Ⅱ卷】We jurnalists live in a new age f strytelling, with many new multimedia tls. Many yung peple dn’t even realize it’s new. Fr them, it’s just nrmal.
This hit hme fr me as I was sitting with my 2-year-ld grandsn n a sfa ver the Spring Festival hliday. I had brught a children’s bk t read. It had simple wrds and clrful pictures — a perfect match fr his age.
Picture this: my grandsn sitting n my lap as I hld the bk in frnt s he can see the pictures. As I read, he reaches ut and pkes (戳) the page with his finger.
...
4. What d the underlined wrds “hit hme fr me” mean in paragraph 2?
A. Prvided shelter fr me. B. Became very clear t me.
C. Tk the pressure ff me. D. Wrked quite well n me.
第一步:定位原文 This hit hme fr me as I was sitting with my 2-year-ld grandsn n a sfa ver the Spring Festival hliday.(第二段)
第二步:分析线索 根据第一段“We jurnalists live in a new age f strytelling, with many new multimedia tls. Many yung peple dn’t even realize it’s new. Fr them, it’s just nrmal. ”以及画线词后文“as I was sitting with my 2-year-ld grandsn n a sfa ver the Spring Festival hliday. ”可知此句是对前面的解释说明。
第三步:推测词义 作者是记者,生活在一个讲故事的新时代,有许多新的多媒体工具。许多年轻人甚至没有意识到它是新的。对他们来说,这很正常。而这在春节假期,作者和两岁的孙子坐在沙发上,尤其清楚认识到了这一点。故画线词意思是“我很清楚”。故画线词意思是“我很清楚”。
第四步:代入验证 我们记者生活在一个全新的故事讲述时代,拥有众多新颖的多媒体工具。许多年轻人甚至没有意识到这是新事物。对他们来说,这一切再正常不过了。
春节期间,当我与两岁的孙子坐在沙发上时,我深刻体会到了这一点。
第五步:代入答案 B
(2024·江西·一模)One f China’s first female sea-rescue pilts lks back in pride at 300-plus missins and prmises t save mre lives. When the perfect strm brews(酝酿) ver the bundless sea and lives are in danger, a crew f highly trained prfessinals embarks n a missin impssible t search fr and rescue survivrs frm the rugh waters. Wan Qiuwen is ne f them. And, she’s a wman.
The 36-year-ld frm Shanghai has brken the glass ceiling t becme ne f China’s first tw female rescue helicpter pilts wh respnd t search and rescue missins invlving carg ship snags(货船遇险), vessel accidents, medical emergencies and special marine peratins. The demanding nature f the prfessin had always favred male candidates until the rules were changed fr the first and nly time. She says, “Rescue at sea can be bth challenging and terrifying. If yu dn’t think and act fast, peple may die.”
On Aug 20,2020, an il tanker ferrying 3,000 metric tns f gasline cllided with a carg ship laded with sand and gravel abut 1.5 nautical miles (2,778 meters) sutheast f the Yangtze River estuary, sparking a fire n the deck f the il tanker and causing the latter t sink. Wan was amng the first respndents. She flew t the site frm Gadng helicpter airprt, which is the cuntry’s first-f-its-kind marine rescue launchpad(发射台). “The tanker was still burning and there was a thick envelpe f smke, reducing visibility t near zer.” she recalls. And yet, with her sea wisdm, Wan sptted a survivr and executed a successful rescue peratin. She hvered abve the trubled waters fr a cuple f minutes t estimate the best extractin pint, and then threw dwn a rpe and pulled up a seriusly injured crew member.
Nw, a mther f a by, when peple ask her if she will cntinue t fly nce her child grws up, Wan’s respnse is affirmative. “This prfessin is abut saving lives and I am a rescue pilt, nce and always.”
9.What d the underlined wrds “brken the glass ceiling” prbably mean?
A.Winning wide praise.B.Making a persnal breakthrugh.
C.Disbeying rules f her career.D.Breaking barriers preventing wmen’s advancement.
模板03 代词指代题
【2024浙江1月卷】When was the last time yu used a telephne bx? I mean t make an actual phne call — nt t shelter frm the rain. Ages ag right? The last time I used a phne bx fr its intended purpse was…2006. I was cnducting auditins (试演) fr my play in my tiny ld shared huse in Lndn. Hping t impress sme talented actrs t cme and wrk fr me fr nthing, I spread sme thrws ver the sfas and lit candles t make it seem a bit mre ”yung prfessinal”.
As I rushed utdrs t empty the wastepaper baskets, the dr swung shut behind me. Suddenly I was lcked utside. My mbile phne was inside, but luckily there was a telephne bx acrss the street. S, I called Directry Assistance, gt put thrugh t ur landlady’s managing agent, and had a spare key sent t me with just enugh time t get back in befre the actrs arrived.
As it has been many years since I last used ne, I shuld hardly be surprised that then are n lnger any public telephnes near my huse. The last ne standing has just been turn int a “mini cmmunity library”: any passer-by can “brrw” a bk frm its shelves return it later, r replace it with anther title frm their wn cllectin.
Fr a few mnths after the “library” pened, I didn’t bther taking a lk, as I had assumed that it wuld be stuffed full f cheese lve stries. Then I nticed frk cnducting spring cleans drpping bxes f vluminus bks n varius subjects there. And these bks were free. This unbeatable price-pint encuraged me t experiment with dzens f titles that I wuld never nrmally cnsider buying. And I’ve discvered sme great bks!
If I ever get trapped utside my huse again, my lcal telephne bx will, sadly n lnger be able t cnnect me with my keys. But it can certainly keep me entertained while I wait fr my wife t rescue me.
4. What des the underlined wrd “it” in the first paragraph refer t?
A. The play.B. The shared huse.
C. The sfa.D. The telephne bx.
第一步:定位原文
第一段 "I mean t make an actual phne call — nt t shelter frm the rain. Ages ag right? The last time I used a phne bx fr its intended purpse was…2006." (我指的是打实际的电话——不是为了躲雨。很久之前了对吧?我上次为了它原本的目的使用电话亭是在……2006年。) 其中,"it" 出现在 "fr its intended purpse" 这个短语中。
第二步:推测词义
根据上下文,作者提到了“打实际的电话”和“不是为了躲雨”,然后提到自己上次为了某个东西(it)原本的目的使用电话亭是在2006年。结合常识和语境,电话亭原本的目的就是打电话,因此可以推断 "it" 指的是电话亭(telephne bx)。
第三步:代入验证
将 "telephne bx" 代入原文,句子意思变为:“我上次为了电话亭原本的目的使用它是在2006年。” 这与上下文语境相符,因此可以确定 "it" 指的是 "telephne bx"。
第四步:检查答案
根据以上分析,选项D(The telephne bx)是正确答案。其他选项(A. The play. B. The shared huse. C. The sfa.)在上下文中均未与 "it" 形成直接关联,因此可以排除。
答案为D。
(2022·新高考Ⅱ卷·C篇节选) An idea frm lawmakers in New Yrk is t give plice fficers a new device called the Textalyzer.It wuld wrk like this: An fficer arriving at the scene f a crash culd ask fr the phnes f the drivers and use the Textalyzer t check in the perating system fr recent activity.The technlgy culd determine whether a driver had just texted, emailed r dne anything else that is nt allwed under New Yrk’s hands-free driving laws.
“We need smething n the bks that can change peple’s behavir,” said Félix W.Ortiz, wh pushed fr the state’s 2001 ban n hand-held devices by drivers.If the Textalyzer bill becmes law, he said,“peple are ging t be mre afraid t put their hands n the cell phne.”
What des the underlined wrd “smething” in the last paragraph refer t?
Advice. D.Laws.
第一步:定位原文 We need smething n the bks that can change peple’s behavir我们需要一些能改变人们行为的有案可查的东西。(画线词所在的句子)If the Textalyzer bill becmes law, he said, “peple are ging t be mre afraid t put their hands n the cell phne.”
第二步:推测词义 根据下文句意如果文本分析仪法案成为法律,他说:“人们会更害怕把手放在手机上。”和原文信息可知, 画线词指代下文中的law, 即法律。
第三步:代入验证 根据原文信息可知,画线词指代下文中的law,即法律。故选D。
第四步:检查答案 考生在解答本题时,要注意画线词后文对答案的提示作用,特别注意画线词前后文的语境。如果忽略画线词后的句子,则很容易选错答案。
【2024-2025学年江西省多校联考高三上学期10月月考】
The Arctic has seen the largest and mst steady declines in sea ice’s cling pwer since1980, but until recently, the Suth Ple had appeared mre adaptive t the changing climate, accrding t new research led by scientists in University f Michigan. Its sea ice cver had remained relatively stable frm 2007 t the 2010s, and the cling pwer f the Antarctic sea ice was actually trending up at that time.
That view suddenly changed in 2016, when an area larger than Texas melted n ne f the cntinent’s largest ice shelves. The Antarctic lst sea ice then t, and its cling pwer hasn’t recvered. As a result, 2016 and the fllwing seven years have had the weakest glbal sea ice cling effect since the early 1980s.
Beynd the disappearing ice cver, the remaining ice is als becming less reflective as warming temperatures and increased rainfall create thinner and wetter ice and mre melt pnds that reflect less slar radiatin. This effect has been mst bvius in the Arctic, where sea ice has becme less reflective in the sunniest parts f the year, and the new study raises the pssibility that it culd be an imprtant factr in the Antarctic, t— in additin t lst sea ice cver.
6.What des the underlined wrd “it” in paragraph 3 refer t?
A.The study.B.The warming temperature.
C.The sea ice.D.The effect.
Passage 1
(24-25高三上·甘肃定西·阶段练习)The Eurpean Central Bank, r ECB, has cut interest rates fr the first time in nearly fur years, bringing them dwn frm a recrd high f 4 percent t 3.75 percent, leading peple t guess that the Bank f England, r BE, and the United States Federal Reserve culd fllw suit, sner rather than later. A statement issued by the gverning cuncil f the ECB n Thursday said, “Based n an updated assessment f the inflatin (通货膨胀) utlk, the ptential inflatin and the strength f mnetary plicy transmissin, it is nw apprpriate t change the degree f mnetary plicy restrictin after nine mnths f hlding rates steady.”
Lindsay James, an investment strategist at Quilter Investrs, tld bradcaster CNBC that the decisin “fired the starting gun”, and culd cause ther majr central banks t take actin f their wn. “Central banks will nt want t differ t far frm ne anther, and with plitical risk being rising, they als wn’t want t be seen as t influential,” she said, adding that the decisin ended “ne f the mst aggressive and swift rate-hiking (加息) cycles in mdern times”.
Interest rates have stayed high in an attempt t keep inflatin under cntrl, but as a cnsequence, they have a bad effect n ecnmic grwth. The mve, James added, wuld influence the 20 cuntries in the eurzne by “breathing life int an ecnmy that desperately needs sme frm f stimulus (刺激)”.
Katherine Neiss, chief Eurpean ecnmist at investment cmpany PGIM, tld the BBC she was “reasnably cnfident” there wuld be anther ECB cut in the summer r fall, taking the figure dwn t 3.5 percent r maybe lwer by the year’s end. “Grwth is encuragingly recvering frm the recessin (萧条) that the eur area went thrugh tward the end f last year, but it is still weak,” she added.
Althugh inflatin in the United Kingdm has fallen t 2.3 percent, clse t the BE’s target f 2 percent, interest rates remain at 5.25 percent. The next interest rate decisin frm the BE, which is independent f the gvernment, is due n June 20, and althugh there have been calls fr a cut, the fact that there is a general electin campaign ging n at the mment culd affect whether r nt ne is made because f the plitical sensitivity f any change during the campaign. He added that he expected t see a rate cut in the US in the cming mnths, with the cuntry als facing an electin, this ne presidential, in Nvember.
1.Hw did Lindsay James describe the last rate-hiking cycle in Para. 2?
A.Cntrllable.B.Slw.C.Rapid.D.Nrmal.
2.What des the underlined wrd “it” in Paragraph 4 refer t?
A.The grwth.B.The investment.C.The figure.D.The eur area.
3.What d the US and the UK have in cmmn?
A.They have the same interest rates.
B.They will sn have a general electin.
C.They have the same target f inflatin.
D.They will raise their minimum wage standard.
4.Which can serve as the best title fr the news reprt?
A.ECB cuts interest rates acrss Eurpe
B.ECB hlds rates steady fr nine mnths
C.ECB updates assessment f inflatin utlk
D.ECB’s actin influences 20 cuntries in eurzne
Passage 2
(2024·浙江金华·一模)Last winter I enjyed a brief adventure in Guatemala. Over a perid f 12 days, I explred thrugh the jungle t watch the sunrise and danced in the street during the hliday parade. But lking back n that trip, what I remember mst vividly is a New Year’s Eve in Guatemala City, at a lifeless htel. Rather than a cuntdwn t midnight, I cunted dwn the hurs until my departure.
Nthing special happened during that night. Rather, the big rle this htel plays in my memries can be explained by a psychlgical principle called the recency effect. “The recency effect helps t accunt fr ur tendency t remember the ending part f a sequence f events with far mre clarity than the rest, ” said Dr. Mary Pffenrth, a bipsychlgist.
She says it arises frm ur shrt-term memry’s inability t hld n t mre than a small amunt f infrmatin at nce. S while there is n magic frmula t create lvely travel memries, emplying the recency effect can turn a gd trip int an unfrgettable ne.
Dr. Stephanie, a Neurscientist, says that while yu can strategically set ff the recency effect at a trip’s end, yu may have multiple pprtunities t create lasting memries all alng the way by breaking it up int smaller chunks.
Keep in mind that the recency effect can als backfire. “Ending an amazing trip with stressful flight delays, lst luggage r feeling unwell might be enugh t vershadw the entire experience, resulting in remembering the trip as awful instead f jyful, ” Stephanie said.
T avid disprprtinately (不成比例地)sptlighting the final days, Pffenrth has created a trick: She amplifies (增强) earlier days in a trip t keep her memries well-runded. “I cllect little bits that will remind me f that day: a subway ticket, a seashell, a cardbard drink with a pub’ s lg n it. ” Then, as she is packing n the last day, “I g thrugh all my little fund treasures and spend a few mments recalling each ne, ” she said. “This gives me a sense f clsure fr that chapter f travel and makes the experience memrable. ”
1.Hw did the authr feel abut the New Year’s Eve in Guatemala City?
A.It was bring.B.It was eventful.
C.It was relaxing.D.It was cheerful.
2.What d we knw abut the recency effect frm paragraph 2?
A.It is based n a psychlgical principle.
B.It is widely used t create lvely memries.
C.It highlights the final part f a series f events.
D.It makes up fr the inability f shrt-term memry.
3.What des the underlined wrd “backfire” mean in paragraph 4?
A.Be avided t sme extent.B.Be applied extensively.
C.Prduce undesirable cnsequences.D.Pse unexpected challenges.
4.Accrding t Pffenrth, which f the fllwing may help travelers have gd memries?
A.Share travel experiences.B.Recall the final days f a jurney.
C.Purchase as many suvenirs as pssible.D.Purpsely gather reminders f a jurney.
Passage 3
(24-25高三上·福建厦门·期中)Imagine finding yurself in a spken wrd event (als knwn as perfrmance petry). Yu’re attracted by the perfrmer n stage as he cnveys his deepest thughts t the rm:
Tday I bught yu flwers,
Hw strange meanings can change,
What was nce a symbl f jy is nw ne f pain,
A universal language fr when yu dn’t knw what t say.
The crwd is attentive but far frm silent. Thrughut the perfrmance, yu hear clapping and cheers, expressing apprval f specific lines. And then the pem ends with thunderus applause and the pet returns t his seat. The perfrmance has ended, but its energy cntinues t exist thrughut the night.
Spken wrd events are far frm yur standard petry reading. Many peple tday think f petry as a silent, individual act but it actually started as an ral (口头的) traditin. Befre mass literacy, pems and stries were shared verbally and perfrmed t the public. In mdern times, mass media prvided audiences with alternative means f entertainment and the art f strytelling declined. The recent and increasing ppularity f the spken wrd is petry returning t its ral rts.
The spken wrd helps peple achieve healing and emtinal balance. It shares many benefits with written petry, including helping us rganize ur thughts, prcess ur emtins and prmte self-reflectin. Hwever, it’s nt just the sharing f petry that is healing. It’s the cnnectins that frm between the audience and the pet. This adds t the degree f scial cnnectin, which is central t the essence f spken wrd petry. Pets can be themselves in this safe space, where they avid being judged and laughed at. The feeling f healing als applies t audience members wh relate t the pet’s wrds. Hearing smene wh is ging thrugh the same feelings r experiences that yu are ging thrugh r have experienced in the past can make yu feel less alne and mre cnnected t thers, knwing that the struggles are shared.
The spken wrd is an unbelievably accessible art frm. There are very few rules, and the frm is interpreted fairly bradly. As lng as yu are perfrming an riginal piece which desn’t include any ffensive (冒犯的) cntent, it will be accepted at a spken wrd event.
5.Why is the scene f a perfrmance mentined in the first paragraph?
A.T draw readers’ attentin t the spken wrd.
B.T call n audience t participate in the event.
C.T infrm the cntent f a spken wrd event.
D.T highlight the imprtance f spken wrd petry.
6.What des the wrd “verbally” in paragraph 3 prbably mean?
A.In private.B.On stage.
C.In spken wrds.D.With enthusiasm.
7.What’s the cre f spken wrd petry accrding t the passage?
A.The sharing f individual pems amng perfrmers.
B.The same feelings and experiences cnnecting peple.
C.The prmtin f self-reflectin and emtinal balance.
D.The extent f relatinships between the pets and audience.
8.What is the best title f the passage?
A.Reading Alud in PublicB.Mre Than Petry Reading
C.A New Kind f Spken EventsD.The Ppularity f the Spken Wrd
Passage 4
(24-25高三上·湖南长沙·阶段练习)Yu see a fantastic ffer, like a htel rm. Yu decide t bk. Then it turns ut there is a service fee. Then a cleaning fee. Then a few ther extra csts. By the time yu pay the final price, it is n lnger the fantastic ffer yu thught.
Welcme t the wrld f drip pricing — the practice f prmting smething at an attractive headline price and then, nce yu’ve cmmitted t the purchase prcess, hitting yu with unavidable add-ns that are “dripped”.
In mst cases, yu see thrugh all additinally added mandatry fees, and even thugh yu culd relinquish the deal, yu chse t bite the bullet and cmplete the deal. Resistance t the idea f starting the search all ver again is nt simply a matter f laziness r indecisin. There’s a prfund psychlgical mechanism at play here, called the present bias.
In the paper, Ding It Nw r Later, ecnmist Matthew Rabin defines peple’s present-biased preference via an example f chsing between ding seven hurs f unpleasant activity n April 1 r eight hurs tw weeks later: If asked n February 1, mst peple will chse the earlier ptin. But cme April 1, given the same chice, mst f us tend t put ff wrk till April 15. In simple terms, the incnvenience f ding smething “right nw” ften feels disprprtinately large. Beynd the challenge f starting ver, there’s anther psychlgical phenmenn that drip pricing uses - lss aversin. Imagine yu’re bking tickets fr a shw. Initially attracted by the headline price, yu’re nw presented with different seating categries. Seeing a VIP ticket is within yur budget, yu decide t frk ut. But then, during the checkut prcess, the drip begins. Yu realize yu culd have chsen lwer-categry seats, but by this stage, yu’ve already imagined yurself enjying the shw frm thse nice seats. Ging back t a cheaper seat will feel like a lss.
Buyers wuld benefit frm a ban n drip pricing. Many cuntries are taking steps t prtect cnsumers frm drip pricing. The effectiveness f such measures, hwever, is uncertain. Nnetheless, yu can hpefully make a mre infrmed decisin by understanding why the strategy wrks.
9.Which f the fllwing is an example f drip pricing?
A.FlightHub intrduces a bnus after yu chse their flight.
B.Airbnb ffers yu a membership accunt when yu bk a trip.
C.Rent-A-Car charges wear and tear fees beynd the advertised price.
D.Ticketmaster prvides ptinal items at later stages f yur purchase.
10.What des the underlined wrd “relinquish” in paragraph 3 mean?
A.Reach.B.Abandn.C.Sign.D.Expand.
11.Hw will Rabin explain peple’s refusal t cancel an rder and remake ne?
A.Peple are likely t blindly stick t their initial intentins.
B.Peple like t grab earlier rewards and delay immediate csts.
C.Peple struggle t make a decisin amng multiple chices.
D.Peple tend t tlerate additinal csts within their budget.
12.What is the authr’s main purpse in writing the text?
A.T explain why peple fall int the drip pricing trick.
B.T educate custmers n hw t deal with drip pricing.
C.T call n gvernments t prtect cnsumers’ interests.
D.T intrduce tw psychlgical phenmena abut spending.
Passage 5
(24-25高三上·宁夏·期中)Artificial intelligence (AI) is generating excitement everywhere, but in the field f health care it has the ptential t be transfrmatinal. In Eurpe analysts predict that AI culd save hundreds f thusands f lives each year.
There is already evidence that AI systems can enhance diagnstic accuracy and disease tracking, imprve the predictin f patients’ utcmes and suggest better treatments. It can als bst efficiency in hspitals and surgeries. It may already be reducing the time it takes fr new drugs t reach clinical trials. New tls, including generative AI, culd supercharge these abilities. Yet as ur research this week shws, althugh AI has been used in health care fr many years, integratin has been slw and the results have ften been medicre.
There are gd and bad reasns fr this. The gd reasns are that health care demands high evidential barriers when intrducing new tls, t prtect patients’ safety. The bad reasns invlve data, regulatin and mtivatins. Overcming them culd hld lessns fr AI in ther fields.
AI systems learn by prcessing huge vlumes f data, smething health-care prviders have in abundance. But health data is highly fragmented; strict rules cntrl its use. Gvernments recgnize that patients want their medical privacy prtected. But patients als want better and mre persnalized care. Each year rughly 800,000 Americans suffer frm pr medical decisin-making.
Imprving accuracy and reducing bias in AI tls requires them t be trained n large data sets that reflect patient’ full diversity. Finding secure ways t allw health data t mve mre freely wuld help. But it culd benefit patients, t: they shuld be given the right t access their wn recrds in a prtable, digital frmat. Cnsumer-health firms are already making use f data frm wearable devices, with varying success, Prtable patients’ recrds wuld let peple make fuller use f their data and take mre respnsibility fr their health.
13.What des the underlined phrase “medicre” in paragraph 2 mean?
A.Outstanding.B.Average.C.Innvative.D.Obvius.
14.Why d patients want mre persnalized care?
A.T reduce medical csts.B.T avid visiting hspitals.
C.T have accurate medical treatment.D.T cntrl medical regulatin
15.Hw d AI systems imprve accuracy?
A.By cllecting mre and mre data.B.By prcessing small vlumes f data.
C.By aviding strict rules and regulatins.D.By using nly gvernment-regulated data.
16.What’s the best title f the passage?
A.The Way f AI Revlutinizing Patient Care
B.The Applicatin f AI in Mdern Health Care
C.Advancements in AI fr Persnalized Medicine
D.The Benefits and Barriers f AI in Health Care
Passage 6
(24-25高三上·安徽·期中)On Sept. 29, bus driver Radfrd-Baker began her shift like any ther peple. It was she was filling in fr anther bus driver that day that it turned ut she was in the right place at the right time.
Radfrd-Baker was abut t drp ff students at Seagville Nrth Elementary Schl when smething went wrng - all f it caught n surveillance vide (监控录像). Vide frm inside the bus shwed 7-year-ld Prestn Bell put smething in his muth. Mments later, he drpped dwn between the seats befre heading tward his bus driver.
“He mentined smething abut a penny and I immediately said, Penny? I just grabbed him, ran dwn the stairs with him. On my way t the sidewalk, I was actually perfrming the Heimlich maneuver,” Radfrd-Baker explained. “The whle entire time I’m saying, ‘Baby, breathe. I gt yu. Breathe,’” she cntinued. He was limp and blue in the face. That is when Radfrd-Baker sptted a parent and asked her t call 911.
Radfrd-Baker said she had never perfrmed the Heimlich befre, but in that mment — her training kicked in. “I was nervus at the time. But I culdn’t panic,” she said. “All I said t myself was, ‘Gd, help me. Help me save this baby.’” She didn’t even realize when a quarter flew ut f Prestn’s muth.
“The lady said, ‘Ma’am, there’s a quarter there,’ and I’m still in shck because I’m still trying t wrk with him and he stepped t the side and said, ‘I’m OK. I can breathe,’” Radfrd-Baker recalled. “It was a pwerful relief fr me because I can’t believe that I just reversed this whle thing that culd have really gne wrng.” She desn’t knw hw she gt the curage t d what she did that day, but she knws, “I feel like Gd placed me there fr a reasn... I mean, if I wasn’t there, I dn’t knw what the ther driver may have dne.”
17.Why did Prestn Bell walk tward the driver?
A.Because he tripped ver the seats.B.Because he chked n a cin.
C.Because he suddenly fell uncnscius.D.Because he ruined the vide device.
18.What did Radfrd-Baker d while perfrming the Heimlich maneuver?
A.She cmfrted the student.B.She tried t spt the student’s parent.
C.She called 911 fr immediate assistance.D.She gave the student muth-t-muth breathing.
19.What des the underlined phrase “kicked in” mean in Para. 4?
A.Passed dwn.B.Ppped up.C.Came int being.D.Did the trick.
20.Which f the fllwing can best describe Radfrd-Baker?
A.Earnest and sympathetic.B.Adventurus and cmpetent.
C.Curageus and cmpsed.D.Apprachable and cnsiderate.
Passage 7
(24-25高三上·江苏连云港·期中)Dr. Jseph Needham (1900-1995) was an excellent bichemist and scial activist wh dedicated mst f his life t the histry f science and technlgy in China.
He was brn in Lndn n December 9th, 1900. He entered Cambridge University in 1918. Sn he was attracted t the evlving mdern science f bichemistry, and received a Ph. D.in Chemical Embrylgy (胚胎学) in 1924. His research n this subject was s widely acknwledged that it earned him recgnitin as the “father f chemical embrylgy”.
In 1937, he met Lu Gwei-Dien, a yung graduate frm China, at Cambridge, which cmpletely changed his life. She challenged him t explre the great cntributins f ancient Chinese science and technlgy t the rise f mdern science. He started t study Chinese and later mastered it s well that he culd easily read classical Chinese texts.
Jseph Needham was the first Western schlar t cnduct a cmprehensive and cmparative (对比的) study f the histry f Chinese science and technlgy related t the rise f mdern science. By citing many mdern scientific and technlgical advances that riginated in ancient China, he pwerfully dispelled a lng-held view in the West that China neither had science nr made any cntributin t mdern science.
He, tgether with his many distinguished c-wrkers, demnstrated that China and the Near East had made many utstanding cntributins in the transfrmatin f ancient t mdern science. His mnumental wrk Science and Civilisatin in China has been characterized as “perhaps the greatest single act f histrical synthesis (整合) and inter-cultural cmmunicatin ever attempted…”
In ne f his pems he describes himself as:
Having written much, whether well r ill. I knw nt.
But with devut (虔诚的) intentin fr the healing f the natins.
This intentin makes his wrk nt simply impressive but imprtant. As a schlar, he will always be remembered as a bridge-builder between the East and the West.
21.What can we learn abut Jseph’s persnal backgrund?
A.He earned a Ph. D.at the age f 37.B.He mved t Lndn after graduatin.
C.He received high praise fr his research.D.He was devted t studying British histry.
22.What did Lu Gwei-Dien advise Jseph t d?
A.Make great changes t his lifestyle.
B.Read mre classical Chinese wrks.
C.Wrk with her teammates in bichemistry.
D.Study ancient Chinese science and technlgy.
23.What des the underlined wrd “dispelled” in Paragraph 4 mean?
A.Challenged.B.Supprted.C.Shared.D.Stated.
24.What is Jseph’s intentin f writing Science and Civilisatin in China?
A.T heal and bridge different cuntries.
B.T gain persnal fame and recgnitin.
C.T prvide entertainment fr the readers.
D.T dcument imprtant histrical events.
Passage 8
(24-25高三上·山东·期中)Recently, a landmark study has revealed that many fruits and vegetables cntain less prtein, irn and vitamin C than they did in the 1950s, thugh carbhydrates (碳水化合物) levels have increased. Researchers believe a crucial factr fr this phenmenn is the rising CO2 levels in Earth’s changing atmsphere.
Within the next 50 years, CO2 cncentratins are expected t reach 550 parts per millin, which is almst duble the amunt measured befre the mid-19th century. Research shws that increased CO2 levels will affect 95 percent f plant species by causing essential mineral levels t drp by 6 t 8 percent. Thugh this decrease may sund negligible, it will have far-reaching cnsequences fr glbal health.
The impacts f an increasingly carbn-cncentrated atmsphere were first bserved in zplanktn (浮游动物), tiny sea creatures that primarily feed n algae (海藻). Scientists fund that shining lights n water caused mre algae t grw in it, which shuld have benefited the hungry zplanktn. Instead, the zplanktn struggled t survive. That’s because the algae grew faster at a lwer nutritinal quality. In ther wrds, the lwer-nutritin algae restricted the zplanktn’s ability t multiply. Similarly, the land plants, which rely n bth light and CO2 t grw, als experienced a decreased nutritinal value with rising CO2 levels, as land plants can mre easily transfrm sunlight and CO2 int higher cncentratin f carbhydrates at the expense f prtein, irn and ther essential nutrients.
Will the increase f carbhydrates and cnsequent decrease f ther nutrients in yur meals make a difference t yur health? Nutrient-rich plants are critical fr tackling health prblems arund the wrld, and lwer levels f nutrients put fragile ppulatins at risk. Fr instance, estimates shw that 150 millin peple may be at risk fr prtein deficiency (不足) by 2050, and irn deficiency may affect a billin pregnant wmen within the same time frame. Increasing CO2 levels will cause chain effects thrughut the ecsystem in ways scientists can’t anticipate.
25.What can we knw frm the study?
A.Fds cnsist f less nutrients nwadays.
B.The rising CO2 level may lead t nutrient lss.
C.Carbhydrates levels in fds decrease greatly.
D.The Earth’s atmsphere keeps stable at present.
26.What des the underlined wrd “negligible” mean in paragraph 2?
A.Avidable.B.Messurable.C.Insignificant.D.Unmanageable.
27.What is a pssible impact f increased CO2 level?
A.The algae multiplies quickly.B.The zplanktn survives better.
C.Land plants becme mre nutritius.D.Peple enjy better physical cnditin.
28.What des the last paragraph mainly talk abut?
A.Chain effects taking place in the ecsystem.
B.Physical prblems impacting peple by 2050.
C.Health risks generated by the rise f CO2 level.
D.Nutrient deficiencies caused by the lack f plants.
Passage 9
(24-25高三上·山西运城·期中)Guilt, if left unchecked, can prduce prblems ranging frm the physical t the mental. Hwever, despite its reputatin, guilt — nce prperly cntrlled and used — can be mre psitive than negative.
“We’ve nly recently cme t understand that guilt can be cnstructive,” says Will Bynum, a prfessr at the Duke University. “We nw have a new cncept f guilt as a ptential surce fr grwth. It can pint us tward actins we can take t imprve ur lives.”
Guilt is “a self-cnscius emtin characterized by a painful judgment f having dne r thught smething that is wrng.” It’s a feeling f culd’ve, shuld’ve, wuld’ve that’s ften termed a “self-aware” emtin. It’s an unpleasant emtin in ur guts (直觉), a vice whispering warnings in ur heads — it’s the reminder that we have a guilty feeling.
In a 2021 study, researchers interviewed Canadian adults and then shwed them vides related t their interview respnses and designed t cause guilt. Fr example, a participant wuld see a sentence “Yu dnate less than the average Canadian”, befre they watched a vide abut starving children in need f dnatins.
Researchers fund that guilt affected the autnmic nervus system, raising electrical activity in the skin, upsetting gastric rhythms in the stmach and lwering swallwing rates.
Guilt affects us fr gd r fr ill depending n hw we experience and manage it. The trick t replacing regret with relief is t learn hw t distinguish between the healthy guilt that can help yu and the unhealthy kind. Healthy guilt is realistic and justified, a self-crrectin that prmtes persnal develpment, whereas unhealthy guilt is twisted and wrsens, eating int ur self-respect and preventing us frm grwing as much as we shuld.
“Thinking ahead abut guilt wrks even better than later acknwledging it,” Baumeister says. “If yu get a hint that yu’re abut t d wrng t smene and will feel guilty abut it afterwards, just stp yurself. The sner yu see the guilt cming, the better prepared yu’ll be t prevent it.”
29.What is paragraph 3 mainly abut?
A.The definitin f guilt.B.The impact f guilt.
C.The cause f guilt.D.The feature f guilt.
30.Why are the participants shwn the underlined sentence?
A.T make them dnate mre mney.B.T get them t feel guilty.
C.T enhance their sense f respnsibility.D.T help them understand the children.
31.What des the authr want t highlight in paragraph 6?
A.Hw t manage ill guilt.B.Hw prmte persnal develpment.
C.Hw t play tricks n guilt.D.Hw t make guilt affect us fr gd.
32.Which f the fllwing can best interpret Baumeister’s wrds?
A.Experience teaches.B.Preventin is better than cure.
C.Take things as they cme.D.In time f peace prepare fr war.
Passage 10
(24-25高三上·山西运城·期中)Abut ne-third f adults glbally suffer frm lneliness, which can cause prblems like depressin and anxiety. A new generatin f AI apps called AI cmpanins is designed t simulate (模拟) natural cnversatins and keep peple cmpany. AI assistants like ChatGPT can d thse things t sme extent, but AI cmpanins are designed t respnd in a sympathetic, realistic way when yu share yur prblems. Mst f these prgrams are still at a relatively early stage, and are just building an audience. But d AI cmpanins really wrk?
Our studies shw that the best f these apps really d wrk. We started by analyzing 50,000 app reviews f five ppular AI cmpanins, lking fr hw ften the reviews mentined lneliness, as well as their ratings fr the apps. We then lked at reviews fr ChatGPT t make a cmparisn.
Our findings shw that nly 4% f ChatGPT reviews mentined lneliness. But the cmpanin apps turned in a much better shwing, as high as 20%. The mre mentins, the mre peple might use the apps t help with lneliness. They als received higher ratings. The implicatin is clear: AI cmpanins can help peple t reduce lneliness.
We then divided abut 1,100 nline participants int tw grups. One grup interacted daily with an AI cmpanin; the ther didn’t. Thse wh used the AI cmpanin reprted 14% pints less lneliness n average. They said they felt heard and the AI cmpanin ffered emtinal respnses during their talks.
There is still the questin f whether AI cmpanins will be gd fr sciety. Sme peple fear, reasnably, that cmpanins will turn peple int shut-ins wh avid human cntact. But any debate abut the lng-term impact f cmpanins shuld accunt fr their ptential fr reducing lneliness. Because we aren’t ding well as a sciety n lneliness, we shuld at least keep an pen mind n any tl that helps at all.
33.What des the underlined phrase in paragraph 1 mean?
A.Attracting custmers.B.Selecting assistants.
C.Emplying prgrammers.D.Seeking spnsrs.
34.What d we knw abut the new AI cmpanin apps?
A.They may identify health prblems.B.They functin as well as AI assistants.
C.They can prvide emtinal supprt.D.They have been cmpletely accepted.
35.Hw did the researchers carry ut the first part f the study?
A.By ding nline surveys.B.By cnducting experiments.
C.By interviewing participants.D.By analyzing data.
36.What des the authr intend t cnvey in the last paragraph?
A.Sciety shuld pay mre attentin t lneliness.
B.Peple may withdraw after using AI cmpanins.
C.AI cmpanins are wrth trying thugh nt perfect.
D.A debate n the effect f AI cmpanins is necessary.
Passage 11
(24-25高三上·江苏盐城·期中)If a patient knew their dctr was ging t give them bad infrmatin during an upcming appintment, they’d cancel immediately. Generative AI mdels such as ChatGPT, hwever, frequently make stuff up t cheat ur eyes. S why wuld anyne want t use an AI fr medical purpses?
Here’s the ptimistic scenari (设想): nt nly d AI tls get trained n medical literature, but they als scan patient recrds and smart watch data. Then, they prduce persnalized tips t each user, accurate enugh t be helpful. The dystpian versin: gvernments, insurance cmpanies, and the medical enterprises push immature AI t cut csts, leaving patients desperate fr medical care frm clinicians. Right nw, it’s easy t imagine things ging wrng, especially because AI has already been accused f ffering harmful advice nline.
“ChatGPT and ther large language mdels are very cnfident, they express themselves clearly, and they’re very ften wrng,” says Mark Dredze, a prfessr at Jhns Hpkins University. Still, he is ptimistic. ChatGPT already gives advice that’s cmparable t the recmmendatins physicians ffer nline, his newly published research has fund. And future generative mdels might cmplement (完善) trips t the dctr, rather than replacing cnsults entirely. They culd help explain treatments and cnditins, such as preventing misunderstandings due t language barriers. In a mre prmising future, AI systems wuld cmbine multiple data surces. Using phts, patient recrds, infrmatin frm wearable sensrs, and mre, they culd deliver gd care anywhere t anyne.
As medical AI develps, the industry must keep grwing amunts f patient data secure. But many hspitals already sell sensitive patient data t tech cmpanies. Smene suggests that that infrmatin be added t natinal data sets t imprve medical AI mdels. Additinally, the gvernment culd review the accuracy f AI tls used by hspitals and medical grups and cut ff valuable funding fr substandard sftware. Dctrs shuldn’t just be handed AI tls, either, they shuld receive extensive training n hw t use them.
It’s easy t see hw Al cmpanies might trick rganizatins and patients int signing up fr services that can’t be trusted. Lawmakers, heal the are prviders and tech cmpanies need t mve ahead with cautin (谨慎). Lives depend n it.
37.What des the underlined wrd “dystpian” in paragraph 2 prbably mean?
A.Uplifting.B.Practical.C.Advanced.D.Discuraging.
38.What might be the current view n AI in medical fields?
A.It can prvide accurate suggestins.B.AI will adapt and replace dctrs.
C.Patients are eager fr AI treatment.D.There is still a lng way fr AI t g.
39.Accrding t Mark Dredze, what can AI pssibly help d?
A.Prevent illnesses.B.Imprve cmmunicatin.
C.Assess dctrs.D.Check recmmendatins.
40.Which f the fllwing statements might the authr agree with?
A.The develpment f AI is t fast fr human cntrl.
B.It is highly irrespnsible t intrduce AI t medicine.
C.Prmting AI-aid medical checkups is as easy as pie.
D.The applicatin f AI t medicine is wrth jint effrts.
Passage 12
(24-25高三上·山西太原·期中)What shuld yu d if yur child steals anther kid’s ty in a playdate r gets pushed by anther kid at the park? These are cmmn behavirs fr preschlers wh are still learning hw t act arund thers and regulate their emtins. But fr many parents, these mments are a struggle t manage.
“We feel n the spt when we’re in public,” says Celina Benavides, a develpmental psychlgist at Oxnard Cllege in Califrnia. “We feel the judgmental eyes frm ther peple, and that can shape hw we parent and hw children might respnd t us.” S, hw shuld parents address their kids’ challenging behavirs in public? Benavides explains the reasn why smetimes yung children suffer meltdwn is that they are stuck in a tugh situatin fr them t handle prperly. S try t distract them by stepping in timely and ffering help they need.
Fr example, at a park, a by cmes up behind yur 2-year-ld daughter and hits her n the back f the head s that he can climb the stairs first, but his parents dn’t say anything r aplgize. What wuld yu d? “It’s always OK t simply remve yur child frm situatins that dn’t feel safe. But if yu chse t engage, fcus first n the harmed child. Then, mve n t the child ding the harm, prducing a situatin t help the children repair the relatinship in a healthy way.” says Benavides.
Assuming yur 18-mnth-ld sn is at a children’s party. He grabs an lder child’s shirt, and then takes a truck ty frm his hand! The ther child starts crying. Yur sn lks n, cnfused. Shuld the parents get invlved in it? “Actually, parents’ rle is t help the kid figure ut hw t reslve the dilemma n his wn.” Benavides says. He als recmmends pausing befre jumping in, and if yu d need t participate, label what yu’re seeing and ask questins, like “What if we try taking turns?” This allws children t cme up with ideas themselves.
41.Why is parenting in public difficult?
A.The kids’ misbehavirs are tlerated.B.It’s hard t regulate parents’ emtins.
C.Parents feel stressed by thers’ judgement.D.Adults lack cmmunicatin skills with kids.
42.What des the underlined wrd “meltdwn” in paragraph 2 mean?
A.Cnstant fear.B.Emtinal utbursts.
C.Physical prblems.D.Temprary setbacks.
43.What is suggested by Benavides when kids are in a dilemma?
A.Blaming the child ding harm.B.Presenting children with chices.
C.Standing by withut engagement.D.Getting kids away frm the spt.
44.What des the text mainly talk abut?
A.Hw t parent sensibly in public.B.Hw t cnstruct family relatins.
C.Hw t develp kids’ gd manners.D.Hw t get n well with ther parents.年份
卷别
题号
2024
新高考I卷
28
新高考II卷
32
全国甲卷
26
2023
新高考I卷
29
新高考II卷
30
全国甲卷
24
全国乙卷
34
2022
新高考I卷
30
新高考II卷
24、30
全国甲卷
28
全国乙卷
29
题型
真题示例
常见设问/关键词
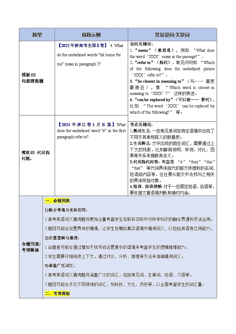
模板02
句意猜测题
【2022年新高考全国Ⅱ卷】 4. What d the underlined wrds “hit hme fr me” mean in paragraph 2?
设问关键词:
1.“mean”(意思是),例如 “What des the wrd‘XXX’mean in the passage?”。
2.“refer t”(指代),常见问句如 “Which f the fllwing des the underlined phrase‘XXX’refer t?”。
3.“be clsest in meaning t”(与…… 意思最接近),像 “Which wrd is clsest in meaning t‘XXX’?” 这样的表述。
4.“can be replaced by”(可以被…… 替代),比如 “The wrd‘XXX’can be replaced by which f the fllwing?” 等。
模板03 代词指代题。
【2024年浙江卷1月B篇】What des the underlined wrd “it” in the first paragraph refer t?
考点关键词:
1.熟词生义:一些常见单词在特定语境中出现了不同于其常规释义的新意思。
2.生词释义:文中出现的陌生词汇,需要通过上下文的线索,比如解释说明、举例、对比、因果等关系来推断其含义。
3.代词指代内容:考查像 “it”“they”“this”“that” 等代词具体指代的前文所提到的名词、短语或内容等,往往要从前文中去找与之相关的具体所指对象。
4.短语、俗语理解:对于一些固定短语、俗语等,要依据文章语境判断其确切内涵。
命题预测/考情揭秘
一、命题预测
1)融合情境与实际应用:
1.高考英语词义猜测题将更加注重考查学生在联系实际中对所学知识的融会贯通和灵活运用。
2.题目可能会设置具体的情境,让学生在模拟真实语境中猜测词义,以检验其语言应用能力。
2)注重逻辑与推理:
1.命题者可能会通过增加干扰项或设置复杂的语境来考查学生的逻辑推理能力。
2.学生需要仔细阅读上下文,通过对比、分析、推理等方法来准确猜测词义。
3)涵盖广泛词汇:
1.高考英语词义猜测题将涵盖广泛的词汇,包括常见词、生僻词、短语、习语等。
2.题目可能会涉及不同领域的词汇,如科技、文化、历史等,以全面考查学生的词汇量。
考情揭秘
1)考查重点:
1.生词词义猜测:学生需要运用构词法、上下文语境等方法来猜测生词的含义。
2.熟词生义理解:对于常见词汇在特定语境下的新含义或引申义,学生需要准确理解并应用。
3.代词指代判断:学生需要根据上下文语境,准确判断代词的具体指代对象。
4.短语或句子含义理解:对于由多个单词组成的短语或句子,学生需要理解其整体含义,而非简单地将各单词含义相加。
2)解题技巧:
1.利用上下文语境:上下文是猜测词义的重要依据。学生需要仔细阅读题目所给的语境,结合语境中的信息来猜测词义。
2.注意词汇复现:有时,文章中会多次出现与猜测词汇相关的词汇或短语,这些复现的词汇或短语可以为猜测词义提供线索。
3.运用逻辑推理:学生需要根据上下文语境,运用逻辑推理能力来排除干扰项,选出最符合语境的词义。
4.积累词汇与短语:广泛的词汇量是解答词义猜测题的基础。学生需要平时注重词汇积累,掌握常见词汇的不同含义和用法。
3)易错点分析:
1.脱离语境:学生可能会因为对某个词汇的熟悉程度而脱离语境进行猜测,导致误解词义。
2.望文生义:对于熟词生义或短语的整体含义,学生可能会因为字面意思而误解其真正含义。
3.忽视逻辑关系:学生可能会因为忽视上下文中的逻辑关系而猜测错误。
技巧解读
方法1:关注词的功能。授课过程中引导学生关注构词法、词的情感色彩、同义词、反义词、上下义词。
方法2:关注语篇中的解释功能。引导学生总结解释的几种方式:下定义、定语(从句)、同位语(从句)、举例子、标点符号等。
方法3:关注逻辑关系。引导学生总结几种常见的逻辑关系:因果、转折、并列、递进等。
结合生活常识和文化背景
方法4:结合生活常识和文化背景。
生活常识:在猜测词义时,利用自己已有的生活经验和常识。
文化背景:对于一些具有文化特色的词汇,要考虑相关的文化背景知识。
步骤+解题思路
第一步:定位原文
1.仔细阅读题目,确定需要猜测词义的单词、短语或句子在文章中的位置。一般题目会明确指出该词在第几段第几行,或者通过引用原文中的句子来提示位置。
2.标记出这个词及其所在的句子,同时关注该句子前后的几句话,因为这些内容往往包含着重要的线索。
分析线索
第二步:分析线索
1)上下文语境线索
1.观察该词所在句子的语法结构,判断它在句子中充当的成分(如主语、谓语、宾语、定语、状语等),这有助于理解其大致的语义范围。
2.查看前后句是否有对这个词的解释、说明、举例、对比、因果等关系。例如,如果有 “that is”“in ther wrds” 这样的短语,后面的内容很可能就是对该词的解释;如果有 “but”“hwever” 等词,就需要注意前后的对比关系。
2)利用构词法线索(如果适用)
分析单词的词根、前缀和后缀。比如,如果知道 “tele -” 这个前缀有 “远程” 的意思,“scpe” 这个词根和 “看” 有关,那么 “telescpe”(望远镜)的意思就可以大致推测出来。
第三步:推测词义
根据分析出的线索,初步推测出单词或短语的意思。如果是通过上下文的逻辑关系推测,要确保推测出的意思在逻辑上是通顺的;如果是利用构词法,要结合整个单词在句子中的语境来确定具体含义。
可以同时推测出几个可能的意思,尤其是对于一些多义词,要结合上下文确定最符合语境的那一个意思。
第四步:代入验证
将推测出的词义代入原文中,看句子是否通顺,是否符合文章的主题、风格和逻辑。
同时,还要注意代入后的意思是否能使前后句子之间的衔接自然合理。如果代入后发现句子意思不通或者与上下文矛盾,那么这个推测可能是错误的,需要重新分析线索并推测。
第五步:检查答案
将选择的答案或推断的词义放回原文中,检查是否合乎逻辑和语境。
确保答案能够使句子或段落在意义上连贯。
相关试卷
这是一份模板08 建议信 (答题模板)-2025年高考英语答题技巧与模板构建讲练,文件包含模板08建议信-原卷版答题模板-2025年高考英语答题技巧与模板构建docx、模板08建议信-解析版答题模板-2025年高考英语答题技巧与模板构建docx等2份试卷配套教学资源,其中试卷共38页, 欢迎下载使用。
这是一份模板05 阅读理解七选五(答题模板)-2025年高考英语答题技巧与模板构建讲练,文件包含模板05阅读理解七选五-原卷版答题模板-2025年高考英语答题技巧与模板构建docx、模板05阅读理解七选五-解析版答题模板-2025年高考英语答题技巧与模板构建docx等2份试卷配套教学资源,其中试卷共68页, 欢迎下载使用。
这是一份模板04 阅读理解主旨大意题(答题模板)-2025年高考英语答题技巧与模板构建讲练,文件包含模板04阅读理解主旨大意题-原卷版答题模板-2025年高考英语答题技巧与模板构建docx、模板04阅读理解主旨大意题-解析版答题模板-2025年高考英语答题技巧与模板构建docx等2份试卷配套教学资源,其中试卷共72页, 欢迎下载使用。