还剩7页未读,
继续阅读
所属成套资源:2025辽宁省县域重点高中协作体高三上学期期末考试及答案(九科)
成套系列资料,整套一键下载
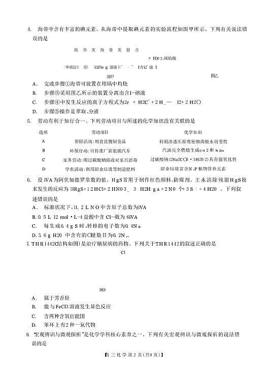
2025辽宁省县域重点高中协作体高三上学期期末考试化学PDF版含答案
展开
这是一份2025辽宁省县域重点高中协作体高三上学期期末考试化学PDF版含答案,共10页。
相关试卷
辽宁省县域重点高中协作体2025届高三上学期期末考试 化学 PDF版含答案:
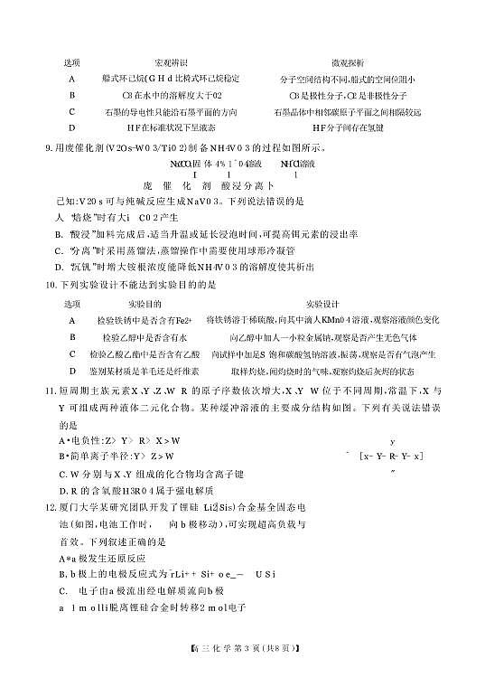
这是一份辽宁省县域重点高中协作体2025届高三上学期期末考试 化学 PDF版含答案,共10页。
辽宁省县域重点高中协作体2024-2025学年高一上学期10月份质量监测+化学试卷pdf:
这是一份辽宁省县域重点高中协作体2024-2025学年高一上学期10月份质量监测+化学试卷pdf,文件包含辽宁省县域重点高中协作体2024-2025学年高一上学期10月份质量监测化学试卷pdf、化学辽宁协作体高一10月份质量监测答案pdf等2份试卷配套教学资源,其中试卷共8页, 欢迎下载使用。
2024辽宁省重点高中协作体高二下学期4月阶段考试化学PDF版含答案:
这是一份2024辽宁省重点高中协作体高二下学期4月阶段考试化学PDF版含答案,共10页。

