还剩4页未读,
继续阅读
2024~2025学年四川省泸州市泸州高级中学校七年级上1月期末生物试卷(含答案)
展开
这是一份2024~2025学年四川省泸州市泸州高级中学校七年级上1月期末生物试卷(含答案),共7页。
相关试卷
2024~2025学年四川省泸州市江阳区泸州老窖天府中学九年级上1月期末生物试卷(含答案):
这是一份2024~2025学年四川省泸州市江阳区泸州老窖天府中学九年级上1月期末生物试卷(含答案),共6页。
四川省泸州市龙马潭区四校联考2023~2024学年八年级(上)期中生物试卷(含答案):
这是一份四川省泸州市龙马潭区四校联考2023~2024学年八年级(上)期中生物试卷(含答案),共5页。
四川省泸州市龙马潭区四校联考2023~2024学年七年级(上)期中生物试卷(含答案):
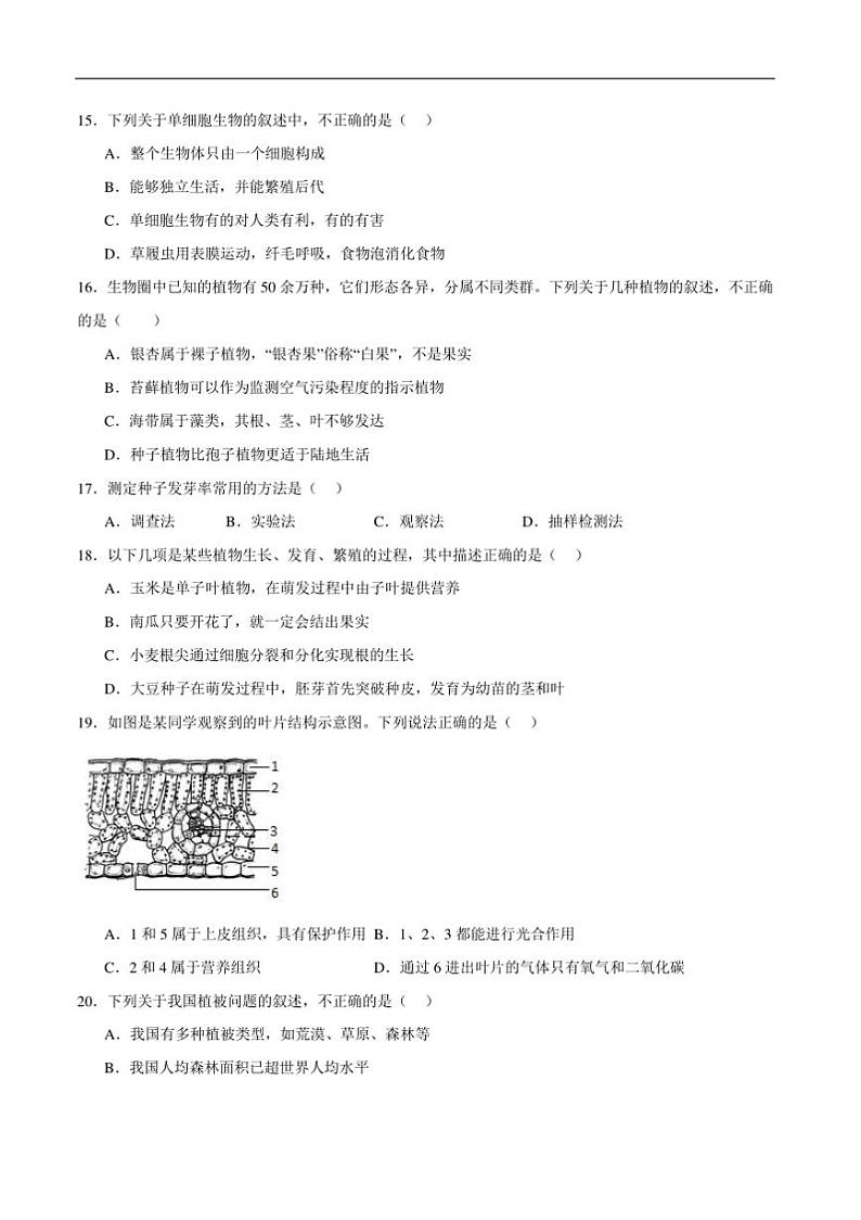
这是一份四川省泸州市龙马潭区四校联考2023~2024学年七年级(上)期中生物试卷(含答案),共6页。

