还剩3页未读,
继续阅读
广东省兴宁市2024-2025学年高三上学期期末考试历史试题
展开
这是一份广东省兴宁市2024-2025学年高三上学期期末考试历史试题,共6页。
相关试卷
广东省兴宁市2024-2025学年高三上学期期末考试历史试题:
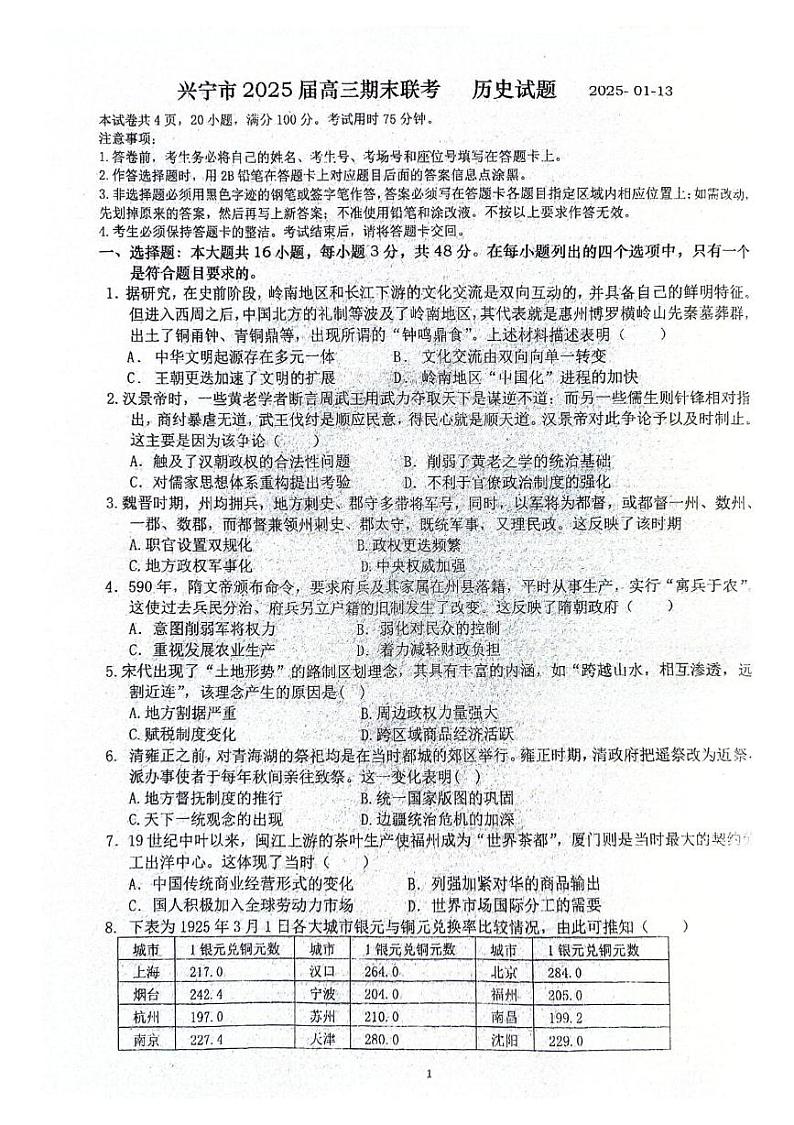
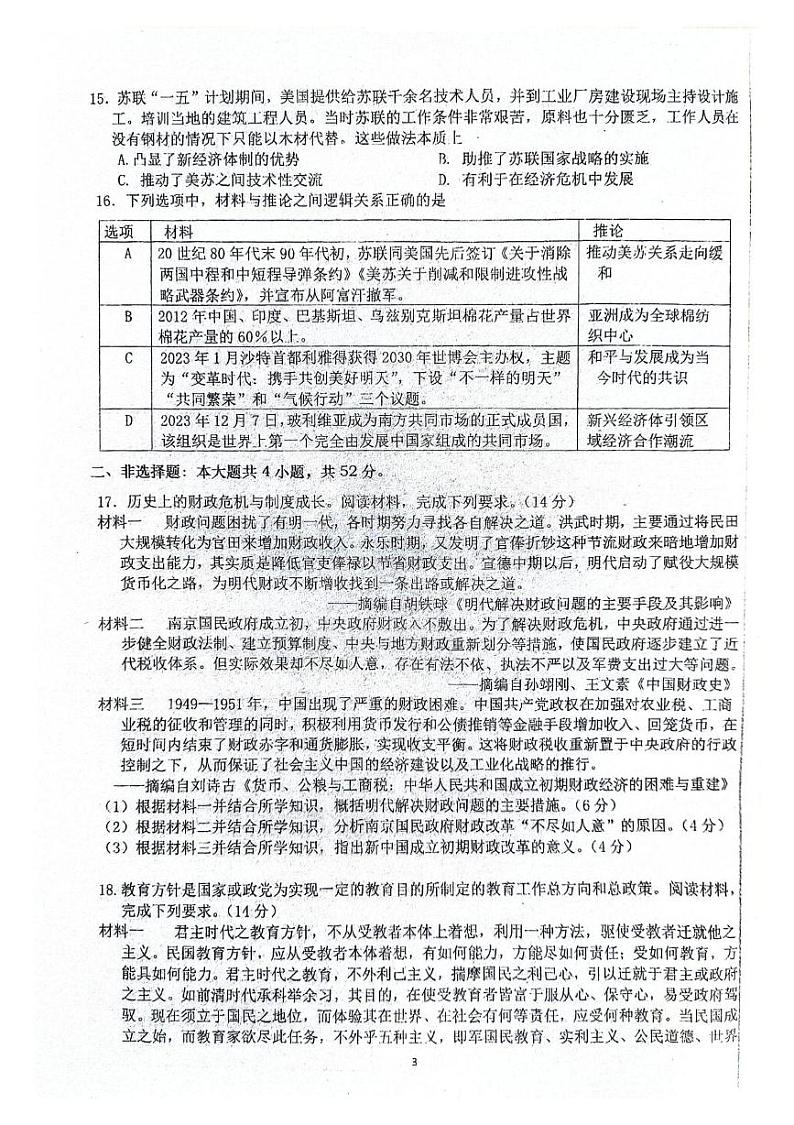
这是一份广东省兴宁市2024-2025学年高三上学期期末考试历史试题,共9页。试卷主要包含了考生必须保持答题卡的整洁,历史上的财政危机与制度成长,阅读材料,完成下列要求等内容,欢迎下载使用。
广东省潮州市2024-2025学年高三上学期期末考试历史试题:
这是一份广东省潮州市2024-2025学年高三上学期期末考试历史试题,共9页。试卷主要包含了宋徽宗时,东京汴梁,对下表数据解读正确的是等内容,欢迎下载使用。
2024-2025学年度广东省兴宁市齐昌中学高一上学期第三次阶段考历史试题(含解析):
这是一份2024-2025学年度广东省兴宁市齐昌中学高一上学期第三次阶段考历史试题(含解析),共9页。试卷主要包含了单选题,材料解析题等内容,欢迎下载使用。

