










所属成套资源:【备课无忧】2025春人教版数学二年级下册备课资源包
小学数学人教版(2024)二年级下册表内除法(二)优质课备课作业课件ppt
展开
这是一份小学数学人教版(2024)二年级下册表内除法(二)优质课备课作业课件ppt,文件包含备课无忧人教版二下-41用78的乘法口诀求商教学课件pptxpptx、备课无忧人教版二下-41用78的乘法口诀求商教学设计含反思docx、备课无忧人教版二下-41用78的乘法口诀求商分层作业含答案docx、备课无忧人教版二下-41用78的乘法口诀求商导学案含答案docx等4份课件配套教学资源,其中PPT共28页, 欢迎下载使用。
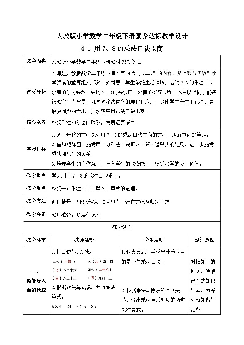
1. 把口诀补充完整。
二七( )
( )八五十六
( )八三十二
六( )五十四
四七( )
( )九四十五
2. 根据乘法算式说出两道除法算式
6×4=24 7×5=35
24÷6=4 35÷7=5
24÷4=6 35÷5=7
“六 · 一”儿童节快到了,同学们为了庆祝自己的节日,他们正在老师的指导下精心地布置着教室。让我们一起来看看他们正在做什么准备吧!
(1)一共有多少面小旗?
观察左图,你能发现什么信息?能提出哪些问题?
口诀:___________
口答:一共有 面小旗。
(2)每行有多少面小旗?
56 ÷ 8 = (面)
想:( )八五十六
即: × 8 = 56
56 ÷ 8 =
口答:每行有 面小旗。
56 ÷ 7 = (行)
想:七( )五十六
即: 7× = 56
56 ÷ 7 =
口答:有 行。
想:( )八五十六
想:七八( )
想:七( )五十六
仔细观察计算过程,你有什么发现?
(教材P37 “做一做”第1题)
7×4= 8×2= 8×6= 28÷4= 16÷2= 48÷6= 28÷7= 16÷8= 48÷8=
看来同一句口诀可以帮助我们口算出一道乘法和两道除法算式,口诀的作用可真大啊!
(教材P37 “做一做”第2题)
想一想用了哪句口诀?
(教材P37 “做一做”第3题)
3. 想口诀,再计算。
4. 二年级电脑小组共有24人。
(1)如果现在有6台电脑,你打算怎样安排?
(2)如果3人合用一台电脑,需要几台?
口答:可以4人共用一台电脑。
甲、乙两队各派8名队员,获胜的队的奖品是48本书,输的队也有奖,是24本书。
(1)获胜队员平均每人可得几本书?
输的队员平均每人可得几本书?
(2)你还能提出什么问题?并解答。
口答:获胜队员每人可得6本书。
口答:输的队员平均每人可得3本书。
对除数是7、8的除法算式求商时,想:除数×( )=被除数,除数是几,就想几的乘法口诀。
教习网(以下简称“本网站”)系属深圳市智学帮科技有限公司(以下简称“本公司”)旗下网站,为维护本公司合法权益,现依据相关法律法规作出如下郑重声明:1.本文件仅用于个人学习、研究,不得用于商业性或盈利性用途,不得侵犯本司及相关权利人的合法权利。一旦发现侵权,本公司将联合司法机关获取相关用户信息并要求侵权者承担相关法律责任。2.本网站上所有原创内容,是本公司依据相关法律法规,安排专项经费运营规划,组织老师创作完成,著作权归属本公司所有。3.经由网站用户上传至本网站的课件、教案、学案、试卷等内容,其作品仅代表作者本人观点,本网站不保证其内容的有效性,凡因本作品引发的任何法律纠纷,均由上传用户承担法律责任,本网站仅有义务协助司法机关了解事实情况。
教习网()专为 K12教育老师提供同步备课资料下载、教学经验学习等服务的互联网教育平台。为了进一步完善网站的资料体系,最大化满足用户的精品资源需求,现诚邀全国各地优秀一线老师加入教习网兼职创作老师团队,参与资源建设,获取高额现金收益。兼职招募详情请看:
教习网诚挚地为各位老师推荐两款免费的朗读小程序,可用于课前预习、课中学习和课后复习,打开微信扫下方二维码即可使用,欢迎分享广大师生使用。
相关课件
这是一份人教版(2024)二年级下册2 表内除法(一)用2~6的乘法口诀求商精品备课作业课件ppt,文件包含备课无忧人教版二下-25用2~6的乘法口诀求商教学课件pptx、备课无忧人教版二下-25用2~6的乘法口诀求商教学设计含反思docx、备课无忧人教版二下-25用2~6的乘法口诀求商分层作业含答案docx、备课无忧人教版二下-25用2~6的乘法口诀求商导学案含答案docx等4份课件配套教学资源,其中PPT共29页, 欢迎下载使用。
这是一份小学数学人教版(2024)二年级下册2 表内除法(一)用2~6的乘法口诀求商优秀备课作业课件ppt,文件包含备课无忧人教版二下-24用2~6的乘法口诀求商教学课件pptxpptx、备课无忧人教版二下-24用2~6的乘法口诀求商教学设计含反思docx、备课无忧人教版二下-24用2~6的乘法口诀求商分层作业含答案docx、备课无忧人教版二下-24用2~6的乘法口诀求商导学案含答案docx等4份课件配套教学资源,其中PPT共27页, 欢迎下载使用。
这是一份人教版二年级下册表内除法(二)获奖作业课件ppt,文件包含核心素养人教版数学二年级下册-41用78的乘法口诀求商教学课件pptx、核心素养人教版数学二年级下册-41用78的乘法口诀求商教学设计含反思docx、核心素养人教版数学二年级下册-41用78的乘法口诀求商分层作业含答案docx、核心素养人教版数学二年级下册-41用78的乘法口诀求商导学案含答案docx等4份课件配套教学资源,其中PPT共32页, 欢迎下载使用。
