所属成套资源:【备课无忧】2025春人教版数学六年级下册备课资源包
小学数学人教版(2024)六年级下册比例的意义优质备课作业课件ppt
展开
这是一份小学数学人教版(2024)六年级下册比例的意义优质备课作业课件ppt,文件包含备课无忧人教版六年级下册-42比例的基本性质教学课件pptxpptx、备课无忧人教版六年级下册-42比例的基本性质教学设计含反思docx、备课无忧人教版六年级下册-42比例的基本性质分层作业有答案docx、备课无忧人教版六年级下册-42比例的基本性质导学案含答案docx等4份课件配套教学资源,其中PPT共28页, 欢迎下载使用。
(1)表示两个比相等的式子叫( )。(2)判断两个比是否成比例,关键要看它们的比值是否( )。
2. 判断下面各组的比能否组成比例。
(1)0.4∶ 和1.2∶2
一个比例中各部分的名称分别是什么?
组成比例的四个数,叫做比例的项;
两端的两项叫做比例的外项;
中间的两项叫做比例的内项。
2.4 ∶ 1.6= 60 ∶ 40
你能把下面的比例改成分数形式吗?
两个外项和两个内项正好是交叉相对的。
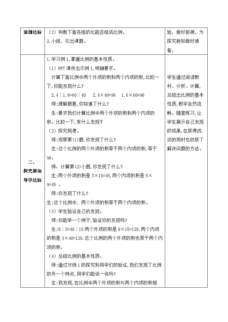
计算下面比例中两个外项的积和两个内项的积。
在比例里,两个外项的积等于两个内项的积。这叫做比例的基本性质。
如果 a:b=c:d(b、d≠0)
比和比例有什么区别和联系?
表示两个比相等的式子。
比的前项和后项同时乘或除以一个相同的数(0除外),比值不变。
在比例里,两个外项的积等于两个内项的积。
1. 指出下面比例的外项和内项。
4.5∶2.7 = 10 ∶6
6 ∶ 10 = 9 ∶15
2. 运用比例的基本性质,判断下面哪组中的两个比可以组成比例。
(2)0.2:2.5和4:50
0.2:2.5=4:50
3.已知24×3=8×9,根据比例的基本性质,你能写出比例吗?你能写几个?
24:8=9:3 24:9=8:33:8=9:24 3:9=8:248:3=24:9 8:24=3:99:3=24:8 9:24=3:8
4. 李叔叔承包了两块水稻田,面积分别为0.5公顷和0.8公顷。秋收时,两块水稻田的产量分别为3.75t和6t。
(1)两块水稻田的产量与面积之比,是否可以组成比例?
可以组成比例,3.75:0.5=6:0.8
(2)如果可以组成比例,指出比例的内项和外项。
0.5和6是内项,3.75和0.8是外项。
5. 用两种方法判断14:21和6:9能否组成比例。
方法二: 比例的基本性质
14×9=126 21×6=126
126 = 126
1. 比例各部分的名称: 组成比例的四个数,叫做比例的项。两端的两项叫做比例的外项,中间的两项叫做比例的内项。 2. 比例的基本性质:在比例里,两个外项的积等于两个内项的积。这叫做比例的基本性质。 (判断两个比能否成比例的依据)
教习网(以下简称“本网站”)系属深圳市智学帮科技有限公司(以下简称“本公司”)旗下网站,为维护本公司合法权益,现依据相关法律法规作出如下郑重声明:1.本文件仅用于个人学习、研究,不得用于商业性或盈利性用途,不得侵犯本司及相关权利人的合法权利。一旦发现侵权,本公司将联合司法机关获取相关用户信息并要求侵权者承担相关法律责任。2.本网站上所有原创内容,是本公司依据相关法律法规,安排专项经费运营规划,组织老师创作完成,著作权归属本公司所有。3.经由网站用户上传至本网站的课件、教案、学案、试卷等内容,其作品仅代表作者本人观点,本网站不保证其内容的有效性,凡因本作品引发的任何法律纠纷,均由上传用户承担法律责任,本网站仅有义务协助司法机关了解事实情况。
教习网()专为 K12教育老师提供同步备课资料下载、教学经验学习等服务的互联网教育平台。为了进一步完善网站的资料体系,最大化满足用户的精品资源需求,现诚邀全国各地优秀一线老师加入教习网兼职创作老师团队,参与资源建设,获取高额现金收益。兼职招募详情请看:
教习网诚挚地为各位老师推荐两款免费的朗读小程序,可用于课前预习、课中学习和课后复习,打开微信扫下方二维码即可使用,欢迎分享广大师生使用。
相关课件
这是一份人教版六年级下册比例的意义教案配套ppt课件,共17页。PPT课件主要包含了操场上的国旗,416=,教室里的国旗,40=,一做一做,10=06,15=06,5=4,4=025,15=42等内容,欢迎下载使用。
这是一份人教版六年级下册4 比例1 比例的意义和基本性质比例的意义说课课件ppt,共20页。PPT课件主要包含了第1组,∶12=,∶10=,∶4=,探索新知,第2组,归纳总结,自学提示,操场上的国旗,教室里的国旗等内容,欢迎下载使用。
这是一份人教版六年级下册比例的意义课前预习课件ppt,共14页。PPT课件主要包含了课时目标,复习旧知,巩固练习,课堂小结,课后作业等内容,欢迎下载使用。

