












所属成套资源:【备课无忧】2025春人教版数学五年级下册备课资源包
小学数学约分优秀备课作业ppt课件
展开
这是一份小学数学约分优秀备课作业ppt课件,文件包含备课无忧人教版五下-49约分教学课件pptxpptx、备课无忧人教版五下-49约分教学设计含反思docx、备课无忧人教版五下-49约分分层作业含答案docx、备课无忧人教版五下-49约分导学案含答案docx等4份课件配套教学资源,其中PPT共30页, 欢迎下载使用。
写出 24 和 30 的公因数和最大公因数。
24 和 30 的最大公因数是 。
你们能帮明明解决他的困惑吗?
妈妈从超市买了一个蛋糕,并做了以下的划分……
分数的分子和分母同时乘或除以相同的数(0 除外),分数的大小不变。
仔细观察以下三个分数,你有什么发现?
可以用 去除。
分子和分母的公因数(1除外)
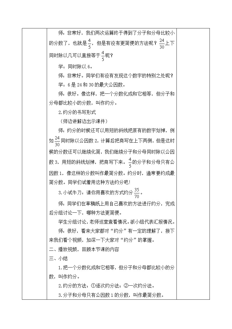
约分有时还可以这样写:
同时除以最大公因数 6
同时除以最大公因数 35
约分时,通常要约成最简分数。
【教材P65 做一做第1题】
1.下面分数中哪些是最简分数?把不是最简分数的化成最简分数。
【教材P65 做一做第2题】
2.把上下两行相等的两个分数用线连起来。
3.下面哪些分数在直线上能用同一个点表示?把这些分数在直线上表示出来。
4.先观察下面每个分数的分子和分母,再分一分。
5.把篮球投进相同大小的篮筐中。
我国古代的数学著作《九章算术》就介绍了“约分术”:可半者半之,不可半者,副置分母、子之数,以少减多,更相减损,求其等也。以等数约之。”意思是说:如果分子、分母全是偶数,就先除以2;否则以较大的数减去较小的数,把所得的差与上一步中的减数比较,并再以大数减去小数,如此重复下去,当差与减数相等即出现“等数”时,用这个等数约分。这种方法被后人称为“更相减损术”。
教习网(以下简称“本网站”)系属深圳市智学帮科技有限公司(以下简称“本公司”)旗下网站,为维护本公司合法权益,现依据相关法律法规作出如下郑重声明:1.本文件仅用于个人学习、研究,不得用于商业性或盈利性用途,不得侵犯本司及相关权利人的合法权利。一旦发现侵权,本公司将联合司法机关获取相关用户信息并要求侵权者承担相关法律责任。2.本网站上所有原创内容,是本公司依据相关法律法规,安排专项经费运营规划,组织老师创作完成,著作权归属本公司所有。3.经由网站用户上传至本网站的课件、教案、学案、试卷等内容,其作品仅代表作者本人观点,本网站不保证其内容的有效性,凡因本作品引发的任何法律纠纷,均由上传用户承担法律责任,本网站仅有义务协助司法机关了解事实情况。
教习网()专为 K12教育老师提供同步备课资料下载、教学经验学习等服务的互联网教育平台。为了进一步完善网站的资料体系,最大化满足用户的精品资源需求,现诚邀全国各地优秀一线老师加入教习网兼职创作老师团队,参与资源建设,获取高额现金收益。兼职招募详情请看:
教习网诚挚地为各位老师推荐两款免费的朗读小程序,可用于课前预习、课中学习和课后复习,打开微信扫下方二维码即可使用,欢迎分享广大师生使用。
相关课件
这是一份小学人教版(2024)4 分数的意义和性质通分通分完整版备课作业ppt课件,文件包含备课无忧人教版五下-412通分教学课件pptxpptx、备课无忧人教版五下-412通分教学设计含反思docx、备课无忧人教版五下-412通分分层作业含答案docx、备课无忧人教版五下-412通分导学案含答案docx等4份课件配套教学资源,其中PPT共37页, 欢迎下载使用。
这是一份人教版(2024)五年级下册分数与除法优质课备课作业ppt课件,文件包含备课无忧人教版五下-42分数与除法教学课件pptxpptx、备课无忧人教版五下-42分数与除法教学设计含反思docx、备课无忧人教版五下-42分数与除法的关系分层作业含答案docx、备课无忧人教版五下-42分数与除法导学案含答案docx等4份课件配套教学资源,其中PPT共31页, 欢迎下载使用。
这是一份人教版(2024)五年级下册分数的意义完整版备课作业课件ppt,文件包含备课无忧人教版五下-41分数的意义教学课件pptxpptx、备课无忧人教版五下-41分数的意义教学设计含反思docx、备课无忧人教版五下-41分数的意义分层作业含答案docx、备课无忧人教版五下-41分数的意义导学案含答案docx等4份课件配套教学资源,其中PPT共29页, 欢迎下载使用。
