所属成套资源:【备课无忧】2025春人教版数学五年级下册备课资源包
数学五年级下册1 观察物体(三)评优课备课作业课件ppt
展开
这是一份数学五年级下册1 观察物体(三)评优课备课作业课件ppt,文件包含备课无忧人教版五下-12从三个不同方向观察物体教学课件pptxpptx、备课无忧人教版五下-12从三个不同方向观察物体教学设计含反思docx、备课无忧人教版五下-12从三个不同方向观察物体分层作业含答案docx、备课无忧人教版五下-12从三个不同方向观察物体导学案含答案docx等4份课件配套教学资源,其中PPT共26页, 欢迎下载使用。
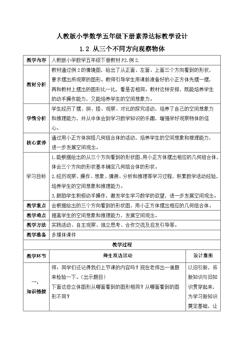
下面这些立体图形从哪面看到的图形相同?从哪面看到的图形不同?
答:从正面看,图形不相同;
从上面看,图形不相同;
下面是从三个方向观察同一个几何体看到的图形,你能摆出这个几何体吗?
根据从三个方向看到的图形还原几何体:
【教材P3 练习一 第3题】
2.下面是用同样的小正方体摆出的一些几何体。
【教材P4 练习一 第6题】
3.用同样的小正方体搭一个几何体,从上面看到的图形如右图(每个正方形上面的数字表示在这个位置上所用的小正方体的个数)。这个几何体,从前面看是_____,从左面看是_____。
教习网(以下简称“本网站”)系属深圳市智学帮科技有限公司(以下简称“本公司”)旗下网站,为维护本公司合法权益,现依据相关法律法规作出如下郑重声明:1.本文件仅用于个人学习、研究,不得用于商业性或盈利性用途,不得侵犯本司及相关权利人的合法权利。一旦发现侵权,本公司将联合司法机关获取相关用户信息并要求侵权者承担相关法律责任。2.本网站上所有原创内容,是本公司依据相关法律法规,安排专项经费运营规划,组织老师创作完成,著作权归属本公司所有。3.经由网站用户上传至本网站的课件、教案、学案、试卷等内容,其作品仅代表作者本人观点,本网站不保证其内容的有效性,凡因本作品引发的任何法律纠纷,均由上传用户承担法律责任,本网站仅有义务协助司法机关了解事实情况。
教习网()专为 K12教育老师提供同步备课资料下载、教学经验学习等服务的互联网教育平台。为了进一步完善网站的资料体系,最大化满足用户的精品资源需求,现诚邀全国各地优秀一线老师加入教习网兼职创作老师团队,参与资源建设,获取高额现金收益。兼职招募详情请看:
教习网诚挚地为各位老师推荐两款免费的朗读小程序,可用于课前预习、课中学习和课后复习,打开微信扫下方二维码即可使用,欢迎分享广大师生使用。
相关课件
这是一份人教版五年级下册1 观察物体(三)图片ppt课件,共33页。PPT课件主要包含了学习目标,复习导入,探索新知,知识点1,找一个数的因数的方法,的因数有哪几个,÷118,÷29,÷36,的因数等内容,欢迎下载使用。
这是一份小学人教版1 观察物体(三)评课课件ppt,共36页。PPT课件主要包含了观察物体,按要求摆一摆,摆法展示,答案不唯一,从正面看,从上面看,观察物体三,填一填等内容,欢迎下载使用。
这是一份小学数学人教版五年级下册1 观察物体(三)教学课件ppt,共17页。PPT课件主要包含了经典例题,思路分析,规范解答,推算小正方体的个数,露在外面的面的计算,题型1,题型2,题型3等内容,欢迎下载使用。

