


还剩10页未读,
继续阅读
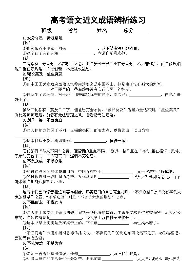
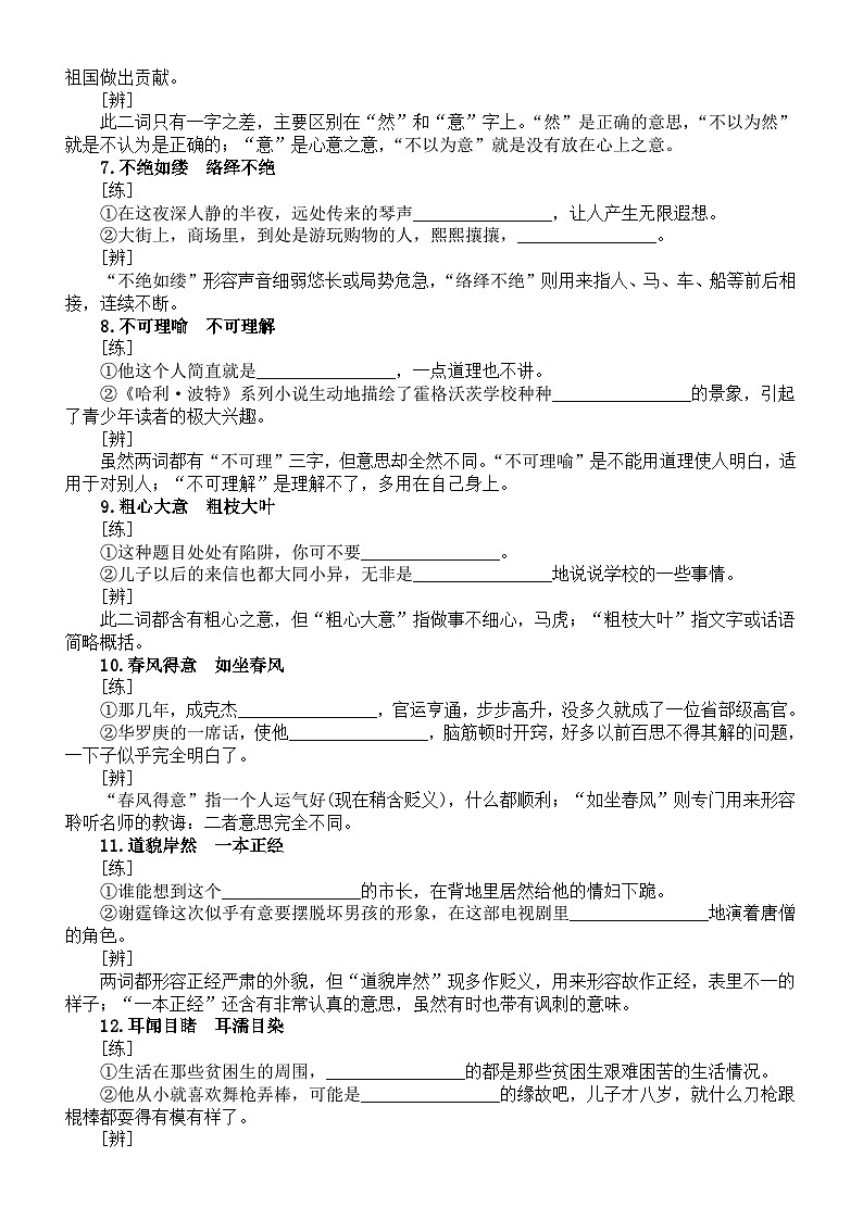
高中语文2025届高考近义成语辨析练习(共66组,附参考答案)
展开
这是一份高中语文2025届高考近义成语辨析练习(共66组,附参考答案),共13页。试卷主要包含了安分守己 循规蹈矩,鞭长莫及 望尘莫及,别具一格 不落窠臼,不负众望 不孚众望,不胫而走 不翼而飞,不以为然 不以为意,不绝如缕 络绎不绝,不可理喻 不可理解等内容,欢迎下载使用。
相关试卷
高中语文2024届高考复习近义成语辨析(共40组,助力突破语言文字运用重难点题):
这是一份高中语文2024届高考复习近义成语辨析(共40组,助力突破语言文字运用重难点题),共4页。
高考语文复习--语言文字运用(近义成语辨析积累)3(讲解版)课件PPT:
这是一份高考语文复习--语言文字运用(近义成语辨析积累)3(讲解版)课件PPT,共60页。
高考语文复习--语言文字运用(近义成语辨析积累)积累(学生版):
这是一份高考语文复习--语言文字运用(近义成语辨析积累)积累(学生版),共13页。试卷主要包含了安分守己 循规蹈矩,鞭长莫及 望尘莫及,别具一格 不落窠臼,不负众望 不孚众望,不胫而走 不翼而飞,不以为然 不以为意,不绝如缕 络绎不绝,不可理喻 不可理解等内容,欢迎下载使用。
