2024-2025学年甘肃省定西市渭源县七年级上学期期末生物试卷(解析版)
展开
这是一份2024-2025学年甘肃省定西市渭源县七年级上学期期末生物试卷(解析版),共16页。试卷主要包含了请将各题答案填写在答题卡上, 关于酵母菌的叙述,错误的是等内容,欢迎下载使用。
1.全卷满分120分,答题时间为120分钟。
2.请将各题答案填写在答题卡上。
生物学部分(60分)
一、单项选择题(本题共12道题,每题2分,共24分)
1. 窗台上的小绿植渐渐向窗外有阳光的方向生长。这主要体现了生物( )
A. 能对外界刺激作出反应B. 能进行呼吸
C. 有遗传和变异的特性D. 能排出体内产生的废物
【答案】A
【分析】生物的共同特征有:①生物的生活需要营养;②生物能进行呼吸;③生物能排出身体内产生的废物;④生物能对外界刺激作出反应;⑤生物能生长和繁殖;⑥生物都有遗传和变异的特性;⑦除病毒以外,生物都是由细胞构成的。
【详解】应激性是指一切生物对外界各种刺激(如光、温度、声音、食物、化学物质、机械运动、地心引力等)所发生的反应。窗台上的小绿植渐渐向窗外有阳光的方向生长,这主要体现了生物能对外界刺激作出反应,但不能体现生物能进行呼吸、能排出体内产生的废物和有遗传和变异的特性,A正确,BCD错误。
故选A。
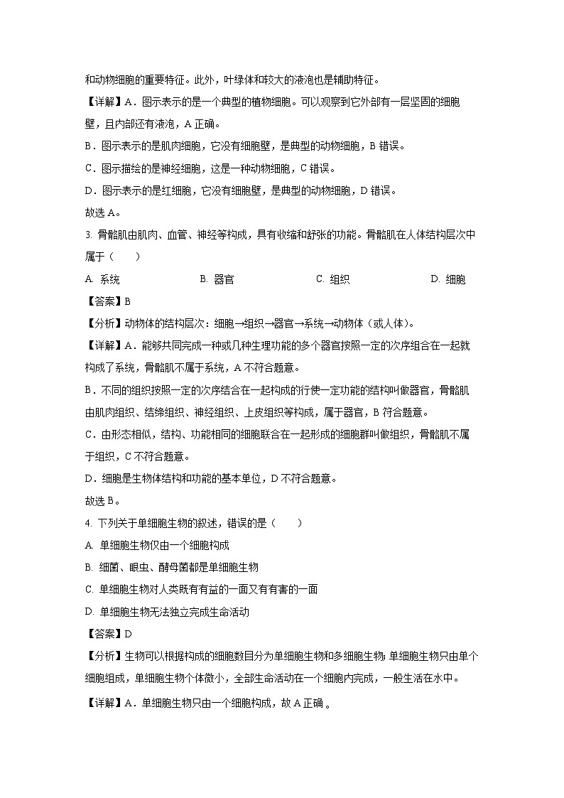
2. 下列属于植物细胞的是( )
A. B.
C. D.
【答案】A
【分析】在辨识植物细胞时,需要注意细胞壁的存在和形态,这在视觉上是区分植物细胞和动物细胞的重要特征。此外,叶绿体和较大的液泡也是辅助特征。
【详解】A.图示表示的是一个典型的植物细胞。可以观察到它外部有一层坚固的细胞壁,且内部还有液泡,A正确。
B.图示表示的是肌肉细胞,它没有细胞壁,是典型的动物细胞,B错误。
C.图示描绘的是神经细胞,这是一种动物细胞,C错误。
D.图示表示的是红细胞,它没有细胞壁,是典型的动物细胞,D错误。
故选A。
3. 骨骼肌由肌肉、血管、神经等构成,具有收缩和舒张的功能。骨骼肌在人体结构层次中属于( )
A. 系统B. 器官C. 组织D. 细胞
【答案】B
【分析】动物体的结构层次:细胞→组织→器官→系统→动物体(或人体)。
【详解】A.能够共同完成一种或几种生理功能的多个器官按照一定的次序组合在一起就构成了系统,骨骼肌不属于系统,A不符合题意。
B.不同的组织按照一定的次序结合在一起构成的行使一定功能的结构叫做器官,骨骼肌由肌肉组织、结缔组织、神经组织、上皮组织等构成,属于器官,B符合题意。
C.由形态相似,结构、功能相同的细胞联合在一起形成的细胞群叫做组织,骨骼肌不属于组织,C不符合题意。
D.细胞是生物体结构和功能的基本单位,D不符合题意。
故选B。
4. 下列关于单细胞生物的叙述,错误的是( )
A. 单细胞生物仅由一个细胞构成
B. 细菌、眼虫、酵母菌都是单细胞生物
C. 单细胞生物对人类既有有益的一面又有有害的一面
D. 单细胞生物无法独立完成生命活动
【答案】D
【分析】生物可以根据构成的细胞数目分为单细胞生物和多细胞生物;单细胞生物只由单个细胞组成,单细胞生物个体微小,全部生命活动在一个细胞内完成,一般生活在水中。
【详解】A.单细胞生物只由一个细胞构成,故A正确
B.细菌、眼虫、酵母菌只由单个细胞组成,都是单细胞生物,故B正确;
C.单细胞生物与人类的关系可以分为有利和有害两个方面,有利:鱼类饵料、净化污水等,有害:危害健康,造成赤潮等,故C正确;
D.单细胞生物虽然只由一个细胞构成,但也能完成营养、呼吸、排泄、运动、生殖和调节等生命活动,如草履虫,故D错误。
故选D。
5. 浒苔营养十分丰富,结构简单,无根、茎、叶的分化,能进行光合作用。浒苔属于( )
A. 藻类植物B. 苔藓植物
C. 蕨类植物D. 种子植物
【答案】A
【分析】藻类植物的主要特征:有单细胞和多细胞的,结构简单,无根、茎、叶的分化;全身都能从环境中吸收水分和无机盐,细胞中有叶绿体,能进行光合作用。藻类植物的典型代表:淡水藻类有衣藻(单细胞藻类)、水绵(多细胞藻类,呈绿色丝状);海洋藻类有紫菜、海带等。
【详解】A.藻类植物的主要特征是有单细胞和多细胞的,结构简单,无根、茎、叶的分化,浒苔营养十分丰富,结构简单,无根、茎、叶的分化,能进行光合作用,故浒苔属于藻类植物,A正确。
B.苔藓植物大多生活在陆地上的潮湿环境中。苔藓植物一般都很矮小,通常具有类似茎和叶的分化,但是茎和叶结构简单,茎中没有导管,叶中也没有叶脉,根非常简单,称为假根,B错误。
C.蕨类植物有了根、茎、叶分化,且体内有输导组织和机械组织,能为植株输送营养物质,以及支持地上高大的部分,因此,蕨类植物一般长的比较高大,C错误。
D.种子植物包括裸子植物和被子植物。裸子植物的种子无果皮包被着,裸露;被子植物的种子外面有果皮包被着,能形成果实。被子植物就是常说的绿色开花植物,包括双子叶植物和单子叶植物,D错误。
故选A。
6. 某同学早晨冲了一杯浓香的黑芝麻糊,其主要原料是黑芝麻种子。黑芝麻种子的营养物质主要贮存在( )
A. 胚芽B. 胚根C. 胚轴D. 子叶
【答案】D
【分析】种子的基本结构包括种皮和胚两部分。种皮具有保护作用,可以保护种子内的胚,防止机械损伤和病虫害入侵,还可以减少水分丧失。 胚是种子的主要部分,是幼小的生命体,它是由受精卵发育而来,能发育成新的植物体。胚由胚轴、胚芽、胚根、子叶四部分组成,胚芽将来发育成新植物的茎和叶,胚根发育成新植物体的根,胚轴发育成连接根和茎的部位。
【详解】种子的基本结构包括种皮和胚两部分,胚由胚轴、胚芽、胚根、子叶四部分组成。黑芝麻等双子叶植物的种子,无胚乳,而有两片肥厚的子叶,子叶中储存着丰富的营养物质,故D正确,ABC错误。
故选D。
7. 身体呈圆筒形,由许多彼此相似的体节组成:靠刚毛或疣足辅助运动。这类动物是( )
A 腔肠动物B. 节肢动物
C. 环节动物D. 扁形动物
【答案】C
【分析】根据动物体内有无脊柱,把动物分成脊椎动物和无脊椎动物,腔肠动物、扁形动物、环节动物、节肢动物、线形动物身体中无脊柱,是无脊椎动物。鱼类、两栖类、爬行类、鸟类、哺乳类等的体内有脊柱,属于脊椎动物。
【详解】A.腔肠动物生活在水中,体壁由内胚层、外胚层和中胶层构成,体内由消化腔,有口无肛门,消化后的食物残渣仍然由口排出,A错误。
B.节肢动物的身体许多体节构成的,并且分部,体表有外骨骼,足和触角也分节,B错误。
C.环节动物的身体由许多体节构成,用刚毛或疣足辅助运动,靠体壁进行呼吸,C正确。
D.扁形动物的身体呈两侧对称,背腹扁平,有口无肛门,D错误。
故选C
8. “天高任鸟飞”,各种姿态的鸟在蓝天中翱翔,形成一幅美丽的画卷,关于鸟类适于飞行的结构特征,叙述错误的是( )
A. 身体呈流线型,减少飞行中空气的阻力
B. 气囊可以扩大气体交换的面积
C. 骨骼轻、薄,有的骨中空,可以减轻体重
D. 胸肌特别发达,为飞行提供足够的动力
【答案】B
【分析】鸟类体内有发达的气囊,它分布于内脏之间、肌肉之间和骨的空腔里,气囊都与肺相通,有储存空气、协助呼吸的功能。呼吸方式为双重呼吸,双重呼吸提高了气体交换的效率,可以供给鸟类飞翔时充足的氧气,有利于鸟类的飞翔。气囊辅助呼吸,不能进行气体交换。
【详解】A.鸟类身体呈流线型,能减少飞行中空气阻力,故A正确。
B.鸟有气囊,在飞行过程中吸气和呼吸时气体都经过肺、都能进行气体交换,而气囊没有气体交换的作用,因此不能增加气体交换的面积,故B错误。
C.鸟类骨骼轻、薄,有的骨中空,可以减轻飞行时的体重,故C正确。
D.鸟类胸肌特别发达,有利于牵动两翼为飞行提供足够的动力,故D正确。
故选B。
9. 关于酵母菌的叙述,错误的是( )
A. 细胞内有细胞核B. 依靠现成有机物生活
C. 是多细胞真菌D. 可进行出芽生殖
【答案】C
【分析】酵母菌是常见的单细胞真菌,具有细胞壁、细胞膜、细胞质、细胞核和液泡,能够进行孢子生殖,在环境适宜的条件下,也可以进行出芽生殖。
【详解】酵母菌是常见的单细胞真菌,它的细胞呈椭圆形,具有细胞壁、细胞膜、细胞质、细胞核和液泡;能够进行孢子生殖,在环境适宜的条件下,也可以进行出芽生殖。细胞内没有叶绿体,不能直接利用无机物制造有机物,必须靠现成的有机物为食物来源,这种生活方式为异养,C错误,ABD正确。
故选C。
10. 随着科学技术的进步,在20世纪初,科学家用电子显微镜观察到了病毒,下列关于病毒的叙述错误的是( )
A. 病毒比细菌小得多
B. 病毒没有细胞结构
C. 病毒必须寄生在活细胞内
D. 病毒一旦侵入人体,就会使人患病
【答案】D
【分析】病毒的结构非常简单,没有细胞结构,仅由蛋白质外壳和内部的遗传物质组成,不能独立生存,只有寄生在活细胞里才能进行生命活动。一旦离开就会变成结晶体。病毒很小一般都能通过细菌滤器,多数病毒直径在100纳米(20~200纳米),较大的病毒直径为300~450纳米,较小的病毒直径仅为~22纳米。因此,观察时要借助于电子显微镜才能看到。
【详解】A.病毒非常微小,只能用纳米来表示。大约3万个病毒等于一个细菌大,因此,病毒比细菌小得多,A正确。
B.病毒没有细胞结构,仅由蛋白质外壳和内部的遗传物质组成,B正确。
C.病毒不能独立生活,只有寄生在活细胞里才能进行生命活动,C正确。
D. 病毒侵入人体后有可能被体内的吞噬细胞清除,因此,人不一定会患病,D错误。
故选D。
11. 根据生物在形态结构和生理功能上的相似度进行分类,狼这一物种不会被划入( )
A. 食肉目B. 猫科C. 哺乳纲D. 犬属
【答案】B
【分析】 生物分类单位由大到小是界、门、纲、目、科、属、种。
【详解】狼属于动物界、脊椎动物亚门、哺乳纲、食肉目、犬科、犬属,故B符合题意,ACD不符合题意。
故选B。
12. 中国国宝、全球“网红”大熊猫在生物分类上的位置如下图,以下相关叙述正确的是( )
A. “?”可代表分类等级“属”
B. 大熊猫与猫的亲缘关系最近
C. 图中的分类只以动物食性为依据
D. 图中四种动物只有大熊猫的牙齿有分化
【答案】A
【分析】(1)生物分类单位由大到小是界、门、纲、目、科、属、种。界是最大的分类单位,最基本的分类单位是种。分类单位越大,生物的相似程度越少,共同特征就越少,生物的亲缘关系就越远;分类单位越小,生物的相似程度越多,共同特征就越多,生物的亲缘关系就越近。
(2)哺乳动物的主要特征:体表面有毛,一般分头、颈、躯干、四肢和尾五个部分;牙齿分化,体腔内有膈,心脏四腔,用肺呼吸;大脑发达,体温恒定,是恒温动物;哺乳胎生。
【详解】A.生物分类单位由大到小是界、门、纲、目、科、属、种;“?”可代表分类等级“属”,A正确。
B.大熊猫与猫都属于食肉目,而大熊猫与黑熊同属于熊科,科的分类单位较目小,故大熊猫与黑熊的亲缘关系比大熊猫与猫的亲缘关系更近,B错误。
C.动物的分类依据主要是其形态、结构和生理功能,C错误。
D.图中四种动物都属于哺乳动物,牙齿都有分化,D错误。
故选A。
二、填空题(本题共6道题,每空1分,共6分)
13. 红心火龙果的果汁来自其细胞结构中的______。
【答案】液泡
【分析】植物细胞基本结构:细胞壁、细胞膜、细胞核、细胞质、线粒体、液泡、叶绿体(绿色部分),不同的结构功能不同。
【详解】红心火龙果的果汁,其鲜艳的颜色和丰富的液体,主要来源于火龙果细胞中的一个特定结构——液泡。液泡是植物细胞中的一个重要细胞器,它储存了细胞内的水分、溶解的无机盐、糖类以及其他一些物质。在红心火龙果中,液泡内储存了大量的果汁,这些果汁不仅赋予了火龙果独特的风味,还为其鲜艳的颜色提供了来源。因此,红心火龙果的果汁来自其细胞结构中的液泡。
14. 种子外有无______包被是区分种子植物类型的重要依据。
【答案】果皮
【分析】种子植物包括裸子植物和被子植物;其中种子裸露,没有果皮包被着的植物,叫做裸子植物;种子外面有果皮包被的植物,叫做被子植物。
【详解】种子植物被分为两大类:裸子植物和被子植物。对于被子植物来说,它们的种子是被果皮这一特殊结构所包裹的。果皮不仅为种子提供了保护,还常常伴随着种子的传播起到关键作用。而裸子植物的种子则没有这样的果皮包被,它们通常是裸露在外,没有额外的保护层。因此,种子外有无果皮包被,就成为了我们区分这两类种子植物的重要依据。
15. 人的骨组织、血液等属于__________组织。
【答案】结缔
【详解】人体的基本组织有:上皮组织、肌肉组织、神经组织、结缔组织,各具有不同的功能。结缔组织的种类很多,骨组织、血液、肌腱、韧带、淋巴、皮下脂肪、真皮、关节囊等都属于结缔组织,具有营养、支持、连接、保护等作用。
16. 在动物界中,种类最多、数量最大、分布最为广泛的是____动物类群。
【答案】节肢
【分析】根据动物的体内有无脊椎骨构成的脊柱,可以把动物分为脊椎动物和无脊椎动物两大类;无脊椎动物是身体内没有由脊椎骨组成的脊柱的动物,如腔肠动物、扁形动物、线形动物、环节动物、软体动物、节肢动物等;脊椎动物是身体内有由脊椎骨组成的脊柱的动物,包括鱼类、两栖类、爬行类、鸟类和哺乳类。
【详解】节肢动物是最大的动物类群,目前已命名的动物种类有150万种以上,节肢动物就有120万种以上,占所有已知动物种数的80%以上,是动物界中种类最多、数量最大、分布最为广泛的动物类群。
17. 细菌是比植物更古老的生命形态。与植物细胞相比,细菌没有的结构是______。
【答案】成形的细胞核
【分析】植物细胞具有:细胞壁、细胞膜、细胞质、细胞核、线粒体、液泡,植物体绿色部分的细胞还有叶绿体。
细菌是单细胞个体,其细胞由细胞壁、细胞膜、细胞质等部分构成,但没有成形的细胞核,只有DNA集中的核区,有些细菌的细胞壁外还有荚膜、鞭毛等。
【详解】细菌虽有DNA集中的区域,却没有成形的细胞核,这样的生物称为原核生物;植物细胞具有真正的细胞核,属于真核生物。可见,与植物细胞相比,细菌没有的结构是成形的细胞核。
18. 在7个等级的分类单位中,______是最基本的分类单位。
【答案】种
【分析】生物分类是研究生物的一种基本方法。生物分类主要是根据生物的相似程度,包括形态结构和生理功能等,把生物划分为种和属等不同的等级。
【详解】生物的分类等级从大到小依次是界、门、纲、目、科、属、种,其中界是最大的分类单位,最基本的分类单位是种。
三、分析说明题(本题共6道题,每空1分,共30分)
19. 下图是单目显微镜的结构示意图,请据图回答下列问题:
(1)填写出图中序号所表示的结构名称:[①]______,[②]______。
(2)当外界光线较弱时,一般选择大光圈和______。
(3)图中起放大作用的结构是______和目镜。
(4)图中能以较小幅度调节镜筒升降的结构是______。
【答案】(1)①. 目镜 ②. 粗准焦螺旋
(2)凹面镜 (3)物镜
(4)细准焦螺旋
【分析】显微镜的结构由光学部分、支持部分及调节部分三部分组成。光学部分由镜头(目镜和物镜)和反光镜组成。支持部分包括镜筒、镜臂、载物台、镜柱及镜座等。调节部分由转换器、遮光器和准焦螺旋(粗准焦螺旋和细准焦螺旋)。
题图中:①是目镜,②是粗准焦螺旋。
【详解】(1)题图中:①是目镜,它是靠近观察者眼睛的部分,用于放大物像;②是粗准焦螺旋,它用于大幅度调节镜筒的升降,以便快速找到观察目标。
(2)当外界光线较弱时,为了增加显微镜的视野亮度,我们需要选择大光圈来让更多的光线进入,同时还需要使用凹面镜来反射更多的光线到镜筒中,从而提高视野的亮度。
(3)显微镜中起放大作用的结构主要是物镜和目镜。物镜位于镜筒的下方,靠近被观察物体,它首先将物体放大一定的倍数;然后目镜再将物镜放大的物像进一步放大,最终呈现在观察者的眼中。
(4)图中能以较小幅度调节镜筒升降的结构是细准焦螺旋。当使用粗准焦螺旋找到观察目标后,我们可以转动细准焦螺旋来微调镜筒的升降,以便更清晰地观察物像。
20. 细胞是生物体结构和功能的基本单位,仔细观察细胞结构回答下列问题:
(1)图_____细胞中含有两种能量转换器,甲乙两图中都含有的能量转换器是_____(填标号)。
(2)西瓜之所以甘甜可口,主要是因为西瓜的_____(填标号)内的细胞液中含有较多的糖分。
(3)决定生物性状的遗传信息主要存在于_____( 填标号)中。
(4)水煮菠菜时水变绿,是因为破坏了细胞的[③]_____(填名称)。从而不能控制物质进出。
【答案】(1)①. 甲 ②. ⑥
(2)⑤ (3)①
(4)细胞膜
【分析】植物细胞具有:细胞壁、细胞膜、细胞质、细胞核、线粒体、液泡,绿色植物细胞还有叶绿体;动物细胞基本结构包括:细胞膜、细胞核、细胞质和线粒体。
图中①细胞核,②细胞质,③细胞膜,④叶绿体,⑤液泡,⑥线粒体,⑦细胞壁。
【详解】(1)植物细胞一般含有两种能量转换器,图甲具有细胞壁,液泡和叶绿体,是植物细胞。⑥线粒体是进行呼吸作用的场所,是动植物细胞内都具有的能量转换器。
(2)⑤液泡内含有细胞液,溶解着多种物质,西瓜之所以甘甜可口,主要是因为西瓜的⑤内的细胞液中含有较多的糖分。
(3)①细胞核中有遗传物质,含有决定生物性状的遗传信息,控制着生物的发育和遗传。
(4)③细胞膜有保护和控制物质进出的作用,所以水煮菠菜时水变绿,是因为破坏了细胞的[③]细胞膜。从而不能控制物质进出。
21. 多细胞生物体是由受精卵发育而成的。请分析下列概念图,回答相关问题:
(1)生物体通过细胞分裂过程使细胞的数目增加,通过细胞______过程使细胞的种类增多、进而形成不同的组织。
(2)动物体内具有接受刺激,产生并传导神经冲动功能的组织是[ ]______。玉米的茎能将根吸收的水和无机盐运输到叶片,由此推断茎中含有[ ]______。
(3)从生物体的结构层次来看,植物的叶和人的心脏都属于______。
(4)动物体与植物体结构层次的主要区别是动物体具有[ ]______,而植物体没有。
【答案】(1)分化 (2)①. B神经组织 ②. C输导组织
(3)器官 (4)A系统
【分析】绿色开花植物体的结构层次为:细胞→组织→器官→植物体;动物体的结构层次为:细胞→组织→器官→系统→动物体。
图中:A是系统、B是神经组织、C是输导组织、D是器官。
【详解】(1)生物体通过细胞分裂过程,一个细胞分裂成两个细胞,使得细胞的数目增加。而细胞分化的过程则是使细胞的种类增多,形成不同的组织。细胞分化是指在个体发育过程中,一个或一种细胞通过分裂产生的后代,在形态、结构和生理功能上发生差异性的变化。
(2)神经组织,主要由神经细胞构成,感受刺激,传导神经冲动,起调节和控制作用。输导组织包括在茎、叶脉、根尖成熟区等处的导管和筛管,具有运输营养物质的作用,如导管运输水和无机盐;筛管运输有机物。结合题图可知,动物体内具有接受刺激、产生并传导神经冲动功能的组织是B神经组织;而玉米的茎能将根吸收的水和无机盐运输到叶片,这是C输导组织的功能。
(3)从生物体的结构层次来看,植物的叶和人的心脏都是由不同的组织按照一定的次序结合在一起构成的行使一定功能的结构,因此它们都属于器官。
(4)动物体的结构层次是细胞、组织、器官、系统、动物体,而植物体的结构层次则是细胞、组织、器官、植物体。可见,动物体与植物体结构层次的主要区别是动物体具有A系统这一层次,而植物体没有。
22. 下图是某中学课外兴趣小组在网上搜集到的生物图片,请据图回答问题:
(1)在森林公园内迷路时,可依据苔藓植物判断方向,长有葫芦藓的一面朝______(填“南”或“北”),因为葫芦藓喜欢阴暗潮湿的环境。
(2)银杏的白果可以入药,有止咳定喘、降低胆固醇的作用。白果实际上是银杏的______(填“果实”或“种子”)。
(3)青蛙只能生活在水中或潮湿的陆地上,其根本原因是______。
(4)古人的智慧是无穷的,古人利用动物的骨头制作了骨笛。下列动物的骨骼不适合制作骨笛的是______(填字母)。
A. 鸽子B. 孔雀C. 大雁D. 乌龟
(5)从生物分类的角度来看,金鱼与______(填“鱿鱼”或“带鱼”)的亲缘关系更近。
【答案】(1)北 (2)种子
(3)生殖和发育离不开水
(4)D (5)带鱼
【分析】图中:葫芦藓属于苔藓植物,银杏属于裸子植物,金鱼属于鱼类,孔雀属于鸟类,青蛙属于两栖动物。
【详解】(1)苔藓植物的受精离不开水,适于生活在阴暗潮湿的地方,如墙壁的背阴处,树木的背阴处等。在树林中,树的北面是背光面,较为阴暗潮湿,所以长有苔藓的一面是北面。
(2)种子植物包括裸子植物和被子植物,裸子植物种子裸露,被子植物种子外有果皮包被,银杏是裸子植物,所以白果是种子。
(3)青蛙属于两栖动物,经过抱对后,分别把生殖细胞排在水中,在水中结合形成受精卵,发育过程经过受精卵、蝌蚪、幼蛙、成蛙。幼体生活在水中,用鳃呼吸,用鳍游泳,成蛙既能生活在水中,也能生活在潮湿的陆地上,用肺呼吸,皮肤辅助呼吸。可见两栖动物的生殖和发育都离不开水。所以青蛙只能生活在水边或潮湿的陆地的根本原因是生殖和发育都离不开水。
(4)多数鸟类营飞行生活,其结构总是与其生活相适应的,如鸟的骨骼的特点就利于飞行,鸟类的骨有的很薄,有的骨愈合在一起,长骨中空,腔内充满空气,可减轻体重,利于飞行。鸽子、孔雀和大雁属于鸟类,它们的骨骼特点适合做骨笛,乌龟属于爬行动物骨骼不适合制作骨笛,故ABC不符合题意,D符合题意。
故选D。
(5)金鱼属于鱼类,鱿鱼属于软体动物,带鱼属于鱼类,因此从生物分类的角度来看,金鱼与带鱼的亲缘关系更近。
23. 我国是诗的国度。在我国古代的一些诗词歌赋中,很多文人墨客借对动植物特征习性的概括,抒发情怀,讴歌大自然。部分诗句如下:A.红豆生南国,春来发几枝;B.大雪压青松,青松挺且直;C.古道西风瘦马;D.一行白鹭上青天;E.清风半夜鸣蝉;F.海阔凭鱼跃;G.神龟虽寿,犹有竟时;H.听取蛙声一片。请根据生物学知识和文学的联系,回答下列问题:
(1)下图为部分动植物分类图,与图中生物①②③对应的诗句依次是__________(填字母)。
(2)诗句C中动物的牙齿分为___________。
(3)诗句D中动物的前肢特化为___________,以适应飞行生活。
(4)红豆的学名为Vigna angularis,这种命名法是瑞典生物学家林奈首创的__________、
(5)生物学家按照不同等级的分类单位对生物进行分类,可以弄清生物之间的亲缘关系。上图所示的六种生物中,与水杉的亲缘关系最近的是_______(填序号)。
【答案】(1)B、E、C
(2)门齿和臼齿 (3)翼
(4)双名法 (5)①
【分析】诗句A的红豆属于被子植物,诗句B的松属于裸子植物,诗句C的马属于哺乳动物,诗句D的白鹭属于鸟类,诗句E的蝉属于节肢动物,诗句F的鱼类,诗句G的龟属于爬行动物,诗句H的蛙属于两栖动物;图中①是裸子植物,②是无脊椎动物,③是哺乳动物。
【详解】(1) ①种子裸露,种子外面没有果皮包被属于裸子植物,由分析可知诗句B的松属于裸子植物;②动物体内没有脊椎骨组成的脊柱属于②无脊椎动物,诗句E的蝉属于节肢动物,节肢动物体内没有脊椎骨组成的脊柱,属于无脊椎动物;③是哺乳动物,哺乳动物的生殖方式与其他动物不同:绝大多数哺乳动物的胚胎在雌性体内发育,通过胎盘从母体获得营养,发育到一定阶段后从母体中产出,这种生殖方式叫作胎生。雌性用自己的乳汁哺育后代,使后代在优越的营养条件下成长;诗句C的马属于哺乳动物。所以图中①②③对应生物的诗句字母依次是BEC。
(2)由分析可知,C中的马属于哺乳动物,且是植食性动物,牙齿的不同表明两种动物的食性不同。门齿便于切断食物,臼齿用来研磨和咀嚼食物,犬齿尖锐锋利,可以用于攻击、捕食和撕裂食物。所以C中的马的牙齿分为门齿和臼齿。
(3)白鹭等鸟类的身体呈流线型,体表被有羽毛,这样可以减少空气阻力。前肢特化成翼,翼是鸟类的飞行器官。所以D诗句中白鹭的前肢特化为翼,以适应飞行。
(4)林奈,瑞典自然学者,现代生物学分类命名的奠基人,被称为“分类学之父”,林奈在生物学中的最主要的成果是建立了人为分类体系和双名制命名法,物种的正式名称必须由两个拉丁词构成,属名在前,种名在后,后面还常常附有定名人的姓名和定名年代等信息。在生物学中,双名法是为生物命名的标准,正如“双”所说的,为每个物中命名的名字有两部分构成:属名和种名。红豆的学名为Vigna angularis,这种命名法是瑞典生物学家林奈首创的双命法。
(5)生物的分类单位从小到大依次是:种、属、科、目、纲、门、界;分类单位越大,共同特征就越少,包含的生物种类就越多,亲缘关系越远;分类单位越小,共同特征就越多,包含的生物种类就越少,亲缘关系越近。“种”是最基本的分类单位,同种生物的亲缘关系是最密切的;水杉属于裸子植物,图中①种子裸露,种子外面没有果皮包被属于裸子植物,所以与水杉亲缘关系最近的是①。
24. 某生物学兴趣小组的同学从环卫工作者口中得知,近几年,人们主要采用粉碎后堆肥还田的方法处理城乡公共绿地上的大量枯枝落叶等垃圾。该兴趣小组的同学在老师的指导下开展了“细菌对落叶的分解作用”的实验探究,实验方案及现象如下表所示:
请根据上述实验回答下列问题:
(1)该兴趣小组的同学提出的问题是________。
(2)该实验的变量是____________。
(3)该实验中,选择形状、大小相似的柳树落叶的目的是____________。
(4)实验时每组取 10片柳树落叶而不是1片,目的是提高实验结果的可靠性,避免实验结果的____________。
(5)通过该实验可以得出结论:细菌对落叶_________(填“有”或“没有”)分解作用。
【答案】(1)细菌对落叶有分解作用吗?
(2)有无细菌 (3)控制单一变量
(4)偶然性 (5)有
【分析】(1)对照实验:在研究一种条件对研究对象的影响时,所进行的除了这种条件不同以外,其它条件都相同的实验;在实验中,控制变量和设置对照实验是设计实验方案必须处理好的两个关键问题。
(2)细菌和真菌的生活需要一定的条件,如水分、适宜的温度、还有有机物。分解者指的是细菌、真菌等营腐生生活的微生物,它们将动植物残体等含有的有机物分解成简单的无机物,归还到无机环境中,促进了物质的循环。
【详解】(1)小组探究“细菌对落叶的分解作用”,所以提出的问题:细菌对落叶有分解作用吗?
(2)本实验要探究的是细菌对于落叶的分解作用,即一组落叶放置在有细菌的环境中,另一组放置在无细菌的环境中,实验变量为细菌,其它的实验条件相同。
(3)设置对照实验的关键是一组对照实验中只能有一个变量,这样才能看出实验结果与变量的对应性;即在设计对照实验时应注意,除变量不同外,其余量均相同。因此,实验中,选择形状、大小相似的柳树落叶的目的是是控制单一变量。
(4)每组用10片柳树叶而不是1片,选择多个实验材料的目的是为了避免实验偶然性,减小误差,使实验结果更准确。
(5) 据实验现象可见:一周后甲组杨树叶无变化,乙组杨树叶出现腐烂;故可得出结论:细菌对落叶有分解作用。
分组
实验材料及数量
实验材料处理
控制条件
实验现象
甲组
形状、大小相似的柳树落叶10片
①清洗、灭菌
适宜的温度、湿度
一周后柳树落叶无变化
②置于无菌环境中
乙组
①清洗、灭菌
适宜的温度、湿度
一周后柳树落叶腐烂
②接种细菌
③置于无菌环境中
相关试卷
这是一份甘肃省定西市安定区2024-2025学年八年级上学期1月期末生物试题,文件包含20242025学年度第一学期期末质量检测八年级生物试卷含参考答案20242025学年度第一学期期末质量检测八年级生物试卷pdf、20242025学年度第一学期期末质量检测八年级生物试卷含参考答案20242025学年度第一学期期末质量检测八年级生物参考答案pdf等2份试卷配套教学资源,其中试卷共5页, 欢迎下载使用。
这是一份2024~2025学年甘肃省定西市渭源县七年级(上)11月月考生物试卷(含答案),共9页。
这是一份2024~2025学年甘肃省定西市渭源县八年级(上)11月月考生物试卷(含答案),共9页。

