


2023-2024学年内蒙古通辽市科尔沁左翼中旗联盟校八年级上学期期末生物试卷(解析版)
展开
这是一份2023-2024学年内蒙古通辽市科尔沁左翼中旗联盟校八年级上学期期末生物试卷(解析版),共23页。试卷主要包含了请将答案正确填写在答题卡上等内容,欢迎下载使用。
注意事项:
1.答题前填写好自己的姓名、班级、考号等信息
2.请将答案正确填写在答题卡上
第I卷(选择题)
一、单选题(每题2分,25个小题,共50分,将正确答案涂在答题卡上)
1. 植物的下列繁殖方式不属于无性生殖的是( )
A. 兰花的组织培养B. 嫁接水蜜桃枝条
C. 播种大豆种子D. 扦插月季枝条
【答案】C
【分析】无性生殖:不经过两性生殖细胞的结合,由母体直接产生新个体,这种生殖方式称为无性生殖。
有性生殖:由两性生殖细胞结合形成受精卵,再由受精卵发育成新个体的生殖方式属于有性生殖。有性生殖的后代,具有双亲的遗传特性。如植物用种子繁殖后代。
【详解】A.兰花的组织培养没有经过两性生殖细胞的结合,由母体直接产生新个体,属于无性生殖,A不符合题意。
B.嫁接水蜜桃枝条没有经过两性生殖细胞的结合,由母体直接产生新个体,属于无性生殖,B不符合题意。
C.播种大豆种子经过了两性生殖细胞结合形成受精卵,再由受精卵发育成新个体的生殖方式属于有性生殖,C符合题意。
D.扦插月季枝条没有经过两性生殖细胞的结合,由母体直接产生新个体,属于无性生殖,D不符合题意。
故选C。
2. 2023年4月,调研人员在武汉东湖湿地内发现了全球罕见的红灰蝶(如图所示)。下列有关红灰蝶的叙述,正确的是( )
A. 红灰蝶的发育属于不完全变态发育
B. 红灰蝶通过有性生殖繁殖后代
C. 红灰蝶的发育过程经历受精卵、若虫、成虫三个阶段
D. 红灰蝶在成虫期才能吐丝
【答案】B
【分析】在由受精卵发育成新个体的过程中,幼体与成体的形态结构和生活习性差异很大,这种发育过程称为变态发育。经过“卵→幼虫→蛹→成虫”四个时期,这样的变态发育称为完全变态发育;经过“卵→若虫→成虫”三个时期,这样的变态发育称为不完全变态发育。
【详解】AC.结合分析可知,红灰蝶的发育经过“卵→幼虫→蛹→成虫”四个时期,属于完全变态发育,AC错误。
B.由两性生殖细胞结合形成受精卵,再由受精卵发育成新个体的生殖方式属于有性生殖。红灰蝶的发育过程经过了受精卵阶段,是通过有性生殖来繁殖后代的,B正确。
D.红灰蝶在幼虫期(不是成虫期)才能吐丝,D错误。
故选B。
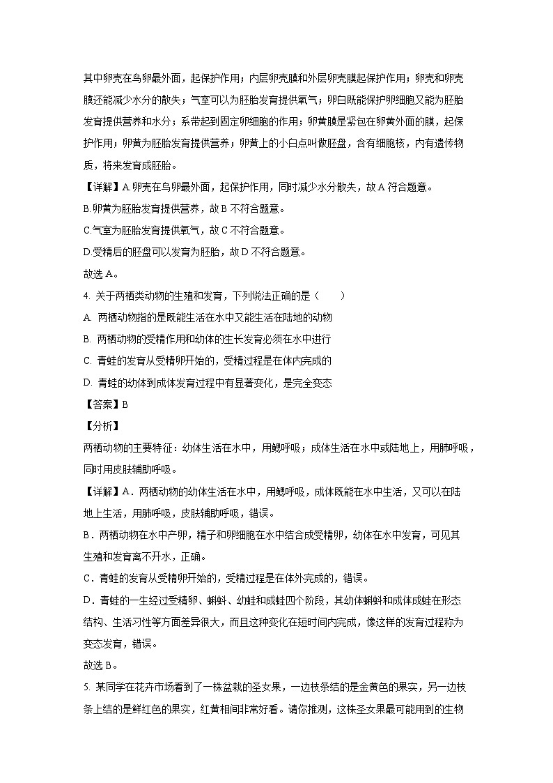
3. 经过多年的保护,国家一级保护鸟类——褐马鸡从吕梁山扩散到太行山,足迹已遍布山西全省。褐马鸡的卵的结构中,具有保护作用并能减少水分丢失的是( )
A. 卵壳B. 卵黄C. 气室D. 胚盘
【答案】A
【分析】褐马鸡属于鸟类,下图为鸟卵的结构示意图:
其中卵壳在鸟卵最外面,起保护作用;内层卵壳膜和外层卵壳膜起保护作用;卵壳和卵壳膜还能减少水分的散失;气室可以为胚胎发育提供氧气;卵白既能保护卵细胞又能为胚胎发育提供营养和水分;系带起到固定卵细胞的作用;卵黄膜是紧包在卵黄外面的膜,起保护作用;卵黄为胚胎发育提供营养;卵黄上的小白点叫做胚盘,含有细胞核,内有遗传物质,将来发育成胚胎。
【详解】A.卵壳在鸟卵最外面,起保护作用,同时减少水分散失,故A符合题意。
B.卵黄为胚胎发育提供营养,故B不符合题意。
C.气室为胚胎发育提供氧气,故C不符合题意。
D.受精后的胚盘可以发育为胚胎,故D不符合题意。
故选A。
4. 关于两栖类动物的生殖和发育,下列说法正确的是( )
A. 两栖动物指的是既能生活在水中又能生活在陆地的动物
B. 两栖动物的受精作用和幼体的生长发育必须在水中进行
C. 青蛙的发育从受精卵开始的,受精过程是在体内完成的
D. 青蛙的幼体到成体发育过程中有显著变化,是完全变态
【答案】B
【分析】
两栖动物的主要特征:幼体生活在水中,用鳃呼吸;成体生活在水中或陆地上,用肺呼吸,同时用皮肤辅助呼吸。
【详解】A.两栖动物的幼体生活在水中,用鳃呼吸,成体既能在水中生活,又可以在陆地上生活,用肺呼吸,皮肤辅助呼吸,错误。
B.两栖动物在水中产卵,精子和卵细胞在水中结合成受精卵,幼体在水中发育,可见其生殖和发育离不开水,正确。
C.青蛙的发育从受精卵开始的,受精过程是在体外完成的,错误。
D.青蛙的一生经过受精卵、蝌蚪、幼蛙和成蛙四个阶段,其幼体蝌蚪和成体成蛙在形态结构、生活习性等方面差异很大,而且这种变化在短时间内完成,像这样的发育过程称为变态发育,错误。
故选B。
5. 某同学在花卉市场看到了一株盆栽的圣女果,一边枝条结的是金黄色的果实,另一边枝条上结的是鲜红色的果实,红黄相间非常好看。请你推测,这株圣女果最可能用到的生物方法是( )
A. 杂交B. 嫁接C. 组织培养D. 转基因技术
【答案】B
【分析】植物的无性生殖包括扦插、压条、嫁接、组织培养等。嫁接就是把一个植物体的芽或枝,接在另一个植物体上,使结合在一起的两部分长成一个完整的植物体;接上去的芽或枝叫做接穗,承受接穗的植物体叫做砧木。通过杂交育种技术和转基因技术能够培育生物新品种。
【详解】A.杂交育种技术是将不同品种的优良性状通过交配集中在一起,再经过选择和培育,获得新品种的方法,通过杂交育种技术不能在同一植株上结出不同品种的果实,A不符合题意。
B.嫁接没有经过精子和卵细胞两性生殖细胞的结合,属于无性生殖,因而后代一般不会出现变异,能保持嫁接上去的接穗优良性状的稳定。某同学在花卉市场看到了一株盆栽的圣女果,一边枝条结的是金黄色的果实,另一边枝条上结的是鲜红色的果实,红黄相间非常好看,就是用金黄色果实、鲜红色果实的不同品种的枝条作接穗,用盆栽的圣女果作砧木,进行嫁接即可,故B符合题意。
C.植物的组织培养就是在无菌和人工控制的条件下,将离体的植物器官、组织、细胞等,培养在人工配制的培养基上,给予适宜的培养条件,诱导其产生愈伤组织,进而生根发芽,最终形成完整的植株,通过组织培养技术不能在同一植株上结出不同品种的果实,故C不符合题意。
D.转基因技术就是按照预先设计的蓝图把一种生物的基因分离出来,在体外进行拼接组合,然后转入另一种生物的体内,从而改造某些遗传性状,最终获得人们所需要的新品种,通过转基因技术不能在同一植株上结出不同品种的果实,故D不符合题意。
故选B。
6. 下列是染色体及构成染色体的DNA、蛋白质、基因之间的关系示意图,正确的是( )
A. B.
C. D.
【答案】C
【详解】试题分析:染色体是指细胞核容易被碱性染料染成深色物质,它是由DNA和蛋白质两种物质组成,其中遗传信息在DNA上,DNA是主要的遗传物质,一条染色体上包含一个DNA分子,一个DNA分子上包含很多个基因,基因是染色体上具有控制生物性状的DNA片段,故选C。
7. 人体下列各种细胞中一定含有Y性染色体的是( )
A. 女性的口腔上皮细胞B. 男性的神经细胞
C. 男性的精子D. 女性的卵细胞
【答案】B
【分析】(1)人的体细胞内有23对染色体,有一对染色体与人的性别有关,叫做性染色体;男性的性染色体是XY,女性的性染色体是XX;在生殖过程中,男性产生两种类型的精子,含有X染色体的和含Y染色体的,女性只产生一种类型的卵细胞,是含有X染色体的。因此男性产生的生殖细胞含有X染色体或Y染色体,体细胞一定含有Y染色体。女性的体细胞和生殖细胞中都不含有Y染色体。
(2)从性别遗传图解看出,受精卵的性染色体是XX或XY,精子的性染色体是X或Y,卵细胞的性染色体是X,男性体细胞的性染色体是XY,因此,一定含有Y染色体的是男性体细胞。
【详解】A.女性口腔上皮细胞的性染色体是XX,A不正确。
B.男性体细胞的性染色体是XY,神经细胞是体细胞,因此男性的神经细胞一定含有Y染色体,B正确。
C.精子的性染色体是X或Y,因此精子不一定含有Y染色体,C不正确。
D.卵细胞的性染色体是X染色体,因此卵细胞内一定不含有Y染色体,D不正确。
故选B。
8. 如图为染色体、DNA、基因之间的关系示意图,下列有关叙述正确的是( )
A. 同种生物体细胞内①的形态与数目都是不同的
B. ②和④都含有特定的遗传信息
C. 染色体、DNA、基因三者之间的数量关系是染色体>DNA>基因
D. 不同的③蕴含有不同的遗传信息
【答案】D
【分析】染色体是细胞核内的容易被碱性颜料染成深色的物质,由DNA和蛋白质组成,DNA是遗传物质的载体,它的结构像一个螺旋形的梯子,即双螺旋结构;DNA分子上具有特定遗传信息、能够决定生物的某一性状的片段叫做基因。图中,①是染色体,②是DNA,③基因,④是蛋白质。
【详解】A.每种生物体细胞内①染色体的形态与数目都是一定的,如正常人的体细胞中都有23对染色体,A错误。
B.②DNA是遗传物质的载体,含有特定的遗传信息;④蛋白质是没有特定的遗传信息,B错误。
C.染色体、DNA、基因三者之间的数量关系是一条染色体一般有一个DNA,一个DNA上成千上万个基因,C错误。
D.基因控制生物的性状,不同的③基因蕴含着不同的遗传信息,D正确。
故选D。
9. 在例行的一次基因检测中,小李夫妇发现自己都携带某常染色体致病基因a,可夫妇二人表现均正常,则该夫妇生育一个不正常孩子的机率为( )
A. 1B. 3/4
C. 1/2D. 1/4
【答案】D
【详解】在例行的一次基因检测中,小李夫妇发现自己都携带某常染色体致病基因a,可夫妇二人表现均正常,则小李夫妇的基因组成都为Aa.遗传图解如图:
从遗传图解看出,他该夫妇生育一个不正常的孩子的机率为。
10. 下列进化的叙述,错误的是( )
A. 地质年代较晚的地层也有低等生物化石
B. 化石为研究生物进化提供了最直接的证据
C. 脊椎动物的进化关系是:鱼类→两栖类→爬行类→鸟类→哺乳类
D. 长颈鹿的长颈是由于长期自然选择而形成的
【答案】C
【分析】(1)地球形成于46亿年前,地球形成的最初是没有生命的,大约在地球形成以后的10亿年以后,才逐渐形成了原始的生命。
(2)生物进化的证据是多方面的,如化石能证明生物进化的历程和趋势以及生物之间的亲缘关系等。
(3)自然界中的生物,通过激烈的生存斗争,适应者生存下来,不适应者被淘汰,这就是自然选择。达尔文的自然选择学说,其主要内容有四点:过度繁殖、生存斗争、遗传和变异、适者生存。
【详解】A.化石在地层中出现的顺序,越古老的地层中,形成化石的生物越简单、低等、水生生物较多,没有高等的生物。越晚近的地层中,形成化石的生物越复杂、高等、陆生生物较多,而低等的生物化石相对较少。但是不能太绝对,因为由于地质作用可能把地质年代较老的地层粉碎后变质成较新的地层,常见的是沉积岩,因此地质年代较近的地层中有可能有低等生物化石。A正确;
B.化石是研究生物进化最重要的、最直接的证据,因为化石是保存在岩层中的古生物遗物和生活遗迹。直接说明了古生物的结构或生活习性。因此生物进化的直接证据是化石证据。B正确。
C.脊椎动物的进化顺序是:原始鱼类→原始两栖类→原始爬行类→鸟类和哺乳类。C错误;
D.生物界普遍存在变异,古代的长颈鹿存在着颈长和颈短、前肢长和前肢短的变异,这些变异是可以遗传的。前肢和颈长的能够吃到高处的树叶,就容易生存下去,并且繁殖后代,前肢和颈短的个体,吃不到高处的树叶,当环境改变食物缺少时,就会因吃不到足够的树叶而导致营养不良,体质虚弱,本身活下来的可能性很小,留下后代的机会更小,前肢和颈短的长颈鹿就被淘汰了,这样,长颈鹿一代代的进化下去,就成了今天我们看到的长颈鹿。因此长颈鹿的长颈是由于长期自然选择的结果。D正确。
故选C。
11. 指纹解锁是生物识别技术应用的一个实例。研究显示,即使是同卵双胞胎,其指纹也只是相似而非完全相同。指纹在遗传学上叫( )
A. 性质B. 基因C. 形状D. 性状
【答案】D
【分析】生物体的形态、结构、生理特征和行为方式统称为性状。
【详解】指纹是人体的形态结构特征,因此指纹是一种性状。因此,ABC错误,D正确。
故选D。
12. 下列不属于生物进化规律的是( )
A. 单细胞→多细胞B. 低等→高等C. 水生→陆生D. 体型小→体型大
【答案】D
【分析】生物进化总体趋势是从简单到复杂,从低等到高等,从水生到陆生。
【详解】由分析可知,在研究生物的进化的过程中,化石是重要的证据,越古老的地层中,形成化石的生物越简单、低等、水生生物较多。越晚近的地层中,形成化石的生物越复杂、高等、陆生生物较多,因此证明生物进化的总体趋势是从单细胞到多细胞,从简单到复杂,从低等到高等,从水生到陆生。生物由体型小到体型大不是生物进化的规律。
故选D。
13. 用达尔文进化论观点分析,下列叙述不正确的是( )
A. 抗生素的使用导致细菌基因突变,从而产生抗药性
B. 雷鸟在不同季节出现不同体色,这对它躲避敌害十分有利
C. 猛禽具有锐利的喙和尖锐的爪,这是长期自然选择的结果
D. 草原上狼和兔子的奔跑速度都越来越快,这是相互选择的结果
【答案】A
【分析】达尔文人为自然界中各种生物普遍具有很强的繁殖能力,从而能产生大量的后代,而生物赖以生存的食物和空间是有限的,生物为了获取食物和空间,要进行生存斗争即生存竞争,自然界中生物个体都有遗传和变异的特性,只有那些具有有利变异的个体,在生存斗争中才容易生存下来,并将这些变异遗传给下一代,而具有不利变异的个体被淘汰,自然界中的生物,通过激烈的生存斗争,适应者生存,不适应者被淘汰掉,这就是自然选择。生物通过遗传、变异和自然选择不断进化,生物的多样性和适应性就是自然选择的结果。
【详解】A.由于抗生素的使用,使得细菌中抵抗抗生素强的个体生存下来并一代代将抵抗力强这一性状积累并加强,导致细菌抗药性不断增强,使杀菌效果下降,细菌的基因突变是遗传物质决定的,不是因为使用抗生素才导致的,A错误。
B.动物适应栖息环境而具有的与环境色彩相似的体色,叫做保护色,具有保护色的动物不容易被其他动物发现,这对它躲避敌害或捕猎动物都是有利的,A正确。
C.达尔文认为,在生存斗争中,具有有利变异的个体,容易在生存斗争中获胜而生存下去;反之,具有不利变异的个体,则容易在生存斗争中失败而死亡,因此猛禽具有锐利的喙和尖锐的爪是自然选择的结果,C正确。
D.兔子和狼各自的特征是在长期的生存斗争过程中形成的,兔跑的不快、转弯不灵活便容易被狼吃掉,狼跑的不快就不易捕获食物(兔),在长期的生存斗争和相互选择中,兔和狼发展了自己的特征,这是相互选择的结果,D正确。
故选A。
14. 已知马蛔虫体细胞内有2对染色体,下图表示马蛔虫的几种细胞,相关说法正确的是( )
A. ③是体细胞,含有两条染色体
B. ①是生殖细胞,其中的染色体是成对存在的
C. ①②为生殖细胞,是亲子代之间基因传递的“桥梁”
D. 一条染色体上只能包含一个基因
【答案】C
【分析】在生物的体细胞中,染色体是成对存在的,基因也是成对存在的,分别位于成对的染色体上;在形成生殖细胞的过程中,成对的染色体分开,每对染色体中的一条进入精子或卵细胞中,因此生殖细胞中的染色体数比体细胞中的少一半;通过受精作用形成的受精卵既含有卵细胞的染色体,又含有精子的染色体,因此受精卵内的染色体数目和体细胞一样。
【详解】A.③含有两对染色体,是体细胞,成对的染色体,一条染色体要么来自父方,要么来自母方,A错误。
B.②是生殖细胞,生殖细胞中的染色体不成对,B错误。
C.①②都含有两条染色体,并且位于染色体上的基因也不成对,属于生殖细胞,是亲子代之间基因传递的“桥梁”,C正确。
D.一条染色体有一个DNA分子组成,一个DNA分子上有许多个基因,D错误。
故选C。
15. “科劳斯”辣椒有黄、橙、红三种颜色,在网络上爆红,科学家经研究得知其果皮颜色及基因组成分别为红(BB)、橙(Bb)、黄(bb),现科学家将橙色辣椒的花粉授到黄色辣椒的柱头上,则结出的辣椒果皮颜色、基因组成以及胚的基因组成分别是( )
A. 黄bb,Bb/bb
B. 橙Bb,bb/bb
C. 橙色Bb或黄色bb,Bb/bb
D. 黄bb,bb
【答案】A
【分析】果实是由子房发育成的,子房壁发育成果实的果皮,胚珠发育成种子。如图,只有胚珠的卵细胞和极核接受了精子的遗传物质,因此基因发生改变的是植物产生的种子,而由子房壁发育成的果皮的基因组成并没有改变。
【详解】辣椒有黄、橙、红三种颜色,将橙色辣椒(Bb)的花粉授到黄色辣椒(bb)的柱头上,基因随生殖细胞遗传给后代,则胚的基因组成为Bb或者bb,遗传图解如下所示:
辣椒果皮的颜色由子房壁发育而来,基因发生改变的是植物产生的种子,果皮的基因并没有发生改变,所以结出的辣椒果皮颜色和基因组成是黄色bb。综上可知,结出的辣椒果皮颜色、基因组成以及胚的基因组成分别为黄bb,Bb/bb,因此BCD错误,A正确。
故选A。
16. 《苦疫行》:“一旦查有病疫者,閤[hé]家闭之至七日。七日之中或再病,牢守严防必二七。”文中所述控制传染病流行采取的措施是( )
A. 控制传染源B. 切断传播途径
C. 保护易感人群D. 消杀病原体
【答案】A
【分析】传染病是由病原体引起的,能在生物体之间传播的疾病,传染病流行必须同时具备传染源、传播途径、易感人群三个基本环节,所谓传染源是指能够散播病原体的人或动物,传播途径是指病原体离开传染源到达健康人所经过的途径,易感人群是指对某种传染病缺乏免疫力而容易感染该病的人群。预防传染病的措施可分为控制传染源、切断传播途径和保护易感人群三个方面。
【详解】根据材料可知,“閤[hé]家闭之至七日”是指全家要在家隔离七天,隔离属于控制传染源。
故选A。
17. 科学家将鱼的抗冻蛋白基因转入番茄中,使番茄的耐寒能力得到提高。下列相关叙述正确的是( )
①运用的是植物组织培养技术
②运用的是转基因技术
③可以说明生物的性状是由基因控制的
④可以说明基因主要存在于染色体上
A. ②③B. ①③C. ①④D. ②④
【答案】A
【分析】转基因技术是指运用科学手段从某种生物中提取所需要的基因,将其转入另一种生物中,使与另一种生物的基因进行重组,从而产生特定的具有变异遗传性状的物质。利用转基因技术可以改变动植物性状,培育新品种。也可以利用其它生物体培育出期望的生物制品,用于医药、食品等方面。。
【详解】“科学家将鱼的抗冻蛋白基因转入番茄中,使番茄的耐寒能力得到提高”,③可以说明生物的性状是由基因控制的;②运用的是转基因技术;而不能说明①运用的是组织培养技术、④基因主要存在于染色体上。所以相关叙述正确的是②③。可见A正确。
故选A。
18. 下列各组性状中,属于相对性状的是( )
A. 人的卷发和长发
B. 豌豆的圆粒和黄豆的皱粒
C. 玉米的高秆和小麦的矮秆
D. 小刚惯用左手和小明惯用右手
【答案】D
【分析】生物体的形态特征、生理特征和行为方式叫做性状,同种生物同一性状的不同表现形式叫做相对性状。
【详解】A.人的长发和卷发是两种性状,不是同一性状的不同表现形式,不是相对性状,A不符合题意。
B.豌豆的圆粒和黄豆的皱粒,不是同一种生物,不属于相对性状,B不符合题意。
C.玉米和小麦是两种生物,因此“玉米的高秆和小麦的矮秆”不属于相对性状,C不符合题意。
D.小刚的惯用左手和小明的惯用右手是同一性状的不同表现形式,因此是相对性状,D符合题意。
故选D。
19. 下列昆虫的发育过程,只经历卵、若虫、成虫三个阶段的是( )
A. 菜粉蝶B. 蝗虫C. 家蚕D. 蜜蜂
【答案】B
【分析】不完全变态发育的过程经过受精卵,幼虫和成虫三个时期,完全变态发育经过受精卵,幼虫,蛹和成虫四个时期。
【详解】不完全变态发育经历卵、若虫、成虫三个时期,例如蜻蜓、蟑螂、蝼蛄、蝗虫、稻飞虱等,因此蝗虫的不完全变态发育过程是卵、若虫、成虫三个时期;菜粉蝶、家蚕、蜜蜂的发育属于完全变态发育,其过程包括卵→幼虫→蛹→成虫,比不完全变态发育多了一个蛹期。
故选B。
20. 我国《婚姻法》禁止近亲结婚的理论依据是( )
A. 近亲结婚可能会使亲戚反目成仇
B. 近亲结婚的后代患遗传病的概率增大
C. 近亲结婚的后代身高偏低
D. 近亲结婚的后代一定会患遗传病
【答案】B
【分析】我国婚姻法已明确规定,禁止直系血亲和三代以内的旁系血亲结婚,因为后代容易出现遗传病患者。分析解答。
【详解】近亲是指的是直系血亲和三代以内的旁系血亲。我国婚姻法已明确规定,禁止直系血亲和三代以内的旁系血亲结婚。原因是近亲带有相同隐性遗传致病基因的可能性较大,近亲结婚所生的孩子患有遗传病的可能性较大,如近亲结婚时所生的子女中,单基因隐性遗传病的发病率比非近亲结婚要高出7.8~62.5倍;先天畸形及死产的机率比一般群体要高3~4倍。孩子智力下降,并患有许多先天性疾病如先天愚型,其危害十分显著。因此我国婚姻法禁止近亲结婚。
故选B。
21. 图中甲、乙、丙表示传染病流行的三个基本环节,a表示病原体,据图分析合理的是( )
A. a只包括细菌和病毒
B. 甲表示切断传播途径
C. 缺少甲、乙、丙任何一个环节,传染病就不能流行
D. 保护丙的措施只是戴口罩、勤洗手、保持安全社交距离
【答案】C
【分析】图中:甲是传染源、乙是传播途径、丙是易感人群,a是病原体,据此回答。
【详解】A.a病原体是引起传染病的细菌、病毒、寄生虫等生物,A错误。
B.传染源是能够散播病原体的人或动物。故甲表示传染源,B错误
C.传染病能流行,必须同时具备这三点,即甲传染源、乙传播途径、丙易感人群,C正确。
D.保护丙易感人群:如注射疫苗、加强体育锻炼、远离疫区等,D错误。
故选C。
22. 右图表示几类植物的进化关系。下列叙述不正确的是( )
A. 最先出现的植物类群是甲
B. 乙和丙都是由甲进化来
C. 丁的结构比丙复杂
D. 戊最有可能是水生的
【答案】D
【详解】由进化的示意图可以看出,甲是最低等的,可能生活在水中,因为生物进化的趋势是由水生到陆生,丁和戊是由丙进化而来,所以丁的结构比病复杂,戊比丁又复杂些,戊是不可能生活在水中的,故D错误。
故选D。
23. 用达尔文的进化论观点分析,动物的保护色是( )
A. 生存竞争的结果 B. 过度繁殖的结果
C. 环境进化的结果 D. 自然选择的结果
【答案】D
【详解】动物的体色与周围环境的色彩非常相似,这种体色称为保护色。保护色的形成过程是动物在适应环境过程中所表现的一个方面,是自然选择的结果。
24. 下列关于生物生殖和发育的说法,不正确的是( )
A. 用嫁接的方式可实现同一棵桃树上结出不同口味的桃子
B. 鸟卵在适宜的条件下都可以孵化出雏鸟
C. 毛毛虫长大后变成美丽的蝴蝶要经过蛹期
D. 青蛙的生殖和幼体的发育必须在水中进行
【答案】B
【分析】(1)植物的生殖方式有有性生殖和无性生殖,其中无性生殖没有两性生殖细胞结合形成受精卵的过程。
(2)卵黄表面中央的盘状小白点是胚盘,含有细胞核,内有遗传物质,是进行胚胎发育的部位。
(3)植物用根、茎、叶等营养器官进行繁殖的方式叫做营养繁殖。
(4)由两性生殖细胞的结合成受精卵发育成新个体的生殖方式叫有性生殖。
【详解】嫁接属于无性繁殖,没有精子和卵细胞结合成受精卵的过程,因而后代一般不会出现变异,能保持嫁接上去的接穗优良性状的稳定,用嫁接的方式可实现同一棵桃树上结出不同口味的桃子,A正确。鸟类新生命发育的起点是受精卵,因此只有受精的鸟卵在适宜的条件下才能发育成雏鸟,B错误。发育经过受精卵→幼虫→蛹→成虫,属于完全变态发育,毛毛虫属于幼虫,C正确。青蛙的生殖和幼体的发育必须在水中进行,D正确。
25. 下列关于正常男性体细胞染色体组成的说法中,正确的是( )
A. 22条常染色体+XB. 22条常染色体+Y
C. 22对常染色体+XXD. 22对常染色体+XY
【答案】D
【分析】男性和女性体细胞中都有23对染色体,有22对染色体的形态、大小男女的基本相同,称为常染色体;第23对染色体在形态、大小上存在着明显差异,这对染色体与人的性别决定有关,称为性染色体。男性体细胞的性染色体是XY,女性体细胞的性染色体是XX。
【详解】男女体细胞中都有23对染色体,由22对常染色体和1对性染色体组成;女性体细胞中的性染色体形态大小基本相同,称为XX染色体,因此正常女性体细胞中染色体的组成是22对常染色体+XX;男性体细胞的性染色体中,较大的一条命名为X染色体,较小一条称为Y染色体,因此正常男性体细胞中染色体的组成是22对常染色体+XY,故D符合题意,ABC不符合题意。
故选D。
第II卷(非选择题)
每空1分,共50分,注:[ ]中填序号或字母。
26. 如图表示植物的两种生殖方式,请据图回答下列问题:
(1)图甲表示植物的______(填“有性”或“无性”)生殖过程。该图表示植物的______(填“芽”或“枝”)的嫁接过程,其中A叫做______,B叫做______,要想让A嫁接成活,关键是要让A和B的______紧密贴合在一起。
(2)如果果农将一棵甜苹果的枝条嫁接到酸苹果树上,来年嫁接的苹果枝条结的苹果的味道是______。
(3)图乙表示植物的______(填“有性”或“无性”)生殖过程。植物开花后,经过传粉、受精会形成果实和种子,种子中的______,是由两性生殖细胞结合形成的受精卵发育而来的。
【答案】(1)①. 无性 ②. 芽 ③. 接穗 ④. 砧木 ⑤. 形成层
(2)甜味 (3)①. 有性 ②. 胚
【分析】(1)不经过两性生殖细胞的结合,由母体直接产生新个体,这种生殖方式属于无性生殖。图甲嫁接没有经过两性生殖细胞的结合,属于无性生殖。嫁接就是把一个植物体的芽或枝(接穗)接到另一个植物体(砧木)上,使结合在一起的两部分长成一个完整的植物体;嫁接可以分为枝接和芽接两种方式,用枝条做接穗的叫枝接,用芽做接穗的叫芽接;接上的芽或枝叫接穗,被接的植物体叫砧木;因此该图表示植物的芽接过程,其中A叫做接穗,B叫做砧木。在嫁接时,关键是让A接穗和B砧木的形成层紧密结合,以确保嫁接成活,因为形成层细胞具有很强的分裂能力,能不断分裂产生新细胞,使得接穗和砧木长在一起,易于成活。
(2)无性生殖产生的后代只有母体的遗传特性,这种生殖方式有利于保持亲代的优良性状,同时还加快了植物的繁殖速度。嫁接属于无性繁殖,没有精子和卵细胞结合成受精卵的过程,因而后代一般不会出现变异,能保持嫁接上去的接穗优良性状的稳定,而砧木一般不会对接穗的遗传性产生影响。因此如果果农将一棵甜苹果的枝条嫁接到酸苹果树上,来年嫁接的苹果枝条结的苹果的味道是甜味。
(3)有性生殖是指经过两性生殖细胞结合形成受精卵,再由受精卵发育成新个体的生殖方式。花粉落到柱头上以后,在柱头上黏液的刺激下开始萌发,长出花粉管。花粉管穿过花柱,进入子房,一直到达胚珠。胚珠里面的卵细胞,跟来自花粉管中的精子结合,形成受精卵,这个过程叫做受精。当受精完成后,花瓣、雄蕊及柱头和花柱都完成了历史使命,因而纷纷凋落,只有子房继续发育成果实,其中子房壁发育成果皮,珠被发育成种皮,子房里面的胚珠发育成种子,胚珠中的受精卵发育成种子中的胚。
27. 如图为部分生物的生殖发育示意图,请据图分析回答:
(1)A、B、C反映了动物的某种发育方式是______,其中图B发育经历了四个阶段,比图A多了一个______(填写发育过程名称)的发育阶段。
(2)图中生物属于体内受精的有:______(填字母)。
(3)D图中构成鸟卵细胞的部分是______(填数字);进行胚胎发育的部位是[ ]______;能为胚胎发育提供所需养料的是______。
【答案】(1)①. 变态发育 ②. 蛹
(2)A、B、D (3)①. 3、4、9 ②. [4]胚盘 ③. 卵黄和卵白
【分析】题图中A是不完全变态发育,B是完全变态发育,C是两栖动物的变态发育,D是鸟卵的结构:1卵壳,2系带,3卵黄,4胚盘,5卵白,6外卵壳膜,7气室,8内卵壳膜,9卵黄膜。
(1)在由受精卵发育成新个体的过程中,幼体与成体的形态结构和生活习性差异很大,这种发育过程称为变态发育。A、B、C反映了动物的某种发育方式是变态发育。B经过“卵→幼虫→蛹→成虫”四个时期,这样的变态发育称为完全变态发育;A经过“卵→若虫→成虫”三个时期,这样的变态发育称为不完全变态发育。图B比图A多了一个蛹的发育阶段。
(2)A是不完全变态发育,B是完全变态发育,这两类昆虫是体内受精方式。D鸟类也是体内受精的。两栖动物是体外受精。
(3)D鸟卵中的卵细胞指的是9卵黄膜、3卵黄、4胚盘。4胚盘是卵黄表面中央一盘状小白点,是胚胎发育的部位。卵黄外面的5卵白(蛋清),也含有营养物质和水分,供胚胎发育的需要,3卵黄(蛋黄)是鸡卵的主要营养部分。
28. 图一所示的进化树,简要表示了几种生物之间的亲缘关系。图二是研究生命起源的化学进化过程的一个模拟实验装置;请据图回答下列问题:
(1)在漫长的进化中,自然界中的生物,通过激烈的____________,适者生存,不适应者被淘汰。从左图的进化树中我们可以推测出:a、b、c、d四种生物的共同祖先是_________。较a和c而言,a、b间的亲缘关系更_________(填“近”或“远”)。
(2)图二这一实验装置是美国青年学者_________设计的。此实验证明:在生命起源的化学进化过程中,原始地球上尽管不能形成生命,但能产生构成生命体的________。
(3)图二A装置中放入了一些气体来模拟原始地球的大气成分,与现在大气成分相比,A装置里的气体中不含有_________。
【答案】(1)①. 生存斗争 ②. f ③. 近
(2)①. 米勒 ②. 有机物
(3)氧气##O2
【分析】(1)自然界中的生物,通过激烈的生存斗争,适应者生存下来,不适应者被淘汰,这就是自然选择。生物通过遗传、变异和自然选择不断进化。可见,在漫长的进化中,自然界中的生物,通过激烈的生存斗争,适者生存,不适应者被淘汰。根据图一所示的进化树可知a、b、c、d四种生物都是由共同祖先f进化而来,f是它们的共同祖先;对比a和c,a、b间的亲缘关系更近,共同特征更多。
(2)结合分析可知,图二的实验装置是美国青年学者米勒设计的。此实验证明:在生命起源的化学进化过程中,原始地球上尽管不能形成生命,但能产生构成生命体的有机物。
(3)原始大气的成分有水蒸气、氢气、氨、甲烷、二氧化碳、氮气等,原始大气中没有游离态的氧气。所以,图二A装置中放入了一些气体来模拟原始地球的大气成分,与现在大气成分相比,A装置里的气体中不含有氧气。
29. 每年4月25日是世界防治疟疾日(Wrld Malaria Day),由世界卫生大会在2007年5月第六十届会议上设立,旨在推动全球进行疟疾防治,2008年4月25日为首个世界疟疾日。据世界卫生组织报告,全球大约40%的人口受虐疾威胁,每年有3.5亿—5亿人感染疟疾,110万人因疟疾死亡,每天有3000儿童因患疟疾而失去生命。发病主要集中在经济相对落后、交通不便的老、少、边、穷地区。对全世界大约二分之一的人而言,疟疾迄今仍是公众健康所面临的最严重威胁之一。
疟疾是经按蚊叮咬或输入带疟原虫者的血液而感染疟原虫所引起的虫媒传染病。我国科学家屠呦呦从黄花蒿中提取的青蒿素对治疗疟疾有良好的疗效,挽救了全球特别是发展中国家数百万人的生命,为此荣获2015年诺贝尔生理学或医学奖,引起全世界对疟疾和青蒿素的关注。
(1)疟疾具有__________、__________等特点,疟原虫是引发疟疾的__________。
(2)传染病流行必须同时具备三个基本环节,奋战在预防传染病疫情蔓延一线的医护工作人员属于__________,按蚊属于__________。
(3)防治疟疾,应根据疟原虫生活史和流行区实际情况,采取因地因时制宜的综合防治措施。一方面用抗疟药杀灭人体内发育各阶段的疟原虫;一方面积极防治媒介——蚊虫,这两种方法分别是通过___________和__________来防治疟疾。
(4)疟原虫已经对传统抗疟药物奎宁逐渐产生了抗药性,这是传统抗疟药物奎宁对疟原虫变异个体不断________的结果。
(5)从野生黄花蒿中提取的青蒿素含量偏低,中科院植物研究所将FPS基因导入青蒿,获得了青蒿素含量比野生黄花蒿高2-3倍的青蒿植株,这项生物技术属于___________,说明了基因与性状的关系是:_________________________________。
【答案】(1)①. 传染性 ②. 流行性 ③. 病原体
(2)①. 易感人群 ②. 传播途径
(3)①. 控制传染源 ②. 切断传播途径
(4)选择 (5)①. 转基因技术 ②. 基因控制生物的性状
【分析】(1)“疟疾通过疟蚊叮咬传播”,它具有传染性、流行性的特点,按蚊携带的疟原虫是引发疟疾的病原体。
(2)传染病若能流行起来必须具备传染源、传播途径、易感人群三个环节;一线的医护人员接触到传染源,属于易感人群;按蚊是携带病原体的生物媒介,能把病原体从传染源带给易感人群,属于传播途径。
(3)预防传染病的措施有控制传染源、切断传播途径、保护易感人群。预防疟疾,要采取综合措施因地制宜。杀灭人体内各个阶段的疟原虫,是对携带病原体的传染源进行治疗,属于控制传染源。积极防治媒介杀灭蚊虫,属于切断传播途径。
(4)奎宁会逐步杀死对它敏感的疟原虫,留下不敏感的个体,使“疟原虫已经对传统抗疟药物奎宁逐渐产生了抗药性”,这是奎宁对疟原虫变异个体不断选择的结果。
(5)“从野生黄花蒿中提取的青蒿素含量偏低,中科院植物研究所将FPS基因导入青蒿,获得了青蒿素含量高2-3倍的青蒿植株”。这项生物技术是转基因技术,说明了基因与性状的关系是基因控制性状。
30. 人类的眼色是由眼球虹膜的色素决定的,在对一些家庭进行的眼色遗传调查后得到以下数据:
(1)上表中蓝眼和褐眼是一对______,一对眼色都是褐色的双亲,生一蓝眼的孩子,这种现象叫______。
(2)根据表中第______组数据可推出决定褐眼的是______基因。
(3)显性基因用D表示,隐性基因用d表示,写出②组婚配中双亲的基因组成:父亲______;母亲______。②组子女中出现蓝眼女孩的几率是______。
(4)③组子代褐眼的基因组成是______,Dd在子代褐眼中的可能性是______。
【答案】(1)①. 相对性状 ②. 变异
(2)①. ③ ②. 显性
(3)①. dd ②. Dd ③. 25%
(4)①. DD或Dd ②. 2/3
【分析】(1)上表中蓝眼和褐眼是同种生物同一性状的不同表现形式是一对相对性状,变异:是指亲子代和子代个体间的差异。一对眼色都是褐色的双亲,生一蓝眼的孩子,这种现象叫变异。
(2)从第3组家庭的双亲都是褐眼、后代出现了蓝眼,新出现的性状蓝眼一定是隐性性状 (dd),可推出决定褐眼的是显性基因。
(3)由(2)可知:蓝眼睛是隐性性状基因组成为dd,第2组家庭中双亲是蓝眼和褐眼,后代也是蓝眼和褐眼,因此亲代褐眼父亲基因组成为Dd,母亲褐眼基因组成为dd,遗传图谱如下:组子女中出现蓝眼孩子的概率是50%
但由于生男生女机会均等,综上分析②组子女中出现蓝眼女孩的几率是25%。 。
(4)
根据上面遗传图谱可知:③组子代褐眼的基因组成是DD或Dd,Dd在子代褐眼中的可能性是2/3。
31. 请分析以下材料,并回答相关问题:
材料一:科学工作者将一种矮茎(抗倒伏)但不抗锈病的小麦与另一种高茎(不抗倒伏)但抗锈病的小麦做亲本进行杂交,后代中出现了矮茎抗锈病、矮茎不抗锈病、高茎抗锈病和高茎不抗锈病四种类型。选择矮茎抗锈病类型进行繁殖培育,经过若干代后便获得了矮茎抗锈病的小麦新品种。
材料二:科学家利用航天技术,通过返回式卫星、宇宙飞船、航天飞机等手段搭载普通辣椒的种子,返回地面后在进行选育,培育成果是大、肉厚、口感好、产量高的太空辣椒。
材料三:新疆哈密瓜以含糖量高、甜度大而著称。有人将其引进山东种植,其果实甜度却大大降低。
材料四:天然种植的棉花大都是白色的,偶尔在田中也会出现一两株彩色(如棕色)的棉花,这是生物变异的结果。彩棉用于纺织,可以免去繁杂的印染工序,既降低生产成本,又减少化学物质对人体的伤害,是名副其实的“绿色产品”。现有两株白色的棉花,分别让它们作父本和母本进行杂交,结果它们的子代中有的结白色棉花,有的结棕色棉花。
(1)材料一涉及小麦的两对相对性状,分别是______________以及_______________。
(2)材料二中,通过卫星搭载能够培育出太空椒,使它的品质和产量大大提高,其根本原因是___________发生改变,属于_________(填“可遗传”或“不遗传”)的变异。
(3)材料三中,哈密瓜从新疆引进山东种植其果实甜度大大降低,属于_________(填“可遗传”或“不遗传”)的变异,原因是该变异是由___________引起的。
(4)材料四中,两株白色棉花杂交后子代中有的结白色棉花,有的结棕色棉花,说明_____色属于隐性性状。若控制棉花白色的基因为D,控制棉花棕色的基因为d,则棕色棉花的基因组成为__________。
(5)矮茎抗锈病小麦新品种的培育与太空椒的培育原理不同,前者属于________育种,后者属于_________育种。
【答案】(1)①. 矮茎和高茎 ②. 抗锈病和不抗锈病
(2)①. 遗传物质 ②. 可遗传
(3)①. 不遗传 ②. 环境
(4)①. 棕 ②. dd
(5)①. 杂交 ②. 诱变
【分析】(1)相对性状是指同种生物同一性状的不同表现形式,因此结合材料一可知,涉及小麦的两对相对性状,分别是矮茎和高茎以及抗锈病和不抗锈病。
(2)太空特殊的环境能使遗传物质发生改变,因此材料二中,通过卫星搭载能够培育出太空椒,使它的品质和产量大大提高,其根本原因是遗传物质发生改变,结合分析可知,属于可遗传的变异。
(3)新疆和山东的环境条件不同,同种哈密瓜从新疆引进山东种植,遗传物质没有变化,但环境发生变化,则材料三中,哈密瓜从新疆引进山东种植其果实甜度大大降低,结合分析可知,属于不遗传变异,原因是该变异是由环境引起的。
(4)两株都是白色的棉花亲本杂交,子代棉花出现不同性状——棕色,则可以判断出子代出现的棕色属于隐性性状。因为棕色属于隐性性状,则结合分析和题干信息可知,棕色棉花的基因组成为dd。
(5)根据题文可知,矮茎抗锈病小麦新品种的培育是利用具有不同基因组成的同种(或不同种)生物个体进行杂交,获得所需要的表现型类型的育种方法,则属于杂交育种;太空椒的培育是利用人工(太空)诱变的方法获得生物新品种的育种方法,则属于诱变育种。
婚配方式
家庭数目
子女
父亲
母亲
蓝眼
褐眼
①蓝眼
蓝眼
150
625
0
②蓝眼
褐眼
158
317
322
③褐眼
褐眼
29
25
82
相关试卷
这是一份内蒙古通辽市科尔沁左翼中旗2023-2024学年七年级上学期期末 生物试题(含解析),共19页。试卷主要包含了选择题,综合题,实验探究题等内容,欢迎下载使用。
这是一份2023~2024学年内蒙古通辽市科尔沁左翼中旗七年级上期末考试生物试卷(解析版),共22页。试卷主要包含了选择题,综合题等内容,欢迎下载使用。
这是一份2024~2025学年内蒙古通辽科尔沁左翼中旗初一(上)期中生物试卷(联盟校)[原题+解析],共11页。