













所属成套资源:【大单元核心素养】苏教版数学六年级上册课件+教案+大单元整体教学设计
数学六年级上册三 分数除法教学课件ppt
展开
这是一份数学六年级上册三 分数除法教学课件ppt,文件包含《按比例分配的实际问题》课件pptx、《38按比例分配的实际问题》教学设计doc、《分数除法》单元整体设计docx等3份课件配套教学资源,其中PPT共45页, 欢迎下载使用。
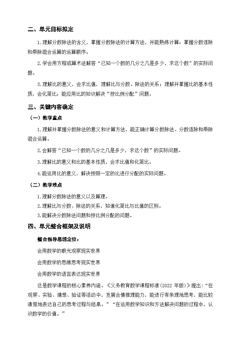
理解按比例分配的意义,掌握按比例分配实际问题的结构特点以及解题方法,能正确解答按比例分配问题。
使学生经历按比例分配实际问题的解决过程,感受这类问题的数量关系,进一步体验数学知识之间的内在联系和转化思想,培养分析问题和解决问题的能力。
使学生进一步体会比在生活中的实际应用,感受数学知识和方法的应用价值,增强数学应用意识,提高学好数学的求知欲。
六(1)班男生和女生的人数比是5:4。①男生人数是女生的人数的( )。②男生人数占全班的( ), 女生人数占全班的( )。
2.一件衣服的价钱是120元,一条裤子的价钱是这件衣服的 ,这条裤子多少钱?
答:这条裤子100元。
学校买来80本科技书,准备分给六年级两个班。
探究“按比例分配的实际问题”的方法
把30个方格涂上红色和黄色,使红色与黄色方格数的比是3:2。两种颜色各应涂多少格?先算一算,再涂一涂。
把30个方格涂上红色和黄色,使红色与黄色方格数的比是3:2。
两种颜色各应涂多少格?
你怎样理解“红色与黄色方格数的比是3:2”?
把30个方格平均分成5份。
30÷(3+2)=6(格)
答:红色应涂18格,黄色应涂12格。
想一想:如果把上图的30个方格按1:2:3涂成红、黄、绿三种颜色,求三种颜色各应涂多少格,又该怎样解答?
怎么理解“按1:2:3涂成红、黄、绿三种颜色”?
一共有1+2+3=6份
30÷(1+2+3)=5(格)
答:红色应涂5格,黄色应涂10格,绿色应涂15格。
今天我们学习的两道题目有什么共同特点?怎么解答?
探究“题目隐含的比的实际问题”的解法
三个小组去植树,植树棵数按各小组人数的比分配。每个小组各应植树多少棵?
三个小组去植树,植树棵树按各小组人数的比分配。每个小组各应植树多少棵?
答:一组植树24棵,二组植树21棵,三组植树27棵。
基础题:1.养殖专业户养鸡、鸭共6000只,鸡和鸭的比是1:11,鸡、鸭各多少只?
答:鸡500只,鸭5500只。
基础题:2.一种混凝土是用沙子、石子、水泥按5:3:12配制而成的,健美小区的建筑工地要配制这种混凝土180吨,需沙子、石子、水泥各多少吨?
答:需沙子、石子、水泥各45吨、27吨、108吨。
提高题:3.一个长方形的周长是48分米,长与宽的比是5:3,长是多少分米?
48÷2=24(分米)
拓展题:4.盐完全溶解在水中变成盐水,已知某种盐水,盐和水的质量比是1:10。(1)500克盐要加水多少千克?
500÷1×10=5000(克) 5000克=5千克
答:500克盐要加水5千克。
拓展题:4.盐完全溶解在水中变成盐水,已知某种盐水,盐和水的质量比是1:10。(2)如果用25千克水能配制多少千克的盐水?
25÷10×(1+10)=2.5×11=27.5(千克)
答:如果用25千克水能配制27.5千克的盐水。
【知识技能类作业】 必做题:1.甲组有80人,乙组有70人,两组共要植树600棵,如果按人数比分配树苗,甲乙两组各分得多少树苗?
答:甲组分得320棵,乙组分得280棵。
【知识技能类作业】 必做题:2.果园里梨树与桃树的棵数比是3:5,已知桃树有80棵,这个果园共有果树多少棵?
48+80=128(棵)
答:这个果园共有果树128棵。
【知识技能类作业】 选做题:1.果园里梨树与桃树的比是3:5,已知梨树比桃树少40棵,这个果园共有果树多少棵?
40÷(5-3)×(3+5)=40÷2×8=20×8=160(棵)
答:这个果园共有果树160棵。
【知识技能类作业】 选做题:2.六年一班与六年二班的人数比是7:5,两个班一起去栽树。按人数分配树苗,结果一班多分得6棵,两班各分的树苗多少棵?
6÷(7-5)=3(棵)3×7=21(棵)3×5=15(棵)
答:六年一班分的树苗21棵,六年二班15分的树苗棵。
找找生活中按比例分配的实际问题。
相关课件
这是一份数学六年级上册五 分数四则混合运算教学课件ppt,文件包含《稍复杂的分数乘法实际问题2》课件pptx、《53稍复杂的分数乘法实际问题2》教学设计doc、《分数四则混合运算》单元整体设计docx等3份课件配套教学资源,其中PPT共33页, 欢迎下载使用。
这是一份小学人教版(2024)整理和复习教学ppt课件,文件包含《38工程问题》课件pptx、《38工程问题》教学设计doc、《分数除法》单元整体设计docx等3份课件配套教学资源,其中PPT共38页, 欢迎下载使用。
这是一份苏教版(2024)六年级上册五 分数四则混合运算教学ppt课件,文件包含《稍复杂的分数乘法实际问题1》课件pptx、《52稍复杂的分数乘法实际问题1》教学设计doc、《分数四则混合运算》单元整体设计docx等3份课件配套教学资源,其中PPT共37页, 欢迎下载使用。
