所属成套资源:2025年高考历史大二轮专题复习课件+讲义+专练
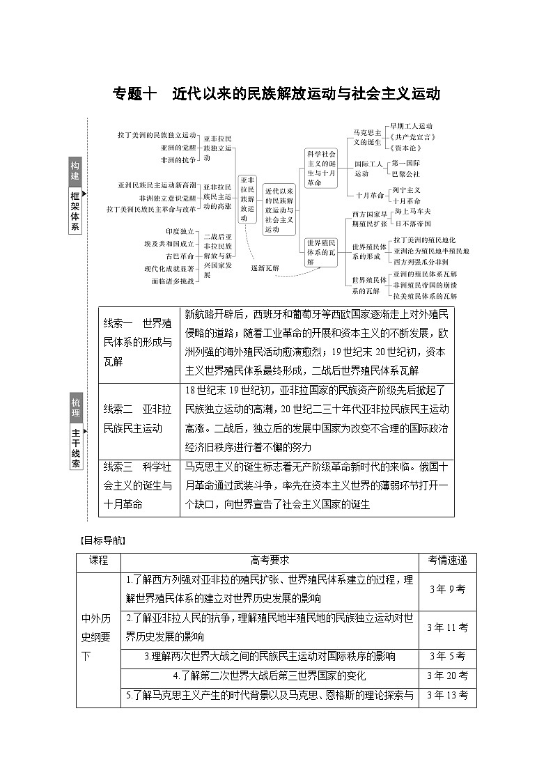
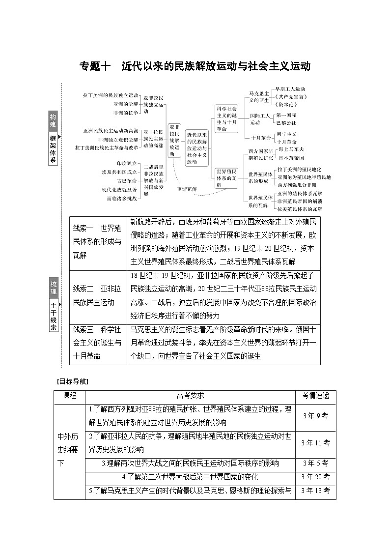
板块三 专题十 近代以来的民族解放运动与社会主义运动--2025年高考历史大二轮复习课件+讲义+专练
展开
这是一份板块三 专题十 近代以来的民族解放运动与社会主义运动--2025年高考历史大二轮复习课件+讲义+专练,文件包含板块三专题十近代以来的民族解放运动与社会主义运动--2025年高考历史大二轮复习课件pptx、板块三训练10近代以来的民族解放运动与社会主义运动--2025年高考历史大二轮复习强化练习docx、板块三专题十近代以来的民族解放运动与社会主义运动--2025年高考历史大二轮复习教师版docx、板块三专题十近代以来的民族解放运动与社会主义运动--2025年高考历史大二轮复习学生版docx等4份课件配套教学资源,其中PPT共60页, 欢迎下载使用。
相关课件
这是一份板块一 专题四 中国古代的文化演变与传承--2025年高考历史大二轮复习课件+讲义+专练,文件包含板块一专题四中国古代的文化演变与传承--2025年高考历史大二轮复习课件pptx、板块一训练4中国古代的文化演变与传承--2025年高考历史大二轮复习强化练习docx、板块一专题四中国古代的文化演变与传承--2025年高考历史大二轮复习教师版docx、板块一专题四中国古代的文化演变与传承--2025年高考历史大二轮复习学生版docx等4份课件配套教学资源,其中PPT共60页, 欢迎下载使用。
这是一份板块三 专题十一 近代以来的国际关系和国际格局的演变--2025年高考历史大二轮复习课件+讲义+专练,文件包含板块三专题十一近代以来的国际关系和国际格局的演变--2025年高考历史大二轮复习课件pptx、板块三训练11近代以来的国际关系和国际格局的演变--2025年高考历史大二轮复习强化练习docx、板块三专题十一近代以来的国际关系和国际格局的演变--2025年高考历史大二轮复习教师版docx、板块三专题十一近代以来的国际关系和国际格局的演变--2025年高考历史大二轮复习学生版docx等4份课件配套教学资源,其中PPT共60页, 欢迎下载使用。
这是一份板块三 专题十三 世界文化发展与文化交流--2025年高考历史大二轮复习课件+讲义+专练,文件包含板块三专题十三世界文化发展与文化交流--2025年高考历史大二轮复习课件pptx、板块三训练13世界文化发展与文化交流--2025年高考历史大二轮复习强化练习docx、板块三专题十三世界文化发展与文化交流--2025年高考历史大二轮复习教师版docx、板块三专题十三世界文化发展与文化交流--2025年高考历史大二轮复习学生版docx等4份课件配套教学资源,其中PPT共60页, 欢迎下载使用。

