资料中包含下列文件,点击文件名可预览资料内容



还剩2页未读,
继续阅读
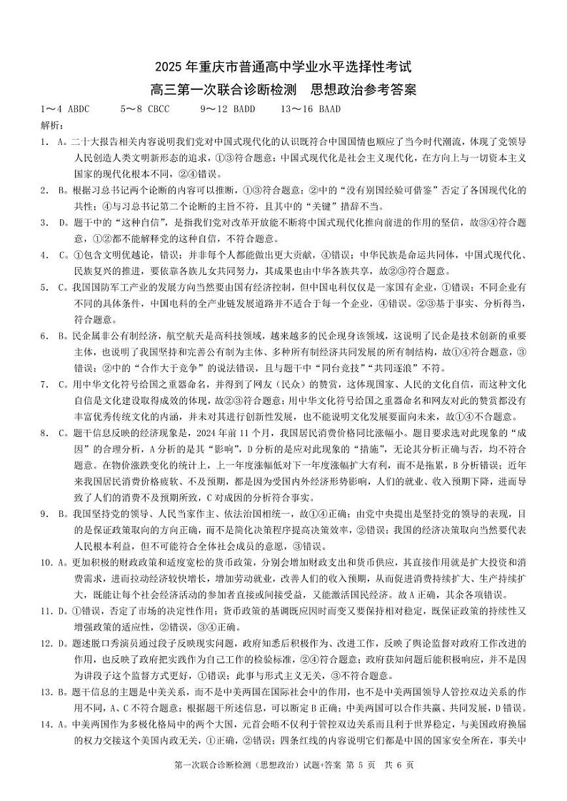
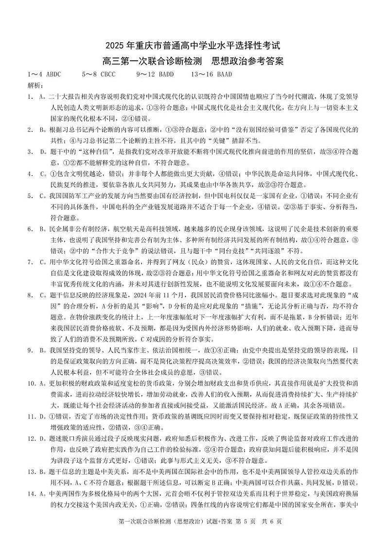
重庆市2025届高三高考第一次模拟考试(康德一诊)政治试题及答案
展开
这是一份重庆市2025届高三高考第一次模拟考试(康德一诊)政治试题及答案,文件包含2025年重庆高三一诊政治pdf、2025年重庆高三一诊政治答案pdf等2份试卷配套教学资源,其中试卷共6页, 欢迎下载使用。
相关试卷
2025届重庆市主城五区高考一诊政治试题及答案:
这是一份2025届重庆市主城五区高考一诊政治试题及答案,文件包含2025届重庆主城五区一诊政治pdf、2025届重庆主城五区一诊政治答案pdf等2份试卷配套教学资源,其中试卷共10页, 欢迎下载使用。
2024届重庆高三下学期二诊康德卷4月政治试题:
这是一份2024届重庆高三下学期二诊康德卷4月政治试题,共4页。
重庆一诊康德卷2024年重庆市普通高中学业水平选择性考试高三第一次联合诊断检测政治:
这是一份重庆一诊康德卷2024年重庆市普通高中学业水平选择性考试高三第一次联合诊断检测政治,文件包含康德2024年重庆市普通高中学业水平选择性考试高三第一次联合诊断检测政治试题pdf、康德2024年重庆市普通高中学业水平选择性考试高三第一次联合诊断检测政治参考答案pdf等2份试卷配套教学资源,其中试卷共6页, 欢迎下载使用。