













所属成套资源:2025年高考语文大二轮专题复习课件+讲义+专练
- 复习任务群四 任务一 专题练案 治国之道--2025年高考语文大二轮专题复习课件+教案+学案 课件 0 次下载
- 复习任务群四 任务一 学案15 一文多练,解答常考题型--2025年高考语文大二轮专题复习课件+教案+学案 课件 0 次下载
- 复习任务群四 任务二 学案17 归纳原因和总结启示--2025年高考语文大二轮专题复习课件+教案+学案 课件 0 次下载
- 复习任务群四 任务三 学案18 多文本比较和“印证”--2025年高考语文大二轮专题复习课件+教案+学案 课件 0 次下载
- 训练任务群九 主题练案1 《论语》和孔子:散文阅读+文言文阅读+名篇名句默写--2025年高考语文大二轮专题复习课件+教案+学案 课件 0 次下载
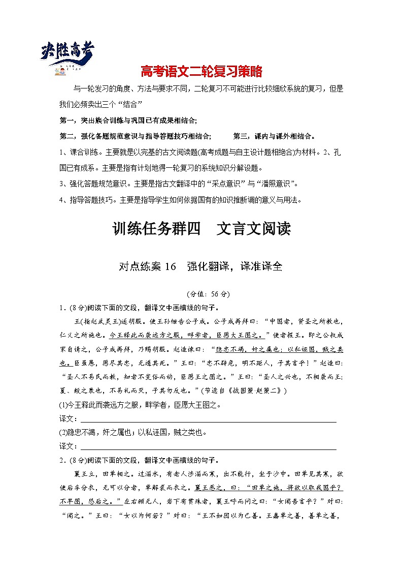
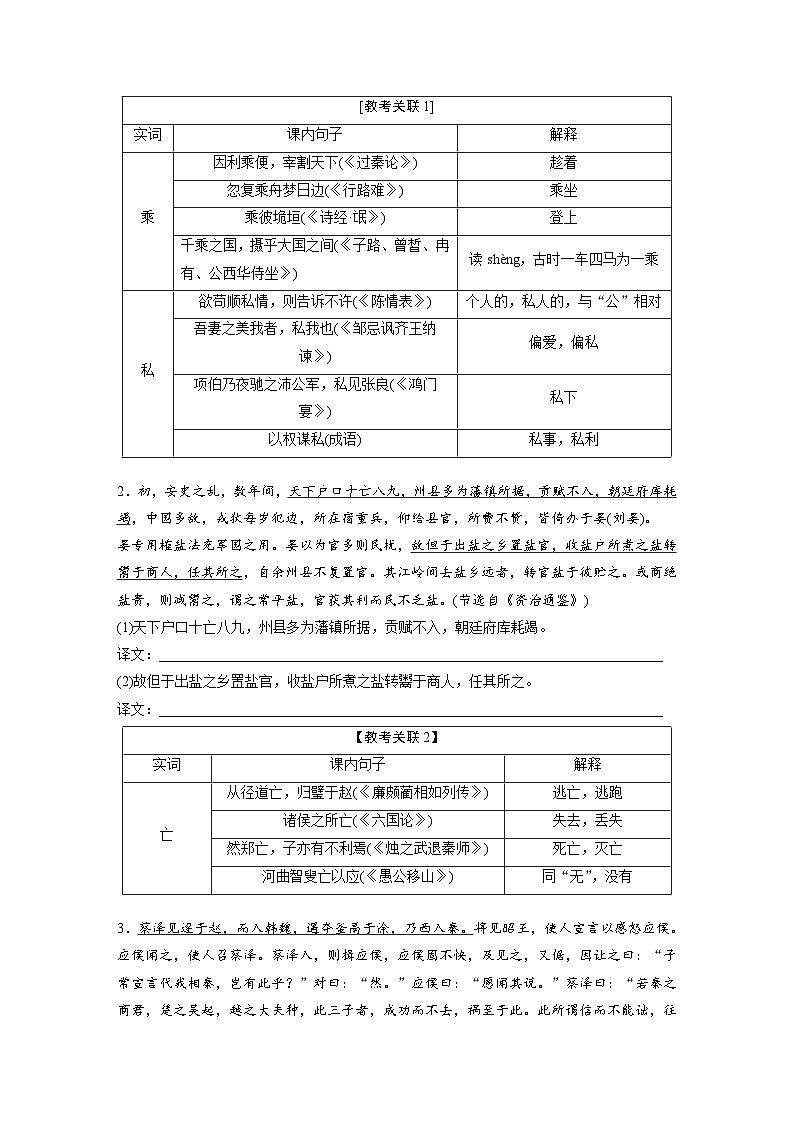
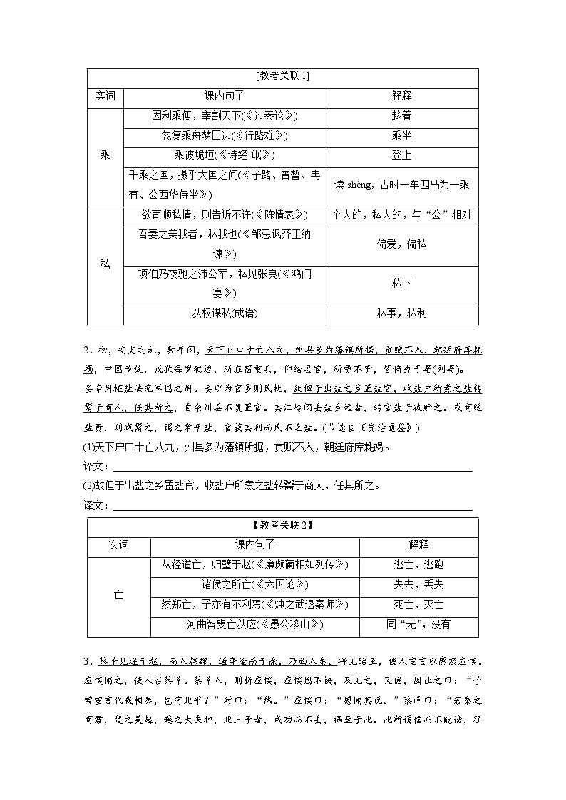
复习任务群四 任务二 学案16 强化翻译,译准译全--2025年高考语文大二轮专题复习课件+教案+学案
展开
这是一份复习任务群四 任务二 学案16 强化翻译,译准译全--2025年高考语文大二轮专题复习课件+教案+学案,文件包含复习任务群四任务二学案16强化翻译译准译全--2025语文步步高大二轮专题复习课件pptx、训练任务群四对点练案16强化翻译译准译全--2025语文步步高大二轮专题复习练案docx、复习任务群四任务二学案16强化翻译译准译全--2025语文步步高大二轮专题复习学案docx等3份课件配套教学资源,其中PPT共60页, 欢迎下载使用。
相关课件
这是一份复习任务群一 任务三 学案5 解决简答题中的情境任务--2025年高考语文大二轮专题复习课件+教案+学案,文件包含复习任务群一任务三学案5解决简答题中的情境任务--2025语文步步高大二轮专题复习课件pptx、训练任务群一对点练案5解决简答题中的情境任务--2025语文步步高大二轮专题复习练案docx、复习任务群一任务三学案5解决简答题中的情境任务--2025语文步步高大二轮专题复习学案docx等3份课件配套教学资源,其中PPT共60页, 欢迎下载使用。
这是一份复习任务群五 任务二 学案21 理解诗句,鉴赏手法--2025年高考语文大二轮专题复习课件+教案+学案,文件包含复习任务群五任务二学案21理解诗句鉴赏手法--2025语文步步高大二轮专题复习课件pptx、训练任务群五对点练案21理解诗句鉴赏手法--2025语文步步高大二轮专题复习练案docx、复习任务群五任务二学案21理解诗句鉴赏手法--2025语文步步高大二轮专题复习学案docx等3份课件配套教学资源,其中PPT共59页, 欢迎下载使用。
这是一份复习任务群四 任务一 专题练案 治国之道--2025年高考语文大二轮专题复习课件+教案+学案,共42页。PPT课件主要包含了治国之道,专题练案,对一对,们就是使他们怨怒,参考译文等内容,欢迎下载使用。