资料中包含下列文件,点击文件名可预览资料内容




还剩3页未读,
继续阅读
所属成套资源:河池市2024年秋季学期高三期末学业水平质量检测
成套系列资料,整套一键下载
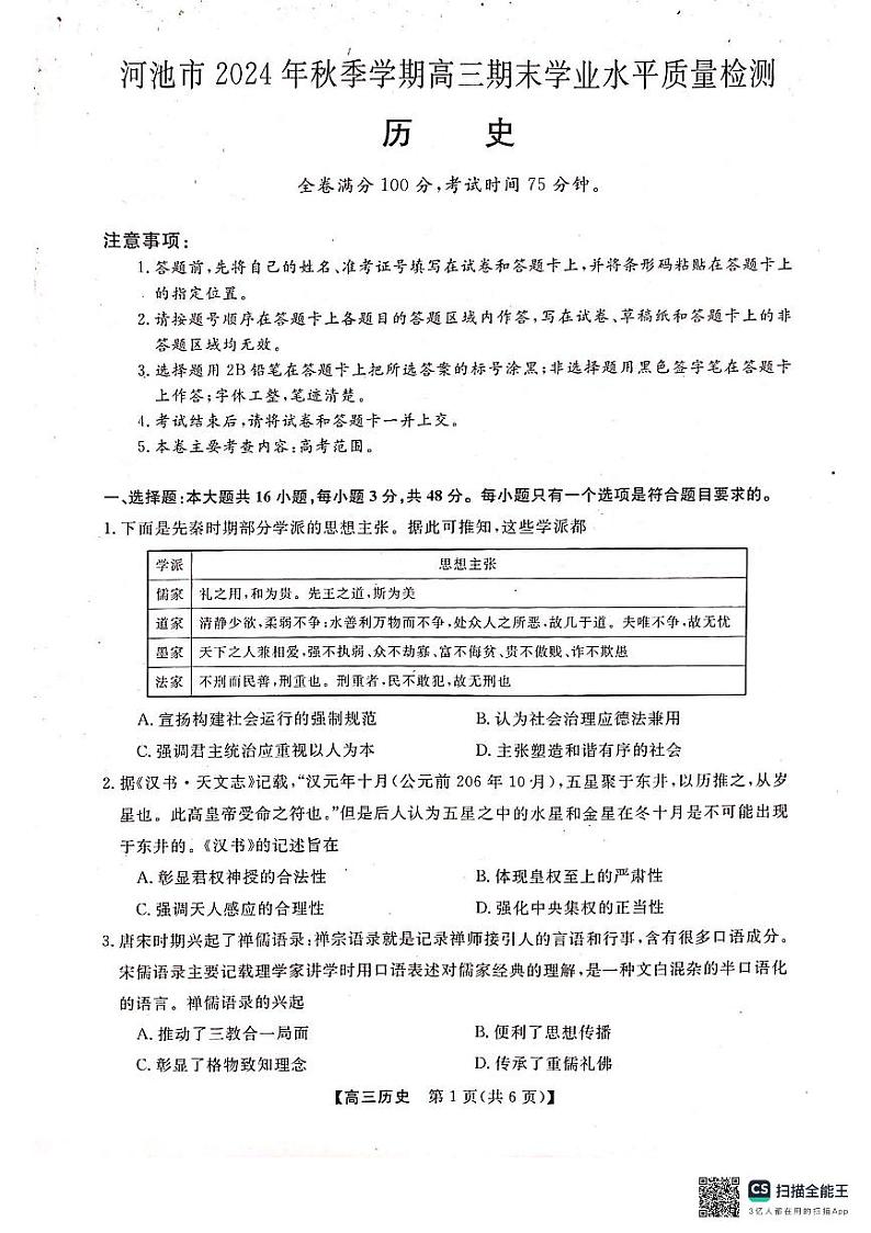
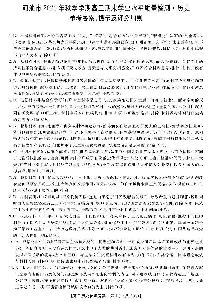
河池市2024年秋季学期高三期末学业水平质量检测历史
展开
这是一份河池市2024年秋季学期高三期末学业水平质量检测历史,文件包含河池市2024年秋季学期高三期末学业水平质量检测历史pdf、河池市2024年秋季学期高三期末学业水平质量检测历史答案pdf等2份试卷配套教学资源,其中试卷共8页, 欢迎下载使用。
相关试卷
广西壮族自治区河池市2023-2024学年高二下学期期末学业水平质量检测历史试题:
这是一份广西壮族自治区河池市2023-2024学年高二下学期期末学业水平质量检测历史试题,共6页。
2024临沂高二上学期期末学业水平检测历史试题:
这是一份2024临沂高二上学期期末学业水平检测历史试题,共21页。试卷主要包含了 王国维评价周朝政治制度时指出, 《汉乐奴卖田契》中记载, 下图为唐朝《礼宾图》等内容,欢迎下载使用。
2023唐山高三上学期学业水平(期末)历史含解析:
这是一份2023唐山高三上学期学业水平(期末)历史含解析,文件包含河北省唐山市2022-2023学年高三上学期学业水平调研考试历史试题含解析docx、河北省唐山市2022-2023学年高三上学期学业水平调研考试历史试题无答案docx等2份试卷配套教学资源,其中试卷共21页, 欢迎下载使用。
