


所属成套资源:中考生物第二轮复习专题练习合辑
中考生物第二轮复习专题练习专题04 植物的生活(测试)(原卷版)
展开
这是一份中考生物第二轮复习专题练习专题04 植物的生活(测试)(原卷版),共12页。试卷主要包含了选择题,综合题等内容,欢迎下载使用。
一、选择题:本题包括25小题,每小题2分,共50分。每小题只有一个选项符合题意。
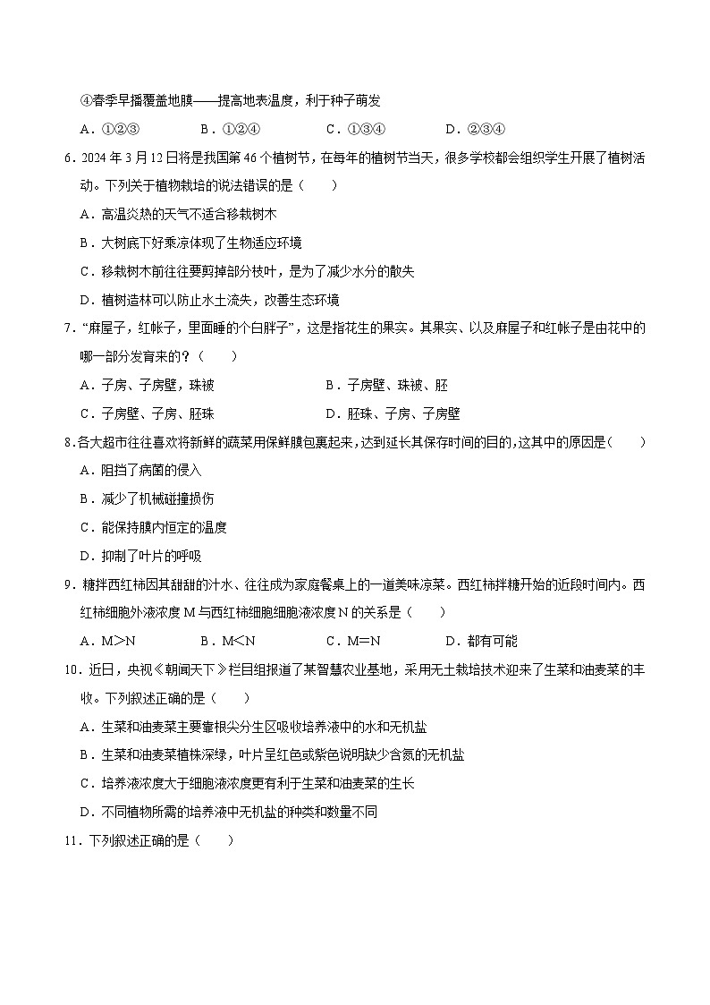
1.如图是植物根尖、枝芽以及枝条结构示意图,下列说法不正确的是( )
A.根尖中生长最快的部位是B伸长区,它和C区共同实现了幼根的生长
B.A区域表皮细胞向外凸起形成根毛,是吸收水分最活跃的部位
C.枝条中的6是由枝芽中的2发育而来的,4是由枝芽中的3发育而来的
D.若要控制枝条的顶端优势,需要摘除5,从而促进7的生长
2.为了了解无机盐对水稻产量的影响,研究人员在五块条件一致的农田上,用不同的无机盐进行施肥,其他管理措施均相同,水稻收获量如下表。由表可知,施肥时应该适量添加的无机盐类型是( )
A.含氮的B.含钾的C.含磷的D.含钙的
3.“明前茶,两片芽。”清明前,茶树叶芽长出新叶。在茶园采茶的同学发现,绿茶的新叶是由哪个结构发育而来的( )
A.叶原基B.幼叶C.芽轴D.芽原基
4.“杨花榆英无才思,惟解漫天作雪飞。”从文学的角度写出了杨树和榆树的种子的传播方式是( )
A.风力传播B.水力传播C.弹射传播D.动物传播
5.下列生产措施与生物学依据相匹配的是( )
①蔬菜大棚施加气肥(二氧化碳)——促进蔬菜的呼吸作用
②遇到连绵阴雨天在农田挖排水沟——利于根的呼吸作用
③栽种喻屯甜瓜时要注意合理密植——提高光能利用率
④春季早播覆盖地膜——提高地表温度,利于种子萌发
A.①②③B.①②④C.①③④D.②③④
6.2024年3月12日将是我国第46个植树节,在每年的植树节当天,很多学校都会组织学生开展了植树活动。下列关于植物栽培的说法错误的是( )
A.高温炎热的天气不适合移栽树木
B.大树底下好乘凉体现了生物适应环境
C.移栽树木前往往要剪掉部分枝叶,是为了减少水分的散失
D.植树造林可以防止水土流失,改善生态环境
7.“麻屋子,红帐子,里面睡的个白胖子”,这是指花生的果实。其果实、以及麻屋子和红帐子是由花中的哪一部分发育来的?( )
A.子房、子房壁,珠被B.子房壁、珠被、胚
C.子房壁、子房、胚珠D.胚珠、子房、子房壁
8.各大超市往往喜欢将新鲜的蔬菜用保鲜膜包裹起来,达到延长其保存时间的目的,这其中的原因是( )
A.阻挡了病菌的侵入
B.减少了机械碰撞损伤
C.能保持膜内恒定的温度
D.抑制了叶片的呼吸
9.糖拌西红柿因其甜甜的汁水、往往成为家庭餐桌上的一道美味凉菜。西红柿拌糖开始的近段时间内。西红柿细胞外液浓度M与西红柿细胞细胞液浓度N的关系是( )
A.M>NB.M<NC.M=ND.都有可能
10.近日,央视《朝闻天下》栏目组报道了某智慧农业基地,采用无土栽培技术迎来了生菜和油麦菜的丰收。下列叙述正确的是( )
A.生菜和油麦菜主要靠根尖分生区吸收培养液中的水和无机盐
B.生菜和油麦菜植株深绿,叶片呈红色或紫色说明缺少含氮的无机盐
C.培养液浓度大于细胞液浓度更有利于生菜和油麦菜的生长
D.不同植物所需的培养液中无机盐的种类和数量不同
11.下列叙述正确的是( )
A.图甲是单子叶植物
B.图丙中的①和②分别是由图乙中的⑤和⑥发育而来的
C.图甲中的①和②分别是由图丁中的②和①发育而来的
D.丁图中结构④的数量与玉米种子中该结构的数量相同
12.下列对图中各曲线的分析,正确的是 ( )
A.图甲表示在透明的密闭温室里,水稻种子从萌发到长成幼苗过程中氧气含量的变化,第10~20天之间,氧气浓度增加是因为幼苗不进行呼吸作用
B.图乙是密闭蔬菜大棚内一天中某气体的含量 变化曲线,可判断该气体是二氧化碳
C.图丙表示光照强度、二氧化碳浓度对光合作用强度的影响,根据a、c点光合作用强度的差异可知,增加光照强度有利于提高农作物产量
D.图丁曲线可以表示绿色植物在夏季晴天高温时蒸腾作用强度的变化情况
13.人体小肠绒毛上皮细胞和植物根毛细胞都具有吸收功能。下列叙述不正确的是( )
A.图甲表示小肠绒毛上皮细胞,图乙表示根毛细胞
B.①具有支持和保护的作用
C.③表示细胞核
D.从形态结构看,甲和乙都能扩大吸收表面积
14.如图一棵植株被纸盒罩住,纸盒的左侧开口,右侧照光。如果固定幼苗,旋转纸盒;或固定纸盒,旋转幼苗;或将纸盒和幼苗一起旋转。一段时间后,幼苗的生长状况分别是( )
A.直立生长、向右弯曲生长、弯向盒开口方向生长
B.向左弯曲生长、直立生长、弯向盒开口方向生长
C.向右弯曲生长、向左弯曲生长、直立生长
D.向右弯曲生长、直立生长、弯向盒开口方向生长
15.今年9月,中科院天津工业生物首次在实验室实现从二氧化碳到淀粉的人工合成。理论上1立方米大小的生物反应器年产淀粉量相当于5亩土地玉米种植的淀粉产量。下列说法错误的是( )
A.该技术若推广应用可以大大缓解全球的粮食危机
B.该技术在农业生产的广泛应用可以节约土地和水肥,避免环境的农药污染
C.二氧化碳的转化可以有效的降低温室效应
D.该技术可以代替农作物生产淀粉,以淀粉为主的农作物将会灭绝
16.如图为植物光合作用和呼吸作用实验示意图,以下说法错误的是( )
A.该实验需要在光下进行
B.甲装置能为乙装置提供大量二氧化碳
C.甲装置为乙装置提供的二氧化碳来自种子的呼吸作用
D.甲中种子只进行呼吸作用,乙中幼苗只进行光合作用
17.某校七年级的学生在本学期参与了“我与种子共成长”的学科实践活动,该实践活动中学生观察了种子的结构、叶芽的结构枝条的结构,根尖的结构,如图是学生们绘制的结构图,下列说法错误的是( )
A.甲图中①为种子的萌发提供营养物质
B.乙图中的②将来发育成丙图中的b
C.丙图中的a和b是由甲图中的①发育成的
D.丁图中的结构B和C可以使根不断长长
18.如图表示甲、乙两种植物的二氧化碳相对吸收量随光照强度变化的情况,相关分析正确的是( )
A.随着光照强度不断增加,光合作用持续增强
B.光合作用受光照强度和二氧化碳浓度的影响
C.图中f点时,甲、乙两种植物光合作用的强度相等
D.其他条件保持不变,若温度适度上升,a、b点位置会下移
19.某生物兴趣小组进行大豆种子萌发的相关探究实验,测得的有机物含量变化如图。下列相关叙述正确的是( )
A.AB段只进行呼吸作用
B.BC段只进行光合作用
C.AC段光合作用与呼吸作用同时进行
D.B点时光合作用与呼吸作用强度相等
20.如图分别是水稻的生长发育和受精过程示意图,以下表述错误的是( )
A.图甲中,水稻d→a过程中呼吸作用增强
B.图乙中结构③将发育成谷粒
C.储存在大米中的淀粉来自水稻进行的光合作用
D.双受精是被子植物所特有的,受精的中央细胞发育成胚
21.近十年来,我国森林面积和蓄积量持续“双增长”,绿色不断延展,美丽中国不断铺展崭新画卷。习近平总书记在党的二十大报告中指出:“必须牢固树立和践行绿水青山就是金山银山的理念,站在人与自然和谐共生的高度谋划发展。”下列关于我国植物资源的叙述正确的是( )
A.为促进全民义务植树,将每年3月15日定为“植树节”
B.我国森林资源不仅植物种类丰富,且人均森林面积位居世界第一
C.应依法治理和科学化管理森林和草原,走可持续发展的道路
D.在我国的植被中,草原占据了主体
22.如图表示某植物一天内光合作用强度的变化情况(日出、日落时间分别为5:00和 19:00),正确的是( )
A.B.
C.D.
23.一个花生中有2粒种子,则此花生在形成时需要的精子、胚珠、子房的数目分别是( )
A.4、2、1B.2、2、2C.2、2、1D.2、2、4
24.如图为我国植树节节徽,树形表示全民义务植树3至5棵,人人动手,绿化祖国大地。下面是四个同学的个性解读,你不赞同的是( )
A.根深才能叶茂,发达的根系有利于水分和无机盐的吸收
B.树木移栽可给植物打针输液,针头应插入树木的木质部中
C.移栽树木要带上土坨,以减少植物的水分散失
D.三棵白色高大挺拔的树,茎逐年增粗是形成层细胞分裂和分化的结果
25.公益广告:“我国每年要消耗一次性木筷450亿双,相当于要砍伐600万棵成年大树。专家估计,一棵树的生态价值是其木材价值的9倍。”下列对绿色植物的生态价值的叙述中错误的是( )
A.引起地球温室效应
B.维持大气中二氧化碳和氧的平衡
C.促进生物圈的水循环
D.直接或间接为其他生物提供食物和能源
二、综合题:本题包括5题,共50分。
26.番茄的一生可以划分为多个时期,每个时期都有不同的特征。请回答下列问题。
(1)如图1所示,番茄的一生要经历①种子萌发②植株生长③开花和结果等阶段。购买种子后需要测定种子的发芽率时提供的外界条件是 。传粉和受精完成以后,番茄的花发生的变化是 。
(2)番茄种子萌发后,根在植物体生长过程中的作用是 。番茄植株生长到一定程度,花芽逐步形成,进一步发育成花,这是由于细胞 的结果。
(3)结合图2所示的相关指标完成下列问题:
①在绿果期,果皮一直呈现绿色,细胞中可观察到叶绿体。因此推测,果实和种子发育需要的有机物除了来自茎和叶,还可能来自 。
②番茄子房里有多枚胚珠,它们是如何完成受精的? 。由图2可知,果实成熟过程中,果实颜色由绿变红且 增多,这种变化可能是由 成熟引发的。因此成熟的果实可以吸引动物前来取食,更有利于种子的传播。
(4)某同学要设计实验探究番茄果实每日膨大的体积是否相同。要想采用排水法准确测量果实的体积。该同学测量果实的时间要求及目的是 。请你设计一个表格来记录一周内番茄果实的体积变化 。
(5)科学家利用嫁接培育出的“番薯”新品种——上面结番茄,地里长马铃薯。根据你所学的知识,写出培育“番薯”新品种的具体操作办法 。
27.情境一:为研究有机物对光合作用的影响,研究人员在一棵树上选取只长有若干绿叶的枝条,均分为A、B两组,对A组进行环割处理:切断一定深度,一定宽度的树皮,使叶片光合作用产生的有机物不能向外输出;B组不做处理,如图一所示。在不同时间点分别测定两组叶片的二氧化碳吸收速率,结果如图二所示(不考虑环割对叶片呼吸速率的影响)。请回答:
(1)环割处理后,枝条中缺少的输导组织是 。A组被环割的树皮第二年能愈合,原因是保留了茎中的 。
(2)据图二可知,白天,B组叶片光合作用最强的时间点是 时,A组叶片中的有机物总量13时比15时 。
(3)图二中,7时以后,相同时间点时,A组光合速率均比B组 ,综合以上信息,本探究实验的结论是 。
情境二:如图三,一段时间后A组(此时环割部位并未愈合)和B组上均长出了果实。
(4)研究人员发现,A组枝条上的果实比B组更甜。请你分别描述A组和B组有机物的运输路线。
A组: ;B组: 。
(5)若在图三右侧枝条上的①处进行环割,可提升果实 (填“C”或“D”)的品质。
(6)环割处理是否会导致果实缺少水分?请你回答并说明理由: 。(从植物结构角度回答)
28.综合应用:
建造塑料大棚生产有机农产品,可以有效促进农民增收。贝贝南瓜口感软糯,富含的胡萝卜素是普通南瓜的三倍以上,有降低血糖等功效。如图依次为大棚、贝贝南瓜及各项生理过程、晴朗的夏天光合作用和呼吸作用的强度变化曲线。请你学习致用:
(1)为提高坐瓜率,瓜农会将当日开放的雄花花药和雌花的柱头“对花”,该技术称为 。
(2)图三中生理过程C的变化曲线可以用图四中的 (“Ⅰ”或“Ⅱ”)来表示。
(3)利用塑料大棚控制生理过程C的强度,是提高南瓜品质的主要方法。王大爷将取暖用的蜂窝煤炉搬进大棚,升温的同时还可以提高 的浓度,南瓜植株在图四的c点时,表示图三中生理过程 的强度最大(填字母)。贝贝南瓜从土壤溶液中吸收的水分主要用于 。
(4)图三中,南瓜白天进行的生理活动有 (填字母)。其中对维持大气中碳氧平衡起重要作用的是 (填字母)。
(5)图五中,叶片积累有机物最多的是点 。(填字母)
(6)如果让其生长在腐殖质丰富的沙质土壤中,白天升温急,夜晚散热快,结出果实甘甜如怡,主要原因是白天 制造的有机物多,晚上 消耗的有机物少,果实积累的糖分多。
29.“煮豆持作羹,漉豉以为汁。萁在釜下燃,豆在釜中泣。本是同根生,相煎何太急!”要理解此诗的意境需要有一定的生物知识,如图甲表示黄豆种子的结构图,图乙表示黄豆种子发成幼苗的过程图,图丙表示黄豆受精过程示意图,图丁表示豆荚图。请据图回答。
(1)萁即豆茎,豆茎在锅下燃烧,豆子在锅里哭泣,豆茎和豆子(图丁中的F)分别由图甲[ ] 和图丙[ ] 发育而成。由图乙可以看出,种子萌发时最先突破种皮的是图甲中的[ ] 。
(2)汁即豆汁,富含丰富的蛋白质,主要来自图甲中的[ ] ,在种子萌发过程中提供有机物。黄豆的豆荚(如图丁)中有多个F,出现这种现象的原因是 。为了避免出现豆荚内出现空瘪现象,在开花后应采取 。
(3)生物兴趣小组的同学做了“探究黄豆种子萌发的环境条件”实验:在A、B、C、D4个烧杯中分别放等量的棉花,再将相同数量(各20粒)饱满的黄豆种子放在上面,在不同条件下进行培养。数日后记录发芽情况如下表。
= 1 \* GB3 ①本实验得出的结论是 。
②肥沃土壤里的幼苗旺盛、高大,而贫瘠土壤里的弱小,这说明了植株的生长需 ,它被植物体吸收的主要部位在如图中的[ ] 。
30.沙棘为胡颓子科沙棘属落叶灌木,选择其作为治理毛乌素沙漠的主要植物,主要原因是耐旱、抗风沙,可以在盐碱化土地上生存,对环境条件有较强的适应能力,在干旱贫瘠土壤和轻度盐碱地上也能生长。
(1)沙棘花是单性花,雄花开放时,花粉随风散落在雌花柱头上,经过 作用后,雌花结出果实,由此可知沙棘属于 植物。每颗沙棘果实中仅有一粒种子,由此推测沙棘雌花的子房中只有一枚 。沙棘籽油具有较高的营养价值,其种子结构与菜豆一样,“油”主要来自种子中的 。
(2)为进一步了解沙棘适应干旱环境的特点,实验小组观察其叶片的结构,并绘制了如图1所示的叶片横切结构模式图,A上有一层很厚的角质层,气孔很少,这样的结构特点具有的优势是 ;结构B由排列紧密的圆柱状细胞构成,内含丰富的 ,能够制造大量有机物,通过C中的 运到沙棘果实。
(3)为了解决盐碱地区沙棘的种植问题,研究人员探究了不同浓度的盐溶液对沙棘种子萌发的影响。实验过程及结果如下:
①实验时每组选取50粒沙棘种子,比选取10粒种子要更好,理由是 。
②将每组种子分别放入不同浓度的氯化钠盐溶液中浸种,以蒸馏水为对照,除了水分,沙棘种子萌发还需要的外界条件有 。
= 3 \* GB3 ③对沙棘种子的萌发率进行统计,结果如图2。据图可知,当使用浓度为 mml/L的盐溶液处理时,沙棘种子萌发率最高;当盐浓度达60mml/L后,会显著抑制了沙棘种子的萌发。分组
甲
乙
丙
丁
戊
肥料含无机盐类型
含氮无机盐
含钾无机盐
含磷无机盐
含钙无机盐
不施肥
水稻收获量/千克
55.56
65.26
55.48
55.44
55.10
装置
种子所处的环境
实验结果
A
潮湿的棉花,置于25℃
全部萌发
B
潮湿的棉花,置于(4℃)
均不萌发
C
棉花和种子完全浸没在水中,置于25℃
均不萌发
D
干燥的棉花,置于25℃
均不萌发
相关试卷
这是一份中考生物第二轮复习专题练习专题05 人体生理与健康(测试)(原卷版),共11页。试卷主要包含了选择题,综合题等内容,欢迎下载使用。
这是一份中考生物第二轮复习专题练习专题04 植物的生活(讲练)(解析版),共40页。
这是一份中考生物第二轮复习专题练习专题04 植物的生活(讲练)(原卷版),共27页。
