还剩5页未读,
继续阅读
所属成套资源:天一大联考河南2024-2025学年高三上学期期末试卷及答案(语数英物化生政史地)
成套系列资料,整套一键下载
天一大联考河南2024-2025学年高三上学期期末历史试卷及答案
展开
这是一份天一大联考河南2024-2025学年高三上学期期末历史试卷及答案,共8页。
相关试卷
河南省天一大联考2024-2025学年高三上学期阶段性检测(二)历史试题(含答案):
这是一份河南省天一大联考2024-2025学年高三上学期阶段性检测(二)历史试题(含答案),文件包含扫描件_历史1009pdf、历史高三二联简易答案pdf等2份试卷配套教学资源,其中试卷共5页, 欢迎下载使用。
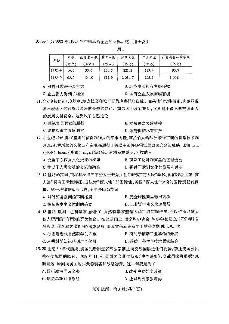
河南省天一大联考2025届高三上学期12月考-历史试卷+答案:
这是一份河南省天一大联考2025届高三上学期12月考-历史试卷+答案,共13页。
河南省天一大联考2024-2025学年高三上学期10月阶段性检测(二)历史试题(含答案):
这是一份河南省天一大联考2024-2025学年高三上学期10月阶段性检测(二)历史试题(含答案),文件包含扫描件_历史1009pdf、历史高三二联简易答案pdf等2份试卷配套教学资源,其中试卷共5页, 欢迎下载使用。

