所属成套资源:中考物理一轮复习(讲义)(2份,原卷版+解析版)
中考物理一轮复习专题20 电与磁(5考点+12考向)(讲义)(2份,原卷版+解析版)
展开
这是一份中考物理一轮复习专题20 电与磁(5考点+12考向)(讲义)(2份,原卷版+解析版),文件包含中考物理一轮复习专题20电与磁5考点+12考向讲义原卷版docx、中考物理一轮复习专题20电与磁5考点+12考向讲义解析版docx等2份试卷配套教学资源,其中试卷共46页, 欢迎下载使用。
目录
考情分析TOC \ "1-3" \h \u \l "_Tc6703" PAGEREF _Tc6703 \h 2
知识建构 \l "_Tc1156" PAGEREF _Tc1156 \h 3
\l "_Tc21837" 考点一 磁现象 磁场4
夯基·必备基础知识梳理 \l "_Tc10698" PAGEREF _Tc10698 \h 4
提升·必考题型归纳 \l "_Tc13625" PAGEREF _Tc13625 \h 5
\l "_Tc8168" 考向01 磁现象 PAGEREF _Tc8168 \h 5
\l "_Tc469" 考向02 磁场与磁极间相互作用 PAGEREF _Tc469 \h 6
\l "_Tc23383" 考向03 地磁场 PAGEREF _Tc23383 \h 7
\l "_Tc24933" 考点二 电生磁 PAGEREF _Tc24933 \h 8
夯基·必备基础知识梳理 \l "_Tc9774" PAGEREF _Tc9774 \h 8
提升·必考题型归纳 \l "_Tc26342" PAGEREF _Tc26342 \h 9
\l "_Tc31669" 考向01 奥斯特实验 PAGEREF _Tc31669 \h 9
\l "_Tc27605" 考向02 通电螺线管的磁场 PAGEREF _Tc27605 \h 10
\l "_Tc13691" 考向03 安培定则 PAGEREF _Tc13691 \h 12
\l "_Tc22885" 考点三 电磁铁 电磁继电器 PAGEREF _Tc22885 \h 14
夯基·必备基础知识梳理 \l "_Tc15941" PAGEREF _Tc15941 \h 14
提升·必考题型归纳 \l "_Tc25658" PAGEREF _Tc25658 \h 15
\l "_Tc24912" 考向01 电磁铁及其工作原理 PAGEREF _Tc24912 \h 15
\l "_Tc5918" 考向02 电磁继电器 PAGEREF _Tc5918 \h 16
\l "_Tc16567" 考点四 电动机 PAGEREF _Tc16567 \h 19
夯基·必备基础知识梳理 \l "_Tc11346" PAGEREF _Tc11346 \h 19
提升·必考题型归纳 \l "_Tc5120" PAGEREF _Tc5120 \h 19
\l "_Tc29283" 考向01 磁场对通电导线的作用 PAGEREF _Tc29283 \h 19
\l "_Tc6175" 考向02 电动机 PAGEREF _Tc6175 \h 21
\l "_Tc8367" 考点五 磁生电 PAGEREF _Tc8367 \h 22
夯基·必备基础知识梳理 \l "_Tc9320" PAGEREF _Tc9320 \h 22
提升·必考题型归纳 \l "_Tc24822" PAGEREF _Tc24822 \h 23
\l "_Tc13387" 考向01 电磁感应现象与感应电流 PAGEREF _Tc13387 \h 23
\l "_Tc16057" 考向02 发电机 PAGEREF _Tc16057 \h 25
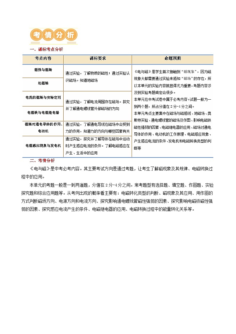
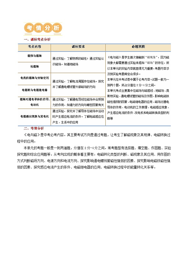
一、课标考点分析
二、考情分析
《电与磁》是中考必考内容。其主要考试方向是通过考题,让考生了解磁现象及其规律、电磁转换过程中的应用。
本单元的考题一般是一到两道题,分值在2分-4分之间。常考题型有选择题、填空题、作图题、实验探究题和综合应用题等。从考向出现的概率看主要有:电磁转化类型的判断、磁现象及其应用、用作图的方式判断磁场方向、电源方向和电流方向、探究影响通电螺线管磁性强弱的因素、探究影响电磁铁磁性强弱的因素、探究感应电流产生的条件、电磁继电器的应用、电磁转换过程中的能量转化关系等。
考点一 磁现象 磁场
一、磁现象
二、磁场
三、地磁场
考向01 磁现象
(1)判断物体是否具有磁性的四个方法:1)根据磁体可以吸引铁、钴、镍等磁性材料的性质;2)根据磁体的指向性;3)根据磁极间的相互作用规律,注意“斥定吸不定”;4)根据磁体不同部位磁性强弱不同且磁极的磁性最强的性质;
(2)判断磁极:解答此类题目的关键是明确磁极间的相互作用规律:同名磁极相互排斥,异名磁极相互吸引
【例1】(多选)在探究蹄形磁体周围磁场的实验中,老师将玻璃板平放在磁体上,并均匀地撒上一层铁屑,轻敲玻璃板,铁屑就会有序地排列起来,如图。对实验的有关分析正确的是( )。
A.撒铁屑的目的是将原来不存在的磁场显示出来;
B.铁屑在磁场中被磁化成一个个小磁体;
C.轻敲玻璃板,目的是使铁屑可以自由转动,铁屑在磁力作用下有序排列;
D.把玻璃板换成铁板,实验效果会更好
【答案】BC。
【解析】A.磁体周围始终存在磁场,借助细铁屑可以显示磁体周围的磁场分布特点,但不是将原来不存在的磁场显示出来。故A错误;
B.铁屑原来没有磁性,但在磁场的作用下能够获得磁性,说明被磁化了。故B正确;
C.铁屑受到磁场的作用,轻敲玻璃板,铁屑与玻璃板分离后,铁屑逐渐有序排列,故C正确;
D.把玻璃板换成铁板,铁板会被磁化,吸引铁屑,影响铁屑的排列,故D错误。故选BC。
【变式1-1】关于磁现象,下列说法中正确的是( )。
A.条形磁体中间部位的磁性最强B.用来描述磁场的磁感线真实存在
C.地磁场的北极在地理南极附近D.磁场对放入其中的物体有力的作用
【答案】C。
【解析】A.条形磁体中间部位的磁性最弱,两极磁性最强,故A错误;
B.磁感线是为了形象描述磁场而画出来的假想的线,不是真实存在的,故B错误;
C.地磁场的南北极与地理的南北极刚好相反,且不重合,即地磁场的北极在地理南极附近,故C正确;
D.磁场对放入其中的磁性物质或磁体有力的作用,而不是所以物体都有力的作用,故D错误。
故选C。
【变式1-2】两根完全相同的铁块A和B,如图甲所示放置时,B被吸住掉不下来;如图乙所示放置时,A不能被吸住而掉下来,此现象说明( )。
A.A、B都是磁体B.A、B都不是磁体
C.A是磁体,B不是磁体D.A不是磁体,B是磁体
【答案】D。
【解析】因为磁体的磁极,位于磁体的两端,磁极的磁性最强,磁性最弱的部分在磁体的中间,这个位置几乎没有磁性;
当用B的一端靠近A的中间部分时,B被吸起,由此可以确定铁棒B有磁性,不能确定A磁性的有无;
若A有磁性,当用A的一端即磁性最强的部位去靠近B的中间部分时,应该吸引B,而实际上没有吸引,说明了铁棒A没有磁性;故选D。
考向02 磁场与磁极间相互作用
(1)磁场与磁感线的区别
磁场
磁感线
客观真实存在
不存在
一种物质
一种物理模型
存在于磁体周围及内部任一点
画出代表性的几条,方便分析、研究即可
(2)“三向归一”法判断磁场方向和小磁针指向:1)“三向归一”是指磁场方向、磁感线方向和小磁针方向静止时N极所指方向一致;2)若已知小磁针的N极指向,可按相同方向画出磁感线方向,然后根据磁体外部的磁感线由N极到S极,确定磁体的N、S极;3)若题目中已知磁体N、S极,可先画出磁感线的方向,然后根据小磁针在某点静止时N极的指向与该点磁感线方向相同,画出小磁针的指向。
【例2】下列关于磁场和磁感线的说法中错误的有( )。
①地磁场的磁感线是从地球北极附近发出回到南极附近的;
②磁感线是磁体周围空间实际存在的曲线;
③磁场中某点的磁场方向是由放在该点的小磁针N极决定的;
④磁场看不见摸不着,但是可以借助小磁针感知它的存在
A.①B.①②C.①②③D.①②③④
【答案】C。
【解析】①地球是一个巨大的磁体,地磁场的南极在地理北极附近,地磁场的北极在地理南极附近,所以地磁场的磁感线是从地球南极附近发出回到北极附近,故①错误;
②磁感线是不存在的,是为了研究方便而假象的一些有方向的曲线,故②错误;
③磁场中某点的磁场方向是一定的,并不是由放在该点的小磁针N极决定的,故③错误;
④磁场看不见摸不着,但磁场对放入其中的磁体有力的作用,所以可以借助小磁针感知它的存在,这是典型的转换法,故④正确。
故ABD不符合题意,C符合题意。故选C。
【变式2-1】请根据图中小磁针静止时N极的指向,标出两个磁极的极性和磁感线方向。
【解析】小磁针静止时N极朝右,所以磁感线方向朝右,在磁体外部,磁感线从磁体的N极出来,回到S极。所以左端应为N极,右端为S极,如图所示:
【变式2-2】如图所示的磁体两极间磁感线的画法正确的是( )。
A.B.C.D.
【答案】A。
【解析】A B.异名磁体的磁感线从N极出发,回到S极,故A正确;B错误;
C.同名磁极间都是从N极出发,而不是回到N极,故C错误;
D.蹄形磁铁的磁感线从N极出发,回到S极,故D错误。故选A。
考向03 地磁场
【例3】如图所示的悬浮地球仪,球体和底座都是由磁性材料制成的。它利用了同名磁铁相互______(选填“吸引”或“排斥”)的原理;指南针能够指示南北方向,是因为地球周围存在______。
【答案】排斥;地磁场。
【解析】[1]同名磁铁相互排斥,悬浮地球仪即利用了这一特性。
[2]指南针能够指示南北方向,是因为地球周围存在地磁场,且地磁场的N极在地理的南极附近。
【变式3-1】.我国宋代科学家______在《梦溪笔谈》中明确指出,指南针所指的方向“常微偏东不全南也”;地磁场的______极在地理的南极附近。
【答案】沈括;北。
【解析】[1]《梦溪笔谈》是我国宋代科学家沈括的著作,指南针所指的方向“常微偏东不全南也”是指地磁两极与地理两极并不重合,两者轴线之间存在着一个夹角,称为磁偏角。
[2]地球是一个巨大的天然磁体,地球周围存在地磁场,人们把指南针指南的磁极叫南极,地磁场的北极在地球的地理南极附近,地磁场的南极在地球的地理北极附近。
【变式3-2】宋代科学家沈括在《梦溪笔谈》中最早记载了地磁偏角:“以磁石磨针锋,则能指南,然常微偏东,不全南也。”图中符合上述说法的是( )。
A. B. C. D.
【答案】C。
【解析】地磁场的南北极与地理南北极相反,且不重合。即:地磁南极在地理北极附近,地磁北极在地理南极附近,如图所示:
A.小磁针应该指向南北,图中却指向东西,故A不符合题意;
B.小磁针应该指向南北,图中却指向东西,故B不符合题意;
C.地磁南极在地理北极附近,所以小磁针S应该指向南方,略偏向东方,小磁针N应该指向北方,略偏向西方,故C符合题意;
D.地磁南极在地理北极附近,所以小磁针S应该指向南方,略偏向东方,小磁针N应该指向北方,略偏向西方,故D不符合题意。故选C。
考点二 电生磁
一、电流的磁效应
二、通电螺线管的磁场
三、安培定则
考向01 奥斯特实验
【例1】请完成下列问题。
做奥斯特实验时(如图),若将小磁针替换成一根与导线ab部分平行的直导线cd并通电。请根据已学知识推测,通电导线ab与cd之间 (选填“有”或“没有”)相互作用力,依据是 。
【答案】有;磁场对电流有力的作用。
【解析】通电导体周围存在磁场,通电导线ab部分周围和通电直导线cd 周围都会产生磁场,根据磁场对电流有力的作用,通电导线ab与cd之间有相互作用力。
【变式1-1】世界上第一个发现电与磁之间联系的物理学家是( )。
A. 欧姆 B. 焦耳 C. 奥斯特 D. 法拉第
【答案】C。
【解析】1820年,丹麦物理学家奥斯特发现了电流的磁效应,发现电流周围存在磁场,是第一个发现电与磁之间联系的人。选C。
【变式1-2】在我们熟悉的各种磁体的磁场中,通电螺线管外部的磁场可能与哪种磁体的相似?小伟用小磁针、条形磁体、通电螺线管来进行探究,实验操作及现象如图所示。
(1)比较甲、乙两图可知,通电螺线管的外部磁场与______周围的磁场相似;
(2)比较乙、丙两图可知,通电螺线管的外部磁场方向与通过它的______方向有关。
【答案】条形磁体;电流。
【解析】(1)[1]比较甲、乙两图,小磁针在磁场中的受力情况相同,由此可知:通电螺线管的外部磁场与条形磁体周围的磁场相似。
(2)[2]比较乙、丙两图,通电螺线管中的电流方向不同,小磁针受力情况不同,即N、S极偏转的方向不同,说明通电螺线管的磁场方向不同,故通电螺线管的外部磁场方向与通过它的电流方向有关。
考向02 通电螺线管的磁场
(1)转换法的应用
磁场实际上是看不到的,所以我们在研究磁场的时候,主要通过研究磁场对小磁针的的作用来间接研究磁场,即通过小磁针是否受力偏转说明是否存在磁场,并通过不同位置小磁针的指向研究磁场的方向。
(2)“三步法”判断电源正负极(电源正负极或电流方向的判断)
先指:让拇指指向螺线管中的N极;
再标:根据四指指向标出螺线管中电流的方向;
后确定:根据电流方向确定电源正负极。
(3)螺线管上导线的绕法
→→
【例2】通电螺线管外部的磁场是怎样分布的,我们通过以下实验来进行探究:
(1)在硬纸板上放置一个螺线管,周围均匀地撒满铁屑,给螺线管通电后,铁屑被_____。轻敲纸板,观察铁屑的排列情况如图甲所示,图乙和图丙分别是蹄形磁体和条形磁体的磁场分布情况,对比分析可知通电螺线管外部的磁场分布与______磁体的相似;
(2)我们要判断通电螺线管外部的磁场方向,需要借助______;
(3)根据前面的实验结果,把通电螺线管看成一个磁体,它的两极如图于所示,为了进一步探究通电螺线管的极性与环绕螺线管的电流方向之间有什么关系我们下一步要做的是______,观察______。
【答案】磁化;条形;小磁针;改变电流方向(调换电源正负极);小磁针的指向。
【解析】(1)[1]通电螺线管周围存在磁场,铁钴镍等物质是能够被磁化的,所以把铁屑撒在通电螺线管周围,铁屑会被磁化。
[2]对比甲、乙、丙三图可知,通电螺线管外部的磁场分布与条形磁体的相似。
(2)[3]我们规定小磁针静止时N极所指方向为该点的磁场方向,要判断通电螺线管外部的磁场方向,需要借助小磁针。
(3)[4][5]要探究通电螺线管的极性与环绕螺线管的电流方向之间有什么关系,就要改变导线中电流的方向,所以接下来我们需要对调电源的正负极,通过观察小磁针的指向来判断通电螺线管的N、S极。
【变式2-1】攀枝花市某学校研学小组在探究通电螺线管磁场的实验中,小磁针和螺线箮放置于同水平面内,螺线管为东西朝向,小磁针可在水平面内自由转动。开关S闭合后,小磁针的指向如图所示,则电源A端为______(选填“正”或“负”)极。当开关S断开时,小磁针N极将______(选填“不”、“向北”或“向南”)偏转。
【答案】负;向北。
【解析】[1]由小磁针静止时,其左端为N极,右端为S极,根据磁体间的相互作用规律可知,螺线管左端为N极,右端为S极;根据螺线管的线圈绕向,利用右手螺旋定则可以确定电流从螺线管的右端流入,左端流出,由于电流是从电源的正极流出,经过外电路回到电源的负极,所以可以确定电源的A端为负极。
[2] 由于未断开开关时,小磁针是东西走向,断开开关时,小磁针由于受到地磁场的影响,N指向地磁南极,即地理北极,小磁针N极将向北偏转。
【变式2-2】如图所示,用笔画线代替导线将电路连接完整,并在括号中标出小磁针静止时右端的磁极名称(要求:闭合开关,移动滑片P时,螺线管磁性强弱改变)。
【解析】通过螺线管的电流或螺线管的匝数改变时,螺线管磁性强弱会改变。由于螺线管匝数一定,可以改变电流改变螺线管的磁性强弱,故滑动变阻器一上一下串联接入电路能改变电路中电流的大小,故将滑动变阻器上面的接线柱与螺线管右端的导线相连;
由于电流从螺线管的右端流入,根据安培定则可知,螺线管的左端为N极,右端为S极,根据磁极间的作用规律可知,小磁针左端为N极,右端为S极,如图
考向03 安培定则
(1)安培定则:安培定则是判断通电螺线管磁场分布的方法。利用安培定则不仅可以判断通电螺线管的磁场分布,换可以判断电流方向和螺线管的线圈绕向。
(2)“等效法”分析线圈间的作用力
将通电螺线管的每一圈都等效一个小的条形磁体,则这些条形磁体N、S极相互连接,所以只要一通电各个线圈就会相互吸引而使弹簧收缩。
【例3】通电螺线管左侧放一条形磁体,闭合开关后,小磁针静止在如图所示的位置。请标出:(1)电源右侧的极性(用“+”或“-”表示);(2)a点磁感线方向;(3)小磁针静止时右端的磁极(用“N”或“S”表示)。
【解析】根据通电螺线管和条形磁体之间的磁感线可判断,通电螺线管的左端与条形磁体的右端是同名磁极,都是S极,根据安培定则可判断,电源的左侧为正极、右侧为负极;磁体周围的磁感线是从磁体N极出来,回到磁体的S极,所以a点的磁感线方向指向条形磁体的S极;根据异名磁极相互吸引的规律可知,小磁针静止时左端为S极,右端为N极。如图所示
【变式3-1】如图所示,闭合电磁铁开关S,条形磁铁静止在水平桌面上。下列判断正确的是( )。
A.条形磁铁受到电磁铁对其向左的作用力;
B.条形磁铁受到桌面对其向左的摩擦力;
C.将滑动变阻器的滑片向右移动,条形磁铁受到的摩擦力不变;
D.若只改变电源的正负极,条形磁铁受到的摩擦力变大
【答案】A。
【解析】A.由安培定则得,右手握住螺线管,四指指向电流的方向,大拇指指向电磁铁右端为N极,左侧为S极,同名磁极相互排斥,所以条形磁铁受到电磁铁对其向左的作用力,故A正确;
B.条形磁铁处于静止状态,水平方向上受到平衡力的作用,水平向左的排斥力和桌面对条形磁铁的水平向右的摩擦力为一对平衡力,故B错误;
C.将滑动变阻器的滑片向右移动,滑动变阻器接入电路的电阻变大,根据欧姆定律可知,电路中的电流变小,电磁铁的磁性变弱,排斥力变小,摩擦力和排斥力是一对平衡力,大小相等,所以摩擦力变小,故C错误;
D.若只改变电源的正负极,电流的方向改变,大小不变,则电磁铁的磁性不变,条形磁体受到电磁铁的吸引力大小等于原来的排斥力大小,此时吸引力与摩擦力是一对平衡力,大小相等,则摩擦力不变,故D错误。故选A。
【变式3-2】小磁针静止在通电螺线管内部,小磁针涂黑的一端为N极,如图所示。则( )。
A.电源的a端是正极,通电螺线管的右端是N极 B.电源的a端是负极,通电螺线管的右端是S极
C.电源的b端是正极,通电螺线管的左端是N极 D.电源的b端是负极,通电螺线管的左端是S极
【答案】BC。
【解析】由图可知,小磁针的左端为N极,小磁针N极指向为磁场的方向,小磁针在通电螺线管的内部,所以通电螺线管内部的磁场方向向左,通电螺线管外部磁场方向由N极指向S极,通电螺线管内部磁场方向由S极指向N极,所以通电螺线管的右端为S极,左端为N极,由右手螺旋定则可知,电流从通电螺线管的右端流入,左端流出,所以电源的b端是正极,a端是负极。故选BC。
考点三 电磁铁 电磁继电器
一、电磁铁
二、电磁继电器
1.定义:电磁继电器是利用低电压、弱电流的通断,来间接控制高电压、强电流电路的通断的装置,其实质就是利用电磁铁来控制工作电路的一种开关。含电磁铁的电路称为低压控制电路,被控制的电路称为高压工作电路。
2.构造及工作原理:电磁继电器的电路包括低压控制电路、高压工作电路两部分,如图所示。
控制电路接通时,电磁铁产生磁性吸下衔铁,动、静触点接触,接通工作电路;控制电路断开时,电磁铁失去磁性,在弹簧作用下释放衔铁,动、静触点分离,工作电路断开。从而通过控制电路的通断来控制工作电路的通断。
3.电磁继电器的应用
考向01 电磁铁及其工作原理
电磁铁的构造及工作原理:1)电磁铁内部插入的铁芯是能够被磁化,且磁性在断电时就消失的软磁体;2)电磁铁,有电流时由磁性,无电流时无磁性;3)电磁铁磁性的强弱与电流大小和线圈的匝数的多少有关。
(2)按要求连接电磁铁:1)根据滑动变阻器对电磁铁强弱的影响正确选择滑动变阻器的接线柱;2)由小磁针静止时的指向和磁极间的相互作用规律标出电磁铁的N极;3)根据安培定则标出电磁铁上线圈中电流方向,找出电磁铁上电流的流入端和流出端;4)把标出电流流入端的电磁铁当作一个已知正、负接线柱的用电器,依次连接各元件即可
【例1】如图是研究电磁铁磁性强弱的实验装置,其中E是电磁铁。只利用此装置可以研究电磁铁磁性强弱与______是否有关。闭合开关S后,发现电磁铁吸引起少量大头针。为了让电磁铁能吸引起更多的大头针,只利用图中的器材,可以将滑动变阻器滑片向______移动。(选填“左”或“右”)
【答案】电流强度;左。
【解析】[1]由图中可知,移动滑动变阻器滑片的位置,可以改变滑动变阻器接入电路中阻值的大小,从而改变电路中电流的大小,故利用此装置可以用来探究电磁铁磁性强弱与电流强度是否有关。
[2]为了让电磁铁能吸引更多的大头针,应增大电磁铁的磁性,即要增大电路中的电流,应减小滑动变阻器接入电路中的阻值,故应将滑动变阻器的滑片向左移动。
【变式1-1】为探究“影响电磁铁磁性强弱的因素”,小南用电池(电压一定)、滑动变阻器、数量较多的大头针、铁钉以及较长导线为主要器材,进行如图所示的简易实验。
(1)他将导线绕在铁钉上制成简易电磁铁,并巧妙地通过______来显示电磁铁磁性的强弱;
(2)连接好电路,使变阻器连入电路的阻值较大,闭合开关,观察到如图甲所示的情景。接着,移动变阻器滑片,使其连入电路的阻值变小,观察到图乙所示的情景,比较图甲和乙,可知______图中的电流较小,从而发现,通过电磁铁的电流越______(选填“大”或“小”)磁性越强;
(3)实验中还可以改变______来改变电磁铁的磁性强弱。
【答案】吸起大头针的多少;甲;大;螺线管的匝数。
【解析】(1)[1]根据转换法,巧妙地通过电磁铁吸引大头针的多少来显示电磁铁磁性的强弱。
(2)[2]连接好电路,使变阻器连入电路的阻值较大,接着,移动变阻器滑片,使其连入电路的阻值变小,因电源电压不变,可知甲图中的电流较小。
[3]甲、乙两图中电磁铁线圈的匝数相同,比较图甲和乙,乙图中电磁铁吸引大头针的数目多,通过乙图中电磁铁的电流大,因此可以得出:线圈匝数一定时,通过电磁铁的电流越大,磁性越强。
(3)[4]电磁铁的磁性强弱与通过线圈的电流大小及匝数多少有关。实验中还可以改变螺线管的匝数来改变电磁铁的磁性强弱。
【变式1-2】将图中的电磁铁连入你设计的电路中(在方框内完成),要求:
(1)电路能改变电磁铁磁性的强弱;
(2)使小磁针静止时如图。
【解析】改变线圈中的电流大小可以改变电磁铁磁性的强弱,因此电路中要有一个滑动变阻器.要使电磁铁的左端为N极,由安培定则可以判定,电流要从电磁铁的左端流入。故设计电路如下:
考向02 电磁继电器
电磁继电器的电路连接:
(1)区分控制电路和工作电路;
(2)分析外部条件的变化引起控制电路中电阻和电流的变化;
(3)分析控制电路中电流的变化引起电磁继电器衔铁的动作;
(4)分析衔铁动作对工作电路的影响,根据设计要求连接电路
【例2】自动报警器的工作原理如图所示,在水银温度计的上方封入一段金属丝,当温度达 到金属丝下端所指示的温度时,红色报警灯亮,平时绿灯亮.请根据以上要求,用笔画线代替导线,完成工作电路部分的连接。
【解析】当温度升高到设定温度时,控制电路接通,电磁铁有磁性,吸引衔铁向下移动,而此时要求红灯亮;
水温低于设定温度时,控制电路断开,电磁铁没有磁性,衔铁向上移动,而此时要求此时绿灯亮;
因此红灯和绿灯并联,由动触点和静触点控制灯泡的工作。由此设计电路如下图:
【变式2-1】创新小组的同学们为学校食堂设计了一个可自动注水的储水池。如图是它的简化装置图,电源电压一定。控制电路中,RN为压敏电阻,其阻值随压力的变化而变化,R0为定值电阻。闭合开关S1、S2,当池中水位上升到一定高度时,触点分离,工作电路断开,注水装置自动停止注水,当池中水位下降到一定位置时,触点连接,工作电路接通,注水装置自动开始注水。下列分析正确的是( )。
A水位上升时,电磁铁磁性变弱B水位上升时,通过R0电流变小
C水位下降时,R0的电功率变大D水位下降时,RN的阻值会变大
【答案】D。
【解析】AB.水位上升时,向池中注水,触点接触,当注满水时,触点分离,说明RN电阻逐渐减小,电流变大,磁性变强,将衔铁吸引到下面,故AB错误;
CD.水位下降时,需要注水,触点接触,电磁铁磁性减弱,故RN的阻值会变大,电流变小,根据P=I2R可知,R0的电功率变小,故C错误,D正确。故选D。
【变式2-2】为实现自动控制,小明同学利用电磁继电器(电磁铁线圈电阻不计)制作了具有延时加热、保温、消毒等功能的恒温调奶器,其电路图如图甲所示。控制电路中,电压U1=3V,定值电阻R0=50Ω,热敏电阻R阻值随温度变化的图象如图乙所示;工作电路中,电压U2=220V,R1=836Ω,R2=44Ω。已知恒温调奶器容量为2kg,水温达到80℃时衔铁会跳起。[水的比热容为4.2×103J/(kg·℃)]
(1)随着温度的升高,热敏电阻的阻值______(选填“增大”或“减小”),电磁铁的磁性______(选填“增强”或“减弱”),当温度增大到一定值时,衔铁会跳起;
(2)求衔铁刚跳起时,通过电磁铁线圈的电流______;
(3)求工作电路在保温状态下的电功率______;
(4)当调奶器加满温度为25℃的水,加热元件工作500s后衔铁跳起,求此过程中水吸收的热量及恒温调奶器的加热效率______。
【答案】增大;减弱;0.02A;55W;4.62×105J;84%。
【解析】(1)[1][2]由图可知,随着温度的升高,热敏电阻R阻值变大,电路中的电流变小,电磁铁的磁性减弱,当温度增大到一定值时,衔铁会跳起,与触点a连接。
(2)[3]图甲中,定值电阻R0和热敏电阻R串联,水温达到80℃时衔铁会跳起,由图乙可知,热敏电阻R=100Ω,通过电磁铁线圈的电流
(3)[4]衔铁跳起,与触点a连接,电阻R1和R2串联,电路的总电阻最大,由可知电路的总功率最小,处于保温状态,在保温状态下的电功率
(4)[5]水吸收的热量Q=c水mΔt=4.2×103J/(kg·℃)×2kg×(80℃-25℃)=4.62×105J
衔铁与触点b连接,只有电阻R2接入电路,电路的总电阻最小,由可知电路的总功率最大,恒温调奶器处于加热状态,500s内消耗的电能
恒温调奶器的加热效率。
考点四 电动机
一、磁场对通电导体的作用
二、电动机
考向01 磁场对通电导线的作用
【例1】如图所示的实验中,闭合开关,观察到铝棒向左运动,实验现象说明磁场对___的作用,利用这一原理可以制成____________机;断开开关,对调电源正、负两极,重新接入电路,再次闭合开关,观察到铝棒向____________运动。
【答案】①通电导体;②电动;③右。
【解析】[1]通电导体在磁场中受到力的作用。铝棒在磁场中,闭合开关,铝棒通电,铝棒由静止向左运动,说明磁场对通电导体有力的作用。
[2]电动机就是利用了通电导体在磁场中受到力的作用这一原理制成的。
[3]对调电源正、负两极,改变了导体中电流的方向,再次闭合开关,铝棒将向与之前相反的方向运动,故铝棒向右运动。
【变式1-1】如图所示是一种动圈式耳机的内部结构示意图。当音圈中有大小和方向反复变化的电流通过时,音圈带动音膜振动发声,这是由于磁场对______有力的作用,此现象中能量的转化情况是______。
【答案】通电导体(电流);电能转化为机械能。
【解析】[1]由于电流周围存在磁场,磁场与磁场间有力的作用,所以通电导体在磁场中会受到力的作用,音圈带动音膜振动发声,这是由于磁场对通电导体有力的作用。
[2]耳机工作的过程中,消耗电能,使音膜振动,即将电能转化为机械能。
【变式1-2】实验发现,两条平行放置的直导线,当通以相同方向的电流时,通电导线产生的磁场对导线具有向右的作用力;通电导线产生的磁场对导线具有向左的作用力,如图甲所示。如果改变导线中的电流方向, 如图乙所示。此时导线受到导线作用力的方向___________(选填“向左”或“向右”)。
【答案】向右。
【解析】当通以相同方向的电流时,通电导线b产生的磁场对a导线具有向右的作用力;通电导线a产生的磁场对b导线具有向左的作用力;通以相反方向的电流时,b导线电流方向不变,a导线周围的磁场方向改变,此时b导线受到a导线向右的作用力。
【变式1-3】如图所示,将矩形铜线框ACDF上的B、E两点接入电路并放入磁场中,AB、BC、ED和FE段都受到磁场的作用力,下列哪两段线框在磁场中受力的方向相同( )。
A.AB段与BC段 B.AB段与ED段 C.BC段与ED段 D.ED段与FE段
【答案】B。
【解析】导体在磁场中受力的方向与磁场方向、电流方向有关,由图可知,各段导线所处磁场方向相同,AB段与BC段电流方向相反,AB段与ED段电流方向相同,BC段与ED段电流方向相反,ED段与FE段电流方向相反,所以AB段与ED段受力方向相同,故B符合题意,ACD不符合题意。故选B。
考向02 电动机
(1)顾名思义就是通电后“能动”的设备,也是将电能转化为机械能的设备,如电流表、扬声器等,都是利用磁场对通电导体有力的作用这一原理来工作的;
(2)电动机的转向的调节:若改变电动机(或线圈)的转向,只改变电动机(或线圈)中电流方向或磁场方向即可;若同时改变电流方向或磁场方向,则线圈受力方向不变,即电动机(或线圈)的转向不变;
(3)换向器的作用:直流电动机是根据通电线圈在磁场中受力转动的原理制成的,为使线圈能够持续地转动下去,每当线圈刚转过平衡位置时,换向器就自动改变线圈中的电流方向,从而改变线圈两条边的受力方向,保证线圈能不停地转动下去。
【例2】下列与电动机工作原理相同的是( )。
A.B. C.D.
【答案】D。
【解析】A.奥斯特实验说明通电导体周围存在磁场,故A不符合题意;
B.电磁继电器利用了电磁铁原理,故B不符合题意;
C.电磁感应现象是发电机的原理,故C不符合题意;
D.通电导体在磁场中受力运动,是电动机的原理,故D符合题意。
【变式2-1】在直流电动机结构中,换向器的作用是( )。
A.改变磁感线的方向;
B.改变线圈的转动方向;
C.改变线圈中的电流方向;
D.使线圈中的电流方向和转动方向同时改变
【答案】C。
【解析】换向器的作用就是自动改变线圈中的电流方向,使线圈能够持续转动。
【变式2-2】如图所示,是某同学在科技节上展示的作品结构图。该作品的工作原理是通电线圈在______中受力转动,它就是一个自制的______机模型图。
【答案】①磁场;②电动。
【解析】[1]通电线圈中有电流通过,线圈在磁体的磁场周围,线圈能受力转动,说明磁场对电流有力的作用。
[2]该模型是先通电,然后线圈转动起来,将电能转化为机械能,是一个自制的电动机模型。
【变式2-3】如图所示,研究磁场对通电导线作用的实验装置,当闭合开关,电流由a至b通过导线ab时,导线ab向左运动,下列说法正确的是( )。
A.只改变电流方向时,导线ab向右运动,机械能转化为电能;
B.只改变磁场方向时,导线ab向左运动,电能转化为机械能;
C.电流方向和磁场方向同时改变时,导线ab向左运动,电能转化为机械能;
D.电流方向和磁场方向同时改变时,导线ab向右运动,机械能转化为电能
【答案】C。
【解析】A.磁场方向不变,只改变电流方向时,导线ab的运动方向改变,则导线ab向右运动,电能转化为机械能,说法错误;
B.电流方向不变,只改变磁场方向时,导线ab的运动方向改变,则导线ab向右运动,电能转化为机械能,说法错误;
CD.电流方向和磁场方向同时改变时,导线ab的运动方向不变,即导线ab向左运动,电能转化为机械能,C项说法正确,D项错误。
考点五 磁生电
一、电磁感应现象
二、发电机
考向01 电磁感应现象与感应电流
(1)产生感应电流的条件:产生感应电流的条件是部分导体切割磁感线,所谓“切割磁感线”,垂直切割或斜着切割都可以,这个过程可以是导体运动切割磁感线,也可以是磁场运动让导体切割磁感线。
(2)感应电流的大小和方向:感应电流的方向与磁场方向、导体切割磁感线方向有关,当其中一个因素发生变化时,感应电流的方向就会发生变化。若两者同时反向,则感应电流的方向不变。
【例1】如图所示是“探究感应电流产生的条件”实验装置。
(1)实验中,AB棒的材料可能是______(填“塑料”或“铝”);
(2)我们可以通过灵敏电流计指针是否偏转来判断电路中是否有感应电流产生;还可以通过指针偏转的方向判断______;
(3)闭合开关,实验探究过程记录如表所示:
根据实验现象,初步得出电路中产生感应电流的条件是:闭合电路的一部分导体在磁场中做______运动,在该运动过程中,主要将机械能转化为电能;
(4)保持AB棒运动方向不变,仅将磁体N、S极对调,重复上述实验,是为了探究感应电流方向与______的关系;
(5)若将此装置中灵敏电流计换成______,可进一步探究电动机的工作原理。
【答案】铝;电流的方向;切割磁感线;磁感线的方向;电源。
【解析】(1)探究感应电流产生的条件,电路需要形成闭合回路,AB应为导体,则可能是铝。
(2)可以通过灵敏电流计的正反偏转来判断电流的方向。
(3)由表格可知,当AB棒在磁场中静止或沿磁场方向运动(不切割磁感线运动)时,没有感应电流,当AB棒在磁场中切割磁感线运动时,产生感应电流,则总结可得:电路中产生感应电流的条件是,闭合电路的一部分导体在磁场中做切割磁感线运动,在该运动过程中,主要将机械能转化为电能。
(4)AB棒运动方向不变,仅将磁体N、S极对调,则磁感线方向发生改变,可用于探究感应电流方向与磁感线方向的关系。
(5)将灵敏电流计换成电源,则可观察到通电导体在磁场中受力运动,则可用于探究电动机的工作原理。
【变式1-1】如图所示的三个装置。图b可用来演示______现象,图a中将电池的正负极对调,将观察到的现象是______,根据图c的原理,可以制作______。
【答案】电磁感应;小磁针的偏转方向改变;电动机。
【解析】[1]图b中,开关闭合时,若导体ab做切割磁感线运动,会产生感应电流,这是电磁感应现象。
[2]图a中将电池的正负极对调,此时导线中电流的方向发生变化,电流产生磁场的方向发生变化,小磁针的偏转方向发生了变化,则表明通电导体周围磁场的方向与电流的方向有关。
[3]图c中,导体通电后会在磁场中受力而运动,根据该原理可以制成电动机。
【变式1-2】无线充电是一种更便捷的充电方式。如图甲所示是市场上支持无线充电的智能手机和充电器。无线充电的原理是:电流通过送电线圈(充电器内)产生磁场,受电线圈(手机上)靠近磁场时就会产生电流,给智能手机充电,如图乙所示。送电线圈处的工作原理是______(选填“奥斯特”、“法拉第”)发现的,受电线圈处用到了如下图______(选填“A”、“B”)所示的实验原理。
A、 B、
【答案】奥斯特;B。
【解析】[1]电流通过送电线圈(充电器内)产生磁场,说明电流周围存在磁场,因此送电线圈处的工作原理是电生磁,是奥斯特发现的。
[2]受电线圈(手机上)靠近磁场时就会产生电流,这是磁生电现象,即电磁感应现象,是由法拉第发现的,用到了图B所示的实验原理。
考向02 发电机
【例2】图是一种手压电筒,按压手柄,塑料齿轮带动线圈内磁性飞轮高速旋转,使灯泡发光。图中能反映这一过程工作原理的是( )。
A.B.C. D.
【答案】B。
【解析】A.手压电筒,按压手柄,塑料齿轮带动线圈内磁性飞轮高速旋转,使灯泡发光,是电磁感应现象,A图中,通电导线周围小磁针发生偏转,说明通电导线周围存在磁场,不可以反映手压电筒工作原理,故A不符合题意;
B.B图中,导体棒在磁场中做切割磁感线运动,电表指针发生偏转,是电磁感应现象,可以反映手压电筒工作原理,故B符合题意;
C.C图中,闭合开关后,导体棒运动,说明通电导线在磁场中会受到力的作用,不可以反映手压电筒工作原理,故C不符合题意;
D.D图中,套有线圈的铁钉可以吸引大头针,说明电流的磁效应,不可以反映手压电筒工作原理,故D不符合题意。故选B。
【变式2-1】如图所示,一种环保型手电筒,筒内有一个能滑动的圆柱形永磁铁,外圈套着一个线圈。只要将手电简沿图中箭头方向来回摇动,手电筒的小灯就能发光。下列与此手电筒工作原理相同的是( )。
A. 电动机B. 电热水壶
C. 发电机D. 扬声器
【答案】C。
【解析】手摇电筒是利用电磁感应现象制成的,磁铁在线圈中来回运动,使线圈切割磁感线,从而产生了感应电流,使小灯泡发光。
A.电动机是根据通电线圈在磁场中受到力转动制成的,故A不符合题意;
B.电热水壶利用电流的热效应工作的,故B不符合题意;
C.发电机是根据电磁感应现象制成的,故C符合题意;
D.扬声器是利用通电导体在磁场中受力的原理,故D不符合题意。
故选C。
【变式2-2】英国物理学家 ______发现了著名的电磁感应现象,从而实现了机械能向电能的大规模转化,根据这个发现,后来发明了 ______(选填“发电机”或“电动机”)使人类大规模用电成为可能,开辟了电气化的时代。
【答案】法拉第;发电机。
【解析】[1][2]法拉第发现电磁感应现象,后来根据此原理发明了发电机,为人类大规模获得电能提供了可能。
考点内容
课标要求
命题预测
磁性与磁场
通过实验,了解物质的磁性;通过实验认识磁场。知道地磁场
《电与磁》是学生首次接触到“磁现象”,因为磁现象大都需要通过实验来感知“磁场”的存在,所以本单元的实验内容就显得尤为重要,考题内容涉及到实验考题肯定会很多。
本单元在中考试卷中属于必考内容。试题一般为一到两个题,所占分值在2分-4分之间。
本单元考点主要集中在磁场与磁感线、地磁场、奥斯特实验、通电螺线管的磁场及作图、影响电磁铁磁性强弱的因素、电磁继电器的应用、磁场对通电导体的作用、电动机的工作原理、电磁感应现象、产生感应电流的条件、发电机和电磁转换类型的判断等
地磁场
电流的磁场与安培定则
通过实验,了解电流周围存在磁场。探究并了解通电螺线管外部磁场的方向
电磁铁与电磁继电器
磁场对通电导体的作用、电动机
通过实验,了解通电导线在磁场中会受到力的作用,知道力的方向与哪些因素有关
电磁感应现象与发电机
通过实验,探究并了解导体在磁场中运动时产生感应电流的条件。了解电磁感应在产生、生活中的应用
磁性
我们把物体能够吸引铁、钴、镍等物质的性质叫做磁性。铁、钴、镍等物质称为铁磁性物质(磁性材料)
磁体
具有磁性的物体叫做磁体。
特点:一是能吸引磁性材料;二是吸引磁性材料时,不必与这些物体直接接触,如隔着薄木板,磁体也能吸引铁块
磁极
条形磁体的两端磁性最强,中间部位磁性最弱。磁体吸引能力最强的两个部位叫磁极。
能够自由转动的磁体,静止时指南的那个磁极叫南极(S极),指北的那个磁极叫北极(N极)
同名磁极相互排斥,异名磁极相互吸引
磁化
一些物体在磁体(或电流)的作用下会获得磁性,这种现象叫做磁化
磁化的三种方式:(1)将能够被磁化的物体放入强磁体周围;(2)将能够被磁化的物体放入强电流周围;(3)用磁体的南极或北极,沿能被磁化的物体向一个方向摩擦几次
消磁
通过撞击、煅烧或使用消磁器使磁体失去磁性的过程
磁场
磁体周围存在着某种物质,这种物质叫做磁场,磁极间的相互作用就是通过磁场(特殊物质)发生的
磁场的基本性质
对放入其中的磁体产生力的作用
磁场的方向
物理学中规定,在磁场中的某一点,小磁针静止时北极所指的方向,就是改点磁场的方向。
在磁场中某一点,磁场方向是一定的,在磁场中的不同地方,磁场的方向一般不同,即磁场具有方向性
磁感线
在磁场中画一些有方向的曲线,使曲线上任一点的切线方向都跟该点磁场方向一致,就可以形象地描述磁场了,这样的曲线叫做磁感线
磁场是真实存在于磁体周围的一种特殊物质,而磁感线是人们为了直观、形象的描述磁场的方向和分布情况而引入带有方向的曲线,它并不是真实存在的。正如探究光时,引入光线的概念一样。这在物理学上称为模型法
磁感线分布的疏密程度可以表示磁场的强弱。磁体的两极处磁感线最密,表示磁体两极处的磁场最强
磁感线是有方向的,磁体周围任意一点的磁场方向都是沿着磁感线从N极指向S极的
在磁体外部,磁感线从磁体的N极出发,回到磁体的S极;在磁体内部,磁感线从磁体的S极出发回到N极,形成一条条闭合曲线
在画图时,因受纸面的限制,只画了一个平面内的磁感线的分布情况。但实际上磁体周围的磁感线的分布是立体的,在磁体周围空间都分布有磁场
磁体周围不管磁感线如何曲折都不会相交,因为磁场中任何一点的磁场只有一个确定的方向,如果某一点有两条磁感线相交,则该点的磁场就有两个方向,这是不可能的
磁体周围不管磁感线如何曲折都不会相交,因为磁场中任何一点的磁场只有一个确定的方向,如果某一点有两条磁感线相交,则该点的磁场就有两个方向,这是不可能的
地磁场
地球本身相当于一个大磁体,地球周围存在着磁场,叫做地磁场
小磁针的N极总是指向北方,说明地磁场的磁场方向在地表是由南指向北的,所以地磁场的北极应在应在地理的南极附近,地磁场的南极应在地理的北极附近
磁偏角
地磁场的两极与地理两极并不重合,所以小磁针所指的方向并不是地理正南、正北方向,而是稍微有点偏离。地磁南、北极的连线和地理南、北极的连线之间有一个夹角,称为磁偏角
奥斯特实验
在静止的小磁针上方放一根与小磁针平行的直导线,依次进行如图甲、乙、丙所示的操作。
(1)通电导线周围存在着磁场;
(2)电流的磁场方向与电流方向有关。
电流的磁效应
通电导线周围存在着与电流方向有关的磁场,这种现象叫做电流的磁效应
通电螺线管
(1)把导线缠绕在圆筒上,就做成了一个螺线管,也叫线圈。接通电源的螺线管叫通电螺线管。
(2)给螺线管通电后,各线圈产生的磁场叠加在一起,通电螺线管周围就产生了较强的磁场
通电螺线管外部的磁场
(1)通电螺线管外部的磁场方向与电流方向有关;
(2)通电螺线管外部磁场跟条形磁体的磁场相似,通电螺线管的两端相当于条形磁体的两个磁极;
(3)通电螺线管的内部也存在磁场,其磁场方向与外部相反(内外磁场方向大致走向相反)
通电螺线管的极性
通电螺线管两端的极性与通电螺线管中电流方向有关
通电螺线管两端的极性与通电螺线管中线圈的绕向有关
安培定则
用右手握住螺线管,让四指弯向螺线管中电流的方向,则大拇指所指的那端就是螺线管的北极(N极)
安培定则的应用
已知通电螺线管中电流的方向,判断通电螺线管两端的极性。
具体方法:
①标出通电螺线管中电流的方向;
②用右手握住螺线管,让弯曲的四指指向螺线管中电流方向;
③大拇指所指的那端就是通电螺线管的N极,如图所示。
已知通电螺线管两端磁极,判断通电螺线管中电流的方向。
具体方法:
①先用右手握住通电螺线管,大拇指指向N极;
②弯曲的四指所指的方向就是螺线管中电流的方向;
③按照四指弯曲的方向在螺线管中标出电流方向。
电磁铁
用一根导线绕成螺线管,再在螺线管内插入铁芯,当有电流通过时由磁性,没有电流时就失去磁性。我们把这种磁体叫做电磁铁
电磁铁极性的判断
插入铁芯只是为了增强螺线管的磁性,不会影响通电螺线管的磁极磁性,仍然可以用安培定则来表述电流方向和磁极之间的关系
影响电磁铁磁性强弱的因素
电磁铁的匝数一定时,线圈中通过的电流越大,电磁铁的磁性越强
线圈中通过的电流大小一定时,外形相同的线圈,线圈匝数越多,电磁铁的磁性越强
电磁铁的特点及应用
特点:①磁性的有无可通过通断电流来控制;②磁极的极性可通过改变电流的方向来实现;③磁性的强弱可通过改变电流大小、线圈的匝数来控制
应用:(1)对磁性材料有力的作用。主要应用在电铃、电磁起重机、电磁刹车装置和许多自动控制装置上;(2)产生强磁场。现代技术上很多地方需要的强磁场都是由电磁铁提供的,如磁浮列车、磁疗设备、测量仪器以及研究微观粒子的加速器等
远离高电压
利用电磁继电器可以通过控制低压电路通断间接控制高压电路的通断,使人避免高压触电的危险,如大型变电站的高压开关等。
远离有害环境
利用电磁继电器可以使人远离高温、有毒等有害环境,实现远距离控制。如核电站中的开关等。
实现自动控制
在电磁继电器控制电路中接入对温度、压力或光照敏感的元件,利用这些元件操纵控制电路的通断,还可以实现对温度、压力、或光照的自动控制。如水位自动报警器、温度自动报警器等。
磁场对通电导线的作用
通电导线在磁场中会受到力的作用(通电导线在磁场中受到磁力的作用,发生运动)
磁力的方向和电流方向、磁场方向有关
磁场对通电线圈的作用
通电线圈在磁场中受力会发生转动,但不能持续转动
如果不能使通过线圈的电流发生改变,通电线圈则不能持续的转动下去
电动机构造
转子—转动的线圈;定子—固定不动的磁体
工作原理
根据通电线圈在磁场中受力的作用而发生转动的原理制成的
线圈在磁场中的转动
通电后的线圈会转动,转过平衡位置后,受到的力要阻碍它的转动,故线圈又会减速至零,向反方向转动,这样线圈在平衡位置左右来回摆动,慢慢停下来,最后停在平衡位置
使线圈连续转动的方法
方法一:当线圈越过平衡位置后停止对线圈供电,让线圈靠惯性转过后半周。但因为后半周线圈不受力的作用,故这种方法线圈的转动不稳定,动力弱。
方法二:在线圈转动的后半周,设法改变电流方向,使线圈在后半周也获得同转动方向相同的动力,这样线圈会平稳、有力地转动下去。实际的电动机就是采用该方法使线圈连续转动的,实现该目的的装置叫换向器
换向器
当线圈转过平衡位置时,改变线圈中的电流方向,从而使线圈获得同转动方向相同的力,能持续转动下去
电动机中的能量转化
电动机在使用过程中,主要将电能转化为机械能对外做功
电动机的优点
结构简单、体积小、效率高、制造方便、污染较小,种类繁多,能满足各种不同的需求
扬声器
扬声器俗称“喇叭”,是十分常见的把电信号转换成声信号的装置,在发声的电子设备中都能见到它。扬声器主要由磁铁、线圈、锥形纸盆等构成。当通入大小和方向不断变化的电流时,线圈会受到大小和方向不断变化的磁场的作用力从而发生振动,并带动相连的纸盆振动发声
电磁感应现象
闭合电路的一部分导体在磁场中做切割磁感线运动时,导体中就产生电流。这种由于导体在磁场中运动而产生的电流的现象叫做电磁感应现象,产生的电流叫感应电流
感应电流的方向
感应电流的方向跟导线在磁场中做切割磁感线运动的方向和磁场的方向有关
产生感应电流的条件
(1)导体为闭合电路的一部分。如果电路不闭合,导体切割磁感线时不会产生感应电流。
(2)导体做切割磁感线运动。1)如果把磁场比作一块麦田,把磁感线比作生长的小麦,把导体比作镰刀,要切割小麦,必须让手指的镰刀与竖直的小麦成某一角度,垂直或斜着都可以切割到小麦,但如果镰刀在平行小麦的方向运动时,则无法切割;2)由运动的相对性可知,如果导体静止,让磁场运动,也能产生切割磁感线的效果,也能产生感应电流
感应电流的大小
导体做切割磁感线运动的速度越快,感应电流越大
磁场越强,感应电流越大
线圈匝数越多,感应电流越大
交变电流及其频率
(1)交变电流:大小和方向做周期性变化的电流叫交变电流,简称交流;
(2)频率:在交变电流中,电流在每秒内周期性变化的次数叫频率。其单位是赫兹,简称赫,符号为Hz。我国家庭电网以交流供电,频率为50Hz
发电机
构造:磁体、线圈、铜环和电刷四个基本部分组成
工作原理:电磁感应
能量转化:机械能转化为电能
直流发电机:交流发电机线圈内产生的是交变电流,向外输出的也是交变电流;直流发电机线圈内产生的也是交变电流,但在对外输出时把两个铜环换成了换向器,通过换向器的作用使输出电流变成直流电
动圈式话筒:当声波使膜片振动时,连在膜片上的线圈(也叫音圈)随着膜片一起振动,因为线圈处于永磁体的磁场中,所以线圈会切割磁感线而产生随声音的变化而变化的感应电流
次数
AB棒在磁场中的运动情况
是否有感应电流
1
静止
无
2
沿磁场方向运动(不切割磁感线运动)
无
3
切割磁感线运动
有
相关试卷
这是一份中考物理一轮复习专题17 电功率(4考点+12考向)(讲义)(2份,原卷版+解析版),文件包含中考物理一轮复习专题17电功率4考点+12考向讲义原卷版docx、中考物理一轮复习专题17电功率4考点+12考向讲义解析版docx等2份试卷配套教学资源,其中试卷共61页, 欢迎下载使用。
这是一份中考物理一轮复习专题14 机械效率(2考点+6考向)(讲义)(2份,原卷版+解析版),文件包含中考物理一轮复习专题14机械效率2考点+6考向讲义原卷版docx、中考物理一轮复习专题14机械效率2考点+6考向讲义解析版docx等2份试卷配套教学资源,其中试卷共33页, 欢迎下载使用。
这是一份中考物理一轮复习专题13 简单机械(2考点+8考向)(讲义)(2份,原卷版+解析版),文件包含中考物理一轮复习专题13简单机械2考点+8考向讲义原卷版docx、中考物理一轮复习专题13简单机械2考点+8考向讲义解析版docx等2份试卷配套教学资源,其中试卷共43页, 欢迎下载使用。

