还剩5页未读,
继续阅读
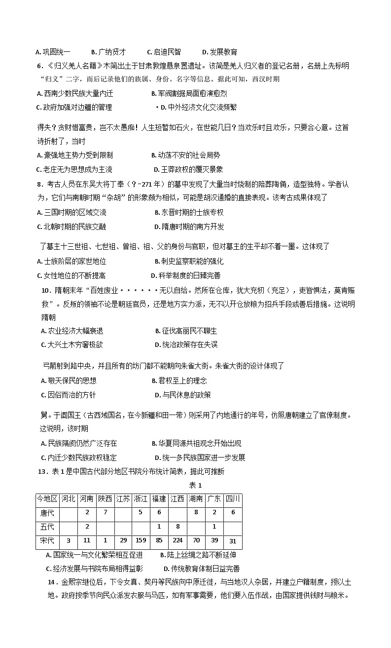
江苏省南京市2024-2025学年高一上学期期末考试历史试卷
展开
这是一份江苏省南京市2024-2025学年高一上学期期末考试历史试卷,共8页。试卷主要包含了选择题,材料解析题等内容,欢迎下载使用。
相关试卷
2024~2025学年江苏省南京市第一中学高一上期中历史试卷(含答案):
这是一份2024~2025学年江苏省南京市第一中学高一上期中历史试卷(含答案),共5页。
2024-2025学年度江苏省南京市第一中学高一上学期期中考试历史试卷:
这是一份2024-2025学年度江苏省南京市第一中学高一上学期期中考试历史试卷,文件包含江苏省南京市第一中学2024-2025学年高一上学期期中考试历史试卷原卷版docx、江苏省南京市第一中学2024-2025学年高一上学期期中考试历史试卷解析版docx等2份试卷配套教学资源,其中试卷共28页, 欢迎下载使用。
江苏省南京市六校2024-2025学年高一上学期期中联合调研历史试题(解析版):
这是一份江苏省南京市六校2024-2025学年高一上学期期中联合调研历史试题(解析版),共16页。试卷主要包含了选择题,非选择题等内容,欢迎下载使用。

