资料中包含下列文件,点击文件名可预览资料内容
还剩15页未读,
继续阅读
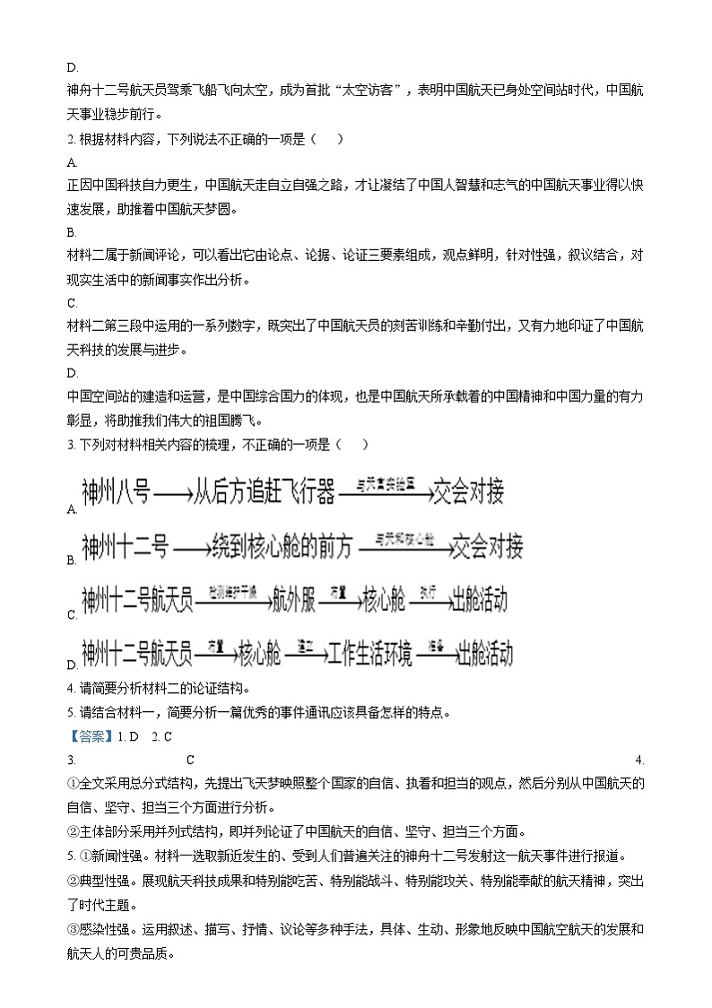
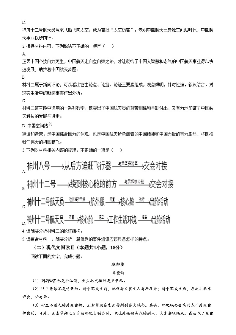
浙江省宁波市三锋教研联盟2024-2025学年高一上学期11月期中联考语文试卷(Word版附解析)
展开
这是一份浙江省宁波市三锋教研联盟2024-2025学年高一上学期11月期中联考语文试卷(Word版附解析),文件包含浙江省宁波市三锋教研联盟2024-2025学年高一上学期11月期中联考语文试题Word版含解析docx、浙江省宁波市三锋教研联盟2024-2025学年高一上学期11月期中联考语文试题Word版无答案docx等2份试卷配套教学资源,其中试卷共27页, 欢迎下载使用。
相关试卷
浙江省宁波市三锋教研联盟2024-2025学年高一上学期11月期中联考语文试题:
这是一份浙江省宁波市三锋教研联盟2024-2025学年高一上学期11月期中联考语文试题,文件包含高一年级语文学科试题pdf、高一年级语文学科参考答案pdf等2份试卷配套教学资源,其中试卷共12页, 欢迎下载使用。
浙江省宁波市三锋教研联盟2023-2024学年高一下学期期中联考语文试卷(Word版附解析):
这是一份浙江省宁波市三锋教研联盟2023-2024学年高一下学期期中联考语文试卷(Word版附解析),共13页。试卷主要包含了考试结束后,只需上交答题纸,萧红的文章文笔细腻,用意深刻等内容,欢迎下载使用。
浙江省宁波市三锋教研联盟2023-2024学年高一上学期期中联考语文试题(Word版附解析):
这是一份浙江省宁波市三锋教研联盟2023-2024学年高一上学期期中联考语文试题(Word版附解析),共18页。试卷主要包含了考试结束后,只需上交答题纸,3亿元,用户规模达到3,文化节目是阅读的一种延伸等内容,欢迎下载使用。

