浙江省湖州市某校2024-2025学年高一上学期12月阶段性测试地理(学考)试卷(Word版附解析)
展开
这是一份浙江省湖州市某校2024-2025学年高一上学期12月阶段性测试地理(学考)试卷(Word版附解析),文件包含浙江省湖州市某校2024-2025学年高一上学期12月阶段性测试地理学考试题Word版含解析docx、浙江省湖州市某校2024-2025学年高一上学期12月阶段性测试地理学考试题Word版无答案docx等2份试卷配套教学资源,其中试卷共21页, 欢迎下载使用。
考生注意:
1.答题前,请务必将自己的姓名、准考证号用黑色字迹的签字笔或钢笔分别填写在试题卷和答题纸规定的位置上。
2.答题时,请按照答题纸上“注意事项”的要求,在答题纸相应的位置上规范作答,在本试题卷上的作答一律无效。
选择题部分
一、单项选择题(本大题共20小题,每小题2分,共40分。每小题列出的四个备选项中只有一个是符合题目要求的,不选、多选、错选均不得分)
2023年10月31日,神舟十六号载人飞船返回舱在内蒙古东风着陆场精准着陆。返回舱在距离地面大约35千米左右的高度时,冲出“黑障区”。完成下面小题。
1. 返回舱精准着陆应用的地理信息技术主要是( )
A. RSB. GISC. BDSD. VR
2. 返回舱冲出“黑障区”时所在的大气层( )
A. 气温随高度增加上升B. 直接热源是地面辐射
C. 天气现象复杂且多变D. 电离层反射无线电波
【答案】1. C 2. A
【解析】
【1题详解】
返回舱精准着陆需要精确定位,RS(遥感)、GIS(地理信息系统)、BDS(北斗卫星导航系统)、VR(虚拟现实技术,不属于地理信息技术)中,只有BDS(北斗卫星导航系统)具有精确定位功能,因此返回舱精准着陆应用的地理信息技术主要是BDS,C符合题意,排除ABD。故选C。
【2题详解】
材料信息表明,返回舱在距离地面大约35千米左右的高度时冲出“黑障区”,根据所学知识可知,这样的高度应在平流层(12千米至50千米),平流层中臭氧直接吸收太阳辐射而增温,因此气温随高度增加而上升,直接热源为太阳辐射,A正确,B错误;平流层以水平运动为主,且水汽和尘埃含量很少,不易成云致雨,天气现象并不复杂多变,C错误;电离层位于高层大气,不在平流层,D错误。故选A。
【点睛】人们依据温度、密度和大气运动状况,将大气自下而上依次划分对流层(平均厚度约12千米,低纬度厚、高纬度薄)、平流层(处于12千米与50千米高度之间)和高层大气(高度50千米以上)。 (1)对流层的特点:气温随高度增加而降低;对流运动显著;天气现象复杂多变。 (2)平流层的特点:有臭氧层;气温随高度增加而升高;气流以水平运动为主。适合飞机飞行。 (3)高层大气的特点:气体稀薄,具有电离层,对无线电短波通信有重要作用。大多数人造天体也在此层运行。
五彩湾位于新疆准噶尔盆地东南部,是独特的雅丹地貌。该地岩层中发现距今1.6亿年前的中国已知最原始的恐龙类化石。读五彩湾景观图,完成下面小题。
3. 形成五彩湾雅丹地貌的主要外力作用是( )
A. 冰川侵蚀B. 风力侵蚀C. 风力沉积D. 流水侵蚀
4. 该恐龙化石所处的地质时期( )
A. 为重要成煤期B. 蕨类植物开始出现
C. 形成大量铁矿D. 喜马拉雅山脉形成
【答案】3. B 4. A
【解析】
【3题详解】
解答雅丹地貌是一种典型的风蚀性地貌。"雅丹"在维吾尔语中的意思是"具有陡壁的小山包"。由于风的磨蚀作用,小山包的下部往往遭受较强的剥蚀作用,并逐渐形成向里凹的形态。如果小山包上部的岩层比较松散,在重力作用下就容易垮塌形成陡壁,形成雅丹地貌。综上所述,B正确,ACD错误,故选B。
【4题详解】
读题干可知,恐龙化石形成与距今1.6亿年前的中国,属于中生代(距今2.5217亿~0.66亿年),中生代为重要成煤期,A正确。蕨类植物开始出现是古生代,B错误。重要的铁矿产形成期是前寒武纪,C错误。喜马拉雅山脉形成于新生代,D错误。故选A。
【点睛】地球的演化史:1、太古代(距今25亿年以前),出现了原始细菌、蓝绿藻类;2、元古代(距今25亿~5.41亿年),藻类日益繁盛;3、古生代(距今5.41亿~2.5217亿年),早古生代:三叶虫、珊瑚等空前繁盛,被称为海洋无脊椎动物时代;后期出现鱼类;晚古生代动物,鱼类一两栖类;植物:蕨类植物繁茂;4、中生代(距今2.5217亿~0.66亿年),蕨类植物衰退,裸子植物迅速发展,裸子植物时代;动物:
恐龙等爬行动物繁盛,被称为爬行动物时代;5、新生代(距0.66亿年至现在),被子植物为主,被称为被子植物时代;动物:哺乳动物繁盛,被称为哺乳动物时代,第四纪出现了人类。
2023年12月1日晚,北京看到了绚丽多彩的极光。不同高度,极光的颜色不同,读下表完成下面小题。
5. 引发极光产生的太阳活动出现在( )
A. 光球层B. 色球层C. 电离层D. 日冕层
6. 北京地区观测到的极光多为红色,主要原因是( )
①纬度较低 ②红光不易被散射
③纬度较高 ④红光不易被反射
A. ①②B. ①④C. ②③D. ③④
【答案】5. D 6. A
【解析】
【5题详解】
极光是太阳风产生的高能带电粒子受地球磁场影响,在地球南北两极附近地区与高层大气(电离层)中的原子碰撞造成的发光现象,因此地球南北两极附近地区的高空,夜间常会出现灿烂美丽的光辉。引发极光产生的太阳活动是太阳风(日冕物质抛射),太阳风主要出现在日冕层,D正确;光球层中的太阳活动主要是太阳黑子,色球层中太阳活动主要是日珥和耀斑,AB错;电离层属于高层地球大气,C错。故选D。
【6题详解】
依据表中信息可知,极光中,由于蓝紫光的波长较短,容易被空气分子散射,在大气中传播距离短,而红光波长较长,不易被散射,在大气中传播距离远。由上题可知,北半球极光主要出现于北极地区的高空,而北京纬度较低,距北极地区较远,极光到达北京上空时穿过的大气层路程较长,红光不易散射,所以北京观测到的极光多为红色,①②正确,③④错。故排除BCD,选A。
【点睛】太阳活动对地球影响:1、扰乱地球大气层,使地面的无线电短波通讯受到影响,甚至会出现短暂的中断;2、高能带电粒子扰动地球磁场,产生“磁暴”现象,使磁针剧烈颤动,不能正确指示方向;3、当高能带电粒子流高速冲进两极地区的高空大气层时,会产生极光现象;4、引发自然灾害,比如地震、水旱灾害等。
2023年12月14日晚,云南丽江天文观测站直播双子座流星雨。晴好的天气,没有月亮的夜晚,满天
极光颜色
小于100km
100-200km
200-300km
300km以上
分布高度
蓝紫色极光为主
绿色极光为主
深红色极光为主
浅红色极光为主
繁星挂在墨蓝色的苍穹,凌晨2点左右,流星雨达到极值。完成下面小题。
7. 该日( )
A. 全国均能观测B. 月球西升东落
C. 出现天文大潮D. 观测仅下半夜
8. 和新疆比,丽江天文观测站( )
A. 空气污染少,大气洁净B. 灯光污染少,天光暗弱
C. 晴天多,观测时间长D. 纬度低,观测范围广
【答案】7. C 8. D
【解析】
【7题详解】
观测流星雨最好是离开城市,远离光污染的地方,所以不是全国都可以观测,A错;因为地球自西向东自转,相对于地球自转,无论何时,月球都是东升西落的,B错;由材料可知,当晚没有月亮,说明月相为新月,农历初一,日、地、月位置大致在一条直线上,天体引潮力大,出现天文大潮,C正确;12月14日“凌晨2点左右,流星雨达到极值”,因此下半夜观测效果更好,但这并不代表只能在下半夜观测,D错。故选C。
【8题详解】
新疆和丽江两地天文观测站的空气污染都很少,大气洁净程度相差都不大,A与题意不符;和新疆比,丽江天文站属亚热带季风气候,气候更湿润,降水更多,晴天少,C错;新疆位于我国西北内陆地区,人口分布更少,灯光污染会更少,B错;新疆纬度较高,能观测到的双子座的星空范围较小,而丽江天文站纬度低,观测范围广,D正确。故选D。
【点睛】天文观测站建设的区位条件:一、自然条件:1、纬度:纬度较低,观测星空范围广;纬度高,星空起落变化小,利于观测。2、季节:冬季,昼短夜长,连续观测时间长;3、气象:降水少,多晴天,大气透明度好;风速小,湿度低;4、地形地势:地势高,空气稀薄,大气透明度高,视野开阔;地势起伏大,利于排水;二、人文条件:1、远离城市,人口稀少,污染小;2、人口稀少,观测干扰较小。
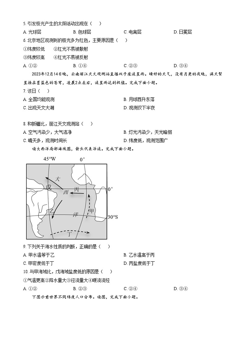
读大西洋局部海域图,箭头代表洋流。完成下面小题。
9. 下列关于海水性质的判断,正确的是( )
A. 甲水温等于乙B. 乙水温高于丙
C. 甲密度低于丁D. 丙盐度低于丁
10. 与甲海域比,戊海域盐度低的原因是( )
①气温更高②降水量大③径流量大④暖流流经
A. ①②B. ②③C. ②④D. ③④
【答案】9. C 10. B
【解析】
【9题详解】
结合图中经纬度可知,甲为本格拉寒流,乙为巴西暖流,丙戊为南赤道暖流,丁是西风漂流,甲水温低于乙,A错误;乙水温低于丙,B错误;表层海水密度从低纬向高纬递增,甲纬度低于丁,故甲密度低于丁,C正确;丙纬度低,蒸发旺盛,故丙盐度高于丁,D错误;故选C。
【10题详解】
由上题已知,甲为本格拉寒流,戊为南赤道暖流,戊海域位于赤道附近,受赤道低气压带控制,降水量大,且为亚马孙河入海口,有大量陆地淡水注入,径流量大,对海水盐度稀释作用强,故海水盐度较低,②③正确;气温高、暖流经过一般盐度较高,与戊海域盐度低矛盾,①④错误;故B正确,ACD错误。故选B。
【点睛】影响海水盐度的主要因素:降水量与蒸发量的对比关系。降水量大于蒸发量,则盐度较低;有暖流经过的海区盐度较高,有寒流经过的海区盐度较低;有大量淡水注入的海区盐度偏低;海区形状越封闭,盐度就会越趋向于更高或更低。
下图示意世界不同纬度人口分布。读图,完成下面小题。
11. 世界人口集中分布在( )
A. 北半球中低纬地区B. 南半球沿海地区
C. 北半球中高纬地区D. 南半球平原地区
12. 图中四地人口分布特点及主要原因,叙述正确的是( )
A. ①地纬度低,海拔高,人口稀少B. ②地气候湿热,人口稀少
C. ③地经济发展水平高,人口稠密D. ④地交通便利,人口稠密
【答案】11. A 12. B
【解析】
【11题详解】
从图中的数据可以看出,赤道至60°N的人口分布的比例最高,这一纬度地带的人口占全球绝大多数,而其他纬度地带人口比例小,故世界人口集中分布在北半球的中低纬度地区,A符合题意,排除BCD。故选A。
【12题详解】
读图可知,①地位于北美洲东南部、墨西哥湾沿岸,纬度低,海拔较低,气候温暖湿润,但经济发达,人口较密集,A错误;②地位于亚马孙平原地区,属于热带雨林气候,气候湿热,丛林密布,人口稀少,B正确;③地位于印度半岛,该地为发展中国家(地区),经济欠发达,但开发历史悠久,人口稠密,C错误;④地位于澳大利亚中部,属于热带沙漠气候,气候干旱,人口稀少,D错误。故选B。
【点睛】影响人口分布的主要因素:自然条件(地形、气候、水源和环境质量等);社会经济条件(经济发展水平,收入、就业状况,城市化水平,交通状况、开发历史等)。
地域文化对城市的影响非常广泛,包括城市建筑、交通工具、道路及饮食、服饰、居民心理、习俗等。湘西民居吊脚楼是中国建筑艺术瑰宝。读图,完成下面小题。
13. 湘西多采用吊脚楼的建筑形式,主要原因是( )
A. 远离地面,防寒保暖B. 制造空间,利于采光
C. 依河而建,便于运输D. 地形崎岖,开挖地基不易
14. 湘菜是中国历史悠久的八大菜系之一,以辣著称,其最主要的原因是( )
A. 当地水土缺盐,以辣代盐B. 当地盛产辣椒,原料丰富
C. 当地多雨潮湿,食辣可祛风湿D. 当地高温,重油重辣便于保存
【答案】13. D 14. C
【解析】
【13题详解】
湘西地形以低山丘陵为主,地形崎岖,开挖地基不易,多采用吊脚楼建筑形式,D正确;该地区气候湿热,远离地面主要是为了通风防潮,不需要防寒保暖,A错误;采光与建筑物朝向有关系,与吊脚楼的建筑形式关系不大,B错误;吊脚楼一般借用地形依山临水而建,利用地势高差随坡就坎,顺势而建,C错误,故选D。
【14题详解】
湖南省并不缺盐,故A项错误;湖南省盛产辣椒,但这并不是当地食辣的主要原因,故B项错误;湖南省气候类型为亚热带季风气候,气候湿润,冬季相对湿冷,食辣可祛风湿,故C项正确;重油重辣并不利于保存食物,低温利于保存食物,故D项错误。故选C。
【点睛】在我国,地域文化一般是指特定区域源远流长、独具特色,仍发挥作用的文化传统,是特定区域
的生态、民俗、传统、习惯等文明表现。它在一定的地域范围内与环境相融合,因而打上了地域的烙印,具有独特性。地域文化中的“地域”,是文化形成的地理背景,范围可大可小。地域文化中的“文化”,可以是单要素的,也可以是多要素的。
人口机械增长率是指某时段迁入人口与迁出人口的差值与总人口的比值。下图为我国东部某地2000~2016年人口增长率变动图。读图,完成下面小题。
15. 图中所示时间段,人口总量达最大值的年份是( )
A. 2006年B. 2011年C. 2014年D. 2016年
16. 推测该地人口机械增长率变化的主要原因可能是该地( )
A. 产业结构调整B. 城市房价下降
C. 自然灾害频繁D. 人口自然增长率变化
【答案】15. D 16. A
【解析】
【15题详解】
该地人口总量等于自然增长加上机械增长,根据曲线判断,该市人口总增长率始终为正值,说明人口总量不断增加,故最大值年份是2016年。故选D。
【16题详解】
图中可看出,人口机械增长率呈减小趋势,最可能是因为产业结构调整、转移和升级,劳动密集型产业转移出去,需要的劳动力人口减少,故A正确。城市房价的下降对人口的迁入应该有促进作用,不是机械增长率下降的原因,故B错误。2000年以来,我国东部没有因自然灾害频繁而出现迁移,故C错误。机械增长率变化不是人口自然增长率变化引起的,故D错误。故选A。
【点睛】影响人口迁移的因素多种多样,主要包括自然环境因素、社会经济因素和政治因素。自然环境因素如气候、地形、水源、土壤以及自然资源等,这些因素直接影响人类的居住和生活条件。社会经济因素则包括经济发展水平、交通和通信状况、文化教育水平以及婚姻家庭状况等,其中经济因素通常是最主要的驱动力,人们往往为了追求更高的经济收入而迁移。此外,政策因素如国家政策、战争、政治变革等也
对人口迁移产生重要影响,它们能够迅速改变人口迁移的方向和规模。同时,历史与风俗、生活环境、安全性、文化与宗教习俗等也在一定程度上影响着人口的迁移决策。
下图为某城市地租等值线与功能区结构分布图。读图,完成下面小题。
17. 图例a、b、c分别代表的功能区是( )
A. 商业区、居住区、工业区B. 工业区、商业区、居住区
C. 居住区、商业区、工业区D. 商业区、工业区、居住区
18. M处地租等值线明显向外凸出的原因是( )
A. 人口稠密B. 有交通干线经过
C. 地形平缓D. 距离市中心近
【答案】17. D 18. B
【解析】
【17题详解】
一般而言,由市中心到郊区随着地租的降低依次布局商业区、住宅区、工业区。城市中心地价高,商业区付租能力强,主要布局在城市中心,则a为商业区;住宅区付租能力次于商业区,距城中心较近,且有一定分布面积,则c为住宅区;工业区付租能力较弱,对环境污染较大,主要布局在城市外围,则b为工业区,故选D。
【18题详解】
交通干线往往会引起附近地区地租的上涨,使地租等值线沿交通干线延伸方向向外突出。M处地租等值线向外突出,具有明显的方向性,这与交通线的分布具有相似性,B正确;人口分布、地形特征、距离市中心远近,均不会具有明显的方向性,ACD错误。故选B。
【点睛】地理位置是影响地租的关键因素,包括距离市中心的远近和交通便捷程度。一般来说,距离市中心越近、交通越便利的土地,地租越高。
四川古称“蜀”和“蚕丛之国”是中国丝绸文化的发祥地之一。蜀锦,汉至三国时蜀郡(今四川成都
一带)所产特色锦的通称,与南京的云锦、苏州的宋锦、广西的壮锦一起,并称为中国的四大名锦。蜀锦兴于春秋战国而盛于汉唐,目前极少出土宋代以前完整的蜀锦。据此完成下面小题。
19. 蜀锦起源于四川主要影响因素为( )
A. 官府大力支持B. 劳动力丰富
C. 织锦技术水平高D. 当地原料丰富
20. 相对于玉器、陶瓷等中国传统手工艺制品来说,蜀锦出土量较少原因( )
A. 交通不便,运输困难B. 战争频繁,破坏严重
C. 环境影响,难以保存D. 人口较少,需求量小
【答案】19. D 20. C
【解析】
【分析】
【19题详解】
蜀锦是用蚕丝纺织而成的,四川古称“蚕丛之国”,可见蚕丝原料丰富,所以蜀锦起源于四川的主导区位因素是原料充足。D正确。当时官府对手工业(丝织业)扶持力度不大、有长期的蜀锦生产经验,才会有精湛的技术、各地劳动力都很丰富,ABC错,故选D。
【20题详解】
蜀地极少出土宋代以前完整蜀锦的主要原因是四川气候潮湿。蜀锦属于天然纤维,主要成分是蛋白质,湿热气候条件下,易腐烂变质,不易保存,C正确。交通闭塞不影响蜀锦的保存;地形崎岖,蜀地并非战事频发之地。蜀地气候适宜,人口较多,蜀锦市场广阔;ABD错,故选C。
【点睛】本题组主要考查工业的区位因素的相关知识。
二、双项选择题(本大题共6小题,每小题3分,共18分。每小题给出的四个备选项中,只有两个是符合题目要求的。每小题选两个且选对得3分,每小题选一个且选对得1分,不选、多选、错选均不得分)
湖南湘西凤凰地区位于湖南西部,盛产生姜。当地人民以姜为原料,制作出一道美味可口的名点—凤凰姜糖。完成下面小题。
湘西四季气温、降水数据表
春季
夏季
秋季
冬季
平均最高气温(℃)
21
31
22
10
21. 湘西盛产生姜,表明生姜生产较为适宜的气候条件为( )(双项选择)
A. 炎热B. 湿润C. 温暖D. 干燥
22. 近年来,姜糖产品借助直播带货等形式为更多的人所知晓和喜爱,让商户“足不出户”赚到钱,这主要基于( )(双项选择)
A. 物流的改善B. 劳动力价格下降
C. 原料产量提升D. 互联网技术的普及
【答案】21. BC 22. AD
【解析】
【21题详解】
根据表格信息及所学知识可知,湘西属于亚热带季风气候,降水丰富,气候温和(夏季少酷热天气,冬季温暖)。湘西盛产生姜,说明生姜生产较为适宜的气候条件为湿润、温暖,故BC选项正确;气候炎热和寒冷都不利于生姜的生长,故AD选项错误。故选BC。
【22题详解】
物流业的发展为农业开拓更广阔的市场范围,解决农业产品运输的问题,同时使消费者网购的产品快速送到消费者手中,从而让商户“足不出户”赚到钱,故A选项正确;劳动力价格下降和原料产量提升与商户“足不出户”赚到钱无关,故BC选项错误;随着互联网技术的普及和发展,商户利用“直播带货”等方式,直接在网上进行产品的宣传和销售,利于提高产品的知名度,扩大销售范围,同时减少交易环节,降低产品销售成本,从而让商户“足不出户”赚到钱,故D选项正确。故选AD。
【点睛】生姜原产于东南亚的热带地区,喜欢温暖、湿润的气候,怕强光直射,怕潮湿,耐寒和抗旱能力较弱,宜选择坡地和稍阴的地块栽培。我国湘西属于亚热带季风湿润气候,降水丰富,气候温和(夏季少酷热天气,冬季温暖),盛产生姜。
现代物流业的发展及互联网技术的普及对农业生产产生了巨大的影响。现代物流业的进步为农业开拓更广阔的市场范围,解决农业产品运输的问题,能够让消费者更加便利、更加快速的获取农业产品。随着互联网技术的普及和发展,农户利用“直播带货”等方式,直接在网上进行产品的宣传和销售,利于提高产品的知名度,扩大销售范围,同时减少交易环节,降低产品成本,提高了农户的经济收入。
“东数西算”是国家的一项重要战略工程。“数”指的是数据,“算”指的是算力,即把东部的数据
平均最低气温(℃)
13
23
15
4
降水(mm)
460
608
350
110
传输到西部进行计算和处理,能产生大量的废热。完成下面小题。
23. 与东部比,西部数据中心选址的主要区位优势有( )
A. 电力资源丰富B. 土地资源丰富C. 劳动力价格低廉D. 矿产资源丰富
24. 近年来,“东数西算”工程对西部地区的影响有( )
A. 促进产业结构升级B. 增加就业压力C. 推动基础设施建设D. 加重环境污染
【答案】23. AB 24. AC
【解析】
【23题详解】
“西算”即西部计算和处理东部传输过来的数据。大数据处理器耗电量大,需要靠近发电站布局,西部地区太阳能、风能、水能等可再生能源丰富,电力资源丰富,A正确;大数据中心占地面积较大,西部地区土地资源充足,地价低廉,B正确;西部数据中心选址与劳动力价格、矿产资源是否丰富关系不大,CD错误。故选AB。
【24题详解】
“东数西算”工程能够促进西部地区产业结构升级,A正确;提供就业岗位,带动就业,B错误;能够促进其基础设施的建设,带动相关产业的发展,C正确;算力利用的是云计算,环境污染小,D错误。故选AC。
【点睛】“东数西算”中的“数”,指的是数据,“算”指的是算力,即对数据的处理能力。“东数西算”是通过构建数据中心、云计算、大数据一体化的新型算力网络体系,将东部算力需求有序引导到西部,优化数据中心建设布局,促进东西部协同联动。
不透水表面是城市环境变化的主要因素之一。下图示意2000~2020年某城市不透水表面占地区面积百分比梯度变化状况,其中第1,2梯度带为城市中心区,第3、4梯度带为外围城区,第5、6梯度带为近郊区,第7、8梯度带为远郊区。完成下面小题。
25. 2000~2020年,该城市各梯度带不透水表面面积占比变化状况表明其( )
A. 城镇化进程滞缓B. 外围城区基础设施最为完善
C. 郊区经济效益弱D. 中心区可开发土地资源较少
26. 2000~2020年,该城市不透水表面面积占比的年际变化带来的可能影响有( )
A. 造成地面下沉B. 导致水源污染C. 减少城市内涝D. 缓解热岛效应
【答案】25. CD 26. AB
【解析】
【25题详解】
2000~2020年,该城市各梯度带不透水表面面积占比变化呈现上升趋势,,说明城市化进程加快,A错误;城市中心基础设施最为完善,B错误;郊区不透水表面面积占比低,说明经济效益弱,C正确;中心区不透水表面面积占比变化小,是因中心区开发度高,可开发土地资源较少,D正确;故选CD。
【26题详解】
读图可知,2000~2020年,该城市不透水表面面积占比的年际变化呈现上升趋势,地下水补给量减少,造成地面下沉,A正确;该城市不透水表面面积占比增加导致污水在地表汇集,导致水源污染,B正确;会增加城市内涝,C错误;该城市不透水表面面积占比增加导致植被覆盖率下降,会加剧热岛效应,D错误;故选AB。
【点睛】城市地面硬化面积增大对地理环境影响:硬化面积大,雨水下渗量少,地表径流增大,易形成城市洪涝。
三、非选择题(本大题共2小题,共42分)27.阅读图文材料,完成下列问题。(20分)
27. 阅读图文材料,完成下列问题。
材料 欧洲温带海洋性气候显著,南部为地中海气候,东部为温带大陆性气候。多瑙河是欧洲第二长河,注入黑海,形成了欧洲面积最大、保存最完好的三角洲。图1为欧洲西部略图。图2为典型的自然植被景
观图。
(1)图1中甲、乙两地典型自然景观分别为图2中的____图、____图(填写字母)。图1中的丙地植物常覆盖白色茸毛是为了____。
(2)图1中著名的渔场位于____(填M或N)海域。简析该渔场的形成原因____。
(3)简述多瑙河河口三角洲形成过程。
(4)斯堪的纳维亚半岛西海岸典型的冰川地貌是____,简述其主要特征____。
【答案】(1) ①. b ②. d ③. 减少灼热
(2) ①. M ②. 北大西洋暖流和东格陵兰寒流在此交汇引起海水扰动,营养盐类上泛,浮游生物大量繁殖,吸引鱼类和海洋生物集聚,形成渔场。
(3)河流携带大量泥沙至河口;由于地势低平,流速缓慢,加上海水顶托作用,泥沙沉积形成三角洲。
(4) ①. 峡湾 ②. 海水深度较大;峡湾岩壁陡峭。
【解析】
【分析】本题以“欧洲西部区域及其典型的植被类型”为材料设置问题,涉及世界地理、气候特征、洋流、渔场的成因、地形地貌的形成等相关知识,旨在考查考生获取和解读地理信息、调动和运用地理知识、论证和探讨地理问题的能力,体现了区域认知、综合思维的学科核心素养。
【小问1详解】
依据所学知识,可以判定图1中甲、乙两地典型自然景观分别为温带落叶阔叶林和亚热带常绿硬叶林。依据图1的位置,可以判定:甲地位于欧洲西部,属于温带海洋性气候,因此对应的自然景观为b(温带落
叶阔叶林),乙地位于欧洲南部,属于地中海气候,因此对应的自然景观为d(亚热带常绿硬叶林);而丙地同样位于地中海南岸附近,同样属于地中海气候,但其纬度相对偏低,气候炎热,所以该地区植物常覆盖白色茸毛,其目的就是为了减少灼热。
【小问2详解】
从图例中给出的信息可知,该著名的渔场应当为北大西洋暖流和东格陵兰寒流交汇处形成的北海渔场,位于图1中的M海域,原因是北大西洋暖流和东格陵兰寒流在此交汇引起海水扰动,鱼类饵料丰富。再加上该处位于大陆架附近,海水深度不大。
【小问3详解】
图例中可以看出,多瑙河从阿尔卑斯山流入黑海,在黑海入海口形成河口三角洲。依据所需知识可知,河口三角洲的形成过程为:河流携带大量泥沙至入海口处时,由于入海口处地势低平,流速缓慢,再加上海水顶托作用,导致大量泥沙沉积在入海口地区,从而形成河口三角洲。
【小问4详解】
依据所需知识,在图1中可以看出斯堪的纳维亚半岛位于60°N以上地区,冰川地貌广布,其西海岸较为典型的冰川地貌为峡湾,峡湾是一种特殊的冰川侵蚀地貌,是由冰川对山谷进行强烈侵蚀作用形成的,当冰川融化后,海水进入这些侵蚀形成的深谷,就形成了峡湾。峡湾的深度通常非常大,甚至可达千米以上,两侧的岩壁通常非常陡峭,形状通常非常曲折,通常分布着许多岛屿和礁石。总之,峡湾是一种非常独特的冰川地貌,具有海水深度大、岩壁陡峭、形状曲折幽深、岛屿和礁石多等特点。
28. 阅读图文材料,完成下列要求。
材料一 民勤县地处甘肃省河西走廊东北部。近年来,民勤县着力发展蜜瓜、茴香、果蔬和肉羊“3+1”特色优势产业。
材料二 民勤县东大村地处沙漠边缘,地广人稀,村民居住分散,饱受风沙侵扰,资源利用率不高,产业发展根基薄弱。在乡村振兴的政策引导下,当地政府将对该村逐步实现整村易地搬迁。
材料三 民勤县近年来已建成多个风电、光电项目,装机规模达199万千瓦,不仅推动了新能源产业的发展,而且有利于减少风沙活动。图1为民勤县地理位置简图;图2为民勤县多年平均气温和降水量资料图。
(1)影响民勤县种植业布局的主导因素为____,从气候角度分析民勤县果蔬产品品质较高的原因____。
(2)民勤县移民搬迁目的地安置规模主要考虑到____,简述东大村易地搬迁的主要目的。____
(3)分析民勤县发展光伏发电产业的有利自然条件和不利社会经济条件。
【答案】(1) ①. 水源 ②. 民勤县降水稀少,多晴天;夏季光照充足(日照时间长);昼夜温差大(气温日较差大);冬季温度低,病虫害少。
(2) ①. 人口容量(环境承载力) ②. 主要目的:保护原村所在地的生态环境,发展经济,提高居民收入;改善居民生活环境;促进乡村振兴。
(3) 有利自然条件:①太阳能资源充足;②可供建设光伏发电的土地广阔(充足)或戈壁等难利用土地广布,地形平坦。不利社会经济条件:①当地(经济落后,人口稀少)电能需求少;②离东部(用户)较远(需长距离输电);③当地基础设施(如电网等)不足;④建设成本高(投资大),当地资金不足。
【解析】
【分析】本大题以民勤县区域特征为材料设置试题,涉及人口容量,农业区位因素分析,新能源发展条件分析等相关内容,考查学生综合应用评价能力,地理实践力和综合思维素养。
【小问1详解】
根据材料信息可知,民勤县位于甘肃省河西走廊东北部,本地区地处干旱半干旱地区,降水稀少,水资源短缺,因此影响民勤些种植业布局的主导因素为水源。民勤县果蔬产品品质较高的主要原因在于本地区地区温带大陆性气候区,气候干旱,降水稀少,多晴朗天气;昼夜温差较大,有利于营养物质累积;冬季时气温较低,病虫害较少。
【小问2详解】
根据所学可知,民勤县地处内陆地区,由于生态环境较为脆弱,环境承载力较低,限制民勤县移民搬迁。根据材料二,东大村实行易地搬迁,主要目的是可以保护本地区的生态环境,发展经济,提高居民收入;同时,本地区易受风沙干扰,易地搬迁可以改善居民生活环境,促进乡村振兴。
小问3详解】
根据材料三可知,民勤县发展光伏发电产业,有利的自然条件方面:本地区地处温带大陆性气候区,气候
干旱,降水稀少,晴天较多,太阳能资源丰富;地处内陆,土地面积广阔,多戈壁等难利用土地,且地势平坦,有利于建设光伏发电厂。不利的社会经济条件:本地区地处内陆地区,经济较为落后,人口稀少,电能需求量较少;距离东部消费市场较远;本地区高速输电网等配套设施不足;光伏发电前期投入成本较高,当地资金短缺。
相关试卷
这是一份浙江省吴兴高级中学2024-2025学年高三上学期12月阶段性测试地理试卷(Word版附解析),文件包含浙江省吴兴高级中学2024-2025学年高三上学期12月阶段性测试地理试题Word版含解析docx、浙江省吴兴高级中学2024-2025学年高三上学期12月阶段性测试地理试题Word版无答案docx等2份试卷配套教学资源,其中试卷共23页, 欢迎下载使用。
这是一份浙江省湖州市某校2024-2025学年高一上学期12月阶段性测试地理(选考)试卷(Word版附解析),文件包含浙江省湖州市某校2024-2025学年高一上学期12月阶段性测试地理选考试题Word版含解析docx、浙江省湖州市某校2024-2025学年高一上学期12月阶段性测试地理选考试题Word版无答案docx等2份试卷配套教学资源,其中试卷共23页, 欢迎下载使用。
这是一份浙江省湖州市某校2024-2025学年高二上学期12月阶段性测试地理试卷(Word版附解析),文件包含浙江省湖州市某校2024-2025学年高二上学期12月阶段性测试地理试题Word版含解析docx、浙江省湖州市某校2024-2025学年高二上学期12月阶段性测试地理试题Word版无答案docx等2份试卷配套教学资源,其中试卷共25页, 欢迎下载使用。

