2024~2025学年广西壮族自治区河池市十校协作体高一上学期12月月考生物试卷(解析版)
展开
这是一份2024~2025学年广西壮族自治区河池市十校协作体高一上学期12月月考生物试卷(解析版),共19页。试卷主要包含了单项选择题,非选择题等内容,欢迎下载使用。
一、单项选择题:本题共16小题,每题只有一个选项符合题意。其中1~12题每题2分,13~16题每题4分,共40分。
1. 细胞是基本的生命系统,下列关于细胞与生命活动关系的描述,错误的是( )
A. 引起非典型性肺炎的病毒无细胞结构,其生命活动与细胞无关
B. 单细胞生物能够独立完成生命活动
C. 多细胞生物依赖各种分化的细胞密切合作,共同完成复杂的生命活动
D. 一切生物的生命活动都在细胞内或细胞参与下完成
【答案】A
【分析】单细胞生物体依赖单个细胞完成各项生命活动,多细胞生物体的细胞间相互协调和配合,共同完成各项生命活动;病毒无细胞结构,但必须寄生在活细胞内,所以它的生命活动也离不开细胞。
【详解】A、引起非典型性肺炎的病毒是非细胞结构生物,必须寄生在细胞中进行增殖,其生命活动离不开细胞,A错误;
B、单细胞生物(如变形虫、草履虫等),一个细胞就是一个个体,能够独立完成生命活动,B正确;
C、多细胞生物复杂的生命活动,需要依赖各种分化的细胞密切合作共同完成,C正确;
D、细胞是细胞生物结构和功能的基本单位,病毒必须寄生在活细胞才能完成各种生命活动,故一切生物的生命活动都在细胞内或细胞参与下完成,D正确。
故选A。
2. 无土栽培某植物时,某同学配制的培养液含有NH4NO3、KNO3、CaCl2⋅2H2O、KH2PO4、螯合铁、微量元素,为了让植物能够进行正常生命活动,还应添加的化合物是( )
A. Ca(NO3)2B. FeCl3C. MgSO4D. ZnSO4
【答案】C
【分析】组成生物体的大量元素有C、H、O、N、P、S、K、Ca、Mg等,微量元素有Fe、Mn、B、Zn、Cu、M等。
【详解】植物的生存需要大量元素和微量元素,由题可知,培养基中有NH4NO3、KNO3、CaCl2•2H2O、KH2PO4、螯合铁溶液、微量元素溶液,但缺少植物必需的大量元素Mg元素和S元素,故应添加含Mg元素和S元素的化合物,C正确,ABD错误。
故选C。
3. 南方盛产荔枝,荔枝营养丰富,含葡萄糖、蔗糖、蛋白质、脂肪以及维生素A、B、C等,对人体健康十分有益。下列关于荔枝的叙述正确的是( )
A. 新鲜荔枝的果壳细胞中含量最多的有机化合物是蛋白质
B. 荔枝和人体所含元素种类大致相同,含量也大致相同
C. 荔枝中的葡萄糖、蔗糖、纤维素可被人体直接吸收,蛋白质和脂肪需要消化后才能被吸收
D. 在荔枝果肉提取液中滴加斐林试剂,即可出现砖红色沉淀
【答案】A
【分析】生物组织中化合物的鉴定:
(1)斐林试剂可用于鉴定还原糖,在水浴加热的条件下,溶液的颜色变化为砖红色(沉淀)。斐林试剂只能检验生物组织中还原糖(如葡萄糖、麦芽糖、果糖)存在与否,而不能鉴定非还原性糖(如淀粉)。
(2)淀粉的鉴定利用碘液,观察是否产生蓝色。
(3)蛋白质可与双缩脲试剂产生紫色反应。
(4)脂肪可用苏丹Ⅲ染液鉴定,呈橘黄色。
【详解】A、水是活细胞中含量最多的化合物,活细胞中含量最多的有机化合物是蛋白质,A正确;
B、荔枝和人体所含元素种类大致相同,但含量有较大差异,B错误;
C、只有单糖才能被人体消化道吸收,人体不能直接吸收蔗糖和纤维素,C错误;
D、荔枝果肉提取液中含葡萄糖(还原糖),斐林试剂是鉴定还原糖的试剂,需要水浴加热才出现砖红色沉淀,D错误。
故选A。
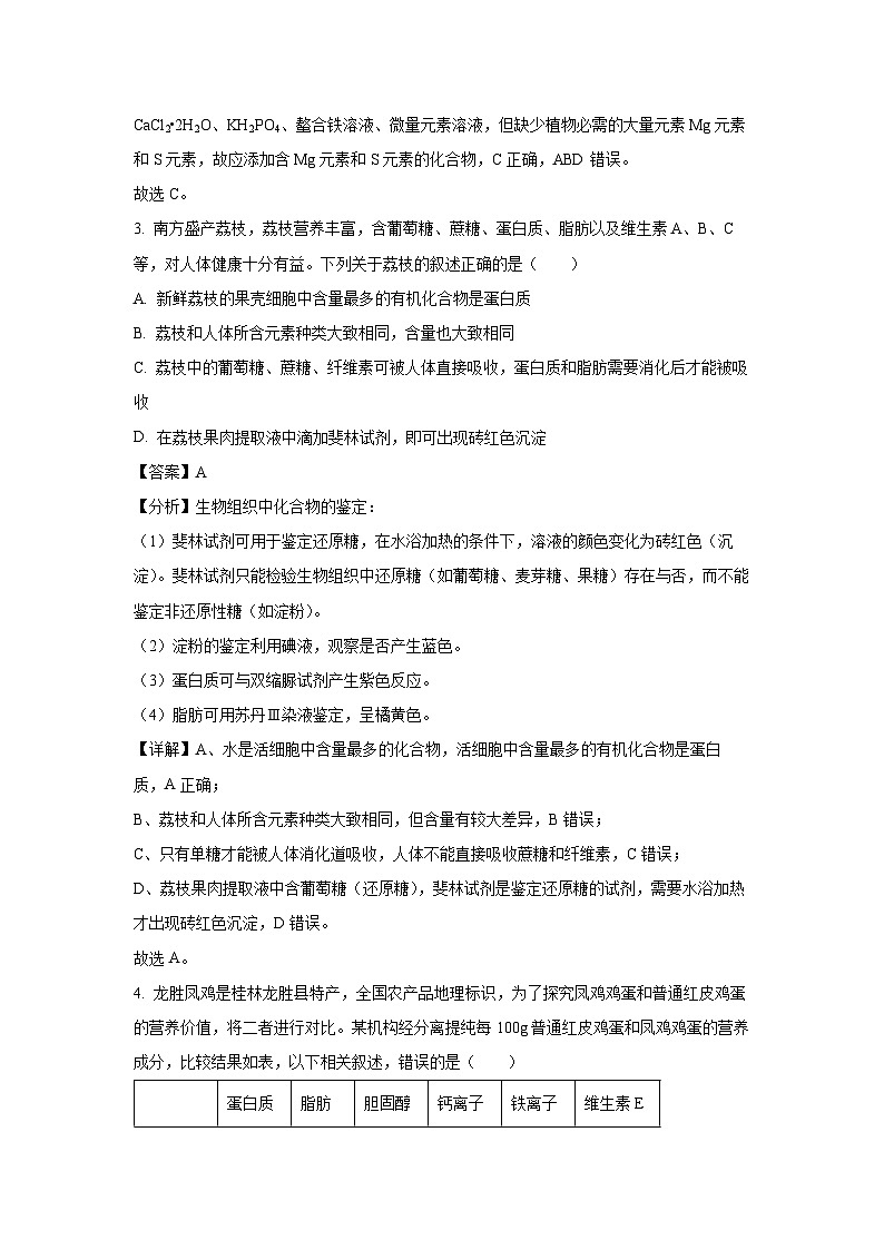
4. 龙胜凤鸡是桂林龙胜县特产,全国农产品地理标识,为了探究凤鸡鸡蛋和普通红皮鸡蛋的营养价值,将二者进行对比。某机构经分离提纯每100g普通红皮鸡蛋和凤鸡鸡蛋的营养成分,比较结果如表,以下相关叙述,错误的是( )
A. 鸡蛋煮熟后食用更容易被消化
B. 若要评价两种鸡蛋中蛋白质的营养价值,还需要蛋白质中必需氨基酸的种类和含量等数据
C. 凤鸡鸡蛋脂肪含量低,更健康,可以多吃
D. 两者的营养成分有差异,可以交叉适量食用
【答案】C
【分析】组成生物体蛋白质的氨基酸有21种,根据人体是否能合成分为必需氨基酸和非必需氨基酸。
【详解】A、高温使鸡蛋中蛋白质的空间结构变得伸展和松散,容易被蛋白酶水解,因此吃熟鸡蛋更容易被消化,A正确;
B、蛋白质的营养价值高低不仅仅取决于其含量,还和其中必需氨基酸的种类和含量等数据有关。因为必需氨基酸是人体自身不能合成或者合成速度不能满足人体需要,必须从食物中获取的氨基酸,B正确;
C、虽然凤鸡鸡蛋脂肪含量低,但是它的胆固醇含量非常高,过量摄入胆固醇可能会对心血管健康等造成危害,不能因为脂肪低就多吃,C错误;
D、两者的营养成分有差异,交叉适量食用可以使人体摄入更丰富的营养成分,D正确。
故选C。
5. 蛋白质是生命活动的承担者,氨基酸是组成蛋白质的基本单位,下列关于两者的叙述,错误的是( )
A. 甘氨酸的R基是—H,它是分子量最小的氨基酸
B. 氨基酸的种类、数量和排列顺序都相同的蛋白质不一定是同一种蛋白质
C. 肽链能盘曲折叠的原因是肽链上不同氨基酸之间能够形成氢键
D. 二硫键是两条或多条肽链之间相互结合的关键化学键,一条肽链上肯定不含二硫键
【答案】D
【分析】蛋白质结构多样性的原因:构成蛋白质的氨基酸的种类、数目、排列顺序不同和肽链的盘曲折叠方式及其形成的空间结构千差万别。
【详解】A、根据氨基酸结构通式可知,甘氨酸是分子量最小的氨基酸,A正确;
B、氨基酸的种类、数量和排列顺序都相同的蛋白质不一定是同一种蛋白质,因为蛋白质的种类还与空间结构有关,B正确;
C、肽链能盘曲折叠的基础是肽链上不同氨基酸之间能够形成氢键,C正确;
D、二硫键是两条或多条肽链之间相互结合的关键化学键,但是一条肽链R基团之间也可能形成二硫键,D错误。
故选D。
6. 对于系统的边界,说法错误的是( )
A. 植物细胞的最外层结构是细胞壁,细胞壁是植物细胞的边界
B. 细胞膜功能的复杂程度与细胞膜上的蛋白质种类和数量直接相关
C. 植物细胞间的胞间连丝,能进行信息交流和物质转运
D. 细胞膜控制物质运输是相对的,环境中的一些有害物质也可能进入细胞
【答案】A
【分析】细胞膜的功能:将细胞与外界环境分隔开、控制物质进出细胞、进行细胞间的信息交流。
【详解】A、植物细胞的最外层结构是细胞壁,细胞壁是全透的,不能控制物质进出,细胞膜才是植物细胞的边界,A错误;
B、细胞膜功能由膜上的蛋白质决定,蛋白质种类和数量越多,功能就越复杂,B正确;
C、植物细胞间的胞间连丝,能进行信息交流和物质转运,C正确;
D、细胞膜控制物质运输是相对的,环境中的一些有害物质也可能进入细胞,D正确。
故选A。
7. 组成细胞的分子,必须有序的组成细胞结构,才能完成一系列生命活动,下列有关细胞结构的叙述,错误的是( )
A. 液泡内有细胞液,含有色素、蛋白质、无机盐等物质
B. 一个中心体由两个中心粒及其周围物质组成,与细胞的有丝分裂有关
C. 内质网具有单层膜,是一个连续的内腔相通的膜性管道系统
D. 细胞壁的主要成分为纤维素,对细胞具有支撑和保护作用
【答案】D
【详解】A、液泡主要存在于植物细胞中,由单层膜形成的泡状结构,内含细胞液(含糖类、无机盐、色素和蛋白质等),可调节植物细胞内的环境,充盈的液泡可使植物细胞保持坚挺,A正确;
B、一个中心体由两个中心粒及周围的物质组成,与动物细胞和某些低等植物细胞的有丝分裂有关,B正确;
C、内质网是单层膜结构,是一个连续的内腔相通的膜性管道系统,可对多肽链进行初步加工,C正确;
D、植物细胞壁的主要成分为纤维素和果胶,细菌和真菌的细胞壁不是,细胞壁对细胞具有支撑和保护作用,D错误。
故选D。
8. 下列关于染色质和染色体的叙述,错误的是( )
A. 染色质和染色体是同一种物质在细胞不同时期的两种存在状态
B. 组成染色质的单糖有脱氧核糖
C. 染色质呈细丝状,在光学显微镜下清晰可见
D. 大肠杆菌中无染色质和染色体
【答案】C
【分析】细胞核中有DNA和蛋白质紧密结合成的染色质。染色质是极细的丝状物,在细胞分裂时,染色质高度螺旋化,呈圆柱状或杆状,这时叫染色体。染色质和染色体是同一物质在不同时期的两种存在。
【详解】AB、染色体和染色质的主要成分是DNA和蛋白质,形态结构不同,染色体是呈圆柱状或杆状,而染色质是极细的丝状物,二者是同一种物质在细胞不同时期的两种存在状态;DNA的单体是脱氧核糖核苷酸,由一分子脱氧核糖,一分子磷酸和一分子含氮碱基组成,AB正确;
C、染色质在光学显微镜下无法分辨,C错误;
D、大肠杆菌是原核细胞,无染色质和染色体,D正确。
故选C。
9. “有收无收在于水”,水对植物生命活动有及其重要的作用,下图是水分子进入细胞的两种方式:一种是穿过磷脂双分子层(a);一种是借助于膜上的物质M(b)。下列说法错误的是( )
A. 物质M是膜上的水通道蛋白
B. a方式的运输速率低于b方式
C. b中水分子跨膜运输的动力来自膜两侧浓度差
D. 水通道蛋白仅存在于动物细胞膜上
【答案】D
【分析】由题及图分析:水的运输可以分为:穿过磷脂双分子层,即自由扩散,扩散速度缓慢;“通过水通道蛋白”,即协助扩散,运输快速。
【详解】A、水分子跨膜运输的方式为自由扩散和协助扩散,a方式为自由扩散,扩散速度缓慢,b方式为协助扩散,运输快速,M物质是水通道蛋白。AB正确;
C、水分子跨膜运输的动力来自膜两侧浓度差,C正确;
D、水通道蛋白在植物细胞、细菌、真菌细胞膜上均含有,D错误。
故选D。
10. 在探究植物细胞的吸水和失水的实验中,相关叙述错误的是( )
A. 用高倍显微镜观察质壁分离状态
B. 紫色洋葱鳞片叶无色内表皮细胞也能发生质壁分离与复原
C. 本实验的观测指标有中央液泡大小变化、细胞大小变化、原生质层位置
D. 选择紫色洋葱鳞片叶外表皮作实验材料是因为其细胞中有紫色中央液泡,便于观察
【答案】A
【分析】对植物细胞来说,原生质层相当于半透膜,当细胞液的浓度小于外界溶液浓度时,植物细胞会发生质壁分离;当细胞液浓度大于外界溶液浓度时,植物细胞逐渐发生质壁分离的复原。
【详解】A、质壁分离实验使用低倍显微镜观察即可,A错误;
B、紫色洋葱鳞片叶无色内表皮细胞是成熟植物细胞,有中央大液泡,也能发生质壁分离与复原,只是无法观察,B正确;
C、本实验的观测指标有中央液泡大小变化、细胞大小变化、原生质层位置,液泡颜色变化等,C正确;
D、选择紫色洋葱鳞片叶外表皮作实验材料是因为其细胞中有紫色中央液泡,便于观察,D正确。
故选A。
11. 在如图所示的酶的相关实验中,叙述不正确的是( )
A. 淀粉溶液和蔗糖溶液的用量要相同
B. 自变量是反应物的种类
C. 实验结果说明酶的催化具有专一性
D. 实验使用新鲜的淀粉酶是因为淀粉酶放置久后会变性失活
【答案】D
【详解】A、据图可知,本实验用新鲜的淀粉酶催化不同的反应物(淀粉溶液和蔗糖溶液)来探究的是酶的专一性,实验中淀粉溶液和蔗糖溶液的用量属于无关变量,应保持相同,A正确;
B、本实验中反应物的种类(淀粉溶液和蔗糖溶液)是本实验的自变量,B正确;
C、本实验的结果是新鲜的淀粉酶能催化淀粉水解,而不能催化蔗糖溶液,说明酶的催化具有专一性,C正确;
D、本实验使用新鲜的淀粉酶是因为淀粉酶放置久后会被微生物分解而失去催化作用,D错误。
故选D。
12. 消化腺细胞分泌消化酶的方式是( )
A. 被动运输B. 主动运输C. 胞吞D. 胞吐
【答案】D
【分析】一般小分子物质以被动运输和主动运输的方式进出细胞,大分子物质以胞吞、胞吐的方式进出细胞。
【详解】消化酶是由消化腺细胞分泌的分泌蛋白,是大分子,通过胞吐的方式分泌出细胞,ABC不符合题意,D符合题意。
故选D。
13. 如图为水分子结构示意图,根据所学知识判断,下列说法正确的是( )
A. 水之所以是良好的溶剂,是因为结构①这种弱引力的存在
B. 水分子的空间结构及电子的不对称分布,使水分子成为极性分子,从而使水具有较高的比热容
C. 水在细胞中多以自由水形式存在,在生命活动中承担重要作用
D. 细胞中结合水的含量是不断变化的,结合水越多,细胞代谢越旺盛
【答案】C
【详解】A、由于氢、氧原子对电子的吸引能力不同,使得水分子具有不对称性,带有正电荷或负电荷的分子(或离子)都容易与水结合,使水成为良好的溶剂,A错误;
B、水分子之间易形成氢键,氢键的存在使水有较高的比热容,B错误;
C、水的存在形式为自由水和结合水,水在细胞中多以自由水形式存在,在生命活动中承担重要作用,C正确;
D、细胞中自由水的含量是不断变化的,自由水所占比例越大,细胞代谢越旺盛,D错误。
故选C。
14. 下列有关实验原理、试剂和实验方法等的叙述,正确的是( )
A. 用同位素标记细胞表面蛋白,进行人鼠细胞融合实验证明细胞膜具有流动性
B. 伞藻嫁接实验可以证明伞藻“帽”的形成是由细胞核控制的
C. 将胃蛋白酶分别置于pH为5、7、9的缓冲液中再加入蛋清验证不同pH对酶活性的影响
D. “探究pH对过氧化氢酶的影响”实验中,加入底物之前,将酶加入不同pH的缓冲液中处理
【答案】D
【分析】酶是活细胞产生的具有催化作用的有机物,绝大多数是蛋白质,少数是RNA。酶的特性:专一性、高效性、作用条件较温和,影响酶活性的条件:温度、pH等。
【详解】A、人鼠细胞融合的实验中,运用了荧光标记法标记细胞膜上的发蛋白质,证明细胞膜具有流动性,不是同位素标记,A错误;
B、伞藻的嫁接实验,能证明伞藻帽的形状与假根有关,假根有细胞质、细胞核等结构,因此不能说明伞帽的形状只受细胞核控制,B错误;
C、胃蛋白酶的最适宜pH是1.5~2之间,pH为5、7、9会使胃蛋白酶失去活性,因此不能利用胃蛋白酶、蛋清和pH分别为5、7、9的缓冲液验证pH对酶活性的影响,C错误;
D、“探究pH对过氧化氢酶的影响”实验中,应在加入酶之后先分别加入不同pH的缓冲液,调节酶所处的pH为预设pH,然后再加入底物,否则由于酶的高效性,加入底物和酶后就会被分解,影响实验效果,D正确。
故选D。
15. 酶是极为重要的生物催化剂,在日常生活中有非常广泛的应用。下列关于酶的叙述错误的是( )
A. 果胶酶能够分解果肉细胞壁,提高出汁率
B. 含酶牙膏能分解牙缝里的食物残渣和细菌
C. 多酶片含有多种消化酶,可用于治疗消化不良
D. 加酶洗衣粉中的酶直接来自于生物,安全性更高
【答案】D
【分析】酶的特性。①高效性:酶的催化效率大约是无机催化剂的107~1013倍;②专一性:每一种酶只能催化一种或者一类化学反应;③酶的作用条件较温和:在最适宜的温度和pH条件下,酶的活性最高,温度和pH偏高或偏低,酶的活性都会明显降低。在过酸、过碱或温度过高条件下酶会变性失活,而在低温条件下酶的活性降低,但不会失活。
【详解】A、植物细胞壁的成分是纤维素和果胶,果胶酶能破坏细胞壁,提高出汁率,A正确;
B、含酶牙膏能分解牙缝里的食物残渣和细菌,B正确;
C、消化不良患者可通过补充外源消化酶来提高消化能力,缓解不适症状,C正确;
D、加酶洗衣粉中的酶是经过处理后的酶,稳定性强,所以具有更强的去污能力,D错误。
故选D。
16. 萤火虫发光机理在于尾部部分细胞内存在的荧光素,在荧光素酶和能量的作用下与氧发生化学反应形成氧化荧光素并发出荧光。下列叙述错误的是( )
A. 荧光素酶的化学本质是蛋白质
B. 发出荧光所需要的能量由ATP水解提供
C. ATP水解供能时生成一分子腺苷和三分子磷酸
D. 荧光素氧化过程是一个吸能反应
【答案】C
【分析】ATP为直接能源物质,在体内含量不高,可与ADP在体内迅速转化。放能反应一般与ATP的合成相联系,吸能反应一般与ATP的水解相联系。
【详解】A、酶是由活细胞产生的具有催化作用的有机物,绝大多数酶是蛋白质,极少数酶是RNA,荧光素酶的化学本质是蛋白质,A正确;
B、 ATP是直接的能源物质,发出荧光所需要的能量由ATP水解提供,B正确;
C、ATP又叫三磷酸腺苷,其结构简式是A-P~P~P,当ATP水解供能时,会断裂远离腺苷的特殊化学键,生成一分子ADP和一分子磷酸,同时释放出大量的能量,C错误;
D、放能反应一般与ATP的合成相联系,吸能反应一般与ATP的水解相联系,据题意可知,荧光素氧化过程需要消耗ATP水解产生的能量,因此荧光素氧化过程是一个吸能反应,D正确。
故选C。
二、非选择题:本题共5小题,共60分。
17. 图甲是发生质壁分离的植物细胞图像,图乙是显微镜下观察到的某一时刻的紫色洋葱鳞片叶外表皮细胞,图丙表示某细胞膜结构,图中A、B、C、D、E、F表示某些物质,a、b、c、d表示物质跨膜运输方式,请据图回答下列问题:
(1)图甲中细胞处于质壁分离状态,质壁分离是指细胞壁与由_____(填数字)共同组成的原生质层发生分离;将图甲中的细胞浸润在清水中,一段时间后用显微镜观察发现该细胞未发生质壁分离复原,其原因最可能是______。
(2)图乙此时细胞液浓度m与外界溶液浓度n的关系是_____(填“m>n”或“m=n”或“m
相关试卷
这是一份广西壮族自治区河池市十校协作体2024-2025学年高二上学期12月月考生物试卷(Word版附解析),文件包含广西壮族自治区河池市十校协作体2024-2025学年高二上学期12月月考生物试题Word版含解析docx、广西壮族自治区河池市十校协作体2024-2025学年高二上学期12月月考生物试题Word版无答案docx等2份试卷配套教学资源,其中试卷共29页, 欢迎下载使用。
这是一份广西壮族自治区河池市十校协作体2024-2025学年高二上学期12月月考生物试卷(含答案),共19页。试卷主要包含了单选题,实验探究题,读图填空题等内容,欢迎下载使用。
这是一份2024~2025学年广西壮族自治区河池市十校协作体高一(上)12月月考生物试卷(含答案),共11页。

