贵州省安顺市2025届高三年级第二次监测考试地理试卷含答案
展开
这是一份贵州省安顺市2025届高三年级第二次监测考试地理试卷含答案,共13页。试卷主要包含了 该湖泊水量稳定说明湖泊, 受维多利亚湖的影响,白尼罗河, 该地最晚发生的地质作用是, A 9等内容,欢迎下载使用。
注意事项:
1.答题前,考生务必用黑色碳素笔将自己的姓名、准考证号、考场号、座位号在答题卡上填写清楚。
2.每小题选出答案后,用2B铅笔把答题卡上对应题目的答案标号涂黑。如需改动,用橡皮擦干净后,再选涂其他答案标号。在试题卷上作答无效。
3.考试结束后,请将本试卷和答题卡一并交回。满分100分,考试用时75分钟。
一、选择题(本大题共16小题,每小题3分,共48分。在每小题给出的四个选项中,只有一项是符合题目要求的)
等熵面是描述大气热力性质的虚拟平面,大气中的等熵面大体上呈水平分布,随高度增加而朝冷区上倾。研究表明,等熵面制约了高空气流的升降,高空自由大气顺着等熵面运动。下图示意夏季青藏高原周边等熵面,完成下面小题。
1. 从大气受热过程角度,该地等熵面弯曲的主要原因是( )
A. 太阳辐射强B. 地面辐射强C. 大气逆辐射强D. 大气辐射强
2. 下列关于夏季青藏高原周边地区天气特征描述正确的是( )
A. 西侧以晴朗天气为主B. 西侧风速较大
C. 东侧大气洁净度较低D. 东侧气温最高
【答案】1. B 2. A
【解析】
【1题详解】
根据材料可知,等熵面是描述大气热力性质的虚拟平面,大气中的等熵面大体上呈水平分布,随高度增加而朝冷区上倾。读图可知,青藏高原上空等熵面下凹,东西两侧往上凸,说明与同高度自由大气相比,青藏高原上空气温相对较高,原因是夏季太阳辐射强,青藏高原地面辐射强,使得近地面大气受热较多,气温较高,因此与东西两侧相比,等熵面下凹,B正确,近地面大气的直接热源是地面辐射,因此熵面弯曲与太阳辐射没有直接关系,A错误;大气逆辐射主要作用是保温,而大气辐射是热量不断散失到大气上界,因此与大气逆辐射和大气辐射关系不大,CD错误,故选B。
【2题详解】
读图可知,青藏高原西侧气流顺等熵面下沉,带动近地面气流下沉,气候干燥,降水较少,以晴朗天气为主,A正确;气流下沉,风速较小,B错误;青藏高原东侧气流顺等熵面上升,带动近地面气流上升,降水较多,大气洁净度较高,C错误;东侧等熵面上倾,气温较低,D错误,故选A。
【点睛】大气受热过程简单来讲主要包含三大过程:太阳暖大地、大地暖大气大气还大地,具体分析即太阳辐射是地球上最主要的能量来源。大气的受热过程中大气对太阳辐射具有削弱作用,对地面具有保温作用。大气受热过程首先是大气直接吸收,部分太阳辐射受热升温;然后剩余大部分太阳辐射到达地面,地面吸收太阳辐射使地面温度升高,地面又会向外辐射能量,大气吸收大部分地面长波辐射从而受热升温。
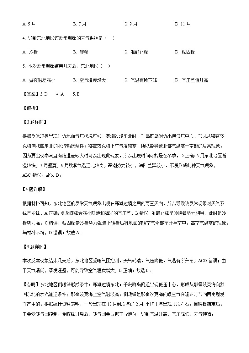
我国东北地区常在寒潮过境之后的两三天之内,出现自北向南依次降水,同时北部气温高于南部气温的反常现象。图为东北地区某次该反常现象出现时近地面气压状况,完成下面小题。
3. 该天气现象主要发生在( )
A. 5月B. 7月C. 9月D. 11月
4. 导致东北地区该反常现象的天气系统是( )
A. 冷锋B. 暖锋C. 准静止锋D. 锢囚锋
5. 本次反常现象结束几天后,东北地区( )
A. 昼夜温差减小B. 空气湿度增大C. 气温有所下降D. 气压差值升高
【答案】3. D 4. A 5. B
【解析】
【3题详解】
根据反常现象出现时近地面气压状况可知,寒潮过境东北时,千岛群岛附近出现低压中心,形成从鄂霍茨克海向我国东北的水汽输送条件;鄂霍茨克海上空气温较高,所以能导致北部气温高于南部的反常现象,因为要出现寒潮且海陆温差较大时可以出现此现象,所以出现时间可能是在冬季,D正确;5月东北地区增温较快,7月盛夏,9月秋季气温还比较高,寒潮势力较小,海陆差异较小,不易形成此种天气现象, ABC错误;故选D。
4题详解】
根据材料可知,东北地区的反常天气现象出现在寒潮过境之后的两三天内,所以导致该反常现象对天气系统是冷锋,A正确;冬季暖锋会减小陆地和海洋的气压差,B错误;准静止锋是冷暖锋势力相当,此时是冷锋势力强,C错误;锢囚锋是冷锋势力强追上暖锋后将地面的暖空气全部举升至空中,高空气温高的现象,与材料不符,D错误;故选A。
【5题详解】
本次反常现象结束几天后,东北地区受暖气团控制,天气转晴,气压降低,气温有所升高,ACD错误;由于天气晴朗,蒸发旺盛,可能导致空气湿度增大,B正确;故选B。
【点睛】东北地区倒暖锋形成条件:寒潮过境东北;千岛群岛附近出现低压中心,形成从鄂霍茨克海向我国东北的水汽输送条件;鄂霍茨克海上空气温较高。倒暖锋是鄂霍次克海的暖空气在隆冬时节向西南爆发而产生的,根据统计资料表明,一般出现在12月到次年的2月,平均1年出现1次左右。倒暖锋结束后,主要受暖气团控制。倒暖锋过境后,暖气团会占据主导地位,导致气温升高、气压降低,天气转晴。
维多利亚湖位于东非高原,是非洲最大的湖泊,水量稳定,无明显季节变化和年际变化,仅北岸有维多利亚尼罗河流出,是白尼罗河的上游。图为该湖泊位置示意图,完成下面小题。
6. 该湖泊水量稳定说明湖泊( )
A. 面积广阔、水量大,调蓄能力强B. 为内陆咸水湖泊
C. 降水量与蒸发、外流径流量相当D. 地下水补给为主
7. 受维多利亚湖的影响,白尼罗河( )
A. 藻类繁多B. 流域广阔C. 水能资源丰富D. 泛滥农业发达
【答案】6. C 7. C
【解析】
【6题详解】
该湖泊水量稳定说明流入与流出达到平衡,故当降水量等于蒸发量与外流径流量之和时,水量稳定,C正确;面积广阔、水量大,调蓄能力强,是湖泊的作用,但不能说明水量稳定,A错误;为内陆咸水湖泊是湖泊的性质,与水量稳定无关,B错误;该地降水丰富,降水补给为主,D错误。故选C。
【7题详解】
由材料可知,维多利亚湖仅北岸有维多利亚尼罗河流出,是白尼罗河的上游,再结合图中水电站的位置可知,维多利亚湖为白尼罗河提供稳定的水源,加之该地位于东非高原,地势起伏较大,使得白尼罗河有丰富的水能资源,C正确;藻类繁多与人类活动有关,A错误;流域面积受地形的影响,不是维多利亚湖的影响,B错误;维多利亚湖水量稳定,受其影响下游泛滥的可能性小,D错误。故选C。
【点睛】维多利亚湖是因地壳运动使地面渐渐下沉而形成的浅的集水盆地。
某校学生暑假期间对我国某地区进行野外考察。辉绿岩是由于岩浆侵入地壳内部,经冷却凝固而形成。下图为该区域地质平面图,完成下面小题。
8 同学们可能观察到( )
A. 甲处出现细密擦痕B. 乙处化石出露地表
C. 丙处岩层高度破碎D. 丁处岩石气孔密布
9. 该地最晚发生的地质作用是( )
A. 岩浆侵入B. 地壳断裂C. 岩浆喷出D. 沉积作用
10. 图中褶皱类型及其成因对应正确的是( )
A. 向斜东西向挤压B. 向斜南北向挤压
C. 背斜东西向挤压D. 背斜南北向挤压
【答案】8. A 9. B 10. D
【解析】
【8题详解】
读图可知,甲处出现断层,岩层破碎,发生明显位移,故甲处出现细密擦痕,A正确;乙为花岗岩,属岩浆岩,含有化石为沉积岩,B错误;丙处两侧岩层新,位于背斜顶部,岩层易碎,但不代表一定高度破碎,C错误;丁为辉绿岩,属侵入型岩浆岩,一般无气孔,D错误。故选A。
【9题详解】
读图可知,图中断层切断了辉绿岩以及辉绿岩南北两侧的寒武纪、志留纪、泥盆纪沉积岩,而辉绿岩属于侵入岩,故最晚形成的是地壳断裂,B正确,AD错误;图中并没有岩浆喷出,C错误。故选B。
【10题详解】
图中岩层,中间老,两侧新,为背斜构造;根据指向标可知,岩层为东西走向,故受南北挤压形成,综上所述,D正确,ABC错。故选D。
【点睛】向斜就是在两边应力的作用下,向下弯曲,经过抬升和剥蚀,中间是新地层、周围是老地层;背斜就是两边应力作用下,向上隆起,经过抬升剥蚀,中间露出来的是老地层,周围是新地层;花岗岩最硬、沉积岩受挤压力次硬,位于背斜顶部受张力裂隙多,抗外力侵蚀的能力最差。
长江源第四纪时期受到构造运动和气候变化的共同影响,导致水系发生改向、废弃、相互袭夺和重组等演变。长江源区通天河与澜沧江之间宽阔平坦的分水岭上,在晚第四纪发生水系演变。下图为该区域晚第四纪水系演变过程。完成下面小题。
11. 该区域水系格局演化的顺序是( )
A. ①②③B. ③②①C. ③①②D. ②①③
12. 隆宝湖演化为隆宝盆地的主导因素是( )
A. 风力堆积B. 流水侵蚀C. 构造断裂D. 岩浆活动
13. 下列关于甲处河流流量变化特征的描述正确的是( )
A. 持续减少B. 持续增加C. 先增后减D. 先减后增
【答案】11. C 12. B 13. D
【解析】
【11题详解】
由材料可知,“长江源第四纪时期受到构造运动和气候变化的共同影响,导致水系发生改向、废弃、相互袭夺和重组等演变”。对比三幅图可推测其形成过程,两分水岭间发育了西北—东南向的古河流,即图③;地质构造运动使岩层发生断裂,部分岩层相对上升,部分下陷,使古河道水系被分割成多个内流水系,即图①;地壳的抬升和通天河、澜沧江干流对基准面的侵蚀,使支流的比降加大 ,河流流速加快,溯源侵蚀加强,从而袭夺内流水系,即图②。故该区域水系格局演化的顺序是③①②,C正确,排除ABD。故选C。
【12题详解】
读图,对比图①、图②可知,隆宝湖由内流水系演变为外流水系,是由于东侧的通天河溯源侵蚀作用强,袭夺隆宝湖内流水系,河流分水岭被流水(溯源)侵蚀贯通后,湖水外泄逐渐演变为隆宝盆地,B正确,排除ACD。故选B。
【13题详解】
读图,甲处位于图示区域通天河下游。阶段②开始有断层活动,断层导致地壳局部抬升和下陷,抬升形成新的分水岭。从阶段③到阶段①,由于断层活动,古河流上游河流形成内流水系,河水不再流出,古河流对通天河甲处补给减少,甲处流量变小;阶段①到阶段②通天河溯源侵蚀作用强,袭夺内流水系(隆宝湖),通天河水量增加,甲处上游补给来源增加,流量变大。因此甲处河流流量先减少后增多,D正确,排除ABC。故选D。
【点睛】地貌是内外力共同外用的结果,一般来说内力作用使地表高低不平、外力作用削高填低,使地表趋于平坦。
冰斗和U形谷是典型的冰蚀地貌,因冰斗底部高度与其形成时当地的雪线基本相当,故常依据不同时期冰斗位置来分析气候变化规律,用U形谷特征判断冰川活动期次和规模。下图是根据我国西北某山区冰蚀地貌特征而绘制的模式化图(忽略局地因素影响)。图中冰斗①~⑧分三期形成,受外力破坏微弱,形态完好;F为断层,它改变了冰斗③和⑤的原始位置。完成下面小题。
14. 图中冰斗形成由老到新排序正确的是( )
A ⑤⑥①B. ③⑥⑧C. ⑤⑧②D. ③④⑦
15. 下列关于U形谷形成顺序和冰川活动规模描述正确的是( )
A. U形谷A形成早于U形谷B规模减小B. U形谷A形成早于U形谷B规模增大
C. U形谷B形成早于U形谷A规模减小D. U形谷B形成早于U形谷A规模增大
16. 该地冰蚀地貌模式图说明当地气候( )
A. 持续性变冷B. 持续性变暖C. 间歇性变冷D. 间歇性变暖
【答案】14. B 15. A 16. B
【解析】
【14题详解】
因冰斗底部高度与其形成时当地的雪线高度基本相当,故冰斗自下而上依次形成,且图中冰斗①~⑧分三期形成,“F为断层,它改变了冰斗③和⑤的原始位置”,即图中F断层改变了③⑤的位置,没有改变①的位置,即先形成③⑤冰斗,接着断层使③⑤的位置下移,断层稳定后形成①冰斗。所以断层发生在③冰斗形成之后,故冰斗形成顺序是第一期⑤⑥;第二期在⑤⑥之上,所以③④⑧在第二期,剩下的就在第三期,第三期:①②⑦,ACD错误;故选B。
【15题详解】
前期气温低,冰川规模较大,侵蚀作用强烈,侵蚀形成了宽大的U形谷A,后期,随着气温升高,冰川规模变小,冰川下切侵蚀,形成了嵌套在U形谷A中较窄的U形谷B。所以U形谷A较B形成早,冰川活动规模大,后随气温升高冰川规模减小,BCD错误;故选A。
【16题详解】
结合图示信息可知,冰斗成层分布,受外力破坏微弱,形态基本完好,结合材料“冰斗底部高度与其形成时当地的雪线高度基本相当”和目前雪线位于高山上部可知,冰川萎缩,说明雪线逐期上升,因此气候变化趋势是持续变暖,ACD;故选B。
【点睛】冰川作用,广义上泛指冰川的生成、运动和后退。狭义上仅指冰川运动对地壳表面的改变作用,包括冰川的侵蚀、搬运和堆积。冰川地貌可分为冰川侵蚀地貌和冰川堆积地貌。冰川侵蚀地貌包括冰斗、角峰、槽谷、峡湾、岩盆等。冰川堆积地貌包括终碛垄、侧碛垄、冰碛丘陵等。
二、非选择题(共52分,把答案填写在答题卡上相应的位置,在试题卷上作答无效)
17. 阅读图文材料,完成下列要求。
熊城河段位于下荆江尾闾,是荆江与洞庭湖汇流河段,属于典型的连续急弯河道。自2003年三峡水库蓄水以来,下泄的水沙条件发生明显变化,下游弯曲河段的演变呈现新特点,给长江中下游防洪形势、航运等带来重大不利影响。下图为熊城河段河道分布及采样点沿程过流断面面积(某一特定横截面处水流通过的面积)变化示意图。
(1)简述三峡水库蓄水后熊城河段河床演化特征。
(2)说明河段DM10与上游河段断面面积演化差异及原因。
(3)指出熊城河段河道演化的危害。
【答案】(1)熊城河段河床的过流断面面积不断增加,河流以冲刷为主,河床不断加深。
(2)DM10的变化较小,且2018年河流断面面积比2002年小。原因:DM10河段受到洞庭湖的顶托作用,河流流速慢,河流流速增速不明显;河流补给洞庭湖,使DM10受三峡水库放水冲刷影响较小。
(3)雄城河段河道过流断面面积不断增加,河流水量过大冲出河道容易形成洪水泛滥,淹没农田、基础设施等,对人们的财产和生命安全造成威胁。
【解析】
【分析】本大题以三峡水利枢纽和熊城河段为背景,以相关的图文信息为材料设置三道小题,涉及熊城河段河床演化特征、河流断面面积变化的原因等相关内容,考查学生利用题中信息和所学知识分析地理问题的能力。
【小问1详解】
读图可知,该河段河床的过流面积不断增加,主要是因为三峡水坝建成后, 枯水期放水对河床的冲刷较大,且洪水期蓄水减少了河流下游的泥沙,导致过流面积不断增大,河床不断加深。
【小问2详解】
读图可知,DM10河段的断面面积变化不大,而其上游河段的断面面积变化较大,读左图可知,DM10河段有洞庭湖的出口,湖水的顶托作用会使河流流速减慢,所以该河段河流流速与水坝建成前变化不大,断面面积变化不大,甚至由于洞庭湖水水量增加,顶托作用增强,河床淤积增加,导致过流断面面积减小。
【小问3详解】
熊城段河道弯曲程度较大,随着过流断面面积大不断增加,水量不断增加,河流的侧蚀能力增强,可能会使河流更加弯曲,从而导致泄水不畅,使得河水冲出河道淹没农田、村庄、道路等,威胁人们的生命财产安全。
18. 阅读图文材料,完成下列要求。
中巴经济走廊北起喀什国际枢纽港,南至巴基斯坦瓜达尔港,北接“丝绸之路经济带”,南连“21世纪海上丝绸之路”,是一条包括公路、铁路、油气和光缆在内的贸易走廊。中巴经济走廊通过全方位、多领域的合作,有助于进一步密切和强化中巴全天候战略合作伙伴关系。下图为中巴经济走廊规划图。
(1)从气候的角度,描述中巴铁路修建过程中存在的困难。
(2)列举中巴经济走廊促进地区互联互通的合作领域。
(3)说明中巴经济走廊建设过程中两国的优势条件。
【答案】(1)气温高、晴天多,光照较强,防止身体晒伤或中暑;气候干旱,水资源不足;大风天气多,需要防沙尘暴
(2)基础设施建设(高速公路、铁路、油气管道等)领域;能源开发领域(油气资源加工、光伏发电等);交通运输和物流(进出口贸易、货物中转和运输等)
(3)巴基斯坦:土地、劳动力丰富廉价;当地政策支持。中国:先进的技术和装备;资金雄厚。
【解析】
【分析】本题以中巴经济走廊建设为材料展开设问,涉及一带一路建设与区域发展、区位因素分析等基础原理,考查学生获取和解读地理信息、比较认识区域差异等能力,培养学生综合思维、区域认知等地理核心素养。
【小问1详解】
气候一般包括气温、降水、光照、大风等因素。巴基斯坦属于典型的热带沙漠气候,气温高、光照充足、降水稀少,沙漠广布。铁路建设过程中,面临沙尘暴、水资源不足等困难,工人易出现中暑、晒伤等现象。
【小问2详解】
中巴经济走廊是一条包括公路、铁路、油气和光缆在内的贸易走廊,通过多样化的交通运输基础设施,促进地区互联互通,深化交通等基础设施建设、油气资源深加工、光伏发电等新能源产业发展和交通物流等国际贸易的互联互通,有助于进一步密切和强化中巴全天候战略合作伙伴关系。
【小问3详解】
在中巴经济走廊建设过程中,中国和巴基斯坦依托各自的优势条件,全面开展合作,促进中巴经济走廊的建成,深化两国联系。其中,巴基斯坦主要提供丰富、廉价的土地和劳动力资源,我国更侧重资金和技术装备等方面的支持。
19. 阅读图文材料,完成下列要求。
镍是制作不锈钢、合金钢、电动车电池等的关键材料,有“钢铁工业维生素”之称。我国镍矿资源占全球总量的3%左右,但消费量居世界第一。21世纪以来我国镍产业日渐完善,是全球主要的生产国和消费国。下图为近年来我国镍资源进口结构变化情况图。
(1)概括我国镍资源进口量变化特征
(2)说明我国镍产业发展前景良好的主要原因。
(3)指出保障我国镍矿资源安全的措施。
【答案】(1)进口贸易量呈波动上升趋势,2013年—2017年进口量下降较为明显,进口以不锈钢为主转变为进口以镍矿为主。
(2)产品应用广泛,带动行业发展;不锈钢需求上升,促进镍业发展;新能源汽车行业快速增长,对镍的需求进一步增加;支持性政府政策及法规引导行业健康稳定发展。
(3)加强勘探,增加国内产量;寻找替代品;加大国家镍矿储备;拓宽镍矿进口多渠道;提高资源利用率。
【解析】
【分析】本题以我国镍资源状况为材料设置试题,涉及自然资源对人类活动的影响等相关知识,考查学生获取和解读地理信息、调动和运用地理知识、基本技能、描述和阐释地理事物的能力。
【小问1详解】
从材料中的进口量图,我们可以看到进口贸易量自2001年后整体呈波动上升趋势,2001年至2013年整体呈上升趋势,2013年到2017年进口量下降趋势较为明显,同时从进口贸易量的产品来看,进口以不锈钢为主转变为进口以镍矿为主。
【小问2详解】
结合材料信息可知,镍用途极为广泛,新能源汽车行业的快速发展对镍电池的需求进一步的增加,会促进镍产业的发展。同时镍矿及整体市场需求相对较大,在石油化工、房地产、机械等方面应用极为广泛,会带动相关产业发展,从而促进该产品市场的需求。而全球对不锈钢需求的上升也大大促进了镍业的发展,我国在镍矿发展中政府政策大力支持,完善相关的法规,引导行业健康发展,也促进了镍产业的发展潜力。
【小问3详解】
保障中国镍矿资源安全的主要途径从加强勘探、多元化进口、加强合作等角度分析。积极勘探开采国内镍矿资源,增加本国的资源勘探量;提高镍金属回收利用率,循环使用镍金属,积极寻找替代;提高镍资源的战略储备,增加镍资源储量;多元化从多个国家进口镍矿,多途径进口镍矿,避免进口渠道单一受限制;加强对外合作,帮助其它国家勘探开采冶炼镍矿资源,相互合作,促进镍资源开发,保障我国镍资源安全。
相关试卷
这是一份地理丨贵州省贵阳市2025届高三11月质量监测地理试卷及答案,共8页。
这是一份2024~2025学年贵州省安顺市新高考联盟高三(上)模拟考试地理试卷(一)(含答案),共8页。
这是一份贵州省安顺市新高考联盟2024-2025学年高三上学期模拟考试地理试题(一),文件包含2025年普通高中学业水平选择性考试模拟卷1pdf、2025年普通高中学业水平选择性考试模拟卷1参考答案pdf等2份试卷配套教学资源,其中试卷共8页, 欢迎下载使用。

