资料中包含下列文件,点击文件名可预览资料内容
当前文件暂不支持在线预览,请下载使用
还剩3页未读,
继续阅读
2024-2025学年广饶县第一学期期末考试-九年级英语
展开
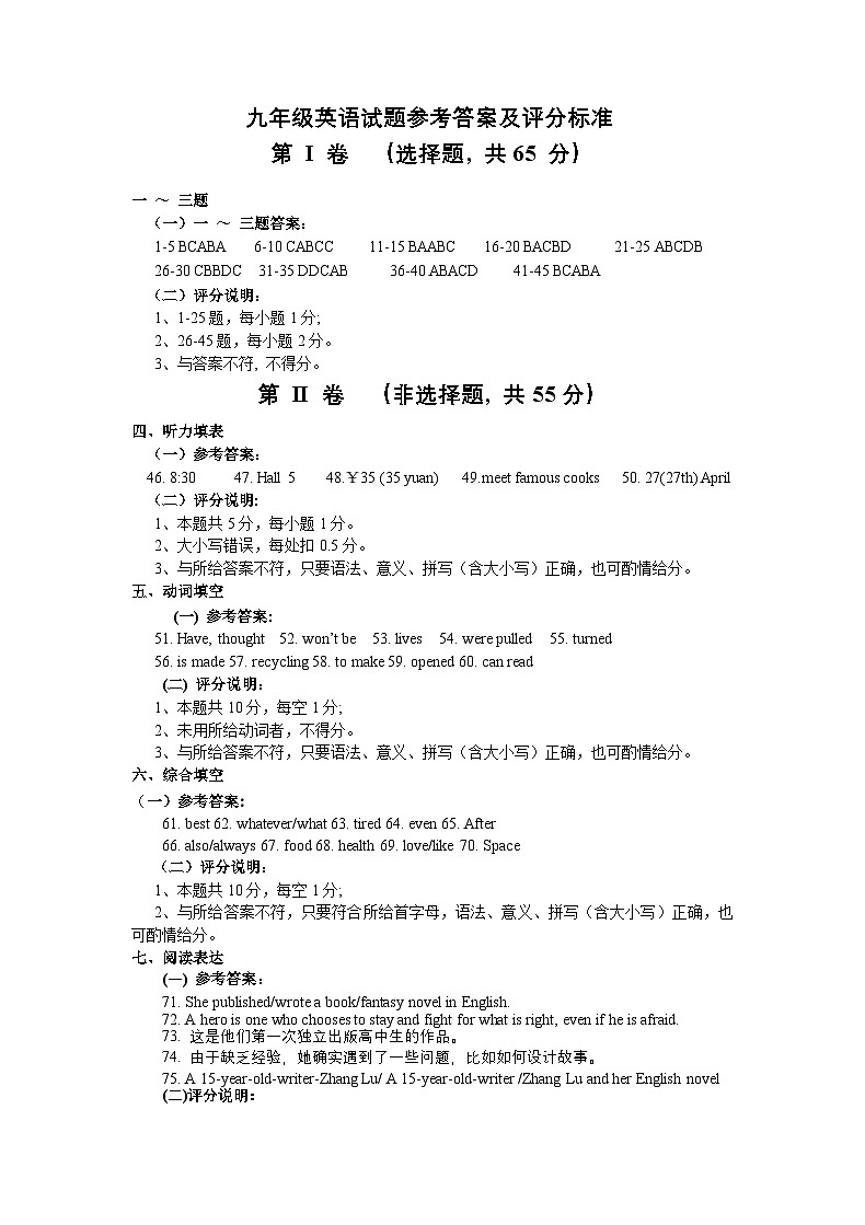
这是一份2024-2025学年广饶县第一学期期末考试-九年级英语,文件包含2024-2025学年广饶县第一学期期末考试-九年级英语docx、4九年级参考答案答案及评分标准docx、2024-2025学年第一学期期末考试九年级英语听力录音mp3等3份试卷配套教学资源,其中试卷共8页, 欢迎下载使用。
相关试卷
苏州市2024-2025学年九年级第一学期期末考试 英语试卷:
这是一份苏州市2024-2025学年九年级第一学期期末考试 英语试卷,共10页。
2024-2025学年广饶县第一学期期末考试-八年级英语:
这是一份2024-2025学年广饶县第一学期期末考试-八年级英语,文件包含2024-2025学年广饶县第一学期期末考试-八年级英语docx、3八年级参考答案答案及评分标准docx、3八年级英语参考答案答案及评分标准docx、2024-2025学年第一学期期末考试八年级英语听力录音mp3等4份试卷配套教学资源,其中试卷共9页, 欢迎下载使用。
2024-2025学年广饶县第一学期期末考试-七年级英语:
这是一份2024-2025学年广饶县第一学期期末考试-七年级英语,文件包含2024-2025学年广饶县第一学期期末考试-七年级英语docx、2七年级参考答案答案及评分标准docx、2七年级英语参考答案答案及评分标准docx、2024-2025学年第一学期期末考试七年级英语听力录音mp3等4份试卷配套教学资源,其中试卷共9页, 欢迎下载使用。

