第05讲+牛顿第一定律-【寒假预习课】2025年八年级物理寒假提升精品讲义(人教版2024)
展开
这是一份第05讲+牛顿第一定律-【寒假预习课】2025年八年级物理寒假提升精品讲义(人教版2024),文件包含第05讲牛顿第一定律预习原卷版docx、第05讲牛顿第一定律预习解析版docx等2份学案配套教学资源,其中学案共25页, 欢迎下载使用。
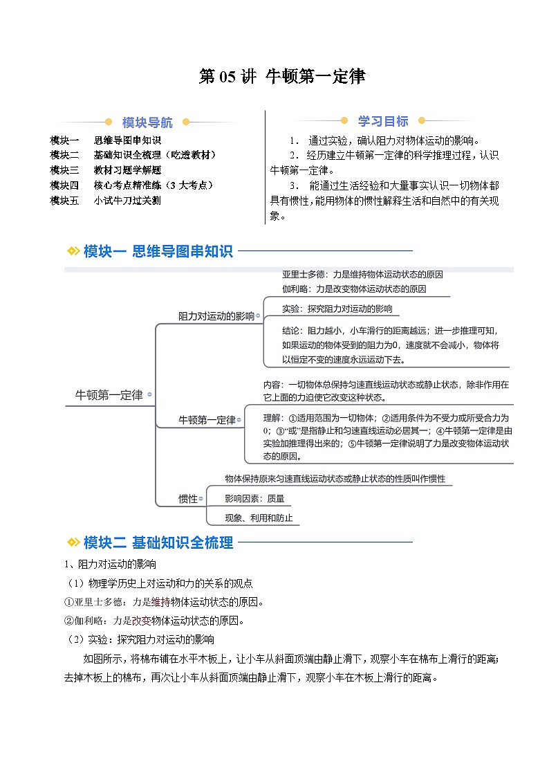
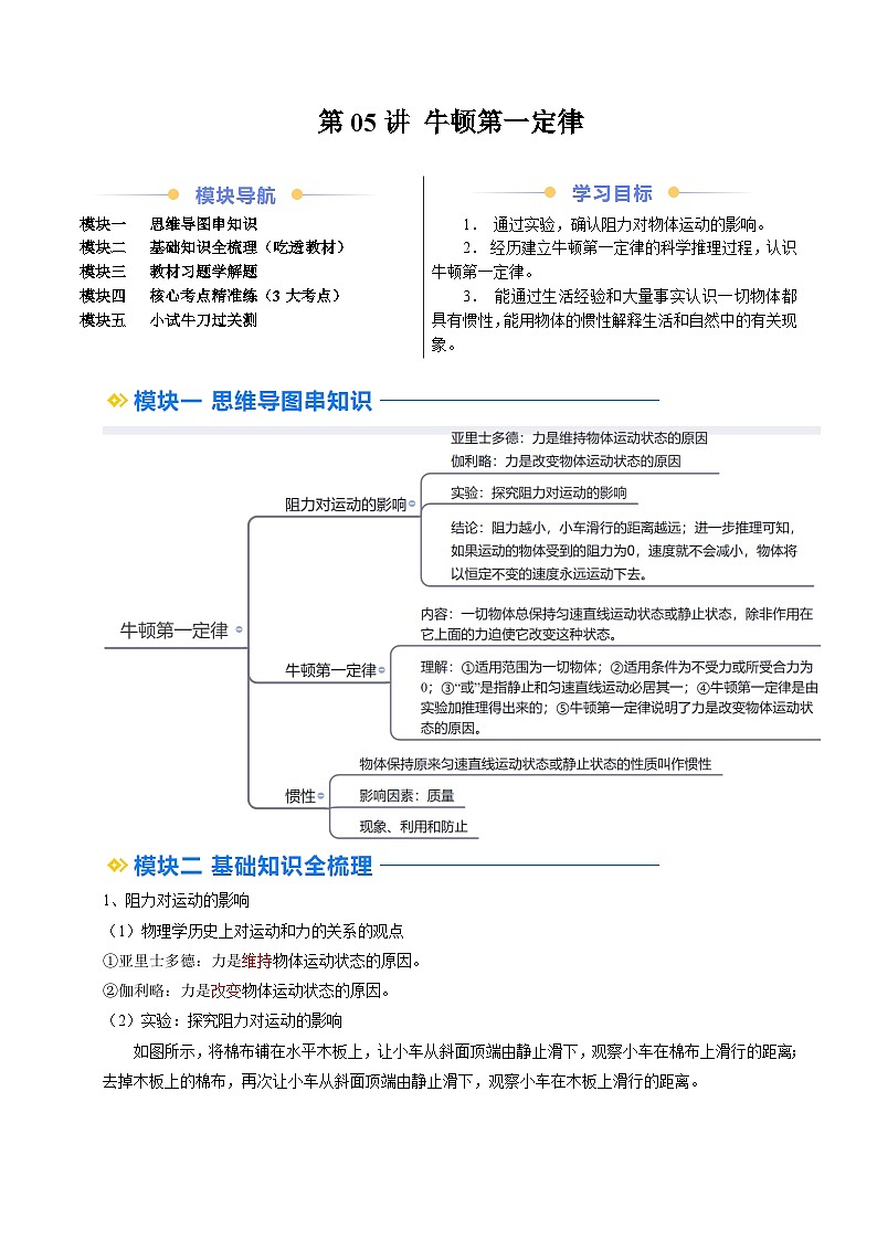
1、阻力对运动的影响
(1)物理学历史上对运动和力的关系的观点
①亚里士多德:力是维持物体运动状态的原因。
②伽利略:力是改变物体运动状态的原因。
(2)实验:探究阻力对运动的影响
如图所示,将棉布铺在水平木板上,让小车从斜面顶端由静止滑下,观察小车在棉布上滑行的距离;去掉木板上的棉布,再次让小车从斜面顶端由静止滑下,观察小车在木板上滑行的距离。
分析:去掉木板上的棉布,运动的小车所受的阻力减小,向前滑行的距离变大,速度减小地越慢。进一步推理可知:如果运动的物体受到的阻力为0,速度就不会减小,物体将以恒定不变的速度永远运动下去。
2、牛顿第一定律
(1)内容:内容:一切物体总保持匀速直线运动状态或静止状态,除非作用在它上面的力迫使它改变这种状态。
(2)理解:
①适用范围为一切物体;
②适用条件为不受力或所受合力为0;
③“总”是指总是、一直。
④“或”是指静止和匀速直线运动必居其一;
⑤牛顿第一定律是由实验加推理得出来的;
⑥牛顿第一定律间接说明了力是改变物体运动状态的原因。
3、惯性
(1)概念:物体保持原来匀速直线运动状态或静止状态的性质叫作惯性。
(2)影响因素:惯性大小只与质量有关。
(3)惯性的相关现象:刹车和启动时人会前倾和后仰,绊倒等等。
(4)惯性的利用:紧固锤头,跳远,弹掉衣服上的灰尘等。
(5)惯性的危害和防范:交通工具必须配备刹车系统,行驶时要保持一定的安全距离;乘客与驾驶员必须系上安全带,以免造成危险。
注:惯性是物体的一种性质,不是力。描述时不能说受到惯性(的作用)或受到惯性力,应说由于惯性或具有惯性。
考点一 阻力对运动的影响
1.如图所示,小明正在玩滑板车,停止蹬地后,滑板车最终会停下来,是因为 。在滑行时,若一切外力突然消失,滑板车将 。对于运动和力的关系,历史上曾有两位物理学家的观点不同,亚里士多德认为:运动需要力来维持;伽利略认为:运动不需要力来维持,你认为: 的观点是正确的。
2.在探究“阻力对物体运动的影响”实验中:
(1)为了改变小车受到的阻力,应分别将毛巾、棉布铺在 (斜面/长木板/斜面和长木板)上。
(2)每次实验都让小车从斜面相同高度由静止开始滑下的目的是: 。
(3)结论:表面越光滑,速度减小得越 (快/慢)。
(4)推理:如果运动的小车受到的阻力为零,它将做 。
(5)在大量类似实验基础上,牛顿等科学家经过进一步推理而概括出了著名的牛顿第一定律。它是人们公认的物理学基本定律之一,在实际生活中有着广泛的应用。一架在空中水平向右匀速直线飞行的飞机上,自由落下了一颗炸弹。下列给出了几种炸弹落地前与飞机位置关系的情形,如图所示,若不计空气,炸弹与飞机的位置关系为___________图。
A.B.C.D.
3.小杰学习了力与运动的知识后,又查阅了相关资料。事实上“牛顿第一定律”的形成,经历了伽利略、笛卡尔和牛顿等科学家的不断完善。
A.从P点静止释放
B.从P点静止释放,并依次降低斜面倾斜度
C.P点静止释放
(1)伽利略经过如图的实验和推理得出结论:如果没有摩擦力和空气阻力的影响,在水平面上运动的物体将会一直运动下去。结合伽利略的结论写出如图中各实验和推理的先后顺序: (用字母表示);
(2)笛卡尔在伽利略观点的基础上进一步完善:如果运动中的物体没有受到力的作用,它将继续以同一速度沿直线运动,既不停下来也不偏离原来的方向。牛顿在他们研究的基础上提出了“牛顿第一定律”。相对于“牛顿第一定律”,笛卡尔的观点有什么不足? ;
(3)在实验的基础上,通过理想化推理得出结论的方法还可用于研究 (填写实验名称即可)。
考点二 牛顿第一定律
4.滑板是一项很酷的运动。当小科以速度v冲到如图所示的位置时,若其所受外力全部消失,则小科与滑板将( )
A.在最高点停下来B.斜向上做匀速直线运动
C.沿斜坡自由滑下来D.沿水平方向做匀速直线运动
5.[科学推理]根据实验推论判断,当悬挂小球的单摆运动到右侧最高点时,假设小球受到的力全部消失,小球处于怎样的运动状态?下列选项中正确的是( )
A.做匀速圆周运动B.做匀速直线运动
C.继续来回摆动D.保持静止状态
6.关于牛顿第一定律的理解,下列说法正确的是( )
A.牛顿第一定律是凭空想象出来的B.物体只要运动,就一定受到力的作用
C.不受力的物体,只能保持静止状态D.运动着的物体不受力时将做匀速直线运动
7.如图所示,吊在天花板下面的电灯处于静止状态,某一时刻,吊线突然间断开的同时,若所受外力全部消失,则灯将会 (选填“静止”“匀速下落”或“加速下落”)。
8.钢球沿如图所示光滑弧形轨道从A点滑到O点,如果钢球运动到O点时,受到的一切外力同时消失,则小钢球将沿路线 (选填“1”、“2”、“3”或“4”)运动。
考点三 惯性
9.关于惯性,下列说法正确的是( )
A.洒水车在工作过程中,因为匀速直线行驶,所以惯性不变
B.运动员到达终点不能马上停下来,是由于运动员具有惯性
C.铁饼运动员在掷出铁饼前快速旋转是为了防止惯性带来的危害
D.锤头松动时,撞击锤柄使锤头紧套在锤柄上,是由于惯性力的作用
10.如图所示,小球和小车先一起在水平桌面上做匀速直线运动,一段时间后,相机先后拍下了甲、乙两图片,拍照过程中小车可能( )
A.向西减速B.向西加速C.向东减速D.向东加速
11.下列现象中,属于防范惯性带来危害的是( )
A.通过拍打衣服清除它上面的浮灰
B.汽车的驾驶员和乘客系好安全带
C.撞击锤柄下端,可以使锤头紧套在锤柄上
D.标枪运动员为取得好成绩,投掷标枪前需要助跑
12.舰载机在战斗前要抛掉副油箱,是为了 ,使自身的 容易改变,以提高舰载机的灵活性.
一、选择题
1.发现日月星辰的运转与苹果下落等有着某些相似,经过长时间的探索,建立了著名的万有引力定律,被誉为“经典力学奠基人”的物理学家是( )
A.伽利略B.牛顿C.爱因斯坦D.杨振宁
2.关于力与运动的关系,下列说法正确的是( )
A.物体受到力的作用时,运动状态一定会发生改变
B.物体不受力的作用时,一定处于静止状态
C.物体运动状态发生改变时,一定受到力的作用
D.物体静止时,一定不受力的作用
3.关于惯性现象和惯性,下列有关说法正确的是( )
A.将衣服上的灰尘拍打掉,利用了灰尘的惯性
B.高速上车速越快,越难以刹车,是因为车速越大,惯性越大
C.第一个推翻力是维持物体运动状态原因的科学家是牛顿
D.外太空物体处于失重状态,物体没有惯性
4.如图所示,这是运动会中学生跳远的示意图。若某同学跳到最高点时所受到的力全部消失,则他会( )
A.保持静止B.竖直方向掉下来
C.斜向上做匀速直线运动D.水平方向做匀速直线运动
5.如图是樊振东打乒乓球时的情景,下列说法正确的是( )
A.乒乓球在空中飞行的过程中,只受到空气阻力的作用
B.乒乓球被击打后在空中能继续飞行,是受到惯性的作用
C.乒乓球在空中飞行的过程中,运动状态一定发生改变
D.乒乓球在空中飞行的过程中,若它所受的力全部消失,它一定沿水平方向做匀速直线运动
6.下列关于惯性的说法正确的是( )
A.抛出去的篮球由于受到惯性的作用能在空中继续向前飞行
B.运动员起跑时用力蹬地,是为了增大惯性提高成绩
C.物体运动时具有惯性,静止时不具有惯性
D.汽车在转弯时减速,是为了防止惯性带来的危害
7.(多选)日常生活中,惯性现象既有利又有弊。以下属于利用惯性的是( )
A.“抖”落衣服上的灰尘
B.百米运动员起跑时后脚蹬踏板
C.跳远运动员跳远时助跑
D.小汽车里司机系上安全带
8.(多选)小明坐在一辆沿平直铁轨行驶的动车中,向空中竖直抛出一包纸巾,纸巾下落后落在了他后方的乘客的身上,他慌忙进行道歉,并思考:此时动车的运动状态可能是( )
A.若小明面朝动车行驶方向,则动车可能正在加速
B.若小明面朝动车行驶方向,则动车可能正在减速
C.若小明背向动车行驶方向,则动车可能正在加速
D.若小明背向动车行驶方向,则动车可能正在减速
二、填空题
9.2023年杭州亚运会,中国运动员包揽蹦床比赛全部金牌。如图是运动员从最低点C竖直上升至最高点A的简化图。运动员在重力作用下减速上升说明力是 (填“改变”或“维持”)物体运动状态的原因;若运动员上升到最高点时,重力突然消失,运动员将处于 状态。
10.如图所示,一个密闭的玻璃管放在平板车上,玻璃管中装有水,管中留有一个小气泡。如图所示,当向右做匀速直线运动的车碰到障碍物时,气泡向 运动;就水和气泡运动状态的变化情况进行分析,产生这种现象的根本原因是 。
11.驾驶室驾驶员头后都有一个“头枕”,其作用能减小因车子 (选填“突然加速”或“紧急刹车”)而对驾驶员造成的伤害。
12.“泰坦尼克”号在撞上冰山前就已经发现了前方的冰山而紧急减速并改变航向,但由于轮船的 (选填“质量”或“速度”)太大, 巨大的 使得轮船难以很快改变其原先的运动状态,最终撞上冰山而沉没。
三、实验题
13.在探究“阻力对物体运动的影响”的实验中。小张设计了以下实验:将毛巾铺在水平木板上,让小车从斜面的顶端静止开始运动,观察小车在水平毛巾表面滚动的距离,如下图;再更换报纸和去掉报纸,重复上述操作。
(1)让静止的小车从斜面的相同高度静止滑下,目的是 ;
(2)图甲、乙、丙三个图是实验时用传感器和示波器记录的小车在斜面和三种不同的水平表面的“速度与路程”图象。
①由图可知:在水平面运动的过程中,小车所受阻力越小,减速越 (选填“少”或“慢”);
②小车仍在同一斜面顶端静止释放,在水平面上若阻力为零,在图丁中,画出小车在斜面和水平面的“速度与路程”图象。( )
14.两千多年前,亚里士多德认为:力是维持物体运动的原因。下面我们通过实验和科学家的研究历程来判断这个观点是否正确。
(1)使小车从斜面顶端由静止自由滑下,观察小车在毛巾表面上移动的距离。再分别换用棉布和木板表面进行两次实验,实验现象如图1所示。
①每次都使小车从斜面顶端由静止自由滑下,目的是使小车每次到达水平面时 相同;
②根据实验现象可以得出:小车受到的阻力越小,速度减小的越 (选填“快”或“慢”),运动的距离越 (选填“近”或“远”)。
(2)伽利略已通过类似实验和推理得出结论:如果运动的物体没有阻力的影响,它将在水平面上一直运动下去。因此,物体运动 (选填“需要”或“不需要”)力来维持。如图2是伽利略的实验和推理示意图,属于推理的是 (选填“甲”或“乙”)。模块一 思维导图串知识
模块二 基础知识全梳理(吃透教材)
模块三 教材习题学解题
模块四 核心考点精准练(3大考点)
模块五 小试牛刀过关测
1. 通过实验,确认阻力对物体运动的影响。
2. 经历建立牛顿第一定律的科学推理过程,认识牛顿第一定律。
3. 能通过生活经验和大量事实认识一切物体都具有惯性,能用物体的惯性解释生活和自然中的有关现象。
教材习题01
同学们在一起讨论运动和力的关系。甲同学认为,一切物体只有受力才能保持匀速直线运动,不受力总是静止的;乙同学认为,一切物体只有受力才能保持静止状态,不受力总是做匀速直线运动。他们的说法对吗?为什么?
解题方法
物体不受力或所受合力为零时保持静止或匀速直线运动。力是改变物体运动状态的原因。
……
【答案】他们的说法都不对。
物体受力后,运动状态要发生变化,不可能保持匀速直线运动状态或静止状态。如果物体没有受力,根据牛顿第一定律,物体总保持静止状态或匀速直线运动状态。换言之,物体不受力时,就可以处于匀速直线运动状态,也可以处于静止状态。
教材习题02
如图所示,用力击打一摞棋子中间的一个,该棋子飞出,而上面的棋子落下。你能解释这是为什么吗?
解题方法
根据惯性来分析:物体原有状态→受力作用的物体的状态→未受该力作用物体的运动状态
……
【答案】击打棋子前,棋子是静止的。击打其中一个棋子后,这一棋子因受击打力而飞出,上面的棋子由于惯性保持原来的静止状态,不会飞出,但因重力的作用而落下。
教材习题03
分析下列现象是怎样利用惯性的?
(1)通过拍打衣服清除衣服上面的浮灰。
(2)标枪运动员为取得好成绩,掷标枪前需要助跑。
解题方法
根据惯性来分析:物体原有状态→受力作用的物体的状态→未受该力作用物体的运动状态
……
【答案】(1)拍打衣服前,浮灰在衣服上是静止的。拍打衣服后,衣服因受力改变运动状态而振动,浮灰由于惯性,还要保持原来的静止状态。所以浮灰与衣服分离,即通过拍打衣服,清除了上面的浮灰。
(2)标枪运动员携带标枪助跑,目的是要标枪能在出手前具有一定的速度,从而利用标枪自身的惯性,使他在空中继续前进。
教材习题04
在一列匀速直线行驶的列车内,一位同学相对于车厢竖直向上跳起,他是否会落在车厢内原来的起跳点?说出你的理由。
解题方法
根据惯性来分析:物体原有状态→受力作用的物体的状态→未受该力作用物体的运动状态
……
【答案】会落在车厢内原来的起跳点。
原因是,起跳前该同学与车一起向前运动,起跳以后,由于惯性他还要保持原来的运动状态与车一起向前运动,所以落下后还会落在车厢内原来的起跳点。
教材习题05
在雨雪天等恶劣天气条件下,路面湿滑,车辆的制动距离会增加。为了防止因惯性导致的交通事故,驾驶员应减速慢行,保持安全距离,以便在紧急情况下有足够的时间和距离来刹车。
解题方法
惯性的危害和防范。因为惯性,车辆制动后还会滑行一段距离,雨雪天气车辆所受阻力减小,速度减小变慢,滑行距离变远。
……
【答案】在雨雪天等恶劣天气条件下,路面湿滑,车辆的制动距离会增加。为了防止因惯性导致的交通事故,驾驶员应减速慢行,保持安全距离,以便在紧急情况下有足够的时间和距离来刹车。
相关学案
这是一份第03讲+重力-【寒假预习课】2025年八年级物理寒假提升精品讲义(人教版2024),文件包含第03讲重力预习原卷版docx、第03讲重力预习解析版docx等2份学案配套教学资源,其中学案共32页, 欢迎下载使用。
这是一份第02讲++弹力-【寒假预习课】2025年八年级物理寒假提升精品讲义(人教版2024),文件包含第02讲弹力预习原卷版docx、第02讲弹力预习解析版docx等2份学案配套教学资源,其中学案共24页, 欢迎下载使用。
这是一份第01讲+力(预习)-【寒假预习课】2025年八年级物理寒假提升精品讲义(人教版2024),文件包含第01讲力预习原卷版docx、第01讲力预习解析版docx等2份学案配套教学资源,其中学案共22页, 欢迎下载使用。

