


所属成套资源:中考化学一轮复习
中考化学一轮复习专题15 物质的检验、鉴别与除杂(讲义)-2024年中考化学一轮复习讲练测(全国通用)(解析版)
展开
这是一份中考化学一轮复习专题15 物质的检验、鉴别与除杂(讲义)-2024年中考化学一轮复习讲练测(全国通用)(解析版),共27页。
TOC \ "1-3" \p " " \h \z \u \l "_Tc161742640" PAGEREF _Tc161742640 \h 2
\l "_Tc161742645" PAGEREF _Tc161742645 \h 3
\l "_Tc161742647" 考点一 物质的检验 PAGEREF _Tc161742647 \h 4
\l "_Tc161742648" 【夯基·必备基础知识梳理】 PAGEREF _Tc161742648 \h 4
\l "_Tc161742649" 一、原理 PAGEREF _Tc161742649 \h 4
\l "_Tc161742650" 二、物质检验的一般步骤 PAGEREF _Tc161742650 \h 4
\l "_Tc161742651" 三、检验方法 PAGEREF _Tc161742651 \h 4
\l "_Tc161742652" 【提升·必考题型归纳】 PAGEREF _Tc161742652 \h 6
\l "_Tc161742653" 考向01 气体的检验 PAGEREF _Tc161742653 \h 6
\l "_Tc161742654" 考向02 混合气体的检验 PAGEREF _Tc161742654 \h 7
\l "_Tc161742655" 考向03 混合物的成分确定 PAGEREF _Tc161742655 \h 9
\l "_Tc161742656" 考点二 物质的鉴别 PAGEREF _Tc161742656 \h 11
\l "_Tc161742657" 【夯基·必备基础知识梳理】 PAGEREF _Tc161742657 \h 11
\l "_Tc161742658" 一、物质的鉴别原则 PAGEREF _Tc161742658 \h 11
\l "_Tc161742659" 二、物质鉴别的方法 PAGEREF _Tc161742659 \h 11
\l "_Tc161742660" 三、物质鉴别的形式 PAGEREF _Tc161742660 \h 11
\l "_Tc161742661" 四、常见物质的鉴别 PAGEREF _Tc161742661 \h 11
\l "_Tc161742662" 【提升·必考题型归纳】 PAGEREF _Tc161742662 \h 12
\l "_Tc161742663" 考向01 物质的鉴别 PAGEREF _Tc161742663 \h 12
\l "_Tc161742664" 考向02 生成物成分探究 PAGEREF _Tc161742664 \h 14
\l "_Tc161742665" 考点三 物质的除杂 PAGEREF _Tc161742665 \h 19
\l "_Tc161742666" 【夯基·必备基础知识梳理】 PAGEREF _Tc161742666 \h 19
\l "_Tc161742667" 一、除杂的原则 PAGEREF _Tc161742667 \h 19
\l "_Tc161742668" 二、除杂的方法 PAGEREF _Tc161742668 \h 20
\l "_Tc161742669" 【提升·必考题型归纳】 PAGEREF _Tc161742669 \h 22
\l "_Tc161742670" 考向01 气体的除杂 PAGEREF _Tc161742670 \h 22
\l "_Tc161742671" 考向02 液体的除杂 PAGEREF _Tc161742671 \h 24
\l "_Tc161742672" 考向03 固体的除杂 PAGEREF _Tc161742672 \h 25
考点一 物质的检验
一、原理
1. 检验的思路:根据物质的某一特性,用化学方法确定是不是该物质或者是否含有某种成分。
2. 检验的依据:任何具有明显实验现象差异的物理性质、化学性质都可作为物质检验的依据。如颜色的变化、是否有气体产生、能否溶解、有无沉淀产生、有无吸热或放热等。
二、物质检验的一般步骤
三、检验方法
1. 物理方法:根据物质的特殊物理性质,如颜色、气味、水溶性等,通过观察、分析、判断、得出结论。
(1)常见有特殊颜色的物质(离子代表含有这种离子的溶液)
①固体物质:Cu:红(或紫红)色;CuSO4·5H2O:蓝色;S:淡黄色。
②沉淀:Cu(OH)2:蓝色;Fe(OH)3:红褐色。
③溶液:Fe2+:浅绿色;Fe3+:黄色;Cu2+:蓝色;MnO4-:紫红色。
(2)常见有特殊气味的物质
氨气:刺激性的氨味气体;SO2:刺激性气味气体。
2. 化学方法:利用物质的特殊化学性质,反应时产生的特征现象,对所给物质进行检验。
(1)常见气体的检验
(2)常见离子的检验
考向01 气体的检验
【例1】一次性鉴别空气、氧气、二氧化碳三种气体,最简单可行的方法是
A.试验其溶解性
B.闻气味
C.用燃着的木条
D.用澄清石灰水
【答案】C
【解析】A、二氧化碳能溶于水,氧气不易溶于水,空气中二氧化碳含量少,溶解性比较氧气和空气差别不大,不能鉴别,不符合题意;
B、空气、氧气、二氧化碳三种气体都没有气味,不能鉴别,不符合题意;
C、将燃烧的木条伸入瓶中,木条燃烧无明显变化的气体为空气,木条燃烧更旺的气体为氧气,木条熄灭的气体为二氧化碳气体,现象明显不同,可以鉴别,符合题意;
D、二氧化碳能使澄清的石灰水变浑浊,用澄清的石灰水只能鉴别出二氧化碳,氧气和空气无法鉴别,不符合题意。故选C。
【变式1-1】要一次性区别一瓶无色气体为空气、氧气还是二氧化碳,最好的方法为
A.将燃着的木条分别伸入集气瓶中B.将带火星的木条分别伸入集气瓶中
C.将气体分别通入澄清石灰水中D.将气体分别通入水中
【答案】A
【分析】鉴别空气、氧气、二氧化碳三瓶气体,要求根据三种气体性质的不同,设计的方案能出现三种明显不同的实验现象,才能达到达到一次鉴别出三瓶气体的目的。
【解析】A、把燃着的木条分别伸入三个集气瓶中,若木条熄灭,则是二氧化碳;若木条燃烧更旺,则是氧气;若木条正常燃烧,则是空气;现象明显,能一次鉴别出这三瓶气体,故选项正确;
B、把带火星的木条分别伸入三个集气瓶中,能使木条复燃的是氧气;无明显变化的是空气和二氧化碳,无法鉴别空气和二氧化碳,故选项错误;
C、二氧化碳能使澄清的石灰水变浑浊,用澄清的石灰水只能鉴别出二氧化碳,无法鉴别空气、氧气,故选项错误;
D、二氧化碳能与水反应生成碳酸,但无明显变化,空气、氧气不易溶于水,无法鉴别三瓶气体,故选项错误。故选:A。
【变式1-2】区别氢气、氧气、空气和二氧化碳四瓶无色气体最简单的方法是
A.用带火星的木条伸到瓶中,观察现象B.闻气味
C.倒入澄清石灰水观察D.将燃着的木条分别放入瓶中,观察现象
【答案】D
【解析】A、氧气具有助燃性,能使带火星的木条复燃,将带火星的木条伸到氢气、空气和二氧化碳中均无明显现象,无法区分氢气、空气和二氧化碳,选项不符合题意;
B、氢气、氧气、空气和二氧化碳均是无味的气体,闻气味无法区分,选项不符合题意;
C、倒入澄清石灰水,二氧化碳能使澄清石灰水变浑浊,氢气、空气和氧气无明显现象,无法区分氢气、空气和氧气,选项不符合题意;
D、氧气具有助燃性,能使燃着的木条燃烧的更旺,氢气能燃烧,产生淡蓝色火焰,燃着的木条在空气中没有变化,二氧化碳不燃烧、不支持燃烧,能使燃着的木条熄灭,现象不同,可以区分,选项符合题意。故选D。
考向02 混合气体的检验
【例2】(2023·东莞市一模)某气体由氢气、一氧化碳、甲烷中的一种或几种组成.点燃该气体后,在火焰上方罩一冷而干燥的烧杯,烧杯内壁出现水雾;把烧杯迅速倒转过来,注入少量澄清石灰水,振荡,石灰水变浑浊.下列对气体组成的推断正确的是
A.可能只有氢气一种气体
B.可能只有甲烷一种气体
C.三种气体一定都存在
D.一定是氢气和一氧化碳的混合气体
【答案】A
【解析】点燃该气体后,在火焰上方罩一冷而干燥的烧杯,烧杯内壁出现水雾,说明反应后生成了水,原气体中含有氢元素;把烧杯迅速倒转过来,注入少量澄清石灰水,振荡,石灰水变浑浊,说明生成了二氧化碳,原气体中含有碳元素,综合起来只要混合气体中含有碳元素和氢元素即可,因此:
A、氢气则只含有氢元素,所以不可能只有氢气,故选项错误;
B、甲烷由氢元素和碳元素组成,故选项正确;
C、三种气体都存在既含有氢元素又含有碳元素,可能会出现题干中的现象,但不能确定,故选项错误;
D、氢气和一氧化碳的混合气体中既含有氢元素又含有碳元素,可能会出现题干中的现象,但不能确定,故选项错误;故选:B。
【变式2-1】某无色气体可能含有H2O、CO2、CO、H2中的一种或几种,若将该气体依次通过以下实验装置(假设每步操作中,参加反应的气体均完全反应或吸收); 下列实验设计不能达到预期要求的是
A.气体依次通过E→D来验证是否含有CO2和H2O
B.气体依次通过B→A→E来验证是否含有H2
C.气体依次通过C→A→D来验证是否含有CO
D.气体依次通过E→D→C→B→A→D→E来验证是否含有H2O、CO2、CO、H2
【答案】D
【解析】
A、由于水能使无水硫酸铜由白色变为蓝色,二氧化碳能使澄清石灰水变浑浊,所以气体依次通过E→D能验证是否含有CO2和H2O,此选项正确;
B、气体通过B是除去气体中水分,再通过A如果有氢气,氢气还原氧化铜生成铜和水,氧化铜由黑色会变成红色,再通过E因为有水生成,所以无水硫酸铜由白色变为蓝色,所以气体依次通过B→A→E能验证是否含有H2,此选项正确;
C、气体通过C是除去气体中二氧化碳,再通过A如果有一氧化碳,一氧化碳还原氧化铜生成铜和二氧化碳,氧化铜由黑色会变成红色,因为有二氧化碳生成,再通过澄清石灰水,澄清石灰水会变浑浊,所以气体依次通过C→A→D能验证是否含有CO,此选项正确;
D、气体依次通过E→D→C→B→A→D→E不能用来验证是否含有氢气,因为一氧化碳能还原氧化铜,通过D后再通过E,其中的水可能是从澄清石灰水中带过去的,所以不能确定是否含有氢气,此选项错误。
故选D。
【变式2-2】某无色气体可能含有CO、H2、CO2、N2中的一种或几种。当混合气体通过紫色石蕊溶液时,溶液没有变色;又通过灼热CuO时,有红色固体生成;再通过澄清石灰水时,石灰水不变浑浊。则下列有关该气体的组成叙述正确的是
A.一定有H2,一定不含CO2和氮气
B.一定含H2和CO中的其中一种
C.一定不含CO和CO2,一定含H2,可能含氮气
D.一定含有H2和N2两种气体
【答案】C
【分析】
当混合气体通过紫色石蕊溶液时,溶液没有变色,则无二氧化碳;又通过灼热CuO时,有红色固体生成,再通过澄清石灰水时,石灰水不变浑浊,则无一氧化碳,一定有氢气,氮气不参与任何反应,不能确定。
【解析】
A、根据分析不能确定是否有氮气,故选项错误;
B、通过灼热CuO时,有红色固体生成,再通过澄清石灰水时,石灰水不变浑浊,则一定含氢气,一定不含CO,故选项错误;
C、通过紫色石蕊溶液时,溶液没有变色,则无二氧化碳;又通过灼热CuO时,有红色固体生成,再通过澄清石灰水时,石灰水不变浑浊,则无一氧化碳,一定有氢气,氮气不参与任何反应,不能确定,故选项正确;
D、氮气不参与任何反应,不能确定是否有氮气,故选项错误。故选C。
考向03 混合物的成分确定
【例3】一包由CuSO4、CaCO3、BaCl2、Na2SO4、NaOH中的两种或两种以上的物质混合而成。取少量白色粉末,向其中加入足量的水,充分搅拌后过滤,得到白色沉淀和无色滤液X。在滤出的白色沉淀中加入足量的盐酸,沉淀全部溶解,并产生无色气体。下列判断错误的是
A.原白色粉末的组成有3组可能
B.原白色粉末中一定含有CaCO3
C.原白色粉末中一定不含有CuSO4
D.若向无色滤液X中通入二氧化碳,产生白色沉淀,则可推断原白色粉末中一定还含有BaCl2、NaOH
【答案】A
【解析】取少量白色粉末,向其中加入足量的水,充分搅拌后过滤,得到无色滤液X,可判断原物质中一定没有CuSO4(因为它的水溶液呈蓝色),同时得到白色沉淀,说明可能是CaCO3或BaCl2和Na2SO4反应生成的BaSO4沉淀,在滤出的白色沉淀中加入足量的盐酸,沉淀全部溶解,并产生无色气体,说明是CaCO3,而不是BaSO4。
A、原白色粉末的组成有5组可能,1、CaCO3、BaCl2;2、CaCO3、Na2SO4;3、CaCO3、NaOH;4、CaCO3、BaCl2、NaOH;5、CaCO3、Na2SO4、NaOH;错误,
B、原白色粉末中一定含有CaCO3,正确,
C、原白色粉末中一定不含有CuSO4,正确,
D、若向无色滤液X中通入二氧化碳,产生白色沉淀,则可推断原白色粉末中一定还含有BaCl2、NaOH,因为NaOH与二氧化碳反应生成碳酸钠,碳酸钠与BaCl2反应生成沉淀BaCO3,正确,故选A
【变式3-1】某实验室的废液中,可能含有FeCl3、NaCl、Na2SO4、Ba(NO3)2中的一种或多种。某同学取该废液样品观察为无色溶液,向其中滴加BaCl2溶液产生白色沉淀,继续加稀硝酸无明显现象。根据以上实验现象分析,下列推断正确的是
A.可能存在NaCl B.可能存在Na2SO4 C.一定存在FeCl3 D.一定存在Ba(NO3)2
【答案】A
【解析】该废液为无色溶液,所以一定没有氯化铁,滴加氯化钡溶液产生沉淀,继续加稀硝酸无明显现象可知废液中一定含有硫酸根离子,即一定含有硫酸钠,而原溶液为无色溶液,无浑浊,所以废液中物质相互间不发生化学反应,故一定无硝酸钡,而氯化钠的存在与否,不影响题中的现象,故可能存在NaCl,所以选A。
【变式3-2】一包白色粉末,可能含有CuSO4、CaCO3、BaCl2、Na2SO4、NaOH中的一种或几种。为探究其组成进行如下实验:
①取少量白色粉末,向其中加入足量的水,充分搅拌后过滤,得到白色沉淀和无色滤液;
②取实验①滤出的白色沉淀,向其中加入足量的盐酸,沉淀全部溶解,并产生无色气体;
③取实验①得到的滤液,向其中通入CO2,产生白色沉淀;
根据以上实验现象,判断白色粉末。下列结论错误的是
A. 白色粉末中一定不含CuSO4、Na2SO4
B. 白色粉末中一定含有CaCO3、BaCl2
C. 白色粉末中一定含有CaCO3、BaCl2、NaOH
D. 白色粉末中可能含有NaOH
【答案】 D
【解析】取少量白色粉末,向其中加入足量的水,充分搅拌后过滤,得到无色滤液,白色粉末中一定无硫酸铜,因为硫酸铜溶于水是蓝色溶液,同时得到白色沉淀,说明原白色粉末中可能含有CaCO3, 也可能是BaCl2与Na2SO4反应后生成的硫酸钡沉淀。向白色沉淀中加入足量的盐酸,沉淀全部溶解,并产生无色气体,说明这种沉淀是碳酸钙,可以分析出白色粉末中BaCl2与Na2SO4不能同时存在。取实验①得到的滤液,向其中通入二氧化碳后产生了白色沉淀,根据题给条件这种白色沉淀只能是碳酸钡,但是二氧化碳不能与氯化钡反应产生白色沉淀,从而判断出还应该有氢氧化钠,氢氧化钠与二氧化碳反应生成了碳酸钠,碳酸钠与氯化钡反应生成了碳酸钡沉淀,所以推断原白色粉末中还含有的物质是BaCl2、NaOH。A. 白色粉末中一定不含CuSO4、Na2SO4 , 不符合题意;
B. 白色粉末中一定含有CaCO3、BaCl2 , 不符合题意;
C. 白色粉末中一定含有CaCO3、BaCl2、NaOH,不符合题意;
D. 白色粉末中一定含有NaOH,符合题意。
考点二 物质的鉴别
一、物质的鉴别原则
操作简单、试剂种类少、现象明显。
二、物质鉴别的方法
1. 物理方法:
依据物质特殊的物理性质(如颜色、状态、气味、溶解性、溶解时的吸放热现象)进行观察、分析、判断,得出结论。
2. 化学方法:
依据物质间反应时所产生的特殊反应现象(如变色、放出气体、生成沉淀、放热等)进行鉴别。
三、物质鉴别的形式
1. 一种试剂鉴别:选择一种试剂,分别加入待测物质中,观察实验现象。
2. 多种试剂鉴别:选择多种试剂,依次加入待测物质中,会出现明显不同现象。
3. 无试剂鉴别:先利用物质物理性质不同或物质间的相互反应(包括与生成物反应)而产生不同现象把物质鉴别出来。
四、常见物质的鉴别
考向01 物质的鉴别
【例1】下列除杂或鉴别方法不正确的是
A.用浓硫酸除去氧气中的水蒸气 B.用点燃的方法除去混在CO2中的CO
C.用饱和NaHCO3溶液除去CO2中的HCl D.用水鉴别NaCl、NH4NO3和NaOH三种固体
【答案】B
【解析】A、用浓硫酸具有吸水性,用作干燥剂除去氧气中的水蒸气;故选项正确,但不符合题意;
B、混在CO2中的少量CO不易点燃,应该将混合气体通过灼热的铜网;故选项错误,但符合题意;
C、用饱和NaHCO3溶液除去CO2中的HCl,碳酸氢钠与稀盐酸反应产生氯化钠、水和二氧化碳;故选项正确,但不符合题意;
D、用水鉴别NaCl、NH4NO3和NaOH三种固体,氯化钠遇水没有明显的吸放热现象,硝酸铵遇水吸热,氢氧化钠遇水放热,可以鉴别;故选项正确,但不符合题意;故选:B。
【变式1-1】下列各组稀溶液,仅用组内物质及其反应产物就能鉴别出来的是
A.KCl H2SO4 NaOH Ba(NO3)2 B.NaCl AgNO3 CaCl2 HNO3
C.CuSO4 NaCl KNO3 BaC12 D.NaCl HCl NaOH MgCl2
【答案】D
【解析】A、组内四种物质的溶液两两混合时,H2SO4与Ba(NO3)2溶液反应能产生白色沉淀,但其余两两混合均没有明显现象,故不加其他试剂无法鉴别,错误;B、组内四种物质的溶液两两混合时,AgNO3与NaCl、CaCl2溶液反应均能产生白色沉淀,但其余两两混合均没有明显现象,故不加其他试剂无法鉴别,错误;C、CuSO4溶液是蓝色的,首先鉴别出蓝色的CuSO4溶液;能与CuSO4溶液反应产生白色沉淀的是BaC12溶液,但其余两两混合均没有明显现象,故不加其他试剂无法鉴别,错误;D、组内四种物质的溶液两两混合时,混合产生白色沉淀的是NaOH、MgCl2,再将剩余的两种溶液分别滴加至白色沉淀中,能使沉淀消失的是盐酸,无明显变化的是NaCl溶液;再将过量的NaOH、MgCl2分别滴加至加入稀盐酸沉淀消失后的溶液中,能产生白色沉淀的是氢氧化钠溶液,无明显变化的是MgCl2溶液,故不加其他试剂可以鉴别,正确。故选D。
【变式1-2】下列各组溶液中,不用其它试剂就不能鉴别出来的是
A.FeCl3 NaOH HCl KCl B.BaCl2 Na2SO4 Na2CO3 HCl
C.CuSO4 NaOH KNO3 BaCl2 D.KCl AgNO3 HCl HNO3
【答案】D
【解析】A、由于FeCl3 溶液显黄色首先鉴别出来,能与FeCl3 溶液生成红褐色沉淀是NaOH溶液,在分别加入剩余的无色溶液,红褐色沉淀溶解的是稀盐酸,则最后一种物质是氯化钾,故A不用其它试剂就能鉴别出;
B、四种溶液两两混合,能与另外的两种物质反应生成沉淀的物质的是氯化钡溶液,无现象的是稀盐酸,分别向沉淀中加入稀盐酸,能使沉淀溶解的,说明与氯化钡反应生成沉淀的是碳酸钠,不溶解的是硫酸钠,故B不用其它试剂就能鉴别出;
C、由于CuSO4 溶液显蓝色首先鉴别出来,能与CuSO4 溶液生成蓝色沉淀是NaOH溶液,能与CuSO4 溶液生成白色沉淀是BaCl2溶液,最后一种溶液是KNO3溶液,故C不用其它试剂就能鉴别出;
D、由于硝酸银与氯化钾、稀盐酸反应都能生成了氯化银白色沉淀,无法鉴别KCl、HCl,故D不用其它试剂就不能鉴别出来。故选D。
【变式1-3】用括号内试剂不能一次性将组内物质鉴别出来的是
A.固体:NaOH、NH4NO3、NaCl(水)
B.液体:稀盐酸、H2O、Ca(OH)2 溶液(石蕊溶液)
C.固体:ZnSO4、CaCO3、KCl(水)
D.液体:Ba(NO3)2 溶液、MgCl2 溶液、K2CO3 溶液(稀硫酸)
【答案】C
【解析】A. NaOH、NH4NO3溶于水分别放热、吸热,使温度分别升高、降低,氯化钠溶于水温度几乎无变化,可以鉴别,故A错误;
B.稀盐酸、H2O、Ca(OH)2溶液分别显酸性、中性、碱性,分别能使石蕊溶液变红色、紫色、蓝色,可以鉴别,故B错误;
C. ZnSO4、KCl均易溶于水形成无色溶液,CaCO3难溶于水,用水不能鉴别,故C正确;
D.稀硫酸能与K2CO3溶液反应生成二氧化碳气体,能与Ba(NO3)2溶液反应生成硫酸钡白色沉淀,与氯化镁溶液不反应,可以鉴别,故D错误;答案选C。
考向02 生成物成分探究
【例2】某化工厂排放的废水中含有硝酸镁、硝酸铜和硝酸银。我校化学兴趣小组的小华同学为了回收废液中的贵重金属铜和银,将一定量锌粉加入样品中,充分反应后过滤,得到滤液A和固体B.请回答下列有关问题:
(1)关于滤液A所含溶质的猜想中,合理的是_____ (填写序号)。
①猜想一:硝酸锌、硝酸镁
②猜想二:硝酸锌、硝酸铜
③猜想三:硝酸锌、硝酸镁、硝酸铜
④猜想四:硝酸锌、硝酸镁、硝酸银
⑤猜想五:硝酸锌、硝酸镁、硝酸铜、硝酸银。
(2)如果固体B含有两种金属,则滤液A的颜色为_____。
(3)反应后析出金属的质量_____(选填“一定”或“不一定”)比参加反应的金属质量大。
(4)对于滤液成分,如果猜想一成立,则固体B的成分是:_____。
(5)为了证明小华所加入的锌粉是否过量,你设计的简单方法是_____。
【答案】
(1)①③⑤
(2)无色或蓝色
(3)不一定
(4)银、铜或银、铜、锌
(5)取滤渣少量于试管中,加入适量稀盐酸,如果产生气泡,说明锌过量,如果不产生气泡,说明锌不过量
【解析】(1)锌不能和硝酸镁反应,先和硝酸银反应生成硝酸锌和银,后和硝酸铜反应生成硝酸锌和铜;①滤液中一定含有硝酸镁和反应生成的硝酸锌,故符合题意;
原创精品
②滤液中一定含有硝酸镁,故不符合题意;
③滤液中一定含有硝酸镁和反应生成的硝酸锌,可能含有硝酸铜,故符合题意;;
④含有硝酸银时一定含有硝酸铜,故不符合题意;
⑤如果锌不足以和硝酸银完全反应,滤液中含有硝酸锌、硝酸镁、硝酸铜、硝酸银,故符合题意;故填①③⑤;
(2)如果固体B含有两种金属,则是银和铜,滤液A中不含有硝酸铜时是无色,含有硝酸铜时是蓝色,因此滤液的颜色为无色或蓝色,故填无色或蓝色;
(3)反应后析出金属的质量不一定比参加反应的金属质量大,这是因为锌和硝酸银反应后固体质量增大,和硝酸铜反应后固体质量减小,故填不一定;
(4)对于滤液成分,如果猜想一成立,锌恰好完全反应时固体是银、铜,锌过量时固体是银、铜、锌,故填银、铜或银、铜、锌;
(5)为了证明小华所加入的锌粉是否过量,设计的简单方法是取滤渣少量于试管中,加入适量稀盐酸,如果产生气泡,说明锌过量,如果不产生气泡,说明锌不过量,故填取滤渣少量于试管中,加入适量稀盐酸,如果产生气泡,说明锌过量,如果不产生气泡,说明锌不过量。
【变式2-1】已知某金属粉末由铁、铜、铝三种金属中的两种组成,兴趣小组的同学对此进行了如下探究。
(提出问题)该粉末由什么组成?
(查阅资料)铁和铜与氢氧化钠溶液都不反应,而铝与氢氧化钠溶液可反应生成溶于水的偏铝酸钠和氢气(2Al+2NaOH+2H2O═2NaAlO2+3H2↑)。
(1)(提出猜想)
猜想Ⅰ:该粉末由铜、铁组成;
猜想Ⅱ:该粉末由铜、铝组成;
猜想Ⅲ:该粉末由________组成。
(2)(实验探究)
综合上述实验,说明猜想________成立。
(3)(实验 反思)有同学认为能用浅绿色的FeSO4溶液代替NaOH溶液完成步骤②,你认为能________(填“能”或“不能”),理由是________。
(4)(拓展应用)铝与稀盐酸反应的化学方程式是________。
【答案】
(1)铁、铝
(2)铜;有;Ⅱ
(3)能;根据实验探究第一步现象,确认粉末一定含有不与酸反应的铜,排除猜想3;而采用硫酸亚铁溶液代替氢氧化钠溶液后,溶液颜色有变化的,证明猜想二成立,溶液颜色无变化的,证明猜想一成立
(4)2Al+6HCl═2AlCl3+3H2↑
【解析】[提出猜想]猜想Ⅰ:粉末由铜、铁组成;
猜想Ⅱ:粉末由铜、铝组成;
猜想Ⅲ:粉末由铁、铝组成;
[实验探究]铝与氢氧化钠溶液反应生成溶于水的偏铝酸钠和氢气,铁和铜与氢氧化钠溶液均不发生反应,铁会与酸反应,铜不会与酸反应,所以:
综合上述实验,说明猜想Ⅱ成立;
[实验反思]有同学认为能用浅绿色的FeSO4溶液代替NaOH溶液完成步骤②,理由是由步骤①知,一定有不与盐酸反应的铜,接下来就是证明是铁还是铝,铝能和硫酸亚铁反应生成硫酸铝和铁,而铁与硫酸亚铁不反应,所以向样品中加入硫酸亚铁溶液时,析出黑色固体,溶液由浅绿色变成无色,说明样品中含有铝;
[拓展应用]铝和盐酸反应生成氯化铝和氢气,化学方程式为:2Al+6HCl═2AlCl3+3H2↑。
【分析】(1)根据三种金属的两两组合形式分析
(2)根据活泼金属和酸反应有氢气放出,铝和氢氧化钠由氢气放出分析
(3)根据铝的金属活动性比铁强分析
(4)根据铝和稀盐酸反应生成氯化铝和氢气分析
【变式2-2】铁是世界上年产量最高的金属,铁及其合金也是应用最广泛的金属材料。请根据我们所学的有关金属的知识回答问题:
(1)验证金属的活动性(实验装置如图1)
①若要证明Fe在金属活动性顺序中位于氢前,X溶液可选用________,其现象为________。
②若X溶液为少量硫酸铜溶液,该反应的化学方程式为________。待充分反应后,取出铁片,放入金属R,观察到R表面有黑色固体析出。根据上述实验现象,得出Fe、Cu、R的金属活动性顺序为________。
(2)某纯净气体通过如图2装置时,可观察到:A中紫色石蕊试液不变色,C中澄清石灰水变浑浊。请按要求回答问题:
①纯净气体可以是CO.若黑色固体为________,反应过程中B处可以观察到黑色固体________的明显实验现象。
②纯净气体可以是CO.但B处无明显实验现象,则B处发生反应的化学方程式为________。
③纯净气体和黑色固体的组合还可以是________,则B处的实验现象为________。
(3)铝是地壳中含量最高的金属元素。某小组同学在实验室研究铝与氯化铜溶液的反应液的反应。
①现象A和现象C中的红色物质均为Cu,生成该物质的化学方程式为________。
②经检验,现象B中的无色气体为氢气。甲同学猜测可能是氯化铜溶液显酸性。经实验检测,证实了甲的猜想。
③探究白色沉淀的化学成分。
(4)(推理猜想)
乙同学通过查阅资料认为白色沉淀可能是氯化亚铜(CuCl)。
(查阅资料)
★CuCl可与浓氨水反应生成无色的Cu(NH3)2+和Cl-
★Cu(NH3)2+在空气中易被氧化变为蓝色:Cl-可与硝酸银溶液反应,产生白色沉淀。
(进行实验)
步骤一:取烧杯底部的白色沉淀,充分洗涤;
步骤二:向其中加入浓氨水,沉淀溶解得到无色溶液,将无色溶液分为两份;
步骤三:取其中一份无色溶液……
步骤四:将另一份无色溶液放置于空气中……
以上步骤三的实验方案是________;
步骤四的现象是________。
(得出结论)通过实验可以确定,该白色固体是CuCl。
(5)(反思与评价)A和CuCl2溶液反应为什么会出现CuCl呢?
丙同学猜测:可能是Cu与CuCl2溶液反应生成了CuCl。
丙同学为了验证猜想,取Cu粉与15%CuCl2溶液混合,无白色沉淀产生。
④丙通过分析Al与CuCl2溶液反应的实验现象,改进了实验,证明了Cu与CuCl2溶液反应生成了CuCl,改进之处是________。
⑤丁同学认为丙同学的实验还不够严谨,还应考虑________对Cu与CuCl2溶液反应的影响。
【答案】
(1)稀盐酸或稀硫酸;产生气泡,溶液由无色变成浅绿色;Fe+CuSO4=FeSO4+Cu;R>Fe>Cu
(2)氧化铜;变红色;Fe3O4+4COeq \\ac(\s\up7(高温),\(===,====))3Fe+4CO2;氧气和碳;黑色固体逐渐减少直至消失
(3)2Al+3CuCl2=2AlCl3+3Cu
(4)取其中一份无色溶液于试管中,加入适量硝酸银溶液;溶液变蓝色
(5)加热铝和氯化铜溶液的混合物;氯化铝
【解析】(1)①若要证明Fe在金属活动性顺序中位于氢前,X溶液可选用稀盐酸或稀硫酸,故填稀盐酸或稀硫酸;因为铁能和稀盐酸反应生成氯化亚铁和氢气,能和稀硫酸反应生成硫酸亚铁和氢气,其现象为产生气泡,溶液由无色变成浅绿色,故填产生气泡,溶液由无色变成浅绿色;②若X溶液为少量硫酸铜溶液时,铁和硫酸铜反应生成硫酸亚铁和铜,该反应的化学方程式为故填Fe+CuSO4=FeSO4+Cu;待充分反应后,取出铁片,放入金属R,观察到R表面有黑色固体析出,说明R比铁活泼,已知铁比铜活泼,因此得出Fe、Cu、R的金属活动性顺序为R>Fe>Cu,故填R>Fe>Cu;(2)①纯净气体可以是CO,一氧化碳具有还原性,若黑色固体为氧化铜,反应过程中氧化铜和一氧化碳反应生成铜和二氧化碳,故填氧化铜;B处可以观察到黑色固体变红色,故填变红色。②纯净气体可以是CO,B处无明显实验现象,可以是四氧化三铁,这是因为四氧化三铁是黑色固体,和一氧化碳反应生成铁和二氧化碳,铁也是黑色固体,则B处发生反应的化学方程式故填Fe3O4+4COeq \\ac(\s\up7(高温),\(===,====))3Fe+4CO2;
③纯净气体和黑色固体的组合还可以是氧气和碳,故填氧气和碳;则B处碳和氧气反应生成二氧化碳,随着反应进行,碳不断减少,直至消失,故填黑色固体逐渐减少直至消失;(3)①现象A和现象C中的红色物质均为Cu,这是因为铝和氯化铜反应生成氯化铝和铜,反应的化学方程式故填2Al+3CuCl2=2AlCl3+3Cu; ③该白色固体是CuCl,以上步骤三的实验方案是:取其中一份无色溶液于试管中,加入适量硝酸银溶液,产生白色沉淀,这是因为氯离子和银离子结合生成白色沉淀氯化银,故填取其中一份无色溶液于试管中,加入适量硝酸银溶液;步骤四中,Cu(NH3)2+在空气中易被氧化变为蓝色,步骤四的现象故填溶液变蓝色;④改进之处是加热铝和氯化铜溶液的混合物,这是因为铝和氯化铜溶液反应时,由于溶液显酸性,铝和酸性物质反应时放热,目的是条件保持一致,故填加热铝和氯化铜溶液的混合物。⑤因为铝和氯化铜溶液反应时,能和显酸性物质反应生成氯化铝,因此还应考虑氯化铝对Cu与CuCl2溶液反应的影响,故填氯化铝。
【分析】(1)①在金属活动性顺序表中,排在氢前面的金属可以置换出盐酸和稀硫酸中的氢,若要证明Fe在金属活动性顺序中位于氢前,溶液可选用稀盐酸或稀硫酸;铁和稀盐酸反应的现象为产生气泡,溶液由无色变成浅绿色;
②铁和硫酸铜反应生成硫酸亚铁和铜据此书写化学方程式;
待充分反应后,溶液为硫酸亚铁溶液,放入金属R,观察到R置换出铁,说明R比铁活泼,已知铁比铜活泼,所以金属活动性顺序为R>Fe>Cu;
(2) C中澄清石灰水变浑浊 ,说明反应生成了二氧化碳;
①一氧化碳具有还原性,黑色固体为氧化铜,B处可以观察到黑色固体变红色;
②纯净气体可以是CO,B处无明显实验现象,则黑色固体为四氧化三铁,和一氧化碳反应生成铁,铁也是黑色固体;
③纯净气体和黑色固体的组合只要满足条件生成二氧化碳就可以,所以还可以是氧气和碳,则B处碳和氧气反应生成二氧化碳,随着反应进行,碳不断减少,直至消失;
(3)①铝和氯化铜反应生成氯化铝和铜,烧杯中的红色物质均为Cu;③该白色固体是CuCl,要确定其存在,只需鉴定有氯离子即可,所以步骤三的实验方案是:取其中一份无色溶液于试管中,加入适量硝酸银溶液,产生白色沉淀;步骤四中,据已知可知:Cu(NH3)2+在空气中易被氧化变为蓝色;④氯化铜溶液溶液显酸性,铝和酸性物质反应时放热,改进之处是加热铝和氯化铜溶液的混合物。⑤因为铝和氯化铜溶液反应时,能和显酸性物质反应生成氯化铝,因此还应考虑氯化铝对Cu与CuCl2溶液反应的影响
考点三 物质的除杂
一、除杂的原则
1. 杂不增:
所选试剂不能与被提纯物质(主要成分)反应。
如除去NaCl溶液中少量的Na2CO3
错误方法:加入适量的硫酸或稀硝酸。
错误原因:会引入杂质硫酸钠(或硝酸钠)
正确方法:加入适量的稀盐酸或加入适量的氯化钙或氯化钡溶液
2. 主不减:
在除去杂质的同时,不能减少主体物质的总量。
如除去CO2气体中少量的HCl
错误方法:将气体先通过氢氧化钠溶液,再通过浓硫酸。
错误原因:在除去HCl的同时,也将CO2气体除去。
正确方法:现将气体通过饱和的NaHCO3(CO2气体不溶于该溶液,也不与该溶液反应)溶液,再通过浓硫酸。
3.易分离:
除杂后生成的产物的状态与被提纯物质的状态要不同,方便除去。也即尽量将杂质转化为气体或沉淀!
如上例除去NaCl溶液中少量的Na2CO3,可加入适量的稀盐酸至不再产生气泡,该方法是将Na2CO3转化为NaCl同时,生成CO2气体,这样CO2气体自行逸出。
再比如除去NaNO3溶液中的少量NaCl杂质时,可先滴加适量的硝酸银溶液至不再产生沉淀,再过滤即可除去难溶性的AgCl。
4.易复原:
若混合物为固体时,除杂之后要考虑到容易将物质恢复至初始状态固态。
如:除去KCl固体中少量的MnO2(难溶)时,应先加水溶解→过滤→eq \b\lc\{\rc\ (\a\vs4\al\c1(MnO2(滤纸上)弃去不用, KCl溶液→蒸发结晶)),
对蒸发KCl溶液蒸发结晶的目的是:将KCl溶液转化成KCl固体,恢复原物质的状态!
二、除杂的方法
1. 气体的除杂
方法一:将杂质气体通过物质吸收、反应除去,如氧气中的水蒸气可通过浓硫酸吸收除去、一氧化碳中的二氧化碳可通过氢氧化钠溶液吸收除去。
方法二:将杂质气体转化为主气体,如二氧化碳中的一氧化碳可通过灼热的氧化铜,使一氧化碳转化成二氧化碳。
【常见气体除杂举例】
2. 固体的除杂
方法一:将杂质化为气体除去,如氧化铜中的炭粉通过在空气中灼烧除去。
方法二:将杂质转化为溶液除去,如铜中的铁可通过与盐酸反应除去。
【常见固体除杂举例】
3. 液体中的除杂:即杂质离子的去除
①通过离子共存问题除杂
第一步:对比两种物质,找出两种物质中相同的离子和不同的离子(离子A、杂质离子);
第二步:根据杂质离子的化学性质,找出与杂质离子不共存的离子B,将离子B与离子A组合,即为除杂试剂。
以除去氢氧化钠(NaOH)溶液中的碳酸钠(Na2CO3)为例:
②通过置换反应除杂:
即利用金属活动性顺序进行除杂。
此类除杂一般阴离子相同、阳离子是两种活动性不同的金属离子。
第一步:对比两种物质,找出两种物质中相同的离子和不同的离子(离子A、杂质离子);
第二步:根据杂质离子的化学性质,找出与杂质离子不共存的离子B,将离子B与离子A组合,即为除杂试剂。
【常见液体除杂举例】
考向01 气体的除杂
【例1】除去下列各物质中混有的少量杂质,所用试剂及操作方法如下表,能完成提纯的是
A.A B.B C.C D.D
【答案】A
【解析】A、HCl能与足量的AgNO3溶液反应生成氯化银沉淀和硝酸,氢气不与硝酸银溶液反应,再干燥,能除去杂质且没有引入新的杂质,符合除杂原则,所采取的方法符合题意;
B、Na2SO4能与过量的Ba(NO3)3溶液反应生成硫酸钡沉淀和硝酸钠,能除去杂质但引入了新的杂质硝酸钡(过量的),不符合除杂原则,所采取的方法不符合题意;
C、NaCl固体、Na2CO3均易溶于水,用加入足量水溶解、过滤的方法不能除去杂质,所采取的方法不符合题意;
D、Fe2O3和Fe均能与稀盐酸反应,不但能把杂质除去,也会把原物质除去,不符合除杂原则,所采取的方法不符合题意。
故选:A。
【变式1-1】除杂是化学学习和生产中常见的现象,下列除杂方法可行的是
A.除去二氧化锰粉末中混有少量的碳粉——加水、过滤
B.除去硝酸钾中混有的少量氯化钠——蒸发结晶
C.除去硫酸钠溶液中混有少量的碳酸钠——加氯化钡溶液、过滤
D.除去CO2中混有少量的O2——通过灼热的铜网
【答案】D
【解析】
A、二氧化锰、碳都不溶于水,加水过滤不能除去二氧化锰粉末中混有少量的碳粉,故选项错误;
B、硝酸钾固体的溶解度随温度的升高明显增大,氯化钠固体的溶解度受温度变化影响较小,提纯硝酸钾,就要让它成为晶体析出,用降温结晶的方法,故选项错误;
C、氯化钡能和硫酸钠以及碳酸钠反应,不符合除杂原则,故选项错误;
D、将混合气通过灼热的铜网,二氧化碳与铜不反应,而氧气会与铜反应生成氧化铜而被除去,符合除杂原则,故选项正确。
故选:D。
【变式1-2】下列除去杂质的方法中,错误的是
【答案】D
【解析】
A、铜不溶于水、也不溶于酸,故可用过滤的方法除去铜,不符合题意;
B、加入适量的氯化钡,氯化钡和硫酸反应生成硫酸钡和盐酸,过滤,除去硫酸钡,可除去杂质,不符合题意;
C、加入过量铁粉,铁和氯化铜反应生成氯化亚铁和铜,过滤,除去反应生成的铜和过量的铁,可除去杂质,不符合题意;
D、二氧化碳不燃烧、不支持燃烧,二氧化碳中混有少量一氧化碳,无法被点燃,符合题意。
故选D。
考向02 液体的除杂
【例2】除去下列物质中的少量杂质,所选试剂和操作方法正确的是
【答案】A
【解析】
A、加入过量的大理石,大理石的主要成分是碳酸钙,碳酸钙和稀盐酸反应生成氯化钙、二氧化碳和水,过滤,除去过量的大理石和杂质,可除去盐酸,符合题意;
B、溶解,锌和硫酸铜反应生成硫酸锌和铜,除去了原物质,不符合题意;
C、氯化钾溶于水,二氧化锰难溶于水,可溶解、过滤,除去二氧化锰,蒸发结晶得到氯化钾,不符合题意;
D、石灰石的主要成分是碳酸钙,还含有其它杂质,碳酸钙高温煅烧生成氧化钙和二氧化碳,氧化钙中还含有石灰石中的杂质,不符合题意;
故选A。
【变式2-1】除去下列物质中的少量杂质,所选用的方法正确的是
A.AB.BC.CD.D
【答案】D
【解析】A、二氧化碳能与氢氧化钠反应生成碳酸钠和水,一氧化碳不能与氢氧化钠反应,故A不符合题意;
B、碳燃烧生成二氧化碳气体,引入新的杂质,故B不符合题意;
C、氧化铜能与盐酸反应生成氯化铜和水,碳不能与盐酸反应,故C不符合题意;
D、金属的活动性是锌大于铜,则锌和氯化铜反应生成氯化锌和铜,过滤后得到氯化锌溶液,故D符合题意。
故选:D。
【变式2-2】除去下列物质中的杂质,选用试剂和方法均正确的是
【答案】C
【解析】
A.加入MnO2后,KClO3发生分解生成KCl和O2,但是加入的MnO2不参与反应,成为新的杂质,故A错误;
B.加入的BaCl2与H2SO4反应生成BaSO4沉淀和HCl,会把主要物质除去,故B错误;
C.加入的HCl与Ca(OH)2反应生成CaCl2和H2O,盐酸具有挥发性,蒸发可除去稍过量的HCl,故C正确;
D.Ba(NO3)2不仅能与K2SO4反应还能与主要物质K2CO3发生反应,除去了原物质,故D错误。
故选C。
考向03 固体的除杂
【例3】下列除杂方法正确的是
A.除去氧化钙中少量的碳酸钙:加适量的水
B.除去铁粉中少量的氧化铁:高温时通入足量的一氧化碳
C.除去二氧化碳中少量的一氧化碳:点燃使其燃烧
D.除去氢氧化钠溶液中少量的碳酸钠:滴加适量的氯化钙溶液
【答案】B
【解析】
A、除去氧化钙中少量的碳酸钙,加适量的水,氧化钙与水反应生成氢氧化钙,反而把原物质除去,不符合除杂的原则,选项说法不正确;
B、除去铁粉中少量的氧化铁,高温时通入足量的一氧化碳,一氧化碳与氧化铁在高温条件下生成铁和二氧化碳,能除去杂质,且不带入新的杂质,符合除杂的原则,选项说法正确;
C、除去二氧化碳中的一氧化碳不能够点燃,这是因为当二氧化碳不能燃烧、不能支持燃烧,一氧化碳是不会燃烧,选项说法不正确;
D、除去氢氧化钠溶液中少量的碳酸钠,滴加适量的氯化钙溶液,氯化钙与碳酸钠反应生成碳酸钙沉淀和氯化钠,能除去杂质,但带入新的杂质氯化钠,不符合除杂的原则,选项说法不正确;
故选B。
【变式3-1】为除去下列物质中的杂质(括号内为杂质),选用试剂和操作方法都正确的是
A.A B.B C.C D.D
【答案】C
【解析】A、铁和稀盐酸反应生成氯化亚铁和氢气,氧化铁和稀盐酸反应生成氯化铁和水,不但能把杂质除去,也会把原物质除去,不符合除杂原则,故A不符合题意;
B、二氧化碳和碳高温生成一氧化碳,把原物质除去,引入了一氧化碳杂质,故B不符合题意;
C、碳酸钙不溶于水,氯化钙溶于水,加水溶解,过滤,洗涤,干燥得到碳酸钙,故C符合题意;
D、氯化镁和氢氧化钠反应生成氢氧化镁和氯化钠,过量的氢氧化钠溶液引入了氢氧化钠杂质,故D不符合题意。
故选:C。
【变式3-2】除去下列物质中的少量杂质,所选用的试剂及操作方法正确的是
【答案】B
【解析】
A、铁能与氯化铁反应,杂质和主要成分都被除去,错误。
B、碳与氧气充分灼烧可生成二氧化碳气体,不引入新杂质,正确。
C、硫酸铜溶于水形成硫酸铜溶液与铁反应生产硫酸亚铁,错误。
D、大理石中除了碳酸钙还含有其他杂质,高温煅烧不能除去其他杂质,错误。
故选B。
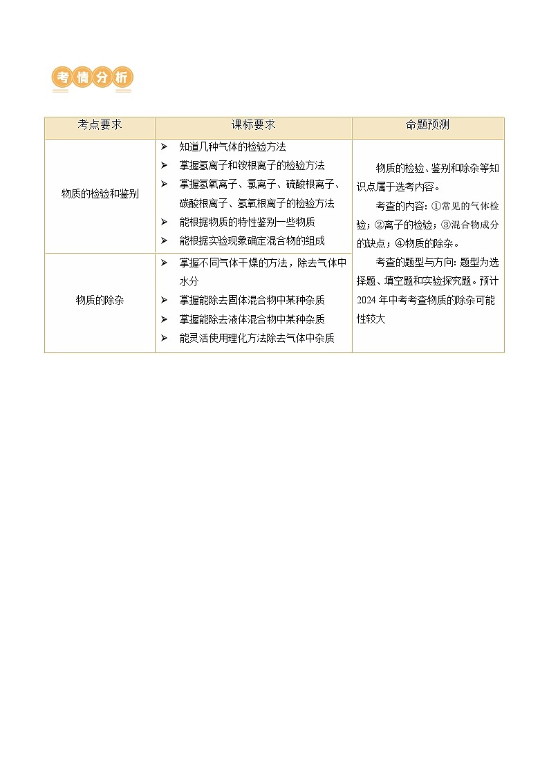
考点要求
课标要求
命题预测
物质的检验和鉴别
知道几种气体的检验方法
掌握氢离子和铵根离子的检验方法
掌握氢氧离子、氯离子、硫酸根离子、碳酸根离子、氢氧根离子的检验方法
能根据物质的特性鉴别一些物质
能根据实验现象确定混合物的组成
物质的检验、鉴别和除杂等知识点属于选考内容。
考查的内容:①常见的气体检验;②离子的检验;③混合物成分的缺点;④物质的除杂。
考查的题型与方向:题型为选择题、填空题和实验探究题。预计2024年中考考查物质的除杂可能性较大
物质的除杂
掌握不同气体干燥的方法,除去气体中水分
掌握能除去固体混合物中某种杂质
掌握能除去液体混合物中某种杂质
能灵活使用理化方法除去气体中杂质
气体
检验方法
实验现象
O2
将带火星的木条伸入集气瓶内
木条复燃
CO2
将气体通入澄清石灰水中
澄清石灰水变浑浊
H2
点燃,在火焰上方罩一个干冷的烧杯
烧杯内壁有水雾(或水珠)生成
CH4
点燃,在火焰上方罩一个干冷的烧杯;一段时间后,迅速倒转烧杯,向烧杯中加入澄清石灰水,振荡
烧杯内壁有水雾(或水珠)生成;澄清石灰水变浑浊
CO
点燃,在火焰上方罩一个涂有澄清石灰水的烧杯
澄清石灰水变浑浊
NH3
将湿润的红色石蕊试纸放在试管口
红色石蕊试纸变为蓝色
H2O
通过无水硫酸铜
无水硫酸铜由白色变成蓝色
HCl
先通入硝酸银溶液,再滴加稀HNO3
有白色沉淀生成,且沉淀不溶解
离子
检验方法
实验现象
H+
①取少量试剂滴加紫色石蕊溶液
石蕊溶液变红
②用玻璃棒蘸取少量试剂滴在pH试纸上
与标准比色卡对照pH7
④取少量试剂加入可溶性铜盐
有蓝色絮状沉淀生成
Cl-
取少量试剂滴加少量AgNO3溶液和稀HNO3
产生白色沉淀,且沉淀不消失
SO42-
取少量试剂滴加少量Ba(NO3)2溶液和稀HNO3
产生白色沉淀,且沉淀不消失
CO32-
取少量试剂滴加稀盐酸,将产生的气体通入澄清石灰水中
产生气泡,澄清石灰水变浑浊
Cu2+
取少量试剂滴加可溶性碱
有蓝色絮状沉淀生成
Fe3+
取少量试剂滴加可溶性碱
有红褐色沉淀生成
NH4+
取少量试剂滴加可溶性碱,加热,将湿润的红色石蕊试纸放在试管口
产生有刺激性气味的气体,红色石蕊试纸变蓝
Ag+
取少量试剂滴加少量NaCl溶液和稀HNO3
产生白色沉淀,且沉淀不消失
Ba2+
取少量试剂滴加少量Na2SO4和稀HNO3
产生白色沉淀,且沉淀不消失
Ca2+
取少量试剂滴加可溶性碳酸盐溶液
有白色沉淀生成
常见物质
所选试剂或方法
现象
软水、硬水
肥皂水
泡沫较多、的是软水;泡沫较少、浮渣较多的是硬水
棉花
灼烧
有烧焦羽毛气味的是羊毛;
羊毛
有烧纸气味、燃烧后有灰烬的是棉花;
合成纤维
有气味,灰烬为灰褐色玻璃球状,不易破碎的是合成纤维
常见化肥
看外观或加水
灰白色或难溶于水或部分溶于水的是磷肥
加熟石灰研磨
有刺激性气味气体产生的是铵态氮肥(铵盐)
硝酸铵固体和氢氧化钠固体
水
溶液温度显著升高的是氢氧化钠固体
溶液温度显著降低的是硝酸铵固体
黄铜和纯铜
相互刻画
有明显划痕的为纯铜,反之为黄铜
白醋和白酒
闻气味
有刺激性气味的是白醋,有醇香味的是白酒
热塑性塑料和热固性塑料
加热
加热熔化,冷却凝固为热塑性塑料
加热时不能熔化,保持外部形状的为热固性塑料
真假黄金
灼烧
不变色的是真黄金,变黑的是假黄金。
加稀盐酸或稀硫酸
有气泡产生的是假黄金,没有气泡产生的是真黄金
步骤
实验操作
实验现象
实验结论
①
取一个烧杯,加入适量粉末样品,再加入足量的稀盐酸
粉末部分溶解,有气泡产生
粉末一定含有
________
②
另取一个烧杯,加入适量粉末样品,再加入足量NaOH溶液
粉末部分溶解,________
气泡产生
粉末一定含有铝
步骤
实验操作
实验现象
实验结论
①
取一个烧杯,加入适量的粉末样品,再加入足量的稀盐酸
粉末部分溶解,有气泡产生
粉末一定含有铜
②
另取一个烧杯,加入适量的粉末样品,再加入足量的NaOH溶液
固体部分溶解,产生气泡
粉末一定含有铝
实验操作
实验现象
A.红色物质附着于铝片表面
B.铝片表面逸出大量无色气体,放出大量的热
C.烧杯底部出现红色沉淀和白色沉淀
物质
杂质
除杂方法
CO2
CO
通过灼热的氧化铜
CO
CO2
先通过氢氧化钠溶液,再通过浓硫酸
H2
HCl气体
先通过氢氧化钠溶液,再通过浓硫酸或碱石灰
CO2
水蒸气
通过浓硫酸
CO2
HCl
先通过饱和碳酸氢钠溶液,再通过浓硫酸
N2
CO2
先通过氢氧化钠溶液,再通过浓硫酸
O2
CO2
先通过氢氧化钠溶液,再通过浓硫酸
O2
水蒸气
通过氧化钙、浓硫酸或氢氧化钠固体
N2
O2
通过灼热的铜网
H2
水蒸气
通过氧化钙、浓硫酸或氢氧化钠固体
物质
杂质
除杂方法
CuO
Cu
在空气(或氧气)中灼烧
Cu
Fe
加入足量的稀硫酸/稀盐酸,过滤
Cu
CuO
加入足量的稀硫酸/稀盐酸,过滤
Cu
Zn
加入足量的稀硫酸/稀盐酸,过滤
CuO
C
在氧气流中加热
C
CuO
加入足量的稀硫酸/稀盐酸,过滤
CaO
CaCO3
高温煅烧
MnO2
KCl
溶解、过滤
Fe
Zn
加入足量硫酸亚铁溶液,过滤
Ag
Cu
加入足量的硝酸银溶液,过滤
CaCO3
CaCl2
加水溶解,过滤
物质
杂质
除杂方法
FeSO4
CuSO4
加入足量的铁粉,过滤
NaCl
Na2CO3
加入适量的盐酸
NaCl
NaOH
加入适量的盐酸
NaCl
Na2SO4
加入适量的氯化钡溶液,过滤
NaCl
HCl
加入适量的NaOH
NaOH
Na2CO3
加入适量的氢氧化钙溶液,过滤
NaCl
CuSO4
加入适量的氢氧化钡溶液,过滤
NaNO3
NaCl
加入适量的硝酸银溶液,过滤
NaCl
KNO3
蒸发结晶
KNO3
NaCl
冷却热饱和溶液(或降温结晶)
NaCl
NaHCO3
加入适量的稀盐酸
NaOH
Ca(OH)2
加入适量碳酸钠溶液,过滤
HCl
H2SO4
加入适量氯化钡溶液,过滤
CuSO4
H2SO4
加入足量的氧化铜或氢氧化铜粉末,过滤
KNO3
K2SO4
加入适量的硝酸钡溶液,过滤
CaCl2
HCl
加入足量的碳酸钙固体,过滤
NaNO3
AgNO3
加入适量的氯化钠溶液,过滤
序号
物质
杂质
所用试剂和操作方法
A
H2
HCl
通过足量的AgNO3溶液,干燥
B
NaNO3溶液
Na2SO4
加入过量的Ba(NO3)2溶液,过滤
C
NaCl固体
Na2CO3
加入足量水溶解,过滤
D
铁粉
Fe2O3
加入适量的稀盐酸,过滤
选项
物质
杂质
除杂质的方法
A
稀硫酸
铜
过滤
B
盐酸
稀硫酸
适量BaCl2、过滤
C
FeCl2溶液
CuCl2
过量铁粉、过滤
D
二氧化碳
一氧化碳
点燃
选项
物质
少量杂质
所用试剂和操作方法
A
氯化钙溶液
盐酸
加入过理的大理石,过滤
B
锌
硫酸铜
溶解、过滤、洗涤、干燥
C
氯化钾
二氧化锰
溶解、过滤
D
氧化钙
石灰石
高温锻烧至不再产生气体
选项
物质
杂质
除杂方法
A
CO2
CO
通入氢氧化钠溶液
B
N2
O2
将混合气体通过灼热的木炭
C
CuO
C
加入足量的稀盐酸,过滤
D
ZnCl2溶液
CuCl2
加入足量的锌粉,过滤
选项
物质
杂质(少量)
试剂和方法
A
氯化钾
氯酸钾
加入少量二氧化锰粉末,加热
B
稀硫酸
稀盐酸
加入过量的氯化钡溶液,过滤
C
氯化钙溶液
氢氧化钙
加入稍微过量的稀盐酸,蒸发
D
碳酸钾
硫酸钾
加入过量的硝酸钡溶液,过滤
序号
物质
操作方法
A
Fe(Fe2O3)
加入过量稀盐酸,过滤
B
CO2气体(O2)
将混合气体通过灼热的碳粉
C
CaCO3固体(CaCl2)
加水溶解,过滤,洗涤,干燥
D
NaCl溶液(MgCl2)
加入过量的NaOH溶液,过滤
选项
物质
杂质
试剂
操作方法
A
FeCl3溶液
CuCl2溶液
过量铁粉
过滤
B
CuO
C
足量氧气
充分灼烧
C
CuSO4
Fe
水
溶解、过滤
D
CaO
大理石
无
高温煅烧
相关试卷
这是一份专题15 物质的检验、鉴别与除杂(练习)-中考化学一轮复习讲练测(全国通用)(解析版),共33页。
这是一份专题15 物质的检验、鉴别与除杂(练习)-中考化学一轮复习讲练测(全国通用)(原卷版),共17页。
这是一份专题15 物质的检验、鉴别与除杂(测试)-中考化学一轮复习讲练测(全国通用)(解析版),共12页。试卷主要包含了选择题,填空题等内容,欢迎下载使用。