


安徽省合肥市六中2023~2024学年高一上学期期末生物试卷(解析版)
展开
这是一份安徽省合肥市六中2023~2024学年高一上学期期末生物试卷(解析版),共18页。试卷主要包含了选择题,非选择题等内容,欢迎下载使用。
1. 在生命系统的结构层次中,变形虫和冷箭竹这两种生物都具有的或都可参与的结构层次为( )
①细胞 ②组织 ③器官 ④系统 ⑤个体 ⑥种群 ⑦群落 ⑧生态系统 ⑨生物圈
A. ①⑤B. ①⑤⑥⑦⑧⑨
C. ①②③④⑤D. ①②③④⑤⑥⑦⑧⑨
【答案】B
【分析】生命系统的结构层次包括:细胞→组织→器官→系统→个体→种群→群落→生态系统。其中细胞是最基本的生命系统结构层次,生物圈是最大的结构层次。
【详解】变形虫是单细胞生物,一个细胞就是一个个体,所以变形虫的生命系统的结构层次为:细胞→个体→种群→群落→生态系统→生物圈;由于植物没有系统层次,因此冷箭竹的生命系统的结构层次为:细胞→组织→器官→个体→种群→群落→生态系统→生物圈,B正确,ACD错误。
故选B。
2. 下列物质可以用32P标记的是( )
A. 亮氨酸B. 脱氧核糖C. 磷脂D. 几丁质
【答案】C
【分析】糖类和脂肪的组成元素是C、H、O,蛋白质的组成元素是C、H、O、N等,核酸的组成元素是C、H、O、N、P。
【详解】A、亮氨酸元素组成为C、H、O、N,不含P,不可以用32P 标记,A错误;
B、脱氧核糖元素组成为C、H、O,不含P,不能用32P 标记,B错误;
C、磷脂元素组成为C、H、O、N、P,含P,能用32P 标记,C正确;
D、几丁质元素组成为C、H、O、N,不含P,不能用32P 标记,D错误。
故选C。
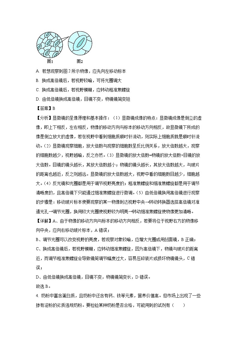
3. 图1和图2分别表示利用显微镜在不同放大倍数下观察到的图像,图2为图1的局部放大,下列叙述正确的是( )
A. 若想观察到图2所示物像,应先向左移动标本
B. 换成高倍镜后,若视野较暗,可将光圈调大
C. 换成高倍镜后,若视野模糊,应转动粗准焦螺旋
D. 由低倍镜换成高倍镜,目镜不变,物镜镜简变短
【答案】B
【分析】显微镜的呈像原理和基本操作:(1)显微镜成像的特点:显微镜成像是倒立的虚像,即上下相反,左右相反,物像的移动方向与标本的移动方向相反,故显微镜下所成的像是倒立放大的虚像,若在视野中看到细胞质顺时针流动,则实际上细胞质就是顺时针流动。(2)显微镜观察细胞,放大倍数与观察的细胞数呈反比例关系,放大倍数越大,观察的细胞数越少,视野越暗,反之亦然。(3)显微镜的放大倍数=物镜的放大倍数×目镜的放大倍数。目镜的镜头越长,其放大倍数越小;物镜的镜头越长,其放大倍数越大,与玻片的距离也越近,反之则越远。显微镜的放大倍数越大,视野中看的细胞数目越少,细胞越大。(4)反光镜和光圈都是用于调节视野亮度的;粗准焦螺旋和细准焦螺旋都是用于调节清晰度的,且高倍镜下只能通过细准焦螺旋进行微调。(5)由低倍镜换用高倍镜进行观察的步骤是:移动玻片标本使要观察的某一物像到达视野中央→转动转换器选择高倍镜对准通光孔→调节光圈,换用较大光圈使视野较为明亮→转动细准焦螺旋使物像更加清晰。
【详解】A、由于物像的移动方向与标本的移动方向相反,若要将位于视野右方的物像移向中央,应向右移动玻片标本,A错误;
B、调节光圈可以改变视野的亮度,若观察对象较暗,应增大光圈或用凹面镜,B正确;
C、换成高倍镜后,若视野模糊,应转动细准焦螺旋,因为高倍镜下,物镜与玻片的距离近,而调节粗准焦螺旋会导致镜筒调节幅度过大,容易压碎装片或损坏物镜镜头,C错误;
D、由低倍镜换成高倍镜,目镜不变,物镜镜简变长,D错误。
故选B。
4. 奶粉中富含蛋白质,且奶粉中还含有钙、铁等元素,营养价值高。但市场上出现了一些掺有淀粉的劣质违规奶粉。要检验某种奶粉是否合格,可能用到的试剂有( )
A. 碘液和斐林试剂B. 斐林试剂和双缩脲试剂
C. 苏丹Ⅲ染液和双缩脲试剂D. 碘液和双缩脲试剂
【答案】D
【分析】生物组织中化合物的鉴定:(1)斐林试剂可用于鉴定还原糖,在水浴加热的条件下,溶液的颜色变化为砖红色(沉淀)。(2)蛋白质可与双缩脲试剂产生紫色反应。(3)脂肪可用苏丹Ⅲ染液鉴定,呈橘黄色。(4)淀粉遇碘液变蓝。
【详解】淀粉遇碘液变蓝,蛋白质可与双缩脲试剂产生紫色反应,所以检验某种奶粉是否合格用到的试剂是碘液和双缩脲试剂,D符合题意。
故选D。
5. 细胞内部就像一个繁忙的工厂,细胞质中忙碌不停的各种细胞器既有分工又有合作,下列相关说法正确的是( )
A. 枫树的叶肉细胞中含有色素的细胞器是叶绿体
B. 由纤维素组成的细胞骨架锚定并支撑着各种细胞器
C. 氨基酸经脱水缩合形成肽链的过程发生在核糖体上
D. 动物细胞中溶酶体的形成与内质网产生的分泌小泡有关
【答案】C
【分析】核糖体是“生产蛋白质的机器”,有的依附在内质网上称为附着核糖体,有的游离分布在细胞质中称为游离核糖体。溶酶体分解衰老,损伤的细胞器,吞噬并杀死入侵的病毒或细菌。
【详解】A、枫树的叶肉细胞中含有色素的细胞器是叶绿体和液泡,A错误;
B、细胞骨架是由蛋白质纤维组成的网架结构,能锚定并支撑各种细胞器,B错误;
C、核糖体是合成蛋白质的机器,则氨基酸经脱水缩合形成肽链的过程发生在核糖体上,C正确;
D、动物细胞中溶酶体的形成与高尔基体产生的分泌小泡有关,D错误。
故选C。
6. 胆固醇是人体细胞不可缺少的营养物质,但许多心血管疾病与胆固醇有关。研究发现,当人体血浆中胆固醇浓度升高时,会导致更多的胆固醇插入红细胞膜,使红细胞膜的硬度变高而易破,红细胞破裂会导致胆固醇沉积,加速了动脉粥样硬化斑块的生长。下列说法错误的是( )
A. 人的红细胞膜上的脂类物质可以来自血浆
B. 日常饮食应尽量避免摄入含胆固醇的食物
C. 血浆中胆固醇含量过高,会减弱红细胞膜的流动性
D. 推测动物细胞膜中的胆固醇主要位于磷脂双分子层的疏水区
【答案】B
【分析】流动镶嵌模型:(1)磷脂双分子层构成膜的基本支架,这个支架是可以流动的;(2)蛋白质分子有的镶嵌在磷脂双分子层表面,有的部分或全部嵌入磷脂双分子层中,有的横跨整个磷脂双分子层。大多数蛋白质也是可以流动的;(3)在细胞膜的外表面,少数糖类与蛋白质结合形成糖蛋白。除糖蛋白外,细胞膜表面还有糖类与脂质结合形成糖脂。
【详解】A、成熟红细胞不具有合成脂质的内质网,由题目“当血浆中胆固醇浓度升高时,会导致更多的胆固醇插入到红细胞膜上”可知,成熟红细胞膜上的脂类物质可来自血浆,A正确;
B、胆固醇是动物细胞膜的成分,食物中不可缺少,日常饮食应适量摄入胆固醇,B错误;
C、当血浆中更多的胆固醇插入到红细胞膜上,会使细胞膜流动性降低,C正确;
D、胆固醇是脂质,不溶于水,胆固醇主要位于磷脂双分子层的疏水区,D正确。
故选B。
7. 主动运输消耗的能量可来自ATP或离子电化学梯度(浓度差)。下图表示Na+、葡萄糖进出小肠上皮细胞的示意图。下列关于图中物质跨膜运输过程的说法,正确的是( )
A. 小肠上皮细胞吸收葡萄糖消耗的能量直接来自ATP水解
B. Na+进出小肠上皮细胞的过程中均不需要与转运蛋白结合
C. 转运蛋白具有特异性,故一种转运蛋白只能转运一种物质
D. 据图可知,同一种物质进出细胞的方式可能不同
【答案】D
【分析】分析图解:葡萄糖进入小肠上皮细胞时,是由低浓度向高浓度一侧运输,为主动运输;而运出细胞时,是从高浓度向低浓度一侧运输,且需要载体蛋白协助,为协助扩散。钠离子进入小肠上皮细胞时,是由高浓度向低浓度一侧运输,且需要载体蛋白协助,为协助扩散;而运出细胞时,由低浓度向高浓度一侧运输,为主动运输。
【详解】A、葡萄糖从肠腔进入小肠上皮细胞是逆浓度梯度,是主动运输,消耗的能量来自Na+电化学梯度,A错误;
B、Na+运出小肠上皮细胞的过程为主动运输,Na+需要与转运蛋白结合,B错误;
C、图中葡萄糖和Na+进入小肠上皮细胞共有同一种转运蛋白,故一种转运蛋白并不是只能转运一种物质,C错误;
D、由图可知,葡萄糖进入小肠上皮细胞时,为主动运输,而运出细胞时,是从高浓度向低浓度一侧运输,且需要载体蛋白协助,为协助扩散,D正确。
故选D。
8. 酶是活细胞产生的具有催化作用的有机物,下列有关酶的叙述,错误的是( )
A. 一种无机催化剂通常可催化多种化学反应,而酶通常不能
B. 酶的化学本质是蛋白质或RNA,细胞内的酶都附在生物膜上
C. 探究温度对酶活性的影响时,反应时间长短会影响实验结果
D. 不同细胞功能不同,这与不同细胞含有不同种类的酶有关
【答案】B
【分析】酶是活细胞产生的具有生物催化能力的有机物,大多数是蛋白质,少数是RNA;酶的催化具有高效性(酶的催化效率远远高于无机催化剂)、专一性(一种酶只能催化一种或一类化学反应的进行)、需要适宜的温度和pH值(在最适条件下,酶的催化活性是最高的,低温可以抑制酶的活性,随着温度升高,酶的活性可以逐渐恢复,高温、过酸、过碱可以使酶的空间结构发生改变,使酶永久性的失活)。
【详解】A、一种无机催化剂通常可催化多种化学反应,酶具有专一性,所以酶通常不能催化多种化学反应,A正确;
B、酶的化学本质是蛋白质或RNA,细胞内的酶有些附在生物膜上,有些在基质中,B错误;
C、探究温度对酶活性的影响时,反应时间长短为该实验的无关变量,会影响实验结果,为排除无关变量对实验结果的影响,各组的无关变量的设置要相同,即遵循等量性原则,C正确;
D、由于基因的选择性表达,不同的细胞含有不同的酶,则不同细胞功能不同,D正确。
故选B。
9. 下图是酶作为细胞代谢催化剂的作用机制图,据图分析,下列相关说法错误的是( )
A. E2表示酶促反应过程中所需的活化能
B. 若pH不适宜,则酶的活性降低,E1变小
C. 与酶相比,无机催化剂对应的E2较大
D. 用加热的方法也能降低反应活化能
【答案】D
【详解】A、酶的作用机理是降低化学反应的活化能,由图可知,E2表示酶促反应过程中所需的活化能,A正确;
B、若pH不适宜,则酶的活性降低,酶催化化学反应的活化能升高,则降低的活化能减少,即E1变小,B正确;
C、与酶相比,无机催化剂降低的化学能低,则无机催化剂对应的E2较大,C正确;
D、加热的作用原理是为化学反应提供能量,D错误。
故选D。
10. ATP在细胞内的含量很少,但转化速度很快,如图表示ATP与ADP的相互转化示意图,下列说法正确的是( )
A. 放能反应释放的能量大部分用于过程①
B. 细胞中的吸能反应一般与过程②相关联
C. 植物叶肉细胞中的过程①主要指呼吸作用
D. 所有细胞中产生ATP的共同场所是线粒体
【答案】B
【分析】题图分析,①为ATP的合成,常与放能反应相联系,②为ATP的水解,常与吸能反应相联系。
【详解】A、放能反应释放的能量大部分以热能的形式释放,少部分用于过程①ATP的合成,A错误;
B、细胞中的吸能反应一般与过程②ATP的水解相联系,B正确;
C、植物叶肉细胞中产生的ATP主要是光合作用,C错误;
D、原核细胞没有线粒体,原核细胞通过呼吸作用也产生ATP,D错误。
故选B。
11. 酵母菌在有氧和无氧条件下都能生存,属于兼性厌氧菌。下图表示某实验小组利用5%的葡萄糖培养液在不同O2浓度下培养酵母菌过程中获得的气体交换相对值。下列说法错误的是( )
A. 当O2浓度为a时,有利于酵母菌发酵产生酒精
B. 当O2浓度为b时,酵母菌有氧呼吸消耗的葡萄糖量比无氧呼吸多
C. 当O2浓度为c时,培养液中葡萄糖的消耗速率较O2浓度为a时低
D. 当O2浓度为d时,酵母菌代谢旺盛,繁殖较快
【答案】B
【分析】有氧呼吸和无氧呼吸的葡萄糖量与二氧化碳的关系,有氧呼吸葡萄糖和二氧化碳的关系是1:6,无氧呼吸葡萄糖和二氧化碳的关系是1:2,无氧呼吸时产生的酒精和二氧化碳的关系为1:1。
【详解】A、由图可知,当O2浓度为a时,O2的吸收量为零,此时只进行无氧呼吸,有利于酵母菌发酵产生酒精,A正确;
B、由图可知,当O2浓度为b时,有氧呼吸氧气的吸收量为4,CO2的释放量为4,有氧呼吸消耗葡萄糖的量为2/3,无氧呼吸CO2的释放量为2,无氧呼吸消耗葡萄糖的量为1,所以酵母菌有氧呼吸消耗的葡萄糖量比无氧呼吸少,B错误;
C、由图可知,当O2浓度为c时,培养液中有氧呼吸氧气的吸收量为4.5,CO2的释放量为4.5,消耗葡萄糖的量为0.75,无氧呼吸CO2的释放量为1,无氧呼吸消耗葡萄糖的量为0.5,此时葡萄糖的消耗量为1.25,而O2浓度为a时,无氧呼吸CO2的释放量为10,无氧呼吸消耗葡萄糖的量为5,故此时培养液中葡萄糖的消耗速率较O2浓度为a时低,C正确;
D、由图可知,当O2浓度为d时,O2的吸收量和CO2的释放量相等,此时只进行有氧呼吸,酵母菌代谢旺盛,繁殖较快,D正确。
故选B。
12. 将某植物置于密闭玻璃罩中,可通过检测玻璃罩内CO2浓度的变化,来了解该植物一天内的生理状态。下图为该植物生长过程中,昼夜24小时内密闭玻璃罩中CO2浓度随时间的变化曲线。下列说法正确的是( )
A. 可利用C点与E点对应的CO2浓度差值来判断有机物是否积累
B. 该植物光合速率等于呼吸速率的时间大约是上午10点
C. 细胞呼吸作用产生的[H]和ATP都能用于光合作用的暗反应
D 据图分析可知,该植物经过一昼夜,体内有机物总量有所增加
【答案】D
【分析】根据题意和图示分析可知:由于玻璃罩密闭,玻璃罩内CO2浓度上升表示呼吸作用大于光合作用或只进行呼吸作用;当玻璃罩内CO2浓度下降时,表示光合作用大于呼吸作用,图中C点和E点时表示光合作用强度等于呼吸作用强度,明确知识点,梳理相关知识,分析题图,根据选项描述结合基础知识做出判断。
【详解】A、可利用O点与G点对应的CO2浓度差值来判断有机物是否积累,如果 G 点高于 O 点,说明经过一昼夜植物体内的有机物总量减少,如果 G 点等于 O 点,说明经过一昼夜植物体内的有机物总量不变,如果 G 点小于 O 点,说明经过一昼夜植物体内的有机物总量增加,A错误;
B、图中C点和E点时表示光合作用强度等于呼吸作用强度,对应的时间大约为6点和18点,B错误;
C、光合作用光反应产生的NADPH和ATP都能用于光合作用的暗反应,C错误;
D、据图分析可知,该植物经过一昼夜,CO2浓度减少,说明总体光合大于呼吸,有机物总量有积累,D正确。
故选D。
13. 下图表示四种不同细胞的细胞周期及分裂期的时长,下列相关叙述错误的是( )
A. 在四种细胞中,甲是观察有丝分裂最好的材料
B. 可推测分裂间期所经历的时间都比分裂期长
C. 改变温度可能会改变细胞周期的时长
D. 四种细胞有可能来自同一生物个体
【答案】A
【分析】同一植物,不同部位的细胞,细胞周期的持续时间可能不同;同一植物,同一部位的细胞,细胞周期不是同步进行的;选择观察有丝分裂的实验材料,应该选择分裂期占细胞周期比例最大的生物组织。
【详解】A、选择观察有丝分裂的实验材料,应该选择分裂期占细胞周期比例最大的生物组织,即从细胞分裂周期来看,四组材料中丁组作为实验材料最适合,A错误;
B、据图可知,分裂间期所经历的时间都比分裂期长,B正确;
C、温度会影响酶活性,因此不同材料在不同温度下细胞周期持续时间不同,C正确;
D、同一植物,不同部位的细胞,细胞周期的持续时间不同,故四组植物材料可以来自于同一植物个体,D正确。
故选A。
14. 人体细胞中的基因可分为两类:一类是所有细胞中均要表达的基因,叫“管家基因”,另一类是不同类型细胞中特异性表达的基因,叫“奢侈基因”。下表为同一个体不同细胞中甲、乙、丙、丁四种基因的表达情况(√表示表达)。下列说法错误的是( )
A. 表中的丁基因可能属于“管家基因”
B. 甲基因可能表示控制胰岛素合成的基因
C. 细胞分化的实质是“奢侈基因”的选择性表达
D. 表中的三种细胞中核基因和RNA种类均不同
【答案】D
【分析】细胞分化是指在个体发育中,由一个或一种细胞增殖产生的后代,在形态,结构和生理功能上发生稳定性差异的过程。细胞分化的实质:基因的选择性表达。
【详解】A、由表可知,丁基因在三种细胞中均表达,结合题中信息可知其可能属于管家基因,A正确;
B、甲基因只在胰岛B细胞中表达,而胰岛素为胰岛B细胞的特定分泌物,故甲基因可能表示控制胰岛素合成的基因,B正确;
C、细胞分化的实质是奢侈基因的选择性表达,管家基因在每种细胞中都能表达,C正确;
D、细胞分化并不改变细胞的遗传物质,因此表中三种细胞中核基因相同,同时丁基因在三种细胞都表达,则RNA种类应为不完全相同,D错误。
故选D。
15. 端粒被科学家称作“生命时钟”,是存在于真核细胞染色体末端的一小段DNA—蛋白质复合体,细胞每分裂一次,端粒就缩短一截,端粒缩短到一定程度,细胞会衰老。如果端粒酶的活性较高,端粒就不易缩短。下列说法正确的是( )
A. 端粒是位于染色体两端的具有特殊序列的DNA片段
B. 端粒变短会导致细胞内所有酶的活性降低,代谢变慢
C. 如果端粒酶的活性很高,人体细胞就不会衰老、凋亡
D. 细胞衰老和凋亡的过程中存在着基因的选择性表达
【答案】D
【分析】衰老细胞的特征:(1)细胞内水分减少,细胞萎缩,体积变小,但细胞核体积增大,染色质固缩,染色加深;(2)细胞膜通透性功能改变,物质运输功能降低;(3)细胞色素随着细胞衰老逐渐累积;(4)有些酶的活性降低;(5)呼吸速度减慢,新陈代谢减慢。
【详解】A、端粒是位于染色体两端的一小段DNA—蛋白质复合体,A错误;
B、端粒变短会导致细胞内多种酶的活性降低,代谢变慢,有些酶的活性增强,如细胞衰老有关的酶,B错误;
C、细胞的衰老除了与端粒有关,还有其他因素的影响,细胞凋亡是受基因调控的过程, 所以如果端粒酶的活性很高,人体细胞也会衰老、凋亡,D错误;
D、细胞衰老和凋亡的过程都是由基因调控的,都存在着基因的选择性表达,D正确。
故选D。
二、非选择题:本题共5小题,共55分。
16. 下图表示某哺乳动物乳腺细胞内多种蛋白质的合成和转运过程,其中A、B、C、D表示不同蛋白质,E代表氨基酸,F表示肽链,①-⑦代表细胞结构。回答下列问题:
(1)分泌蛋白最初是在图中的___________(填序号)上合成的。细胞代谢的控制中心是图中的[ ]___________(填序号及名称)。
(2)分离各种细胞器的常用方法是______________________,该方法主要是采取______________________来分离不同大小颗粒的。研究分泌蛋白的合成与运输过程时,常用______________________法来追踪物质的运行和变化规律。
(3)E物质从细胞外进入细胞形成D蛋白并排到细胞外,需经过的膜结构依次是______________________(用“→”和序号表示)。
(4)图中A类蛋白在游离核糖体上合成后,直接存在于细胞质基质中。下列蛋白质中属于A类蛋白的是___________.
a.细胞骨架蛋白 b.水通道蛋白 c.抗体 d.胃蛋白酶
【答案】(1)①. ① ②. ⑥细胞核
(2)①. 差速离心法 ②. 逐渐提高离心速度 ③. 放射性同位素标记
(3)⑦→③→④→⑦ (4)a
【分析】分析图甲:①是游离在细胞质基质中的核糖体;②为附着在内质网上的核糖体;③为内质网;④为高尔基体;⑤为线粒体;⑥为细胞核;⑦为细胞膜。A、B、C、D表示细胞内几种蛋白质的合成和转运过程。
【小问1详解】
蛋白质都是在①核糖体上合成的,细胞代谢的控制中心是细胞核是图中的⑥。
【小问2详解】
由于不同的细胞器质量不同,采用差速离心法分离细胞中的各种细胞器,该方法主要是采取逐渐提高离心速度分离不 同大小颗粒的方法。放射性同位素标记技术常用于追踪物质运行和变化规律的研究。
【小问3详解】
D是分泌蛋白质,E经过⑦进入细胞后,应该先进入③,再通过④最后又通过⑦分泌到细胞外。
小问4详解】
a、细胞骨架蛋白合成后位于细胞质基质,a符合题意;
b、水通道蛋白合成后分布于生物膜上,b不符合题意;
cd、抗体和胃蛋白酶属于分泌蛋白,合成以后需要分泌到细胞外,cd不符合题意。
故选a。
17. 下图表示渗透作用装置,图中S1、S2中溶质不能通过半透膜,据图回答下列问题:
(1)与扩散作用相比,渗透作用必须有___________,而扩散作用不一定需要;扩散作用适用于各种物质,而渗透作用仅指___________分子。
(2)在上图装置中,当△h保持不变时,半透膜两侧的水分子___________(填“是”或“不是”)静止不动的;此时S1、S2溶液浓度的大小关系为___________。
(3)在上图装置中,如果半透膜面积增大一倍,其他条件不变,则△h___________(填“会”或“不会”)发生变化,而达到H的时间会___________。
(4)若上图装置中的S1为葡萄糖溶液,S2为麦芽糖溶液,当△h如图所示不再变化时,同时向漏斗和烧杯内加入等量的麦芽糖酶,则漏斗内液面会___________(填“降低”“升高”或“不变”)。
【答案】(1)①. 半透膜 ②. 溶剂
(2)①. 不是 ②. S1>S2
(3)①. 不会 ②. 缩短
(4)降低
【分析】渗透作用发生的条件是具有半透膜,半透膜两侧具有浓度差,渗透平衡时液面差△h与浓度差的大小有关,浓度差越大,△h越大。图中由于漏斗内的溶液浓度高,因此烧杯中的水分子通过渗透作用进入漏斗,使漏斗内液面升高,渗透平衡时△h会产生压力与漏斗内因溶液浓度差产生的压力的大小相等,因此漏斗内的浓度仍然大于漏斗外。
【小问1详解】
与扩散作用相比,渗透作用必须有半透膜,而扩散作用不一定需要。渗透作用仅指溶剂分子,而扩散作用适用于各种物种。
【小问2详解】
当△h保持不变时,半透膜两侧的水分子依然会进出半透膜,并不是静止不动的,由于产生的高度差存在静水压,因此当△h保持不变时,S1的浓度依然大于S2的浓度。
【小问3详解】
半透膜两侧溶液的浓度差不变,液面高度差H不会变,但是由于半透膜面积增大,因此达到H的时间会变短。
【小问4详解】
图中S1、S2中溶质不能通过半透膜,同时向漏斗和烧杯内加入等量的麦芽糖酶,S2中的麦芽糖在麦芽糖酶的催化下发生水解,使得S2中溶质微粒数目增多,S2的渗透压增大,则漏斗的液面会降低。
18. 图1表示有氧呼吸过程,①②③表示有氧呼吸的三个阶段,A-F表示物质。图2表示在细胞呼吸过程中,线粒体内膜上的质子泵将NADH(即[H])分解产生的H+转运到膜间隙,使膜间隙中H+浓度增大,大部分H+又通过结构①回流至线粒体基质,同时驱动ATP的合成。回答下列问题:
(1)细胞有氧呼吸的实质是在有氧气参与的情况下,有机物彻底氧化分解,将储存在有机物中稳定的化学能释放出来,并将一部分能量转移到ATP的______________________中暂时储存。
(2)有氧呼吸的反应物和生成物中都有水,图1中表示水的是___________(填字母)。
(3)图1中,表示CO2的是___________(填字母),水稻根尖细胞中,能够产生CO2的具体场所是______________________。
(4)图2中H+由膜间隙运向线粒体基质的运输方式是___________,该过程发生于图1的___________(填序号)阶段。图2中①的作用有______________________(答出两点)。
(5)图1中A表示___________,葡萄糖不能直接进入线粒体进行氧化反应的原因与线粒体膜上不含有______________________有关。
【答案】(1)特殊的化学键
(2)EF (3)①. B ②. 细胞质基质和线粒体基质
(4)①. 协助扩散 ②. ③ ③. 运输H+并合成ATP
(5)①. 丙酮酸 ②. 葡萄糖转运蛋白
【分析】有氧呼吸过程分为三个阶段:有氧呼吸第一阶段是葡萄糖酵解形成丙酮酸和[H],释放少量能量发生在细胞质基质中;有氧呼吸第二阶段是丙酮酸和水反应产生二氧化碳和还原氢,释放少量能量,发生在线粒体基质中;有氧呼吸第三阶段是[H]和氧气结合形成水,产生大量能量,发生在线粒体内膜上。
【小问1详解】
ATP的特殊的化学键含有大量的能量,所以有机物彻底氧化分解,将储存在有机物中稳定的化学能释放出来,并将一部分能量转移到ATP的特殊的化学键中储存。
【小问2详解】
有氧呼吸的第二阶段水是反应物对应图1中的F,第三阶段生成物中有水对应图1中的E。
【小问3详解】
有氧呼吸第二阶段产生CO2,对应图1中的B,水稻根尖细胞中,有氧呼吸在线粒体基质能够产生CO2,无氧呼吸第二阶段在细胞质基质产生CO2。
【小问4详解】
根据题意可知,H+由线粒体基质向膜间隙的跨膜运输是由高浓度向低浓度一侧运输,属于协助扩散,该过程发生在线粒体内膜,是有氧呼吸的第三阶段,对应图1中的③。①能够驱动ATP的合成,且H+通过①从膜间隙进入线粒体基质内,说明①即能运输H+并能合成ATP。
【小问5详解】
图1中葡萄糖在呼吸的第一阶段被分解为丙酮酸,则A代表丙酮酸,C代表[H],由于线粒体膜上没有葡萄糖转运蛋白,所以葡萄糖不能直接进入线粒体。
19. 下图表示在一定CO2浓度和温度为25℃条件下,测定某植物叶片在不同光照条件下的光合速率曲线。回答下列问题:
(1)由图可知,该植物的呼吸速率是___________。
(2)图中B点所对应的光照条件下,该植物的叶肉细胞中能够产生ATP的场所有______________________。
(3)C点时,该植物叶片固定的CO2量为__________mg·(100cm2·h)-1,叶绿体释放的O2的去向是______________________;在一昼夜中,将该植物叶片置于C点所示光照强度条件下11h,其余时间置于黑暗中,则每100cm2叶片一昼夜中CO2的净吸收量为___________mg。
(4)已知该植物光合作用和细胞呼吸的最适温度分别为25℃和30℃。若将实验温度提高到30℃(其余条件不变),则图中B点将___________移,C点将___________移。
【答案】(1)5mg·(100cm2·h)-1
(2)细胞质基质、线粒体、叶绿体
(3)①. 15 ②. 用于自身细胞呼吸和释放到细胞外 ③. 45
(4)①. 右 ②. 左下
【分析】根据题意和图示分析可知:A点时光照为0,只进行呼吸作用,因此对应的值为呼吸作用强度;C点为光饱和点对应的净光合速率,而净光合速率=真光合速率-呼吸速率。在温度改变时,温度改变了酶的活性,进而影响光合作用和呼吸作用速率。
【小问1详解】
图中可以看出,光照强度为0时A点对应的值即为呼吸速率,是5mg·(100cm2·h)-1。
【小问2详解】
B点所对应的光照条件下,叶肉细胞既进行光合作用,也进行呼吸作用,则叶肉细胞产生ATP的场所有细胞质基质、线粒体和叶绿体。
【小问3详解】
C点时,该植物叶片固定的CO2量为10+5=15mg·(100cm2·h)-1。C点时光合速率大于呼吸速率,叶绿体释放的O2一方面用于自身的细胞呼吸,另一方多余的O2释放到细胞外。图中可得,在C点光照下植物的净光合速率为10mg/(100cm2•h)-1,则每100cm2叶片一昼夜中CO2的净吸收量=光照时净光合作用总量-黑暗时呼吸作用量=10×11-5×13=45mg。
【小问4详解】
若将温度提高到30℃的条件下,光合作用酶活性下降,光合速率下降,而呼吸作用酶活性上升,呼吸速率上升,因此要达到光补偿点,必须光照增强,即B点右移,而净光合作用=光合作用总量-呼吸作用量,此值将减小,C点左下移。
20. 1858年,德国医生和病理学家魏尔肖对细胞学说进行了重要补充,并提出:“细胞通过分裂产生新细胞”。不仅解释了个体发育,也为后来生物进化论的确立埋下了伏笔。
回答下列问题:
(1)细胞学说的建立标志着生物学的研究进入了___________,并为后来进入分子水平和生物进化论的确立打下基础。
(2)与动植物细胞有丝分裂过程都有关的细胞器有___________;高等动植物细胞有丝分裂过程中均会形成纺锤体,二者纺锤体形成过程的主要不同点在于_________________________________。
(3)蛙的红细胞的分裂方式是___________,与有丝分裂相比,该分裂方式的特点是分裂过程中______________________。
(4)下图1表示某同学在显微镜下看到的洋葱根尖细胞有丝分裂简图;图2表示洋葱根尖细胞有丝分裂过程中某时期染色体和核DNA相对数量的关系。
图1中的图像按先后顺序排列应为___________,其中___________(填序号)所对应时期的染色体与核DNA数量关系一定与图2相符。某同学欲观察洋葱根尖细胞中染色体的数目与形态,且要观察得最为清楚,需将装片向视野的___________移动。
【答案】(1)细胞水平
(2)①. 核糖体、线粒体 ②. 动物细胞由中心体发出星射线形成纺锤体,高等植物细胞由细胞两极发出纺锤丝形成纺锤体
(3)①. 无丝分裂 ②. 不出现纺锤体和染色体
(4)①. ④②①③ ②. ②④ ③. 右上
【分析】有丝分裂过程:(1)间期:进行DNA的复制和有关蛋白质的合成,即染色体的复制;(2)前期:核膜、核仁逐渐解体消失,出现纺锤体和染色体;(3)中期:染色体形态固定、数目清晰,是观察染色体形态和数目的最佳时期;(4)后期:着丝粒分裂,姐妹染色单体分开成为染色体,均匀地移向两极;(5)末期:核膜、核仁重建、纺锤体和染色体消失。
【小问1详解】
细胞学说的建立标志着生物学的研究进入了细胞水平,并为后来进人分子水平和生物进化论的确立打下基础。
【小问2详解】
动物有丝分裂前期由中心体形成纺锤体、线粒体为分裂过程提供能量,植物细胞有丝分裂末期需要高尔基体形成细胞壁,动植物细胞分裂间期需要理由核糖体进行蛋白质的合成,所以与动植物细胞有丝分裂过程都有关的细胞器有核糖体、线粒体。
【小问3详解】
蛙的红细胞通过无丝分裂进行增殖,无丝分裂过程不出现纺锤体和染色体。
【小问4详解】
①着丝粒分裂,是有丝分裂后期,②着丝粒排列在赤道板上,是有丝分裂中期,③形成细胞板,是有丝分裂末期,④染色体形成,是有丝分裂前期。先后顺序排列应为④②①③。其中④②前期和中期都含有染色单体,染色体:DNA=1:2,与图2相符。观察染色体的数目和形态最好的时期为②有丝分裂中期,由于显微镜下形成的是倒立的像,所以为了将②移动到视野中央,则要将装片向视野的右上方移动。
细胞种类
甲
乙
丙
丁
胰岛B细胞
√
√
(胚胎中)眼晶状体细胞
√
√
神经细胞
√
√
相关试卷
这是一份安徽省合肥市第六中学2024-2025学年高一上学期期中考试生物试卷,共4页。
这是一份安徽省合肥市六校联盟2023-2024学年高一上学期1月期末生物试卷(Word版附解析),文件包含安徽省合肥市六校联盟2023-2024学年高一1月期末生物试题Word版含解析docx、安徽省合肥市六校联盟2023-2024学年高一1月期末生物试题Word版无答案docx等2份试卷配套教学资源,其中试卷共25页, 欢迎下载使用。
这是一份安徽省合肥市一中肥东分校2023-2024学年高一上学期期末生物试卷(Word版附解析),文件包含安徽省合肥市一中肥东分校2023-2024学年高一上学期期末生物试题原卷版docx、安徽省合肥市一中肥东分校2023-2024学年高一上学期期末生物试题Word版含解析docx等2份试卷配套教学资源,其中试卷共22页, 欢迎下载使用。