


山东省2024届高三生物上学期12月阶段性检测试题
展开
这是一份山东省2024届高三生物上学期12月阶段性检测试题,共9页。
本试卷共8页,满分100分,考试用时90分钟。
注意事项:
1.答卷前,考生务必将自己的姓名、考生号等填写在答题卡和试卷指定位置。
2.回答选择题时,选出每小题答案后,用铅笔把答题卡上对应题目的答案标号涂黑。如需改动,用橡皮擦干净后,再选涂其他答案标号。回答非选择题时,将答案写在答题卡上。写在本试卷上无效。
3.考试结束后,将本试卷和答题卡一并交回。
一、选择题:本题共15小题,每小题2分,共30分。每小题只有一个选项符合题目要求。
1.二硫键异构酶(PDI)参与蛋白质氧化折叠形成二硫键的过程。通常PDI在哺乳动物细胞衰老组织中表达过量,敲除PDI能够延缓干细胞的衰老。PDI缺失会导致内质网向细胞核释放的H₂O₂量显著减少,进而下调与细胞衰老相关的SERPINE1基因的表达量。下列说法错误是
A.蛋白质氧化折叠形成二硫键的过程可能会产生H₂O₂
B.二硫键可以在一条肽链内部形成,也可以形成于不同肽链之间
C.PDI可以通过减少H₂O₂含量来影响SERPINE1基因的表达,进而延缓细胞的衰老
D.阻断H₂O₂向细胞核的运输过程,可作为抗衰老药物研究的一种思路
2.下列关于细胞的结构和功能叙述正确的是
A.叶绿体具有双层膜结构,内膜向里凹陷形成基粒,增大了光反应的场所
B.支原体和植物细胞都含有细胞壁,植物细胞属于真核生物,支原体属于原核生物
C.溶酶体主要分布在动物细胞中,内部含有多种水解酶,能吞噬、杀死衰老、损伤的细胞器
D.中心体由两个互相垂直排列的中心粒及周围物质组成,与细胞的有丝分裂有关
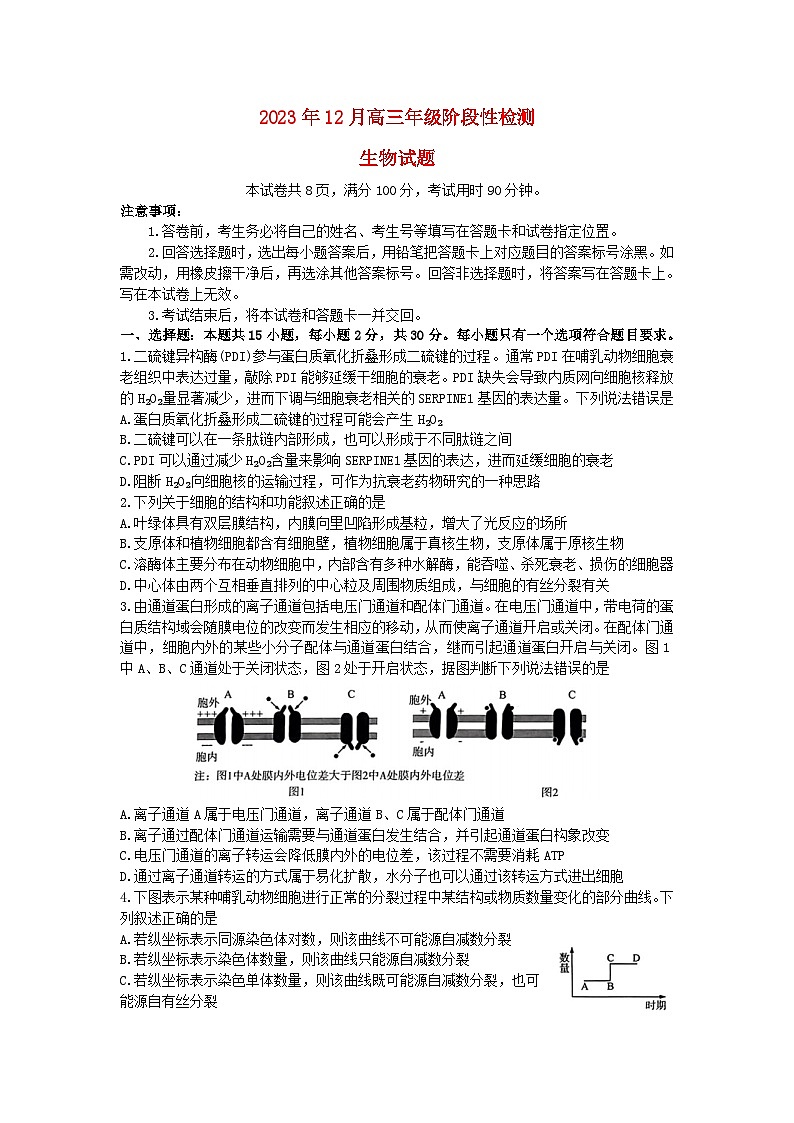
3.由通道蛋白形成的离子通道包括电压门通道和配体门通道。在电压门通道中,带电荷的蛋白质结构域会随膜电位的改变而发生相应的移动,从而使离子通道开启或关闭。在配体门通道中,细胞内外的某些小分子配体与通道蛋白结合,继而引起通道蛋白开启与关闭。图1中A、B、C通道处于关闭状态,图2处于开启状态,据图判断下列说法错误的是
A.离子通道A属于电压门通道,离子通道B、C属于配体门通道
B.离子通过配体门通道运输需要与通道蛋白发生结合,并引起通道蛋白构象改变
C.电压门通道的离子转运会降低膜内外的电位差,该过程不需要消耗ATP
D.通过离子通道转运的方式属于易化扩散,水分子也可以通过该转运方式进出细胞
4.下图表示某种哺乳动物细胞进行正常的分裂过程中某结构或物质数量变化的部分曲线。下列叙述正确的是
A.若纵坐标表示同源染色体对数,则该曲线不可能源自减数分裂
B.若纵坐标表示染色体数量,则该曲线只能源自减数分裂
C.若纵坐标表示染色单体数量,则该曲线既可能源自减数分裂,也可能源自有丝分裂
D.若纵坐标代表核DNA数量,则AC段能发生基因的自由组合
5.细胞周期依次包括G1期、S期、G2期和M期4个阶段,G1期合成RNA、核糖体和蛋白质,S期合成DNA。G1期的时长对细胞分裂能否正常完成以及细胞能否存活影响显著。酵母菌中的SBF蛋白是细胞周期中的关键转录因子,Whi5蛋白是通过与SBF结合来干扰其活性的调节蛋白。Whi5蛋白数量不会随着持续产生其他蛋白质的酵母菌生长而增长,当Whi5蛋白数量在总蛋白质中所占的比值降到一个特定值时,会触发其结合SBF,开启DNA的合成。下列说法错误的是
A.从G1期到S期的过渡可能需要SBF蛋白的失活
B.随着细胞的长大,Whi5蛋白的活性受到抑制
C.酵母细胞的有丝分裂过程中不包含S期
D.研发特异性阻断Whi5蛋白与SBF蛋白结合的药物,可以为癌症的治疗提供新思路
6.关于基因、DNA、染色体和染色体组的叙述,正确的是
A.等位基因均成对排布在同源染色体上
B.双螺旋DNA中互补配对的碱基所对应的核苷酸方向相反
C.染色体的组蛋白被修饰造成的结构变化不影响基因表达
D.一个物种的染色体组数与其等位基因数一定相同
7.DNA中的胞嘧啶甲基化后可自发脱氨基变为胸腺嘧啶。下列叙述错误的是
A.启动子被甲基化后可能影响RNA聚合酶与其结合
B.某些甲基化修饰可以遗传给后代,使后代出现同样的表型
C.胞嘧啶的甲基化能够提高该位点的突变频率
D.基因模板链中的甲基化胞嘧啶脱氨基后,不影响该基因转录产物的碱基序列
8.双脱氧核苷酸(ddNTP)常用于DNA测序,其结构与脱氧核苷三磷酸(dNTP)的结构相似,能参与DNA的合成,且遵循碱基互补配对原则。已知ddNTP按碱基互补配对的方式加到正在复制的子链中后,子链的伸延立即终止。分离4个人工合成体系中所有子链片段,分泳道进行电泳(其分离原理仅依据分子量大小),用放射自显影法显示后结果如图。下列相关叙述正确的是
A.图中所测片段的某条链序列为3'-GATCCGAAT-5'
B.图中所测片段的某条链序列为3'-TAAGCCTAG-5'
C.在反应体系①中加入的原料是dGTP,dATP,dTTP.dCTP
D.四个在反应管中都需要加入缓冲液、模板、引物、TaqDNA聚合酶和DNA连接酶
9.利用农杆菌转化法,将含有抗锈病基因T-DNA插入到普通小麦(6n=42)受精卵的某条染色体上,在含32P的培养液中培养得到一株抗锈病小麦M,选取植株M的一个细胞(每条单链均被32P标记)置于不含32P的培养液中培养,得到4个子细胞。对子细胞进行相关检测。若不考虑其他变异,则下列叙述正确的是
A.若每个子细胞中均含32P,则一定进行有丝分裂
B.若子细胞含32P染色体数分别为42、0、21,21,则一定进行有丝分裂
C.对该小麦基因组测序,需要检测22条染色体
D.植株M自交3代,每一代只选择抗锈病,F₃中抗锈病的基因频率为1/3
10.下列有关进化的内容的叙述错误的是
A.化石是指通过自然作用保存在沉积岩中的古代生物遗体、遗物或生活痕迹
B.不同物种之间、生物与无机环境之间在相互影响中不断进化和发展,就是协同进化
C.寒武纪大爆发后,生态系统由两极生态系统演变为三极生态系统
D.原始的陆生植物蕨类植物由海洋植物进化而来
11.关于稳态调节的叙述,错误的是
A.机体中衰老或突变的细胞被及时识别和清除以实现免疫自稳
B.体液中CO₂浓度适度升高使脑干呼吸中枢兴奋,从而调节呼吸运动
C.细胞外液中的缓冲对HCO3-/H₂CO₃可用于维持内环境酸碱平衡
D.垂体合成的促性腺激素一经靶细胞接受并起作用后就失活
12.“四面荷花三面柳,一城山色半城湖”描写的是泉城济南的美景。春季,飞舞的柳絮却引起一些人过敏反应,下列说法不正确的是
A.从免疫学的角度来看,柳絮属于引起过敏反应的抗原物质,即过敏原
B.过敏反应的产生与过敏原及其相应的抗体有关
C.许多过敏反应有明显的遗传倾向,但初次接触柳絮的人不会出现上述过敏反应
D.柳絮与裸露的皮肤或消化道、呼吸道接触,导致B淋巴细胞释放组胺,引起组织水肿
13.下图表示人体的甲、乙、丙、丁四种体液之间的不完全的物质交换关系,a、b表示某类细胞,下列说法正确的是
A.若乙是肝细胞的细胞内液,则毛细淋巴管壁细胞的内环境是丙和丁
B.若乙是机体的细胞内液,则甲、丙、丁的组成占比之和大于乙
C.若乙是红细胞的细胞内液,则图中应补充的箭头为丁→甲,且图中甲的蛋白质含量最高
D.若食物中的糖类进入肝细胞的运输途径为丙→甲→丙→a,则丙为组织液
14.癫痫是一种脑功能短暂障碍的慢性疾病,发作时大量大脑神经元出现异常过度的同步性放电。患者脑内谷氨酸浓度升高且在发作后长时间内保持高水平。下图为癫痫患者的发病机理图,其中苯巴比妥和噻加宾是两种抗癫痫的药物。据图分析,下说法错误的是
A.癫痫是由于神经细胞释放大量谷氨酸,导致Ca2+和Na+大量通过突触后膜
B.可推测GABA属于抑制性神经递质,噻加宾可抑制对GABA的转运,进而相对提高突触间隙中GABA的浓度
C.可通过提高谷氨酸转运体的活性缓解癫痫症状
D.苯巴比妥作用于突触后膜上的GABA受体,可干扰Cl-通道开放,使突触后神经元兴奋性降低
15.合胞病毒(RSV)可引起人体产生细胞因子IL-1,IL-1的功能之一是与POA脑区的神经星形胶质细胞联系,启动酶COX2的表达,促进PGE2(疼痛递质)与POA脑区神经元上的相关受体EP3结合,抑制POA脑区的神经元活性,提高体温调定点,引起机体发烧。下列说法错误的是
A.发烧时感到冷是因为机体的产热量小于散热量
B.IL-1属于免疫活性物质,人体中的免疫活性物质并不都是由免疫细胞产生
C.可采取物理降温或药物降温的措施应对由于感染RSV引起的体温过高现象
D.若RSV攻击EP3基因缺陷个体,机体可能不会出现发烧现象
二、选择题:本题共5小题,每小题3分,共15分。每小题有一个或多个选项符合题目要求,全部选对得3分,选对但不全的得1分,有选错的得0分。
16.玉米生长期遇高温天气会对籽粒产量产生不良影响,研究人员采用室内盆栽实验,将生长至灌浆期(玉米籽粒形成期,这时候需要养分和水分充足。)的玉米进行白天平均温度为37℃,持续30d的高温处理(HT组);以自然温度为对照(CK组),白天平均温度为31℃,测定相关代谢指标,结果如下图所示。下列说法正确的是
A.HT组叶绿素相对含量下降,可以说明灌浆期的玉米对高温胁迫的抵御能力相对较弱
B.高温胁迫下玉米的净光合速率小于自然温度下玉米的净光合速率
C.图示数据说明HT组玉米籽粒的产量一定小于CK组
D.阴雨天会缓解高温,有利于玉米灌浆期籽粒有机物的积累
17.当细胞处于缺氧、DNA损伤等情况下,TP53基因表达产生p53蛋白。p53蛋白可以与促凋亡蛋白Bax作用,使其与抗凋亡蛋白Bcl-2解聚。被释放的2个Bax可以形成二聚体插人线粒体膜上形成跨膜通道,使线粒体释放细胞色素C等促凋亡因子:促凋亡因子在细胞质中通过招募一系列蛋白引起细胞凋亡。下列叙述正确的是
A.正常细胞中,Bax与Bcl-2结合,可抑制细胞凋亡的发生
B.在缺氧、DNA损伤等情况下,由P53蛋白引起的细胞凋亡是被动的且对生物体是不利
C.可通过提高癌细胞内Bax与Bcl-2的比值,促进癌细胞凋亡
D.细胞凋亡频繁发生于正在发育中的生物体内,而成熟生物体内较少发生
18.某单基因遗传病的系谱图如下,其中Ⅱ-3不携带该致病基因。不考虑基因突变和染色体变异。下列分析正确的是
A.若该致病基因位于常染色体,Ⅲ-1与正常女性婚配,子女患病概率相同
B.若该致病基因位于性染色体,Ⅲ-1患病的原因是性染色体间发生了交换
C.若该致病基因位于性染色体,Ⅲ-1与正常女性婚配,女儿的患病概率高于儿子
D.Ⅲ-3与正常男性婚配,子代患病的概率为1/2
19.家猫体色由X染色体上一对等位基因B、b控制,只含基因B的个体为黑猫,只含基因b的个体为黄猫,其他个体为玳瑁猫,由于雌性杂合玳瑁猫(XBXb)的X染色体在发育早期细胞中随机失活,XB染色体失活的细胞的有丝分裂细胞产生橙色皮毛斑点,而Xb染色体失活则呈现黑色皮毛斑点。相关的分子机制如图所示,Xist和Tsix表示相关基因。失活的X染色体(Xi)由其上的某个点开始往两头产生皱缩,直到染色体的末端,这个开始产生皱缩的点被称为“X失活中心”,失活的染色体称为“巴氏小体”,雄性个体细胞不会形成巴氏小体。下列叙述错误的是
A.在X染色体失活之前,玳瑁猫的Xist和Tsix两个基因可能都会表达
B.XistRNA吸引的失活因子可能使DNA甲基化或使组蛋白乙酰化
C.形成巴氏小体的X染色体可来源于雌性亲本,也可来源于雄性亲本
D.基因XistRNA的模板链是甲链
20.水钠潴留指水和钠滞留于内环境而引起组织水肿,体重异常增加的现象,也是诱发高血压的常见原因之一。长期高盐饮食、慢性肾功能不全的患者均可导致此现象。下列说法错误的是
A.水钠潴留导致钠在内环境的含量增加,利于动作电位产生并维持神经系统兴奋
B.肾上腺皮质过量分泌醛固酮可能会导致水钠滞留
C.若人体出现对钠的滤过率和重吸收率都增加现象,则会出现水钠潴留
D.可采用抗利尿激素类似物来缓解水钠潴留引起的疾病
三、非选择题:本题共5小题,共55分。
21.(12分)绿色植物叶肉细胞中存在图1所示的光系统I和光系统Ⅱ两个光化学复合物。光系统I主要吸收大于680 nm的远红光;光系统Ⅱ主要吸收680 nm的红光,对远红光的吸收很小。光系统I和光系统Ⅱ是以串联的方式通过协同作用完成电子从H₂O到NADP+的传递,该电子传递链最终驱动ATP的生成。图2表示不同波长的吸收光谱和对应的氧气量子产额(衡量吸收一定光子所生成氧分子的量)
(1)绿色植物叶肉细胞中吸收光能的色素位于______;“绿叶中色素的提取和分离”实验中分离光合色素的原理是_______。
(2)据图分析,光反应过程中最初电子供体和最终电子受体分别是______;CF₁和CF0所组成蛋白质复合体的功能是________;图1中完成的能量转换为:光能→________能→_______能。
(3)如果单独用红光处理量子产额为0.1单位,单独用远红光处理量子产额为0.02单位,而两种光一起照射氧气量子产额______(填“大于”或“等于”或“小于”)0.12单位,原因是 ______。
(4)图2中AB段吸收光谱百分比处于上升阶段,而对应的量子产额却逐渐下降,原因是______。
22.(12分)某研究小组开发了“智能”胰岛素IA,IA与胰岛素分子结构完全不同,但具有和胰岛素一致的生理学效应。研究小组以体外培养的胰岛B细胞做了一下实验:将离体胰岛B细胞随机均等分为甲、乙、丙三组,甲组加入1mml/L葡萄糖溶液,乙组加入8 mml/L葡萄糖溶液,丙组加入8mml/L葡萄糖溶液与IA,其他条件相同且适宜,一段时间后检测各组胰岛素的分泌情况,实验结果如图所示。请回答下列相关问题:
(1)人体的胰岛能分泌两种在血糖调节方面相抗衡的激素,其中胰高血糖素的主要作用是______,使血糖浓度回升到正常水平。当血糖浓度升高时,机体可通过三条调节途径来降低血糖:途径一:迷走神经兴奋后促进相关胃肠激素释放,这些激素作用于胰岛B细胞,胰岛素分泌增加,降低血糖,请用箭头和文字的形式写出其余两条降血糖途径:途径二:______,途径三:______。
(2)对比该实验的甲、乙两组,可得出的结论是:______。研究员认为IA可提高胰岛B细胞对葡萄糖的敏感性,上述实验中能支持此结论的依据是:______。
(3)葡萄糖转运蛋白4(GLUT4)是脂肪细胞和骨骼肌细胞协助葡萄糖转运的主要蛋白质,在胰岛素刺激或运动等刺激下可从细胞质转位至细胞膜上。研究发现:IA能够与葡萄糖竞争结合组织细胞膜表面的GLUT4,葡萄糖浓度越高,IA与GLUT4结合量越低,IA与膜上的胰岛素受体结合量越高。请据此分析,IA与所注射的外源普通胰岛素相比,IA在血糖调节方面的优势是______。
(4)研究还发现,老年人皮肤血管硬化,且骨骼肌细胞对葡萄糖摄取量降低。由此推测在寒冷条件下,老年人体温降低的直接原因有________。
23.(9分)治疗性疫苗是一种天然或人工合成的产品或制品,能够通过诱导免疫应答来治疗已经感染病原微生物或已患有某些疾病的机体。mRNA除了可以用于制作预防性疫苗,还可以用于制作治疗癌症的治疗性疫苗。癌细胞表面抗原是TAA。mRNA治疗性疫苗的原理如下图所示:
(1)图中免疫细胞A的名称是,免疫细胞D的名称是________。免疫细胞E的名称是________。
(2)据图可知,TAA的作用有:________
A.与免疫细胞D的受体结合
B.与靶细胞的受体结合
C.刺激免疫细胞D使其分泌抗体
D.参与免疫细胞C的活化,诱导其释放细胞因子
(3)免疫细胞C参与的特异性免疫反应为________
(4)科学家曾尝试将DNA包裹进脂质体制作DNA疫苗,DNA疫苗胞吞后需进入细胞核进行转录产生mRNA。与DNA疫苗相比,mRNA疫苗具有更高的安全性的原因是________。
(5)由于TAA不仅存在于癌细胞表面,正常细胞表面也有少量分布,该方法在杀伤癌细胞的同时也会造成组织细胞受损,请写出解决这一问题的思路________。
24.(9分)植物的生命活动既受激素调节,又受光照等环境因素调节。请回答下列问题。
(1)植物生长发育的调控,是由________、________、________共同完成的。
(2)萌发需要光照的种子一般较小,这是对环境的适应,从物质与能量代谢的角度来看,其意义是________。
(3)已知种子萌发顶勾的形成与重力和生长素的分布有关,如下图所示。据此推测顶勾形成的机理________。
(4)通常情况下,暗处生长的植物株高较大,以获得更多外侧光照,已知植物的向光性生长与红光无关。科学家用化学诱顶勾弯子叶十下胚轴-变剂处理拟南芥的种子,检测幼苗对各种光的反应,发现编内侧号为HY4的突变体在蓝光下长得高,但在红光下正常,说明HY4中突变的基因的功能是________。
25.(13分)某家禽等位基因M/m控制黑色素的合成(MM与Mm的效应相同),并与等位基因T/t共同控制喙色,与等位基因R/r共同控制羽色。研究者利用纯合品系P₁(黑喙黑羽)、P₂(黑喙白羽)和P₃(黄喙白羽)进行相关杂交实验,并统计F,和F₂的部分性状,结果见表。
回答下列问题:
(1)由实验1可判断该家禽喙色的遗传遵循________定律,F₂的花喙个体中纯合体占比为 _______。
(2)为探究M/m基因的分子作用机制,研究者对P₁和P₃的M/m基因位点进行PCR扩增后电泳检测,并对其调控的下游基因表达量进行测定,结果见图1和图2。由此推测M基因发生了碱基的_______而突变为m,导致其调控的下游基因表达量____,最终使黑色素无法合成。
(3)实验2中F₁灰羽个体的基因型为________,F₂中白羽个体的基因型有______种。若F₂的黑羽个体间随机交配,所得后代中白羽个体占比为_____,黄喙黑羽个体占比为______。
(4)利用现有的实验材料设计调查方案,判断基因T/t和R/r在染色体上的位置关系(不考虑染色体交换)。
调查方案:______。
参考答案:
1-5CDBAB 6-10BDABA
11-15ADDDA 16.B 17.AC 18.ABD 19.BD 20.ACD
21. (12分)
(1)类囊体膜(1分)(类囊体、类囊体薄膜也可,其他不得分)各种色素在层析液中的溶解度不同(1分)(要包含两个要点:“层析液”和“溶解度不同”,否则不给分)
(2)H₃0和NADP*(1分)(文字表示也可,先后顺序不可变,不全不得分)催化ATP的合成、转运H(2分)(“催化”1分,“转运、运输或相近意思”1分,多答的不管,只找对的)
电能(1分) 化学能(1分)(前面加上“活跃的”或“ATP、NADPH中的”“有机物中的”都给分,加上“稳定的”不给分)
(3)大于(1分) 光系统I主要吸收远红光,光系统Ⅱ主要吸收红光,两者以串联的方式协同完成电子传递,提高了所吸收光能的利用率(2分)(答出两个光系统“协同完成电子传递”1分,答出“提高光能利用率”1分)
(4)AB段位于红光区,主要驱动光系统Ⅱ,无法形成完整的电子传递链,对所吸收的光能利用率低,水的光解减弱(2分)(答出“AB段位于红光区,主要驱动光系统Ⅱ”或意思相近得1分,答出“无法形成完整的电子传递链”或“光能利用率低”两点任意一项得1分)
22.(12分)
(1)促进肝糖原分解成葡萄糖进入血液,促进非糖物质转变成糖(2分)(要点:“促进肝糖原分解”和“促进非糖物质转化”,两点缺一不可,0分或2分)
血糖升高→胰岛B细胞→胰岛素分泌增加→降低血糖(1分)(至少答出且答对前3项才能给分,没有“升高、增加”这样得关键词,也不给分) 血糖升高→下丘脑→副交感神经→胰岛B细胞→胰岛素分泌增加→降低血糖(1分)(至少答出且答对前5项才能给分,没有“升高、增加”这样得关键词,也不给分)
(2)高浓度葡萄糖会促进胰岛B细胞分泌胰岛素(2分)(各“高浓度促进胰岛素分泌”及类似意思即可,0分或2分)丙组胰岛素相对浓度比乙组高(2分)(要有丙与乙组胰岛素得比较且比较结果正确才能给分,0分或2)
(3)IA降血糖的效果更久,且能据血糖浓度的变化发挥调节作用且能避兔低血糖的风险(2分)(“效果久”,“据血糖浓度的变化发挥调节”,“避免低血糖”三方面答出一点给1分,满分2分。只找对的,多答得不管)
(4)骨骼肌细胞对葡萄糖摄取量降低,导致葡萄糖氧化分解减少,机体产热量少;皮肤血管硬化,收缩能力下降,血流量大,机体散热多,导致体温下降(2分) (“葡萄糖氧化分解减少,机体产热量少”逗号前后两方面都要有,1分;“收缩能力下降,血流量大,机体散热多”三方面都要有,1分)
23.(9分)
(1)细胞毒性T细胞(1分) B细胞(1分)吞噬细胞或巨噬细胞(1分)(答出一项即可,答其他不给分)
(2)AD(1分)
(3)细胞免疫和体液免疫(1分)
(4)DNA进入细胞核有可能会插入遗传物质造成基因突变,而mRNA不需要进入细胞核即可发挥作用(2分)(答出“DNA疫苗会对遗传物质造成影响”,即可得1分;答出“mRNA不需要进入细胞核”或“RNA疫苗不会对遗传物质造成影响”两者之一即可得1分)
(5)降低人体正常细胞对TAA基因的表达(合理即可,0分或2分)(2分)
24(9分)
(1)基因表达调控激素调节环境因素调节(三个位置可颠倒,分别卡“基因表达”“激素”“环境因素”,“调控和调节”两个词语可混用,但必须有一个,如“环境因素调控”可得分,只答“环境因素”不得分,每空1分,共3分)
(2)萌发后能立即进行光合作用,从而避免在无光条件下萌发后不能进行光合作用,导致缺乏有机物而死亡;(2分)(要点:“萌发后能立即进行光合作用”,有这个意思即可得分,0分或2分)
(3)由于受重力影响,顶勾内侧生长素浓度较高,抑制了细胞生长,外侧生长素浓度较低,细胞生长快。(2分)(“内侧生长素浓度较高,抑制了细胞生长”1分;“外侧生长素浓度较低,细胞生长快或促进生长”1分,意思对即可)
(4)参于蓝光反应信号路径(或控制合成的物质可感受蓝光信号)(2分)(意思对即可,0分或2分)
25.(13分)
(1)自由组合(或“孟德尔第二”) (1分) 1/3 (1分)
(2)增添(1分)下降(1分)
(3)MmRr(或“MmRrTt”)(2分)5 (1分)1/9 (2分)0 (1分)
相关试卷
这是一份山东省名校考试联盟2025届高三上学期12月全省阶段性检测-生物试卷+答案,共10页。
这是一份生物丨山东省名校考试联盟2025届高三12月全省阶段性检测生物试卷及答案,共10页。
这是一份2025山东省名校考试联盟高三上学期12月阶段性检测生物试题PDF版含答案,文件包含生物试卷pdf、生物试卷答案pdf等2份试卷配套教学资源,其中试卷共10页, 欢迎下载使用。
