福建省厦门市2023_2024学年高三生物上学期第三次月考试题含解析
展开
这是一份福建省厦门市2023_2024学年高三生物上学期第三次月考试题含解析,共22页。试卷主要包含了选择题,非选择题等内容,欢迎下载使用。
(考试时间75分钟,满分100分;考试范围:必修1-2+选择性必修1-3)
一、选择题:本题共15小题,1-10每小题2分,11-15每小题4分,共40分。每小题只有一个选项最符合题目要求。
1. 细胞核的内外核膜常常在某些部位相互融合,形成的环状开口称为核孔。核孔复合体镶嵌在核孔上,主要由蛋白质构成,整个结构在演化上是高度保守的。下列说法正确的是()
A. 从某些单细胞生物到多细胞生物,核孔复合体的成分有很强的同源性
B. 根据核孔复合体的成分可推断,核孔复合体只能介导主动运输
C. 细胞核内有若干种蛋白质,这些蛋白质有些是由细胞核内的核糖体合成的
D. 人体成熟红细胞含有大量血红蛋白,可推测其核孔复合体的数量较多
【答案】A
【解析】
【分析】核孔可实现核质之间频繁的物质交换和信息交流,核孔的数目、分布和密度与细胞代谢活性有关,核质与细胞质之间物质交换旺盛的细胞核膜孔数目多,通过核孔的运输具有选择性,核孔在调节核与细胞质的物质交换中有一定的作用。
【详解】A、核孔复合体主要由核孔蛋白构成,整个结构在演化上是高度保守的,因此从某些单细胞生物到多细胞生物,核孔复合体的成分有很强的同源性,A正确;
B、核孔复合体是核质交换的双向选择性亲水通道,是一种特殊的跨膜运输的蛋白质复合体,具有双功能和双α-向性,双功能表现在两种运输方式,即被动扩散与主动运输;双向性表现在既介导蛋白质的入核运输,又介导RNA等的出核运输,B错误;
C、细胞核内没有核糖体,C错误;
D、人体成熟红细胞没有细胞核,因此也没有核孔复合体,D错误。
故选A。
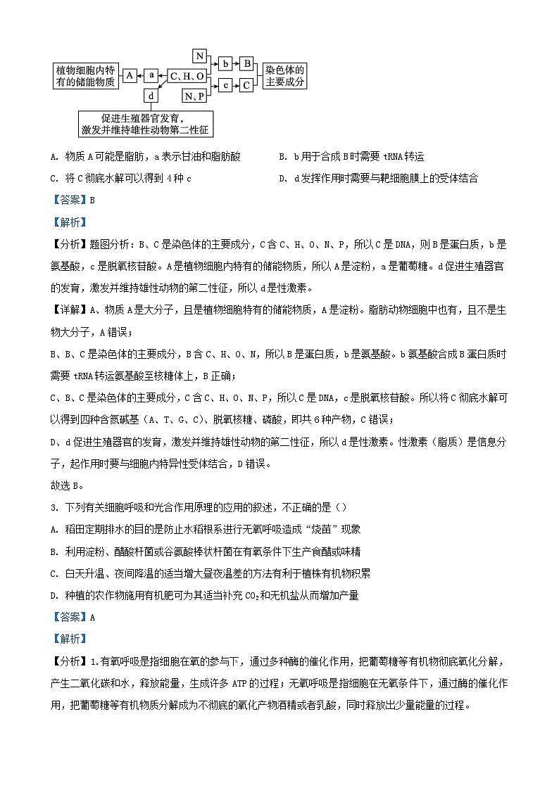
2. 如图所示的是构成细胞的元素及化合物,a、b、c、d代表不同的小分子物质,A、B、C代表不同的大分子物质,下列相关叙述正确的是()
A. 物质A可能是脂肪,a表示甘油和脂肪酸B. b用于合成B时需要tRNA转运
C. 将C彻底水解可以得到4种cD. d发挥作用时需要与靶细胞膜上的受体结合
【答案】B
【解析】
【分析】题图分析:B、C是染色体的主要成分,C含C、H、O、N、P,所以C是DNA,则B是蛋白质,b是氨基酸,c是脱氧核苷酸。A是植物细胞内特有的储能物质,所以A是淀粉,a是葡萄糖。d促进生殖器官的发育,激发并维持雄性动物的第二性征,所以d是性激素。
【详解】A、物质A是大分子,且是植物细胞特有的储能物质,A是淀粉。脂肪动物细胞中也有,且不是生物大分子,A错误;
B、B、C是染色体的主要成分,B含C、H、O、N,所以B是蛋白质,b是氨基酸。b氨基酸合成B蛋白质时需要tRNA转运氨基酸至核糖体上,B正确;
C、B、C是染色体的主要成分,C含C、H、O、N、P,所以C是DNA,c是脱氧核苷酸。所以将C彻底水解可以得到四种含氮碱基(A、T、G、C)、脱氧核糖、磷酸,即共6种产物,C错误;
D、d促进生殖器官的发育,激发并维持雄性动物的第二性征,所以d是性激素。性激素(脂质)是信息分子,起作用时要与细胞内特异性受体结合,D错误。
故选B。
3. 下列有关细胞呼吸和光合作用原理的应用的叙述,不正确的是()
A. 稻田定期排水的目的是防止水稻根系进行无氧呼吸造成“烧苗”现象
B. 利用淀粉、醋酸杆菌或谷氨酸棒状杆菌在有氧条件下生产食醋或味精
C. 白天升温、夜间降温的适当增大昼夜温差的方法有利于植株有机物积累
D. 种植的农作物施用有机肥可为其适当补充CO2和无机盐从而增加产量
【答案】A
【解析】
【分析】1.有氧呼吸是指细胞在氧的参与下,通过多种酶的催化作用,把葡萄糖等有机物彻底氧化分解,产生二氧化碳和水,释放能量,生成许多ATP的过程;无氧呼吸是指细胞在无氧条件下,通过酶的催化作用,把葡萄糖等有机物质分解成为不彻底的氧化产物酒精或者乳酸,同时释放出少量能量的过程。
2.影响光合作用的环境因素包括:光照强度、温度、二氧化碳浓度、水和矿质元素等。其中光照强度主要通过影响光反应直接影响光合作用,二氧化碳浓度通过影响暗反应直接影响光合作用,温度通过影响酶的活性影响光合作用。
3.根据题意分析可知:稻田定期排水可促进根进行有氧呼吸,防止无氧呼吸产生大量酒精导致烂根;利用微生物的呼吸作用可以进行发酵生产发酵产品,如利用麦芽、葡萄、粮食和酵母菌以及发酵罐等,在控制通气的情况下,可以生产各种酒,利用淀粉、醋酸杆菌或谷氨酸棒状杆菌以及发酵罐等,在控制通气的情况下,可以生产食醋或味精;在白天植物一般光合作用大于呼吸作用,因此适当提高温度有利于光合作用的进行,积累有机物,夜晚植物只进行细胞呼吸,消耗有机物,适当降低温度,能减弱呼吸酶的活性,减少有机物的消耗;适当增加二氧化碳的浓度可以促进光合作用的进行,因此可以通过“正其行,通其风”或者施用农家肥、有机肥等增加二氧化碳的浓度。土壤中的微生物可以将农家肥或有机肥分解产生二氧化碳,增加二氧化碳的浓度,同时分解产生的无机盐促进植物根系对矿质元素的吸收,有利于光合作用的进行。
【详解】A、稻田定期排水的目的是防止水稻根系进行无氧呼吸产生酒精对植物根系起毒害作用,“烧苗”是农作物土壤或外界溶液浓度过高,导致植物细胞失水的现象,A错误;
B、根据以上分析可知,利用淀粉、醋酸杆菌或谷氨酸棒状杆菌以及发酵罐等,在控制通气的情况下,可以生产食醋或味精,B正确;
C、根据以上分析可知,白天升温可以适当提高光合作用强度,夜间降温可以适当降低呼吸作用,减少有机物的消耗,此增大昼夜温差的方法有利于植株有机物积累,C正确;
D、有机肥可以为植物补充必要的无机盐,同时有机肥中的有机物被微生物分解后释放CO2 ,可为植物适当增加CO2浓度,D正确。
故选A。
4. 探究植物细胞的吸水和失水实验是高中学生常做的实验。某同学用紫色洋葱鳞片叶外表皮为材料进行实验,探究蔗糖溶液,清水处理外表皮后,外表皮细胞原生质体和液泡的体积及细胞液浓度的变化。图中所提到的原生质体是指植物细胞不包括细胞壁的部分。下列示意图中能够正确表示实验结果的是()
A. B.
C. D.
【答案】C
【解析】
【分析】1、质壁分离与复原的原理:成熟的植物细胞构成渗透系统,可发生渗透作用。
2、质壁分离的原因分析:外因:外界溶液浓度>细胞液浓度;内因:原生质层相当于一层半透膜,细胞壁的伸缩性小于原生质层。
【详解】AB、用30%蔗糖处理之后,细胞失水,原生质体和液泡的体积都会减小,细胞液浓度上升;用清水处理之后,细胞吸水,原生质体和液泡体积会扩大,细胞液浓度下降,AB错误。
CD、随着所用蔗糖浓度上升,当蔗糖浓度超过细胞液浓度之后,细胞就会开始失水,原生质体和液泡的体积下降,细胞液浓度上升,故C正确,D错误。
故选C。
【点睛】外界溶液浓度高,细胞失水,细胞体积减小,细胞液浓度增大。
5. 过氧化氢酶(CAT)是植物体内主要的抗氧化酶之一,可以催化细胞内过氧化氢的分解,对细胞起到保护作用,用不同保鲜袋包装对菠菜CAT活性的影响如图所示。下列相关分析错误的是( )
A. 与保鲜袋1相比,保鲜袋2包装更适用于储藏保鲜
B. 取储藏8d的菠菜提取液放入试管中可以催化过氧化氢分解
C. 蔬菜高温保存时间更短,可能是高温改变了CAT的活性
D. CAT在储藏的第4d含量最低,第8d含量最高
【答案】D
【解析】
【分析】在最适宜的温度和pH条件下,酶的活性最高;高温、过酸、过碱等条件会使酶的空间结构遭到破坏而永久失活;低温条件下酶的活性很低,但空间结构稳定。
【详解】A、保鲜袋1相比,保鲜袋2过氧化氢酶活性较高,更适用于储藏保鲜,A正确;
B、由图可知,储藏8d的菠菜中过氧化氢酶活性较高,可以催化过氧化氢分解,B正确;
C、高温可能改变了酶的空间结构,改变了CAT的活性,蔬菜高温保存时间更短,C正确;
D、在图中范围内,CAT在储藏的第4d含量最低,第8d含量最高,并处于上升趋势,8d后数据未知,无法得出第8d含量最高的结论,D错误。
故选D。
6. 赫尔希和蔡斯进行了噬菌体侵染大肠杆菌的实验,下列相关叙述错误的()
A. 标记噬菌体时,应将其培养在含放射性的完全营养液中
B. 噬菌体侵染细菌后,利用细菌中的脱氧核苷酸合成其子代DNA
C. 若该实验标记C、H、O、N元素,则无法将蛋白质和DNA区分开
D. 该实验过程中搅拌的目的是使吸附在细菌上的噬菌体与细菌分离
【答案】A
【解析】
【分析】T2噬菌体侵染细菌的实验:①研究者:1952年,赫尔希和蔡斯。②实验材料:T2噬菌体和大肠杆菌等。③实验方法:放射性同位素标记法。④实验思路:S是蛋白质的特有元素,DNA分子中含有P,蛋白质中几乎不含有,用放射性同位素32P和放射性同位素35S分别标记DNA和蛋白质,直接单独去观察它们的作用。⑤实验过程:吸附→注入(注入噬菌体的DNA)→合成(控制者:噬菌体的DNA;原料:细菌的化学成分)→组装→释放。⑥实验结论:DNA是遗传物质。
【详解】A、噬菌体是病毒,不能独立生存,因此不能用培养基直接培养,A错误;
B、噬菌体在侵染细菌后,利用细菌的脱氧核苷酸合成其子代DNA,B正确;
C、C、H、O、N是蛋白质和DNA的共有元素,因此标记这些元素,无法将蛋白质和DNA区分开,C正确;
D、搅拌的目的是使吸附在细菌上的噬菌体与细菌分离,D正确。
故选A。
【点睛】本题考查了噬菌体侵染细菌的实验,意在考查考生理解所学知识的要点,把握知识间的内在联系的能力;熟练掌握该实验的实验目的、原理、方法和操作步骤,掌握相关的操作技能,并能将这些实验涉及的方法和技能进行综合运用。
7. 研究人员用小鼠进行实验,发现卵母细胞减数分裂时,同源染色体着丝粒大小有所不同,着丝粒较大的染色体更易与酪氨酸化(Tyr)纺锤丝分离,并与去酪氨酸化(dTyr)的纺锤丝结合,从而有更多的机会进入卵细胞(如图所示)。下列说法错误的是()
A. 图示过程发生在减数第一次分裂后期,同源染色体进行分离
B. 图中细胞分裂后有dTyr纺锤丝微管的一端将形成次级卵母细胞
C. 图中同源染色体分别向细胞的两极移动需要纺锤丝的牵引
D. 与卵细胞同时形成的极体中着丝粒小的染色体较多
【答案】D
【解析】
【分析】
减数分裂:
【详解】A、图示过程表示在减数第一次分裂后期同源染色体分离的过程,A正确;
B、着丝粒较大的染色体更易与去酪氨酸化(dTyr)的纺锤丝微管结合,从而有更多的机会进入卵细胞,故图中细胞分裂后,有dTyr纺锤丝微管的一端将形成次级卵母细胞,B正确;
C、减数分裂中,在纺锤丝的牵引下,配对的同源染色体彼此分离,分别向细胞的两极移动,C正确;
D、理论上,与卵细胞同时形成的极体中染色体应该与卵细胞一样,着丝粒大的染色体较多,D错误。
故选D。
8. 如图是人体正常细胞的一对常染色体(用虚线表示)和一对性染色体(用实线表示),其中A、a表示基因。突变体Ⅰ、Ⅱ、Ⅲ是正常细胞的几种突变细胞。下列分析合理的是()
A. 从正常细胞到突变体Ⅰ可通过有丝分裂形成
B. 突变体Ⅱ的形成一定是染色体缺失所致
C. 突变体Ⅲ形成的类型是生物变异的根本来源
D. 图示正常细胞的一个细胞经减数分裂产生的aX的配子概率是1/4
【答案】A
【解析】
【分析】分析题图:与正常细胞相比可知,突变体Ⅰ中A基因变成a基因,属于基因突变;突变体Ⅱ中一条2号染色体缺失了一段,属于染色体结构变异(缺失);突变体Ⅲ中一条常染色体的片段移到Y染色体上,属于染色体结构变异(易位)。
【详解】A、突变体Ⅰ中A基因变成a基因,属于基因突变,可发生在有丝分裂间期,A正确;
B、突变体Ⅱ中一条2号染色体缺失了一段,属于染色体结构变异(缺失),也可能发生染色体结构变异(易位),B错误;
C、突变体Ⅲ中一条2号染色体的片段移到Y染色体上,属于染色体结构变异(易位),而基因突变是生物变异的根本来源,C错误;
D、图中正常雄性个体产生的雄配子类型有四种,即AX、AY、aX、aY,而一个甲细胞形成的子细胞是2种,即AX、aY或AY、aX,则产生的aX的配子概率是0或1/2,D错误。
故选A。
【点睛】本题结合图解,考查生物变异的相关知识,重点考查基因突变和染色体变异,要求考生识记基因突变的概念和染色体变异的类型,能正确区分两者,同时能根据图中信息准确判断它们变异的类型。
9. 随着外界环境因素的变化和体内细胞代谢活动的进行,内环境的各种化学成分和理化性质在不断发生变化,但人体通过自身的调节作用,仍能维持内环境的相对稳定。下列关于人体内环境及其稳态的叙述,正确的是()
A. 血浆的主要成分有水、无机盐和蛋白质,组织液、淋巴的成分和含量与血浆相同
B. 血浆渗透压的大小主要取决于血浆中无机盐和蛋白质的含量,葡萄糖对渗透压无影响
C. 为维持稳态,炎热环境中人体的产热量和散热量均升高,甲状腺激素的分泌减少
D. 当外界环境变化过于剧烈或人体自身的调节出现障碍时,内环境稳态或将失调
【答案】D
【解析】
【分析】1、内环境主要由组织液、血浆和淋巴等细胞外液组成。内环境的作用是:细胞与外界环境进行物质交换的媒介。
2、内环境的理化性质主要包括温度、pH和渗透压:
(1)人体细胞外液的温度一般维持在37℃左右;
(2)正常人的血浆接近中性,pH为7.35~7.45。
(3)血浆渗透压的大小主要与无机盐、蛋白质的含量有关。
【详解】A、血浆的主要成分有水、无机盐和蛋白质,此外还含有各种营养物质、代谢废物、气体、激素等。组织液、淋巴的成分和含量与血浆相近,但不完全相同,最主要的差别在于血浆中含有较多的蛋白质,而组织液和淋巴中蛋白质很少,A错误;
B、血浆渗透压的大小主要与无机盐、蛋白质的含量有关,但血浆中葡萄糖浓度增大(减小)也会使血浆中的溶质微粒增多(减少),从而升高(降低)血浆渗透压,B错误;
C、炎热环境中,人体体内外温差减小,产热量和散热量均降低,甲状腺激素分泌减少,C错误;
D、当外界环境的变化过于剧烈或人体自身的调节功能出现障碍时,内环境的稳态就会遭到破坏,即内环境稳态失调,D正确。
故选D。
10. 《孟子·梁惠王上》提到:“数罟不入洿池,鱼鉴不可胜食也”(数罟:细密的渔网)。已知某池塘中某种鱼的环境容纳量为K。下列相关说法错误的是()
A. 环境容纳量K是指该种群在某一环境中的最大种群数量且随着环境条件的环境而改变
B. “数罟不入洿池”的意义是为了保证该种鱼种群的年龄结构为增长型
C. 古代时的“桑基鱼塘”实现了能量的多级利用,大大提高了能量的利用率
D. 鱼塘中不同的鱼占据不同的水层,出现的分层现象与各种鱼的食性有关
【答案】A
【解析】
【分析】环境容纳量是指特定环境所能容许的种群数量的最大值,用k值表示。种群的数量不是固定不变,而是在某值上下波动的。群落的垂直结构具有分层的特点。动物分层主要是因群落的不同层次提供不同的食物,其次也与不同层次的微环境有关。如森林中动物的分布由高到低为:猫头鹰(森林上层),大山雀(灌木层),鹿、野猪(地面活动),蚯蚓及部分微生物(落叶层和土壤)。
【详解】A、根据分析可知,环境容纳量K不是指该种群在某一环境中的最大种群数量,A错误;
B、“数罟不入洿池”是指密孔的渔网不入池塘,其意义是为了保证该种鱼种群的年龄结构为增长型,B正确;
C、“桑基鱼塘”的生产模式实现了对能量的多级利用,大大提高了能量的利用率,C正确;
D、鱼塘中不同的鱼占据不同的水层,出现的分层现象与各种鱼的食性有关,D正确。
故选A。
11. 如图为某病毒侵入机体被杀死的过程图解,下列说法正确的是( )
A. 抗体、细胞因子、溶菌酶都是由免疫细胞产生的发挥免疫作用的物质
B. 图1细胞①为细胞毒性T细胞,其与靶细胞密切接触,可使靶细胞裂解
C. 图2细胞为浆细胞,它直接由B细胞或记忆细胞分化而来,能识别抗原
D. 记忆细胞可以在抗原消失后很长时间内保持对该种抗原的记忆,当记忆细胞再次接触这种抗原刺激时,能迅速产生抗体
【答案】B
【解析】
【分析】1、免疫系统由免疫器官、免疫细胞和免疫活性物质组成。免疫器官是免疫细胞生成、成熟和集中分布的场所;免疫细胞包括淋巴细胞和吞噬细胞,淋巴细胞有B细胞和T细胞,淋巴细胞都起源于骨髓造血干细胞,B细胞在骨髓成熟,T细胞迁移到胸腺成熟;免疫活性物质是由免疫细胞或其他细胞产生的发挥免疫作用的物质。
2、特异性免疫包括体液免疫和细胞免疫,参与体液免疫的免疫细胞有B细胞、APC、辅助性T细胞、浆细胞和记忆B细胞;参与细胞免疫的免疫细胞有细胞毒性T细胞、APC、辅助性T细胞和记忆T细胞。
【详解】A、抗体、细胞因子、溶菌酶都是免疫活性物质,免疫活性物质是由免疫细胞或其他细胞产生的发挥免疫作用的物质,A错误;
B、细胞①的作用是与靶细胞密切接触,可使靶细胞裂解,因此细胞①是细胞毒性T细胞,B正确;
C、由图2是能产生抗体可知,图2细胞为浆细胞,它直接由B细胞或记忆细胞分化而来,但对抗原无识别作用,C错误;
D、记忆细胞可以在抗原消失后很长时间内保持对该种抗原的记忆,当记忆细胞再次接触这种抗原刺激时,能迅速增殖分化为浆细胞,从而产生抗体,D错误。
故选B。
12. 人体受到伤害刺激时,外周组织生成和释放多种致痛物质,通过下图中途径激活伤害性感觉神经元末梢,降低其产生动作电位的阈值,引发持续性疼痛,并产生收缩反应。下列叙述不正确的是()
A. 感觉神经元传入的信息可通过脊髓传向大脑皮层,产生痛觉
B. 脊髓作为低级中枢发出机体收缩反应的信号有助于降低损害
C. 持续性疼痛的产生属于非条件反射
D. 感觉神经元的末梢与肥大细胞形成信息环路,使伤害刺激停止后疼痛持续
【答案】C
【解析】
【分析】神经调节的基本方式是反射,反射活动的结构基础是反射弧,反射弧包括感受器、传入神经、神经中枢、传出神经和效应器,人体在完成一项反射活动时,必须保持反射弧结构的完整,任何一个环节出现障碍,反射活动就不能正常进行。
【详解】A、大脑皮层是所有感觉的形成部位,致痛物质刺激感受器并产生兴奋,感觉神经元传入的信息可通过脊髓传向大脑皮层,产生痛觉,A正确;
B、脊髓是低级中枢,伤害刺激可以引起肌肉收缩时,脊髓发出机体收缩反应的信号有助于降低损害,B正确;
C、反射完成需要经过完整的反射弧,疼痛的产生只有感受器、传入神经和神经中枢参与,反射弧不完整,所以痛觉不属于反射,C错误;
D、据图分析可知,感觉神经元的末梢与肥大细胞形成信息环路,能够保持兴奋的连续传导,可以使伤害刺激停止后疼痛持续,D正确。
故选C。
13. 玉米、小麦在即将成熟时,若经历持续一段时间的干热后又遇大雨天气,则会出现种子胎萌现象(种子收获前在田间母本植株上发芽)。下图是植物激素对种子的萌发与休眠的调控模型。据图推测的结论错误的是( )
注:“+”表示激素存在生理活性;“-”表示激素不存在生理活性;其中GA为赤霉素;CK为细胞分裂素;ABA为脱落酸;数字表示实验组别。
A. GA是种子萌发过程中必须具备的激素
B. ABA和CK对种子萌发的效果是相同的
C. 胎萌现象可能经历了模型中3到4的过程
D. 多种激素和一种激素作用的效果可以相同
【答案】B
【解析】
【分析】1、生长素作用具有两重性,即低浓度溶液促进根和芽的生长,高浓度溶液抑制根和芽的生长;植物不同器官对生长素的敏感程度不同,根对生长素最敏感,其次是芽,最不敏感的是茎。
2、在植物的生长发育过程和适应环境变化的过程中,各种激素并不是孤立地起作用,而是多种激素相互作用共同调节的。
3、赤霉素的主要作用是促进细胞伸长,从而引起植物的增高,促进种子的萌发和果实的发育。
4、脱落酸的主要作用是抑制细胞分裂,促进叶和果实的衰老和脱落。
5、乙烯的主要作用是促进果实成熟。
6、细胞分裂素的主要作用是促进细胞分裂。
7、某些作物收获时如遇雨水和高温,种子就会在农田中的植株上萌发,这种现象称为胎萌。
【详解】A、根据第4组实验结果可知,只要GA有活性,则种子就能萌发,所以GA是种子萌发过程中必须具备的激素,A正确;
B、比较实验2和3组,当GA和CK同时存在时,种子萌发,当GA和ABA同时存在时,种子休眠,所以ABA和CK对种子萌发作用的效果是相反的,B错误;
C、胎萌现象主要是ABA被分解或被冲刷掉,导致ABA的抑制作用减弱,GA促进了种子的萌发,所以胎萌现象可能经历了模型中3到4的过程,C正确;
D、比较第1组合第4组可知一种激素和三种激素都可以促进种子的萌发,所以多种激素和一种激素作用的效果可以相同,D正确。
故选B。
14. 细菌glg基因编码的UDPG焦磷酸化酶在糖原合成中起关键作用。细菌糖原合成的平衡受到CsrAB系统的调节。CsrA蛋白可以结合glg mRNA分子,也可结合非编码RNA分子CsrB,如图所示。下列叙述不正确的是( )
A. 细菌glg基因转录时,RNA聚合酶识别和结合glg基因的启动子并驱动转录
B. 细菌合成UDPG焦磷酸化酶的肽链时,核糖体沿glgmRNA从5′端向3′端移动
C. CsrB是CsrB基因的转录产物,抑制CsrB基因的转录能促进细菌糖原合成
D. CsrA蛋白都结合到CsrB上,有利于细菌糖原合成
【答案】C
【解析】
【分析】基因表达包括转录和翻译两个过程,其中转录是以DNA的一条链为模板合成RNA的过程,该过程需要RNA聚合酶参与;翻译是以mRNA为模板合成蛋白质的过程,该过程发生在核糖体上,需要以氨基酸为原料,还需要酶、能量和tRNA。
【详解】A、基因转录时,该过程以DNA为模板,合成RNA,需要以核糖核苷酸为原料,并需要RNA聚合酶的参与,RNA聚合酶识别并结合到基因的启动子区域并启动转录,A正确;
B、细菌合成UDPG焦磷酸化酶肽链,即翻译过程,基因表达中的翻译是是以mRNA为模板合成蛋白质的过程,核糖体会沿着mRNA的5'端向3'端移动,B正确;
C、分析题图可知,抑制CsrB基因转录会使CsrB的RNA减少,使CsrA更多地与glg mRNA结合形成不稳定构象,最终核糖核酸酶会降解glg mRNA,而glg基因编码的UDPG焦磷酸化酶在糖原合成中起关键作用,故抑制CxrB基因的转录能抑制细菌糖原合成,C错误;
D、若CsrA都结合到CsrB上,则CsrA没有与glg mRNA结合,从而使glg mRNA不被降解而正常进行,有利于细菌糖原的合成,D正确。
故选C。
15. 人的某条染色体上A、B、C三个基因紧密排列,不发生互换。这三个基因各有上百个等位基因(例如:A1~An均为A的等位基因)。父母及孩子的基因组成如下表。下列叙述正确的是( )
A. 基因A、B、C的遗传方式是伴X染色体遗传
B. 母亲的其中一条染色体上基因组成是A3B44C9
C. 基因A与基因B的遗传符合基因的自由组合定律
D. 若此夫妻第3个孩子的A基因组成为A23A24,则其C基因组成为C4C5
【答案】B
【解析】
【分析】根据题目信息,染色体上A、B、C三个基因紧密排列,三个基因位于一条染色体上,不发生互换,连锁遗传给下一代,不符合自由组合定律;基因位于X染色体上时,男孩只能获得父亲的Y染色体而不能获得父亲的X染色体。
【详解】A、儿子的A、B、C基因中,每对基因各有一个来自于父亲和母亲,如果基因位于X染色体上,则儿子不会获得父亲的X染色体,而不会获得父亲的A、B、C基因,A错误;
B、三个基因位于一条染色体上,不发生互换,由于儿子的基因型是A24A25B7B8C4C5,其中A24B8C5来自于母亲,而母亲的基因型为A3A24B8B44C5C9,说明母亲的其中一条染色体基因型是A3B44C9,B正确;
C、根据题目信息,人的某条染色体上A、B、C三个基因紧密排列,不发生互换,不符合自由组合定律,位于非同源染色体上的非等位基因符合自由组合定律,C错误;
D、根据儿子的基因型A24A25B7B8C4C5推测,母亲的两条染色体是A24B8C5和A3B44C9;父亲的两条染色体是A25B7C4和A23B35C2,基因连锁遗传,若此夫妻第3个孩子的A基因组成为A23A24,则其C基因组成为C2C5,D错误。
故选B。
二、非选择题:本题包括5小题,共60分
16. 玉米是一种重要的粮食作物,研究其光合作用过程及耕种措施有利于促进高产丰收。玉米的维管束周围有两种不同类型的细胞,内层细胞称为维管束鞘细胞,外层细胞称为叶肉细胞。两种细胞具有不同的叶绿体。相关反应如下图所示。
(1)玉米在叶肉细胞内将 CO2 固定形成___________酸,该反应使玉米在CO2浓度很低的情况下也能顺利进行光合作用,据图推测,其原因是_____。
(2)玉米两种细胞的叶绿体中进行的反应不相同,其可能的原因____________。维管束鞘细胞合成的糖类(CH2O)可被维管束中的筛管运走,其积极意义是______________________________________。
(3)某种玉米株高170cm,光饱和点为1200μml·m-2·s-1,下表为另外三种农作物的株高和光饱和点。则最适合与玉米一起间作的是农作物________________,原因是
______________________________________。
(4)与其它作物种植一样,玉米的生长期中也需要中耕(除草松土),该措施对作物的作用有_____________________________________。
【答案】(1) ①. 草酰乙 ②. P EP羧化酶的活性高,固定CO2的能力强
(2) ①. 两种细胞叶绿体中所拥有的酶(和结构)不同 ②. 有效避免光合产物过度积累,促进光合作用的持续进行
(3) ①. B ②. 玉米光饱和点高且长得高,可利用上层光照进行光合作用;作物B光饱和点低且长得矮,与玉米间作后,能利用下层的弱光进行光合作用
(4)减少杂草对水分、矿质元素和光的竞争,增加土壤氧气含量,促进根系的呼吸作用
【解析】
【分析】光合作用,通常是指绿色植物(包括藻类)吸收光能,把二氧化碳和水合成富能有机物,同时释放氧气的过程。光合作用分为光反应阶段和暗反应阶段。光反应阶段的特征是在光驱动下生成氧气、ATP和NADPH的过程。暗反应阶段是利用光反应生成NADPH和ATP进行碳的同化作用,使气体二氧化碳还原为糖。由于这阶段基本上不直接依赖于光,而只是依赖于NADPH和ATP的提供,故称为暗反应阶段。
【小问1详解】
维管束鞘细胞外层细胞为叶肉细胞,从图中可知,在叶肉细胞内将 CO2 固定形成 草酰乙酸;P EP羧化酶的活性高,固定CO2的能力强,使玉米在CO2浓度很低的情况下也能顺利进行光合作用。
小问2详解】
由于维管束鞘细胞和叶肉细胞两种细胞叶绿体中所拥有的酶(和结构)不同,因此两种细胞的叶绿体中进行的反应不相同;维管束鞘细胞合成的糖类(CH2O)可被维管束中的筛管运走,有效避免光合产物过度积累,促进光合作用的持续进行。
【小问3详解】
玉米株高170cm,光饱和点为1200μml·m-2·s-1,为了更加有效地利用光能,则最适合与玉米一起间作的是农作物是B;因为B植株玉米光饱和点高且长得高,可利用上层光照进行光合作用,作物B光饱和点低且长得矮,与玉米间作后,能利用下层的弱光进行光合作用。
【小问4详解】
除草松土有利于减少杂草对水分、矿质元素和光的竞争,增加土壤氧气含量,促进根系的呼吸作用,故玉米的生长期中也需要中耕。
【点睛】本题主要考查环境因素对光合作用的影响,要求学生具有一定的分析推理应用的能力。
17. 梯级式人工湿地—生态塘系统由阶梯式设置的沉淀池、垂直流人工湿地和生态塘构成,已广泛用于污水的深度处理,经过处理后,污水中的N和P元素的总含量均明显下降。此系统的人工湿地主要由基质(砾石、沙土等)、大型挺水植物和微生物等构成,生态塘种植黑藻等沉水植物和水葫芦等浮水植物,还可放养鱼类、鸭子等。
(1)梯级式人工湿地—生态塘系统具有生态修复功能,还具有重要旅游观赏价值,这分别体现了生物多样性的_____________价值。从生态系统各组分的作用分析,放养适量的鱼类、鸭子等可提高该生态系统的稳定性,原因是_____________。
(2)流入生态塘中的微生物死亡后,其体内的能量_____________(填“能”或“不能”)被绿色植物的根系吸收利用,理由是_____________。
(3)污水经处理后,总N、P含量明显下降主要依赖的生理过程有_____________。
(4)若要对该生态系统的植物进行补充种植,对植物的选择要求是_____________(至少答出两点)。
【答案】(1) ①. 间接价值和直接价值 ②. 鱼类、鸭子等能够加快生态系统的物质循环、有利于植物的传粉和种子的传播
(2) ①. 不能 ②. 绿色植物只能捕获利用光能
(3)分解者的分解作用和动植物的吸收
(4)净化能力较强;生态位具有差异;与其他物种互利共存;不会对生态系统造成破坏(其它答案合理即可)
【解析】
【分析】生物多样性通常有三个主要的内涵,即生物种类的多样性、基因(遗传)的多样性和生态系统的多样性。其价值主要体现在三个方面:
直接价值:指对人类的社会生活有直接影响和作用的价值,如:药用价值、观赏价值、食用价值和生产使用价值。
间接价值:一般表现为涵养水源、净化水质、巩固堤岸、防止土壤侵蚀、降低洪峰、改善地方气候、吸收污染物,调节碳氧平衡,在调节全球气候变化他的作用,主要指维持生态系统的平衡的作用等等。
潜在价值:今天还未被利用的哪些物种在将来会有利用的价值。栽培植物的野生亲缘种究竟能提供多少对农林业发展有用的遗传材料,是不可估量的。
【小问1详解】
梯级式人工湿地—生态塘系统的 生态修复功能是生物多样性间接价值的体现,其旅游观赏价值是生物多样性的直接价值。从生态系统各组分的作用分析,放养适量的鱼类、鸭子等生物可使营养结构变得复杂,使生态系统的自我调节能力增强,进而可提高该生态系统的稳定性,另外鱼类、鸭子作为生态系统的消费者能够加快生态系统的物质循环、促进植物的传粉和种子的传播,进而使生态系统的稳定性提高。
【小问2详解】
流入生态塘中的微生物死亡后,其体内的能量不能被绿色植物的根系吸收利用,因为绿色植物是自养生物只能捕获利用光能进行光合作用。
【小问3详解】
污水经处理后,其中的有机物经过分解者的分解作用变成无机盐,无机盐可被植物根系吸收利用,也可被动物吸收一部分,进而使水体中总N、P含量明显,据此可知水体中N、P含量下降涉及到的生理过程是分解者的分解作用和动植物的吸收。
【小问4详解】
若要对该生态系统的植物进行补充种植,根据我们的需要重点应该考虑的是,被选择的植物净化能力要 强,同时能适应当地的生活环境,能与当地的其他物种互利共存,不会对生态系统造成破坏等等。
【点睛】熟知生物多样性的内涵和价值是 解答本题的关键,掌握生态工程的设计原理和 相关的注意事项是 解答本题的另一关键。生态系统的物质循环也是本题的重要考查点。
18. 如图是一般情况下,人体神经调节、激素调节靶细胞生理活动的示意图。请回答下列问题:
(1)通过图示可知,____(填字母)可以代表性激素。a和f过程属于____调节,该过程体现了神经调节和体液调节的联系是____。
(2)“红灯→感受器→传入神经→神经中枢→传出神经→效应器→停车”是司机看见红灯后的反应。在此反射弧中,兴奋在____处以化学信号传递,耗时相对较长,所以遇到紧急事件时,人往往不能及时做出瞬时反应。
(3)刺激X是指____。
(4)某研究小组为探究桑叶提取液对糖尿病大鼠的降血糖效果,进行了如下实验。
①实验材料和仪器:生理状况相同的健康大鼠30只、桑叶提取液、蒸馏水、血糖测定仪等。
②实验步骤:
a.随机选取10只大鼠作为甲组,另外20只制备成糖尿病模型大鼠,并随机均分成乙组和丙组。
b.____,并进行数据统计和记录。
c.丙组大鼠灌喂桑叶提取液2mL/d,甲组和乙组大鼠灌喂____,连续灌喂4周。在这个过程中,各组大鼠均饲喂普通饲料。
d.4周后,测定各组大鼠的血糖浓度,并进行数据统计及分析。
③实验结果:
请据表中的实验数据将“组别”栏补充完整,从上到下依次是____(用甲、乙、丙表示)。
④实验结论:____。
【答案】(1) ①. D ②. 神经 ③. 机体内某些内分泌腺活动受中枢神经系统的控制
(2)突触 (3)血糖浓度降低
(4) ①. 测定各组大鼠的血糖浓度 ②. 等量蒸馏水 ③. 丙、甲、乙 ④. 桑叶提取液对糖尿病大鼠具有明显的降血糖效果,但不能降到正常水平
【解析】
【分析】1、在中枢神经系统的参与下,机体对内外刺激所产生的规律性应答反应,叫做反射,反射是神经调节的基本方式,完成反射的结构基础是反射弧,反射活动需要经过完整的反射弧来实现,如果反射弧中任何环节在结构、功能上受损,反射就不能完成。反射分为条件反射和非条件反射。
2、神经调节和体液调节的联系:一方面,体内大多数内分泌腺活动都受中枢神经系统的控制;另一方面,内分泌腺所分泌的激素也可以影响神经系统的功能,如甲状腺分泌的甲状腺激素,如果缺乏这种激素,就会影响幼年动物大脑的发育。
3、神经调节与体液调节特点的比较:①神经调节作用途径是反射弧,反应速度迅速,作用范围准确、比较局限,作用时间短暂。②体液调节作用途径是体液运输,反应速度较缓慢,作用范围较广泛,作用时间比较长。
【小问1详解】
激素需要作用于靶细胞、靶器官,与相应受体结合后才能发挥作用,分析题图可知,靶细胞的有C、E、F三类受体,其中C、F位于细胞膜上,E位于细胞内,性激素的·本质是固醇,其受体在细胞内,故与受体结合的D代表性激素;分析题图可知,a和f过程属于神经调节,神经调节的基本方式是反射,反射的结构基础是反射弧,该反射弧的效应器为传出神经末梢及其支配的内分泌腺,该过程体现了机体内大多数内分泌腺活动都受中枢神经系统的控制。
【小问2详解】
在反射弧中,兴奋在突触处以化学信号传递,由于突触处的兴奋传递需要经过化学信号的转换,故耗时相对较长,所以遇到紧急事件时,人往往不能及时做出瞬时反应。
【小问3详解】
由于胰岛A细胞释放胰高血糖素,促进血糖升高,故X应为血糖浓度降低。
【小问4详解】
分析题意可知,本实验目的为探究桑叶提取液对糖尿病大鼠的降血糖效果,则实验的自变量为桑叶提取液的有无,因变量为糖尿病大鼠的降血糖效果,实验设计应遵循对照原则与单一变量原则,
②实验步骤:
a.随机选取10只大鼠作为甲组,另外20只制备成实验性糖尿病模型的大鼠随机均分成乙组和丙组。
b.分组后需要测定各组大鼠的血糖浓度。
c.实验中需要遵循对照原则和等量原则,所以甲组和乙组大鼠灌喂等量蒸馏水。
d.4周后,测定各组大鼠的血糖浓度,并进行数据统计分析。
③实验结果:甲组作为空白对照组,乙组作为丙组的对照组,甲乙组血糖变化不大,且乙组实验材料为糖尿病模型鼠,甲组血糖应低于乙组;丙组为实验组,血糖应该明显降低。所以,“组别”栏从上到下依次是丙、甲、乙。
④实验结论:分析表格数据可知,桑叶提取液对糖尿病大鼠具有显著降血糖效果,但不能降到正常水平。
19. 果蝇的体色黄身(A)对灰身(a)为显性,翅形长翅(B)对残翅(b)为显性,均在常染色体上。野生果蝇翅色是无色透明的。GAL4/UAS是存在于酵母菌中的基因表达调控系统,GAL4蛋白是一类转录因子,它能够与特定的DNA序列UAS结合,并驱动UAS下游基因的表达。
(1)现用两种纯合果蝇杂交,因某种精子没有受精能力,导致F2的4种表现型比例为5:3:3:1,则亲本的基因型为____,F2黄身长翅果蝇中双杂合子个体占____。若用F1代的雄果蝇进行测交,则其子代有____种表现型。
(2)科研人员将一个GAL4基因插入到雄果蝇的一条3号染色体上,一个UAS——绿色荧光蛋白基因随机插入到雌果蝇染色体组中一条染色体上,但无法表达,只有与插入含有GAL4基因的雄果蝇杂交后子一代中,绿色荧光蛋白基因才会表达。甲科研小组分别利用上述的一对转基因雌雄果蝇进行杂交得到F1,F1中绿色翅雌雄个体随机交配得到F2,杂交子代的表现型及其比例如下表:
①根据甲组杂交结果分析,可判断UAS——绿色荧光蛋白基因没有插入到3号染色体上,理由是____。
②乙科研小组在重复甲组的杂交实验时,发现F2中雌雄果蝇的翅色比例不同,请你推测最可能的原因是____。若统计F2中雌雄果蝇翅色比例是____,可说明推测原因是正确的。
【答案】19. ①. AAbb和aaBB ②. 3/5 ③. 3
20. ①. F2杂交结果显示表现型比例为9:7,符合基因的自由组合定律,可确定这2种基因不是插入到了同一条染色体上 ②. UAS——绿色荧光蛋白基因可能插入到X染色体上 ③. 绿色翅雌性∶无色翅雌性∶绿色翅雄性∶无色翅雄性=6∶2∶3∶5
【解析】
【分析】基因自由组合定律的实质是:位于非同源染色体上的非等位基因的分离或自由组合是互不干扰的,在减数分裂过程中,同源染色体上的等位基因彼此分离的同时,非同源染色体上的非等位基因自由组合。
【小问1详解】
两种纯合果蝇杂交,由于某种精子没有受精能力,导致F2的4种表现型比例为5:3:3:1,共有12种组合,因此子一代产生的卵细胞是4种,能受精的精子的类型是3种,故能判断子一代的基因型是AaBb,两对等位基因遵循自由组合定律;如果雌雄配子都是可育的,则子二代A_B_:A_bb:aaB_:aabb=9:3:3:1,实际上A_B_:A_bb:aaB_:aabb=5:3:3:1,又由于某种精子没有受精能力,因此没有受精能力的精子的基因型是AB。则亲本的基因型为AAbb和aaBB。F2黄身长翅果蝇的基因型是AaBB、AABb、AaBb,比例为1:1:3,所以双杂合子个体占3/5。基因型为AaBb的雄果蝇产生配子有4种分别是AB、Ab、aB、ab,其中AB没有受精能力,让其进行测交,其子代只有3种表现型。
【小问2详解】
①可以做出假设有3种,UAS——绿色荧光蛋白基因基因插入到雌果蝇的其他常染色体上、3号染色体上和X染色体上。插入GAL4基因用D表示,插入UAS——绿色荧光蛋白基因用E表示。插入CAL4基因的雄果蝇基因型是Ddee或AaXeY,插入UAS——绿色荧光蛋白基因雌果蝇的基因型是ddEe或ddXEXe。假设1中Ddee×ddEe遵循基因的自由组合定律。假设2中Ddee×ddEe两对基因在同一对染色体上,存在连锁遗传基因。假设三中DdXeY×ddXEXe,因为DE同时存在时才能表现出绿色翅,根据后代的基因型和表现型分析可知,3种假设里的F1分离比都是绿色翅:无色翅=1:3,因此只根据子一代不能判断UAS——绿色荧光蛋白基因是否插入到3号染色体上;而根据甲组的F2杂交结果显示表现型比例为9:7 ,可确定这2种基因不是插入到了同一条染色体上,由此判断UAS——绿色荧光蛋白基因不是插入到3号染色体上。
②乙组另选一对亲代蝇进行以上的杂交实验,发现F2中雄雄果蝇中翅色比例不同,最可能的原因是UAS——绿色荧光蛋白基因可能插入到X染色体上,即①假设3中的亲本基因型,即DdXeY×ddXEXe,F1中绿色翅的自由交配基因型及比例为DdXeY×ddXEXe→绿色翅雌性(D _XEX-)=1/2×3/4=3/8,无色翅雌性=1/2-3/8=1/8,绿色翅雄性(D_ XEY)=3/4×1/4=3/16,无色翅雄性=1/2-3/16=5/16,即F2中雌雄果蝇翅色比例是绿色翅雌性:无色翅雌性:绿色翅雄性:无色翅雄=6:2:3:5,则假设正确。
20. 同源重组基因敲除技术是将同源DNA片段导入受体细胞,利用同源DNA片段的互换,用其他DNA片段在原有位置替代靶基因,从而实现基因的敲除。米曲霉产生的曲酸具有抗菌性、抗氧化性等抗逆能力,具有重要的应用价值。为提高米曲霉产曲酸能力,科研人员用同源重组基因敲除技术成功敲除了米曲霉3.042菌株中的msn2基因,获得高产的g-5菌株。其部分机理如下图所示。
(1)据图分析,欲实现msn2基因的敲除,需要在pyrG基因两侧分别插入_____________片段,该过程中需要的工具酶有_____________。
(2)科研人员选取进行基因敲除操作后的3个菌落,分别提取其DNA,利用引物_____________进行PCR扩增,电泳结果如图所示。根据1号菌落电泳结果可得出的结论是_____________。为进一步验证3号菌落为目的菌落,需要选择引物_____________重复上述操作,最终电泳结果应出现1条长度为______________bp的条带。
(3)米曲霉的曲酸产量与其对逆境的敏感性有关,tpsI基因表达产物可以降低米曲霉对逆境的敏感性。研究发现g-5菌落tpsI基因表达量明显降低。据此推测msn2基因敲除能使米曲霉产曲酸增多的机理是_____________。
【答案】(1) ①. msn2L、msn2R ②. 限制酶、DNA连接酶
(2) ①. A和B ②. 1号菌落没有实现基因敲除,含有米曲霉3.042基因组原始序列 ③. C和D ④. 2602
(3)msn2基因表达产物的缺乏,抑制了tpsI基因的表达,提高了米曲霉对逆境的敏感性,从而导致米曲霉产生更多的曲酸
【解析】
【分析】基因敲除主要是应用DNA同源重组原理,用同源DNA片段替代靶基因片段,从而达到基因敲除的目的,由此可见,基因敲除可定向改变生物体的某一基因。基因敲除既可以是用突变基因或其它基因敲除相应的正常基因,也可以用正常基因敲除相应的突变基因。
【小问1详解】
从图中可以看出在msn2两侧存在msn2L和msn2R基因,所以欲实现msn2基因的敲除,需要在pyrG基因两侧分别插入msn2L和msn2R片段,在这个过程中,需要用限制酶将基因切割,再用DNA连接酶将三个基因片段连接。
【小问2详解】
从图中可以看出,引物C和引物D都不能将g-5基因组扩增完,所以为进行PCR扩增,需要选择引物A和B;1号菌落碱基对接近3000bp≈1024+1024+909,所以没有实现基因敲除,含有米曲霉3.042基因组原始序列;
3号菌落大约含有3700bp的碱基对,引物C和D可以扩增pyrG,所以可以选择引物C和D重新扩增并电泳,从图中可以看出,这对引物扩增的片段是2602bp。
【小问3详解】
tpsI基因表达产物可以降低米曲霉对逆境的敏感性,g-5菌落tpsI基因表达量明显降低,所以可以推测msn2基因敲除能使米曲霉产曲酸增多的机理是msn2基因表达产物的缺乏,抑制了tpsI基因的表达,提高了米曲霉对逆境的敏感性,从而导致米曲霉产生更多的曲酸。
【点睛】本题属于信息题,以“基因敲除技术”为背景,考查常见的人类遗传病、人类遗传病的检测和预防、基因工程等知识,要求考生识记人类遗传病的种类,能准确判断某一遗传病所属的类别;解答本题的关键是分析题干内容提取有效信息准确判断各选项。父亲
母亲
儿子
女儿
基因组成
A23A25B7B35C2C4
A3A24B8B44C5C9
A24A25B7B8C4C5
A3A23B35B44C2C9
作物
A
B
C
株高/cm
65
59
165
光饱和点/μml·m-2·s-1
1180
560
623
组别
数量/只
实验开始时血糖浓度/(mml·L-1)
4周后血糖浓度/(mml·L-1)
10
18.62
10.12
10
3.85
3.94
10
19.46
1900
组别
F1
F2
甲
绿色翅:无色翅=1:3
绿色翅:无色翅=9:7
相关试卷
这是一份福建省2023_2024学年高三生物上学期12月联考试题含解析,共20页。试卷主要包含了选择题,非选择题等内容,欢迎下载使用。
这是一份福建省厦门市2023_2024学年高三生物上学期11月期中试题含解析,共22页。
这是一份福建省厦门市2023_2024学年高二生物上学期开学考试含解析,共31页。

