年终活动
搜索
    上传资料 赚现金
    英语朗读宝

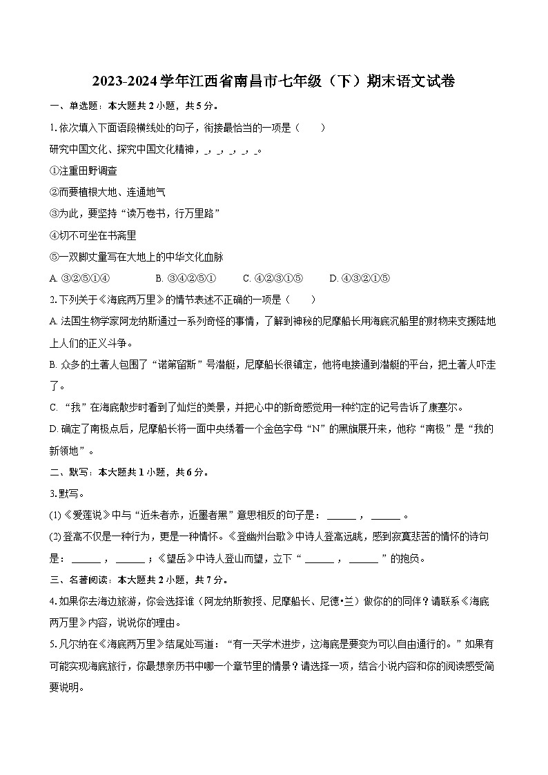
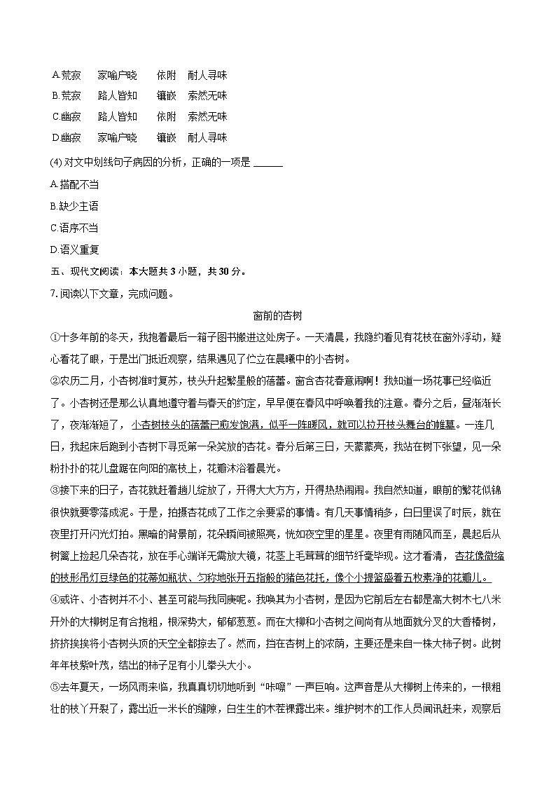
    2023-2024学年江西省南昌市七年级(下)期末语文试卷(含详细答案解析)

    2023-2024学年江西省南昌市七年级(下)期末语文试卷(含详细答案解析)第1页
    2023-2024学年江西省南昌市七年级(下)期末语文试卷(含详细答案解析)第2页
    2023-2024学年江西省南昌市七年级(下)期末语文试卷(含详细答案解析)第3页
    还剩20页未读, 继续阅读
    下载需要20学贝 1学贝=0.1元
    使用下载券免费下载
    加入资料篮
    立即下载

    2023-2024学年江西省南昌市七年级(下)期末语文试卷(含详细答案解析)

    展开

    这是一份2023-2024学年江西省南昌市七年级(下)期末语文试卷(含详细答案解析),共23页。试卷主要包含了单选题,默写,名著阅读,综合性学习,现代文阅读,文言文阅读,诗歌鉴赏,作文等内容,欢迎下载使用。

    相关试卷

    2023-2024学年江西省抚州市七年级(下)期末语文试卷(含详细答案解析):

    这是一份2023-2024学年江西省抚州市七年级(下)期末语文试卷(含详细答案解析),共24页。试卷主要包含了单选题,默写,名著阅读,综合性学习,现代文阅读,文言文阅读,诗歌鉴赏,作文等内容,欢迎下载使用。

    2023-2024学年江西省宜春九中七年级(下)期末语文试卷(含详细答案解析):

    这是一份2023-2024学年江西省宜春九中七年级(下)期末语文试卷(含详细答案解析),共18页。试卷主要包含了单选题,默写,名著阅读,综合性学习,现代文阅读,文言文阅读,诗歌鉴赏,作文等内容,欢迎下载使用。

    2023-2024学年江西省南昌市七年级(下)期末语文试卷(含详细答案解析):

    这是一份2023-2024学年江西省南昌市七年级(下)期末语文试卷(含详细答案解析),共23页。试卷主要包含了单选题,默写,名著阅读,综合性学习,现代文阅读,文言文阅读,诗歌鉴赏,作文等内容,欢迎下载使用。

    • 精品推荐
    • 所属专辑
    欢迎来到教习网
    • 900万优选资源,让备课更轻松
    • 600万优选试题,支持自由组卷
    • 高质量可编辑,日均更新2000+
    • 百万教师选择,专业更值得信赖
    微信扫码注册
    qrcode
    二维码已过期
    刷新

    微信扫码,快速注册

    手机号注册
    手机号码

    手机号格式错误

    手机验证码 获取验证码

    手机验证码已经成功发送,5分钟内有效

    设置密码

    6-20个字符,数字、字母或符号

    注册即视为同意教习网「注册协议」「隐私条款」
    QQ注册
    手机号注册
    微信注册

    注册成功

    返回
    顶部
    Baidu
    map