





所属成套资源:【同步讲练】最新苏教版七年级下册数学精讲讲练(教师版+学生版)
专题7.6 多边形及其内角和【十大题型】-最新苏教版七年级下册数学精讲精练
展开
这是一份专题7.6 多边形及其内角和【十大题型】-最新苏教版七年级下册数学精讲精练,文件包含专题76多边形及其内角和十大题型-最新苏教版七年级下册数学精讲精练教师版docx、专题76多边形及其内角和十大题型-最新苏教版七年级下册数学精讲精练学生版docx等2份试卷配套教学资源,其中试卷共35页, 欢迎下载使用。
1、注重生活联系,形式活泼多样。初中生的数学思维能力正逐步由直观形象思维向抽象思维发展。这个发展需要一定的过程。
2、注重动手操作,引导学生“做”数学。有效的数学学习活动不能单纯地依赖模仿与记忆,自主探索与合作交流也是学习数学的重要方法。
3、注重“过程”和数学思想方法。新教材通过让学生亲身经历知识的形成过程,使学生的学习过程更多地成为其发现数学、了解数学、体验数学的过程。
专题7.6 多边形及其内角和【十大题型】
【苏科版】
TOC \ "1-3" \h \u
\l "_Tc21150" 【题型1 多边形及正多边形的概念辨析】 PAGEREF _Tc21150 \h 1
\l "_Tc28104" 【题型2 多边形的不稳定性】 PAGEREF _Tc28104 \h 2
\l "_Tc679" 【题型3 多边形的对角线】 PAGEREF _Tc679 \h 3
\l "_Tc933" 【题型4 多边形的内角和】 PAGEREF _Tc933 \h 4
\l "_Tc10702" 【题型5 多边形的外角和】 PAGEREF _Tc10702 \h 6
\l "_Tc17431" 【题型6 截角问题】 PAGEREF _Tc17431 \h 7
\l "_Tc30307" 【题型7 多边形内角和和外角和-平行线】 PAGEREF _Tc30307 \h 7
\l "_Tc9659" 【题型8 多边形内角和和外角和-角平分线】 PAGEREF _Tc9659 \h 8
\l "_Tc10223" 【题型9 多边形内角和和外角和的实际应用】 PAGEREF _Tc10223 \h 9
\l "_Tc1998" 【题型10 多边形内角和和外角和的的综合应用】 PAGEREF _Tc1998 \h 10
【知识点1 多边形的概念】
平面内,由一些线段 首尾顺次相接 所 组成的封闭图形,叫做多边形.
【知识点2 正多边形的概念】
各个角都相等,各条边都相等的多边形,叫做正多边形.
【题型1 多边形及正多边形的概念辨析】
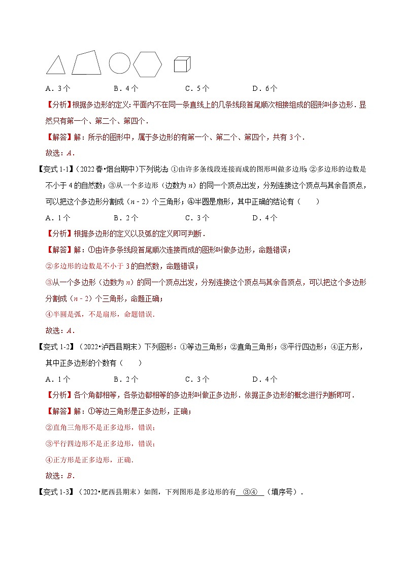
【例1】(2022•秦都区校级月考)如图所示的图形中,属于多边形的有( )
A.3个B.4个C.5个D.6个
【变式1-1】(2022春•烟台期中)下列说法:①由许多条线段连接而成的图形叫做多边形;②多边形的边数是不小于4的自然数;③从一个多边形(边数为n)的同一个顶点出发,分别连接这个顶点与其余各顶点,可以把这个多边形分割成(n﹣2)个三角形;④半圆是扇形,其中正确的结论有( )
A.1个B.2个C.3个D.4个
【变式1-2】(2022•泸西县期末)下列图形:①等边三角形;②直角三角形;③平行四边形;④正方形,其中正多边形的个数有( )
A.1个B.2个C.3个D.4个
【变式1-3】(2022•肥西县期末)如图,下列图形是多边形的有 (填序号).
【知识点3 多边形的不稳定性】
多边形具有不稳定性.
【题型2 多边形的不稳定性】
【例2】(2022•泸西县期末)如图的伸缩门,其原理是( )
A.三角形的稳定性B.四边形的不稳定性
C.两点之间线段最短D.两点确定一条直线
【变式2-1】(2022春•霞山区校级期末)下列图形中具有稳定性有( )
A.2个B.3个C.4个D.5个
【变式2-2】(2022•长春月考)如图,一个六边形木框显然不具有稳定性,要把它固定下来,至少要钉上几根木条,请画出相应木条所在线段.
【变式2-3】(2022春•浦东新区校级月考)以线段a=7,b=8,c=9,d=10为边作四边形,可以作( )
A.1个B.2个C.3个D.无数个
【知识点4 多边形的对角线】
连接多边形不相邻的两个顶点的线段,叫做多边形的对角线.
从一个n边形的某个顶点出发,分别连接这个点与其余各顶点,可以把一个n边形分割成(n-2)个三角形,
共有12n(n﹣3)条对角线.
【题型3 多边形的对角线】
【例3】(2022春•单县期末)已知从n边形的一个顶点出发的对角线将该多边形分成7个三角形,则该多边形对角线一共有( )
A.14条B.18条C.20条D.27条
【变式3-1】(2022•北流市期中)三角形具有稳定性,要使一个四边形框架稳定不变形,至少需要钉 根木条.
【变式3-2】连接多边形不相邻的两个顶点的线段叫做多边形的对角线,如图所示画出的是四边形、五边形、六边形的所有对角线请回答下列问题:
(1)寻找规律,试用含n的代数式表示n边形的所有对角线的条数;
(2)求20边形的所有对角线的条数.
【变式3-3】(2021秋•长春月考)【教材重现】如图是数学教材第135页的部分截图.
在多边形中,三角形是最基本的图形.如图所示,每一个多边形都可以分割成若干个三角形.
数一数每个多边形中三角形的个数,你能发现什么规律?
在多边形中,连接不相邻的两个顶点,所得到的线段称为多边形的对角线.
【问题思考】结合如图思考,从多边形的一个顶点出发,可以得到的对角线的数量,并填写表:
【问题探究】n边形有n个顶点,每个顶点分别连接对角线后,每条对角线重复连接了一次,由此可推导出,n边形共有 条对角线(用含有n的代数式表示).
【问题拓展】
(1)已知平面上4个点,任意三点不在同一直线上,一共可以连接 条线段.
(2)已知平面上共有15个点,任意三点不在同一直线上,一共可以连接 条线段.
(3)已知平面上共有x个点,任意三点不在同一直线上,一共可以连接 条线段(用含有x的代数式表示,不必化简).
【知识点5 多边形的内角和】
n边形的内角和为(n-2)·180°(n≥3).
【题型4 多边形的内角和】
【例4】(2022•孝感月考)如图,将六边形纸片ABCDEF沿虚线剪去一个角(∠BCD)后,得到∠1+∠2+∠3+∠4+∠5=400°,求∠BGD的度数.
【变式4-1】(2022•梁园区校级期中)已知n边形的内角和θ=(n﹣2)×180°.
(1)甲同学说,θ能取720°;而乙同学说,θ也能取820°,甲、乙的说法对吗?若对,求出边数n,若不对,说明理由;
(2)若n边形变为(n+x)边形,发现内角和增加了360°,用列方程的方法确定x.
【变式4-2】(2022•西平县期中)一个多边形,除一个内角外,其余各内角之和等于2012°,求这个内角的度数及多边形的边数.
【变式4-3】(2022春•宝应县校级月考)小马虎同学在计算某个多边形的内角和时得到1840°,老师说他算错了,于是小马虎认真地检查了一遍
(1)若他检查发现其中一个内角多算了一次,求这个多边形的边数是多少?
(2)若他检查发现漏算了一个内角,求漏算的那个内角是多少度?这个多边形是几边形?
【知识点6 多边形的外角和】
在一个多边形的每个顶点处各取一个外角,这些外角的和叫做多边形的外角和.n边形的外角和恒等于360°,它与边数的多少无关.
【题型5 多边形的外角和】
【例5】(2022•苍溪县月考)如图,∠1,∠2,∠3,∠4是五边形ABCDE的四个外角.若∠A=120°,求∠1+∠2+∠3+∠4的度数.
【变式5-1】(2022•路北区期末)已知,正多边形的一个外角是30°,则这个正多边形是( )
A.六边形B.九边形C.十边形D.十二边形
【变式5-2】(2022•海口模拟)六边形的外角和为( )
A.360°B.540°C.720°D.1080°
【变式5-3】(2022•河北)如图,将三角形纸片剪掉一角得四边形,设△ABC与四边形BCDE的外角和的度数分别为α,β,则正确的是( )
A.α﹣β=0B.α﹣β<0
C.α﹣β>0D.无法比较α与β的大小
【题型6 截角问题】
【例6】(2022•驿城区校级期末)若一个多边形截去一个角后变成了六边形,则原来多边形的边数可能是( )
A.5或6B.6或7C.5或6或7D.6或7或8
【变式6-1】(2022•安陆市期末)一个四边形剪去一个角后,它不可能是( )
A.三角形B.四边形C.五边形D.六边形
【变式6-2】(2022春•雨花区校级期末)把一个多边形纸片沿一条直线截下一个三角形后,变成一个18边形,则原多边形纸片的边数不可能是( )
A.16B.17C.18D.19
【变式6-3】(2022•怀柔区期末)如图是一个正方形,把此正方形沿虚线AB剪去一个角,得到一个五边形,则这个五边形的周长 原来正方形的周长.(填“大于”“小于”或“等于”),理由是 .
【题型7 多边形内角和和外角和-平行线】
【例7】(2022春•侯马市期末)如图,六边形ABCDEF的内角都相等.
(1)若∠1=60°,求∠ADC的度数;
(2)AB与ED有怎样的位置关系?为什么?
【变式7-1】(2022•平山县期末)嘉淇在折幸运星时将一张长方形的纸条折成了如图所示的样子(内部有一个正五边形),则∠1的度数为( )
A.36°B.54°C.60°D.72°
【变式7-2】(2022春•市中区期末)如图,在四边形ABCD中,∠A=108°,∠C=82°,M、N分别是AB、BC上的点,将△BMN沿着MN翻折,得到△EMN,若ME∥AD,EN∥DC,则∠E的度数为( )
A.88°B.87°C.86°D.85°
【变式7-3】(2022•临清市三模)如图,正五边形ABCDE,点D、E分别在直线m、n上.若m∥n,∠1=20°,则∠2为( )
A.52°B.60°C.58°D.56°
【题型8 多边形内角和和外角和-角平分线】
【例8】(2022•藁城区二模)如图,六边形ABCDEF中,∠A,∠B,∠C,∠D的外角都相等,即∠1=∠2=∠3=∠4=62°,分别作∠DEF和∠EFA的平分线交于点P,则∠P的度数是( )
A.55°B.56°C.57°D.60°
【变式8-1】(2022•兴化市一模)如图,在四边形ABCD中,∠A=150°,∠C=60°,∠ABC与∠ADC的平分线交于点O,则∠BOD的度数为( )
A.120°B.125°C.130°D.135°
【变式8-2】(2022春•苏州月考)如图,在四边形ABCD中,∠A+∠B=210°,作∠ADC、∠BCD的平分线交于点O1,再作∠O1DC、∠O1CD的平分线交于点O2,则∠O2的度数为 .
【变式8-3】(2022春•惠民县期末)如图,CG平分正五边形ABCDE的外角∠DCF,并与∠EAB的平分线交于点O,则∠AOG的度数为( )
A.144°B.126°C.120°D.108°
【题型9 多边形内角和和外角和的实际应用】
【例9】(2022春•井研县期末)如图,大建从A点出发沿直线前进8米到达B点后向左旋转的角度为α,再沿直线前进8米,到达点C后,又向左旋转α角度,照这样走下去,第一次回到出发地点时,他共走了72米,则每次旋转的角度α为( )
A.30°B.40°C.45°D.60°
【变式9-1】(2022春•昌平区校级期中)科技馆为某机器人编制了一段程序,如果机器人在平地上按图所示的步骤行走,那么该机器人所走的总路程为( )
A.12米B.8米C.6米D.不能确定
【变式9-2】(2022•桓台县期末)如图,桐桐从A点出发,前进3m到点B处后向右转20°,再前进3m到点C处后又向右转20°,…,这样一直走下去,她第一次回到出发点A时,一共走了( )
A.100mB.90mC.54mD.60m
【变式9-3】(2022•株洲模拟)如图,若干相同正五边形排成环状.图中已经排好前3个五边形,还需 个五边形完成这一圆环.
【题型10 多边形内角和和外角和的的综合应用】
【例10】(2022春•临汾期末)在五边形ABCDE中,∠A,∠B,∠C,∠D,∠E的度数之比为3:5:3:4:3,则∠D的外角等于( )
A.60°B.75°C.90°D.120°
【变式10-1】(2022春•定陶县期末)请根据下面x与y的对话解答下列各小题:
x:我和y都是多边形,我们俩的内角和相加的结果为1440°;
y:x的边数与我的边数之比为1:3.
(1)求x与y的外角和相加的度数?
(2)分别求出x与y的边数?
(3)试求出y共有多少条对角线?
【变式10-2】(2022•富县月考)一个多边形的每个内角都相等,每个内角与相邻外角的差为100°,求这个多边形内角和的度数和边数.
【变式10-3】(2022•孝昌县期中)小明计算一个多边形的内角和时误把一个外角加进去了,得其和为2620°.
(1)求这个多加的外角的度数;
(2)求这个多边形的边数.多边形边数
四
五
六
…
十二
…
n
从一个顶点出发,得到对角线的数量
1条
…
…
相关试卷
这是一份专题12.1 证明【十大题型】-最新苏教版七年级下册数学精讲精练,文件包含专题121证明十大题型-最新苏教版七年级下册数学精讲精练教师版docx、专题121证明十大题型-最新苏教版七年级下册数学精讲精练学生版docx等2份试卷配套教学资源,其中试卷共51页, 欢迎下载使用。
这是一份专题11.1 不等式及不等式的基本性质【十大题型】-最新苏教版七年级下册数学精讲精练,文件包含专题111不等式及不等式的基本性质十大题型-最新苏教版七年级下册数学精讲精练教师版docx、专题111不等式及不等式的基本性质十大题型-最新苏教版七年级下册数学精讲精练学生版docx等2份试卷配套教学资源,其中试卷共31页, 欢迎下载使用。
这是一份专题9.1 整式的乘法【十大题型】-最新苏教版七年级下册数学精讲精练,文件包含专题91整式的乘法十大题型-最新苏教版七年级下册数学精讲精练教师版docx、专题91整式的乘法十大题型-最新苏教版七年级下册数学精讲精练学生版docx等2份试卷配套教学资源,其中试卷共35页, 欢迎下载使用。
