所属成套资源:【好题汇编】5年(2020-2024)中考1年模拟数学真题分类汇编(河北专用)
- 专题01 实数及其运算【好题汇编】-5年(2020-2024)中考1年模拟数学分类汇编(河北专用) 试卷 0 次下载
- 专题03 分式与二次根式【好题汇编】-5年(2020-2024)中考1年模拟数学分类汇编(河北专用) 试卷 0 次下载
- 专题04 方程(组)与不等式(组)【好题汇编】-5年(2020-2024)中考1年模拟数学分类汇编(河北专用) 试卷 0 次下载
- 专题05 一次函数与反比例函数【好题汇编】-5年(2020-2024)中考1年模拟数学分类汇编(河北专用) 试卷 0 次下载
- 专题06 二次函数及其应用【好题汇编】-5年(2020-2024)中考1年模拟数学分类汇编(河北专用) 试卷 0 次下载
专题02 整式运算与因式分解【好题汇编】-5年(2020-2024)中考1年模拟数学分类汇编(河北专用)
展开
这是一份专题02 整式运算与因式分解【好题汇编】-5年(2020-2024)中考1年模拟数学分类汇编(河北专用),文件包含专题02整式运算与因式分解原卷版docx、专题02整式运算与因式分解解析版docx等2份试卷配套教学资源,其中试卷共49页, 欢迎下载使用。
1.(2023·河北·中考真题)代数式的意义可以是( )
A.与x的和B.与x的差C.与x的积D.与x的商
【答案】C
【分析】根据代数式赋予实际意义即可解答.
【详解】解:的意义可以是与x的积.
故选C.
【点睛】本题主要考查了代数式的意义,掌握代数式和差乘除的意义是解答本题的关键.
2.(2024·河北·中考真题)下列运算正确的是( )
A.B.C.D.
【答案】C
【分析】本题考查整式的运算,根据合并同类项,单项式乘以单项式,积的乘方,同底数幂的除法依次对各选项逐一分析判断即可.解题的关键是掌握整式运算的相关法则.
【详解】解:A.,不是同类项,不能合并,故此选项不符合题意;
B.,故此选项不符合题意;
C.,故此选项符合题意;
D.,故此选项不符合题意.
故选:C.
3.(2021·河北·中考真题)不一定相等的一组是( )
A.与B.与
C.与D.与
【答案】D
【分析】分别根据加法交换律、合并同类项、同底数幂的乘法以及去括号法则计算各项后,再进行判断即可得到结论.
【详解】解:A. =,故选项A不符合题意;
B. ,故选项B不符合题意;
C. ,故选项C不符合题意;
D. ,故选项D符合题意,
故选:D.
【点睛】此题主要考查了加法交换律、合并同类项、同底数幂的乘法以及去括号法则,熟练掌握相关运算法则是解答此题的关键.
4.(2022·河北·中考真题)计算得,则“?”是( )
A.0B.1C.2D.3
【答案】C
【分析】运用同底数幂相除,底数不变,指数相减,计算即可.
【详解】,则“?”是2,
故选:C.
【点睛】本题考查同底数幂的除法;注意.
5.(2020·河北·中考真题)墨迹覆盖了等式“()”中的运算符号,则覆盖的是( )
A.+B.-C.×D.÷
【答案】D
【分析】直接利用同底数幂的除法运算法则计算得出答案.
【详解】∵(),
,
∴覆盖的是:÷.
故选:D.
【点睛】本题主要考查了同底数幂的除法运算,正确掌握相关运算法则是解题关键.
6.(2020·河北·中考真题)若为正整数,则( )
A.B.C.D.
【答案】A
【分析】根据乘方的定义及幂的运算法则即可求解.
【详解】=,
故选A.
【点睛】此题主要考查幂的运算,解题的关键是熟知其运算法则.
7.(2020·河北·中考真题)若,则( )
A.12B.10C.8D.6
【答案】B
【分析】利用平方差公式变形即可求解.
【详解】原等式变形得:
.
故选:B.
【点睛】本题考查了平方差公式的应用,灵活运用平方差公式是解题的关键.
8.(2024·河北·中考真题)若a,b是正整数,且满足,则a与b的关系正确的是( )
A.B.C.D.
【答案】A
【分析】本题考查了同底数幂的乘法,幂的乘方的运算的应用,熟练掌握知识点是解题的关键.
由题意得:,利用同底数幂的乘法,幂的乘方化简即可.
【详解】解:由题意得:,
∴,
∴,
故选:A.
9.(2020·河北·中考真题)对于①,②,从左到右的变形,表述正确的是( )
A.都是因式分解B.都是乘法运算
C.①是因式分解,②是乘法运算D.①是乘法运算,②是因式分解
【答案】C
【分析】根据因式分解的定义进行判断即可;
【详解】①左边多项式,右边整式乘积形式,属于因式分解;
②左边整式乘积,右边多项式,属于整式乘法;
故答案选C.
【点睛】本题主要考查了因式分解的定义理解,准确理解因式分解的定义是解题的关键.
10.(2023·河北·中考真题)若k为任意整数,则的值总能( )
A.被2整除B.被3整除C.被5整除D.被7整除
【答案】B
【分析】用平方差公式进行因式分解,得到乘积的形式,然后直接可以找到能被整除的数或式.
【详解】解:
,
能被3整除,
∴的值总能被3整除,
故选:B.
【点睛】本题考查了平方差公式的应用,平方差公式为通过因式分解,可以把多项式分解成若干个整式乘积的形式.
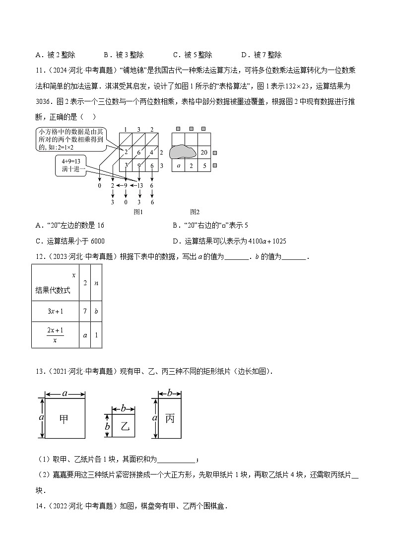
11.(2024·河北·中考真题)“铺地锦”是我国古代一种乘法运算方法,可将多位数乘法运算转化为一位数乘法和简单的加法运算.淇淇受其启发,设计了如图1所示的“表格算法”,图1表示,运算结果为3036.图2表示一个三位数与一个两位数相乘,表格中部分数据被墨迹覆盖,根据图2中现有数据进行推断,正确的是( )
A.“20”左边的数是16B.“20”右边的“□”表示5
C.运算结果小于6000D.运算结果可以表示为
【答案】D
【分析】本题考查了整式的加法运算,整式的乘法运算,理解题意,正确的逻辑推理时解决本题的关键.
设一个三位数与一个两位数分别为和,则,即,可确定时,则,由题意可判断A、B选项,根据题意可得运算结果可以表示为:,故可判断C、D选项.
【详解】解:设一个三位数与一个两位数分别为和
如图:
则由题意得:
,
∴,即,
∴当时,不是正整数,不符合题意,故舍;
当时,则,如图:
,
∴A、“20”左边的数是,故本选项不符合题意;
B、“20”右边的“□”表示4,故本选项不符合题意;
∴上面的数应为,如图:
∴运算结果可以表示为:,
∴D选项符合题意,
当时,计算的结果大于6000,故C选项不符合题意,
故选:D.
12.(2023·河北·中考真题)根据下表中的数据,写出a的值为 .b的值为 .
【答案】
【分析】把代入得,可求得a的值;把分别代入和,据此求解即可.
【详解】解:当时,,即,
当时,,即,
当时,,即,
解得,
经检验,是分式方程的解,
∴,
故答案为:;
【点睛】本题考查了求代数式的值,解分式方程,准确计算是解题的关键.
13.(2021·河北·中考真题)现有甲、乙、丙三种不同的矩形纸片(边长如图).
(1)取甲、乙纸片各1块,其面积和为 ;
(2)嘉嘉要用这三种纸片紧密拼接成一个大正方形,先取甲纸片1块,再取乙纸片4块,还需取丙纸片 块.
【答案】 4
【分析】(1)直接利用正方形面积公式进行计算即可;
(2)根据已知图形的面积公式的特征,利用完全平方公式即可判定应增加的项,再对应到图形上即可.
【详解】解:(1)∵甲、乙都是正方形纸片,其边长分别为
∴取甲、乙纸片各1块,其面积和为;
故答案为:.
(2)要用这三种纸片紧密拼接成一个大正方形,先取甲纸片1块,再取乙纸片4块,则它们的面积和为,若再加上(刚好是4个丙),则,则刚好能组成边长为的正方形,图形如下所示,所以应取丙纸片4块.
故答案为:4.
【点睛】本题考查了正方形的面积公式以及完全平方公式的几何意义,解决本题的关键是牢记公式特点,灵活运用公式等,本题涉及到的方法为观察、假设与实践,涉及到的思想为数形结合的思想.
14.(2022·河北·中考真题)如图,棋盘旁有甲、乙两个围棋盒.
(1)甲盒中都是黑子,共10个,乙盒中都是白子,共8个,嘉嘉从甲盒拿出a个黑子放入乙盒,使乙盒棋子总数是甲盒所剩棋子数的2倍,则a= ;
(2)设甲盒中都是黑子,共个,乙盒中都是白子,共2m个,嘉嘉从甲盒拿出个黑子放入乙盒中,此时乙盒棋子总数比甲盒所剩棋子数多 个;接下来,嘉嘉又从乙盒拿回a个棋子放到甲盒,其中含有个白子,此时乙盒中有y个黑子,则的值为 .
【答案】 4 1
【分析】①用列表的方式,分别写出甲乙变化前后的数量,最后按两倍关系列方程,求解,即可
②用列表的方式,分别写出甲乙每次变化后的数量,按要求计算写出代数式,化简,即可
③用列表的方式,分别写出甲乙每次变化后的数量,算出移动的a个棋子中有x个白子,个黑子,再根据要求算出y,即可
【详解】答题空1:
依题意:
解得:
故答案为:4
答题空2:
第一次变化后,乙比甲多:
故答案为:
答题空3:
第二次变化,变化的a个棋子中有x个白子,个黑子
则:
故答案为:1
【点睛】本题考查代数式的应用;注意用表格梳理每次变化情况是简单有效的方法
15.(2023·河北·中考真题)现有甲、乙、丙三种矩形卡片各若干张,卡片的边长如图1所示.某同学分别用6张卡片拼出了两个矩形(不重叠无缝隙),如图2和图3,其面积分别为.
(1)请用含a的式子分别表示;当时,求的值;
(2)比较与的大小,并说明理由.
【答案】(1),,当时,
(2),理由见解析
【分析】(1)根据题意求出三种矩形卡片的面积,从而得到,,将代入用a表示的等式中求值即可;
(2)利用(1)的结果,使用作差比较法比较即可.
【详解】(1)解:依题意得,三种矩形卡片的面积分别为:,
∴,,
∴,
∴当时,;
(2),理由如下:
∵,
∴
∵,
∴,
∴.
【点睛】本题考查列代数式,整式的加减,完全平方公式等知识,会根据题意列式和掌握做差比较法是解题的关键.
16.(2022·河北·中考真题)发现两个已知正整数之和与这两个正整数之差的平方和一定是偶数,且该偶数的一半也可以表示为两个正整数的平方和.验证:如,为偶数,请把10的一半表示为两个正整数的平方和.探究:设“发现”中的两个已知正整数为m,n,请论证“发现”中的结论正确.
【答案】验证:;论证见解析
【分析】通过观察分析验证10的一半为5,;将m和n代入发现中验证即可证明.
【详解】证明:验证:10的一半为5,;
设“发现”中的两个已知正整数为m,n,
∴,其中为偶数,
且其一半正好是两个正整数m和n的平方和,
∴“发现”中的结论正确.
【点睛】本题考查列代数式,根据题目要求列出代数式是解答本题的关键.
17.(2022·河北·中考真题)整式的值为P.
(1)当m=2时,求P的值;
(2)若P的取值范围如图所示,求m的负整数值.
【答案】(1)
(2)
【分析】(1)将m=2代入代数式求解即可,
(2)根据题意,根据不等式,然后求不等式的负整数解.
【详解】(1)解:∵
当时,
;
(2),由数轴可知,
即,
,
解得,
的负整数值为.
【点睛】本题考查了代数式求值,解不等式,求不等式的整数解,正确的计算是解题的关键.
18.(2020·河北·中考真题)有一电脑程序:每按一次按键,屏幕的区就会自动加上,同时区就会自动减去,且均显示化简后的结果.已知,两区初始显示的分别是25和-16,如图.
如,第一次按键后,,两区分别显示:
(1)从初始状态按2次后,分别求,两区显示的结果;
(2)从初始状态按4次后,计算,两区代数式的和,请判断这个和能为负数吗?说明理由.
【答案】(1);;(2);和不能为负数,理由见解析.
【分析】(1)根据题意,每按一次按键,屏幕的区就会自动加上,区就会自动减去,可直接求出初始状态按2次后A,B两区显示的结果.
(2)依据题意,分别求出初始状态下按4次后A,B两区显示的代数式,再求A,B两区显示的代数式的和,判断能否为负数即可.
【详解】解:(1)A区显示结果为: ,
B区显示结果为:;
(2)初始状态按4次后A显示为:
B显示为:
∴A+B=
=
=
∵恒成立,
∴和不能为负数.
【点睛】本题考查了代数式运算,合并同类项,完全平方公式问题,解题关键在于理解题意,列出代数式进行正确运算,并根据完全平方公式判断正负.
19.(2024·河北沧州·二模)对“”解释错误的是( )
A.x与的积B.x与的和C.x与8的差D.x减去8
【答案】A
【分析】本题主要考查了代数式的表示方法,代数式“”可以表述为x减去8;x与8的差;x与的和.
【详解】解:A、x与的积表述错误;
B、x与的和,表述正确;
C、x与8的差,表述正确;
D、x减去8,表述正确;
故选:D.
20.(2024·河北邯郸·三模)在三个盘子中,分别装有n个苹果(),先从左边的盘子中拿出两个苹果放入中间的盘子中,之后又从右边的盘子中拿出一个苹果放入中间的盘子中,最后从中间盘子中拿出一些苹果放入右边的盘子中,使中间盘子的苹果个数恰好是右边盘子的苹果个数,这时中间盘子中苹果的个数为( )
A.1个B.2个C.3个D.4个
【答案】D
【分析】设最后从中间盘子中拿出个苹果放入右边的盘子中,表示出第三次:左边盘子苹果个,中边盘子苹果个,右边盘子苹果个,即可得,解得,进而有则最后中间盘子苹果的个数为:,结合,即可作答
【详解】本题主要考查了整式的计算,设最后从中间盘子中拿出个苹果放入右边的盘子中,
第一次:左边盘子苹果个,中边盘子苹果个,右边盘子苹果个,
第二次:左边盘子苹果个,中边盘子苹果个,右边盘子苹果个,
第三次:左边盘子苹果个,中边盘子苹果个,右边盘子苹果.个,
根据题意有:,
解得:,
则最后中间盘子苹果的个数为:,
∵,
∴,
故选:D.
21.(2024·辽宁锦州·二模)若,则整式的值是( )
A.B.3C.5D.11
【答案】B
【分析】本题考查了整体思想求代数式的值.将变形为,再将整体代入即可求解.
【详解】解:∵,
∴.
故选:B
22.(2024·河北唐山·三模)如果代数式,那么代数式( )
A.8B.4C.2D.
【答案】A
【分析】本题考查代入求值,先由题意得到,然后把化为整体代入即可解题.
【详解】解:∵,
∴,
∴,
故选A.
23.(2024·河北张家口·三模)下列各组式子中,相等的一组是( )
A.与B.与
C.与D.与
【答案】C
【分析】根据负指数幂判断A项,根据去括号法则判断B项,根据合并同类项判断C项,根据同底数幂的乘法计算后判断D项.
【详解】解:,故A项错误,
,故B项错误,
,故C项正确,
,故D项错误,
故选:C.
【点睛】本题主要考查了负指数幂、去括号法则、合并同类项以及同底数幂的乘法,熟练掌握各运算法则是解题的关键.
24.(2024·河北唐山·二模)要使的化简结果为单项式,则()中可以填( )
A.B.C.D.
【答案】C
【分析】本题考查整式的加减,掌握整式加减的运算法则是解题的关键.
【详解】解:A.,是多项式,不符合题意;
B.,是多项式,不符合题意;
C. ,是单项式,符合题意;
D.,是多项式,不符合题意;
故选:C.
25.(2024·河北邯郸·二模)若,则( ).
A.8B.7C.6D.5
【答案】D
【分析】本题主要考查了同底数幂乘法的应用等知识点,根据题意利用同底数幂乘法法则运算即可得解,熟练掌握同底数幂乘法法则是解决此题的关键.
【详解】由题意知:,
∴,
∴,
∴,
∴,
故选:D.
26.(2024·河北·二模)将多项式“?”因式分解,结果为,则“?”是( )
A.B.C.D.
【答案】A
【分析】此题主要考查了平方差公式和因式分解,解题的关键是熟练掌握平方差公式.利用平方差公式计算,根据对应项相等即可求出答案.
【详解】解:∵,
∴“?”是.
故选:A.
27.(2024·河北唐山·二模)一个正两位数M,它的个位数字是a,十位数字是,把M十位上的数字与个位上的数字交换位置得到新两位数N,则的值总能( )
A.被3整除B.被9整除C.被10整除D.被11整除
【答案】D
【分析】本题考查整式的加减运算,因式分解的应用,求出的值,因式分解后,进行判断即可.
【详解】解:由题意,
,
∴的值总能被11整除;
故选D.
28.(2024·河北邯郸·三模)当a为正整数时,对于整式 下列两种说法:
甲:整式P、Q的公因式为a;
乙. 的值随着a的增大逐渐趋近于1.
其中正确的是 ( )
A.甲、乙都对B.甲不对、乙对C.甲对、乙不对D.甲、乙都不对
【答案】B
【分析】本题考查因式分解,分式的性质,掌握因式分解是解题的关键.
【详解】解:由题意可知,
∴整式的公因式为,故甲不对
∵
∴当a的逐渐增大,趋近于1,故乙正确
故选:B
29.(2024·河北秦皇岛·二模)将关于的一元二次方程变形为,就可以将表示为关于的一次多项式,从而达到“降次”的目的,又如,我们将这种方法称为“降次法”,通过这种方法可以化简次数较高的代数式.根据“降次法”,已知:,且,则的值为( )
A.B.C.D.
【答案】C
【分析】本题主要考查了代数式求值,先由得到,再利用“降次法”将转化为,进一步得到,据此可得答案.
【详解】解:∵,
∴.
∴
,
,
,
,
,
故选:C。
30.(2024·河北邯郸·二模)若,则 .
【答案】3
【分析】题目主要考查同底数幂的乘除法运算,熟练掌握运算法则是解题关键.
【详解】解:∵,
∴,
∴,
故答案为:3.
31.(2024·河北邯郸·三模)某中学计划在一块长,宽的矩形空地上修建三块全等的矩形草坪,如图所示,余下空地修建成同样宽为a的小路.
(1)若,则草坪总面积为 平方米.
(2)若草坪总面积恰好等于小路总面积,那么,此时的路宽a是 米.
【答案】 30 1
【分析】本题考查全等图形、代数式求值,解答本题的关键是明确题意,列出相应的代数式和方程.
(1)根据题意和图形中的数据,可以用的代数式表示出草坪的面积,然后将的值代入计算即可;
(2)根据草坪总面积恰好等于小路总面积,可以得到关于的一元二次方程,从而可以求得此时的路宽.
【详解】解:(1)由图可得,
草坪的总面积是,
当时,
,
即时,草坪总面积为30平方米,
故答案为:30;
(2)由图可得,
草坪的总面积是,
路的总面积是,
∵草坪总面积恰好等于小路总面积,
,
解得(舍去),
即此时的路宽为1米,
故答案为:1.
32.(2024·河北邢台·三模)如图,一个计算程序的示意图.
(1)若输入,则N的值为
(2)若输出了,则M的值为
【答案】 /
【分析】本题主要考查了已知字母的值求代数式的值、解分式方程.读懂程序示意图是解题的关键.
(1)把代入中求值,即可得出N的值;
(2)先由求出x的值,再将x的值代入中即可求出M的值.
【详解】(1)当时,,即.
故答案为:.
(2)若输出了,即,解得,
经检验,是所列方程的解.
则.
故答案为:.
33.(2024·河北邯郸·二模)已知整式.
(1)当,求整式的值;
(2)若整式比整式大,求整式.
【答案】(1)3
(2)
【分析】本题考查了求代数式的值,整式的加减运算.
(1)将,代入计算即可求解;
(2)根据题意得,计算即可求解.
【详解】(1)解:当时,;
(2)解:由题意得.
34.(2024·河北张家口·三模)如图1,2,约定:上方相邻两代数式之和等于这两代数式下方箭头共同指向的代数式.
(1)求代数式;
(2)嘉嘉说,无论取什么值,的值一定大于的值,嘉嘉的说法是否正确?请通过计算说明.
【答案】(1)
(2)嘉嘉的说法正确,理由见解析;
【分析】本题考查的是整式的混合运算,平方差公式的应用,理解题意是关键;
(1)根据加法的意义列式计算即可;
(2)先求解,再计算与0比较大小,从而可得答案.
【详解】(1)解:由题意可得:
;
(2)嘉嘉的说法正确;理由如下:
由题意可得:
,
∵
,
∴.
35.(2024·河北石家庄·二模)【观察思考】用同样大小的正方体木块依次堆放成如图1、图2、图3所示的实心几何体,并按照这样的规律继续堆放下去.
【规律总结】
(1)图4有______个正方体;
(2)图n有______个正方体(用含n的式子表示);
【问题解决】
(3)是否存在某个图形,它对应的几何体由496个正方体木块组成?若存在,指出它是第几个图形;若不存在,请说明理由.
【答案】(1)28;(2);(3)存在,第16个图形
【分析】本题考查了几何体中的规律、列代数式、一元二次方程的应用,正确发现变化规律是解题的关键.
(1)观察分析图形,得出答案即可;
(2)观察发现规律,得出图n正方体个数,整理得出答案即可;
(3)根据“它对应的几何体由496个正方体木块组成”,得出求解即可,
【详解】解:(1)图1所示的实心几何体一共有1个小正方体,即,
图2所示的实心几何体一共有6个小正方体,即,
图3所示的实心几何体一共有15个小正方体,即,
图4所示的实心几何体一共有28个小正方体,即,
故答案为:28;
(2)由(1)的规律得,图n正方体个数,
故答案为:;
(3)存在,
由题意得,,
即,
解得:或(舍去),
∴存在某个图形,它对应的几何体由496个正方体木块组成,它是第16个图形.
36.(2024·河北石家庄·二模)如图,从左向右依次摆放序号分别为,,,...的小正方形卡片,每个小正方形卡片上均画有若干个小圆点.其中任意相邻的个小正方形卡片上的小圆点数量之和相等.
(1)分别求出,的值;
(2)当时,所有这些小正方形纸片上的小圆点数量之和是多少?
(3)小明说,第个小正方形卡片上的小圆点的个数是个,请直接判断他的说法是否正确.
【答案】(1),
(2)
(3)正确,理由见解析
【分析】本题考查图形变化的规律,
(1)根据任意相邻的个小正方形卡片上的小圆点数量之和相等,建立关于,的方程组即可解决问题;
(2)根据卡片上小圆点个数变化的规律即可解决问题;
(3)根据卡片上小圆点个数变化的规律即可解决问题;
能根据所给图形发现卡片上小圆点的个数按,,,循环出现是解题的关键.
【详解】(1)解:∵任意相邻的个小正方形卡片上的小圆点数量之和相等,
∴,
解得:;
(2)由题知,连续个相邻卡片上小圆点的个数之和为:,
又∵,
∴,
故这些小正方形纸片上的小圆点数量之和是;
(3)正确.
理由:∵卡片上小圆点的个数按,,,循环出现,
∴,
∴第个小正方形卡片上的小圆点的个数是个,
∴小明的说法正确.
37.(2024·河北石家庄·二模)如图,在一条不完整的数轴上,从左到右的点A,B,C把数轴分成①②③④四部分,点A,B,C对应的数分别是a,b,c,已知.
(1)请说明原点在第几部分;
(2)若,,,求;
(3)若且,求的值.
【答案】(1)第③部分
(2)
(3)
【分析】本题考查数轴,线段的和差以及代数式求值.
(1)根据异号两数相乘结果为负可知b,异号,即可求解;
(2)根据线段的和差可得,再根据点在数轴上的位置即可求解;
(3)利用整体代入法即可求解.
【详解】(1),
,异号.
原点在第③部分;
(2)若,,
则.
,
;
(3),,
即,
38.(2024·河北唐山·三模)已知,,均为整式,且,,.
(1)求整式;
(2)当,时,请通过计算判断与的大小关系;
(3)当,为任意实数时,(2)中与的大小关系是否恒成立,请说明理由.
【答案】(1)
(2)
(3)不成立,见解析
【分析】本题考查了整式的加法运算,整式的乘法运算,完全平方公式.熟练掌握整式的加法运算,整式的乘法运算是解题的关键.
(1)根据,求解作答即可;
(2)当,时,代入,计算求解,代入,计算求解,进而可得;
(3)由,可知.
【详解】(1)解:∵,,
∴,
∴整式为;
(2)解:当,时,,
,
∴;
(3)解:不成立,理由如下;
由题意知,
,
∴.
∴(2)中与的大小关系不恒成立.
39.(2024·河北唐山·二模)图1是图2中长方体的三视图,用 S表示面积,且.
(1)求和;
(2)推断以该长方体的长、宽、高为边能否围成直角三角形.
【答案】(1),
(2)能围成直角三角形
【分析】(1)由主视图的面积和宽,可求出主视图的长,根据矩形面积公式计算即可;
(2)根据勾股定理逆定理判断即可.
【详解】(1)解:(1),
俯视图矩形的长为:,
;
(2)解:,,,
,
该长方体的长、宽、高为边能围成直角三角形.
【点睛】本题主要考查由三视图判断几何体,矩形的面积,整式的乘法等知识,勾股定理逆定理,根据三视图准确找出俯视图的长和宽是解决问题的关键.
40.(2024·河北唐山·二模)有个填写数字的游戏:在“”中的每个内,填入数字(可重复使用),然后计算结果.
(1)计算:;
(2)若,请推算□内的数字;
(3)若三个内从左往右依次填入入三个数,请你直接写出计算结果(计算结果要求用科学记数法表示).
【答案】(1);
(2);
(3).
【分析】本题考查了有理数的混合运算,二次根式的混合运算,幂的运算;
(1)根据有理数的混合运算进行计算即可求解.
(2)根据题意可得□内的数字为:,进而根据二次根式的乘法进行计算即可求解;
(3)根据题意列出算式,进而根据幂的运算进行计算,最后表示成科学记数法的形式,即可求解.
【详解】(1)解:原式
(2)□内的数字为:
∴□内的数字为1;
(3)解:
41.(2024·河北邯郸·三模)如图,在一个足够长且宽为. ()的纸带上剪出一些矩形纸片,图中的虚线为裁剪线,在边l上截取不同的尺寸,得到矩形A,B,C,…,其面积分别为()试用含x的式子解决下列问题:
(1)计算 的值;
(2)将 (1)中的结果写成 的形式(a,b为常数);若图中的一个矩形D的面积刚好是 的值,求矩形D落在边l上的长.
【答案】(1)
(2),
【分析】(1)先根据多项式乘多项式法则分别计算出、、,再根据整式的加减法法则计算即可.
(2)将(1)中的结果利用配方法配成的形式可得结果为,将分解因式,写成两个整式的乘积的形式,即可得矩形D落在边l上的长.
本题主要考查了利用整式的加减乘除运算及分解因式来解决实际问题.熟练掌握整式的加减乘除运算法则及平方差公式和完全平方公式是解题的关键.
【详解】(1),
,
,
.
(2) ;
,
∴矩形D落在边l上的长为 .
42.(2024·河北石家庄·三模)如图,某校的饮水机有温水、开水两个按钮,温水和开水共用一个出水口.利用图中信息解决下列问题:
(1)王老师拿空水杯先接了14s的温水,又接了8s的开水,刚好接满,且水杯中的水温为.
①王老师的水杯容量为________ ;
②用含t的代数式表示接入水杯的温水吸收的热量,并用列方程的方法求t的值(不计热损失)
(2)嘉琪同学拿空水杯先接了一会儿温水,又接了一会儿开水,得到一杯,温度为的水(不计热损失),求嘉琪同学的接水时间.
【答案】(1)①400;②王老师的水杯容量为,水温约
(2)
【分析】本题考查了二元一次方程组的应用以及列代数式表达式,正确掌握相关性质内容是解题的关键.
(1)①根据水量等于水速乘时间列式计算,即可作答.
②结合“开水的体积开水降低的温度温水的体积温水升高的温度.”即可列式,结合题意列式,解方程,即可作答.
(2)设嘉琪接温水的时间为,接开水的时间为,列出二元一次方程组,再解方程,即可作答.
【详解】(1)解:①依题意
得出
∴王老师的水杯容量为.
②接入水杯的温水吸收的热量为:;
由题意:
解得
答:王老师的水杯容量为,水温约
(2)解:设嘉琪接温水的时间为,接开水的时间为,
则,
解得,
,
∴嘉琪同学的接水时间为.
43.(2024·河北唐山·模拟预测)探究活动:
(1)如图①,可以求出阴影部分的面积是 (写成两数平方差的形式);
(2)如图②,若将阴影部分裁剪下来,重新拼成一个长方形,面积是 (写成多项式乘法的形式);
(3)比较图①,图②阴影部分的面积,可以得到公式 .
知识运用:
(4)用合理的方法计算:.
【答案】(1);(2);(3);(4)
【分析】本题考查了平方差公式的几何背景,熟练掌握平方差公式是解题的关键.
(1)根据阴影部分的面积等于两个正方形的面积差即可求解;
(2)分别表示出阴影部分的长和宽,由面积公式就可求出面积即可;
(3)根据阴影部分的面积相等建立等式即可;
(4)根据平方差公式进行计算即可求解.
【详解】(1)解:根据阴影部分的面积大正方形的面积小正方形的面积,即,
故答案为:.
(2)解:由图可知矩形的长是,宽是,所以面积是,
故答案为:.
(3)解:根据阴影部分面积相等可得:,
故答案为:.
(4)解:
.
44.(2024·河北石家庄·二模)现有如图1所示的甲、乙、丙三种卡片,卡片的边长如图所示.如图2,用1张甲、1张乙和2张丙卡片可以拼成一个边长为的正方形,用两种方式表示该正方形面积可以得到等式:,也就验证了完全平方公式.
【发现】
(1)如图3,嘉淇用这三种卡片拼成一个长为,宽为的矩形,仿照例子写出一个关于,的等式;
(2)嘉淇还发现拼成矩形所需卡片的张数和整式的乘法计算结果中各项的系数有关.根据嘉淇的发现,若要用这三种卡片拼成一个长为,宽为的矩形,不画图形,试通过计算说明需要丙种卡片多少张?
【应用】
(3)现用甲种卡片1张,乙种卡片4张,丙种卡片张(为正整数),拼成一个矩形,直接写出所有可能的值.
图1 图2 图3
【答案】(1);(2)需要丙种卡片3张;(3)4或5
【分析】此题考查多项式的乘法与图形的面积,数形结合是解题的关键.
(1)由图3,用两种方法表示矩形的面积,即可得到答案;
(2)由及每张丙种卡片的面积为,即可得到答案;
(3)甲卡片面积为,系数为1,乙种卡片4张,面积为,系数为4,丙种卡片张,即的系数为m,分两种情况进行解答即可.
【详解】(1)嘉淇用这三种卡片拼成一个长为,宽为的矩形,则面积表示为,还可以看作2张甲、2张乙和4张丙卡片拼成的,则面积表示为,
∴;
(2)由题意可知矩形的面积为,
∵每张丙种卡片的面积为,
∴需要丙种卡片3张;
(3)甲种卡片1张,乙种卡片4张,丙种卡片张(为正整数),拼成一个矩形,可知,甲卡片面积为,系数为1,乙种卡片4张,面积为,系数为4,丙种卡片张,即的系数为m,
∴矩形的面积为:①,即,
②,即,
综上可知,所有可能的值为4或5.
45.(2024·河北石家庄·二模)“字母表示数”被后人称为从“算术”到“代数”的一次飞跃,用字母表示数可以从特殊到一般的表达数学规律.请观察下列关于正整数的平方拆分的等式:
第1个等式:;第2个等式:;
第3个等式:;第4个等式:;
(1)请用此方法拆分.
(2)请你用上面的方法归纳一般结论,用含n(n为正整数)的等式表示,并借助运算证明这个结论是正确的.
(3)嘉嘉尝试借助图形的面积验证(2)中的结论.思路是将边长为n的正方形(如图)进行适当分割,请你帮助他完成画图,并在图中标出相应线段的长度.
【答案】(1)
(2),证明见解析
(3)见解析
【分析】本题主要考查了数字规律型问题,还考查了整式的混合运算和乘法公式.熟练掌握等式所反映的规律,是解题的关键.
(1)依据材料中等式的规律解答即可;
(2)根据依据材料中发现等式的规律写出含 n的等式证明成立即可.
(3)根据题意画出图形即可.
【详解】(1)第1个等式:;
第2个等式:;
第3个等式:;
第4个等式:;
∴第2023个等式:
(2)第1个等式:;
第2个等式:;
第3个等式:;
第4个等式:;
则含n的等式是.
理由:∵右边,
左边,
∴左边=右边,
∴成立.
(3)如图,满足要求,
46.(2024·河北石家庄·三模)(1)如图1,对一个正方形进行了分割,请用两种不同的方法求图中大正方形的面积:
方法1:___________,方法2:___________.
(2)根据(1)中的结论,请你写出代数式,,之间的等量关系为___________;
(3)利用等量关系解决下面的问题:
①,,求;
②如图2,点是线段上的一点,分别以,为边向线段两侧作正方形,正方形,设,两正方形的面积和为20,则的面积为___________.
【答案】(1);;(2);(3)①13;②4
【分析】本题考查完全平方公式及其在几何图形中的应用,掌握完全平方公式的结构特征是正确解答的关键.
(1)从“整体”和“部分”两个方面分别用代数式表示大正方形的面积即可;
(2)根据(1)可以得到数量关系;
(3)利用完全平方公式的变形计算即可;
(4)利用完全平方公式的变形计算即可.
【详解】(1)方法一:大正方形面积等于边长的平方:即,
方法二:大正方形面积等于四个部分面积之和:即.
(2);
(3)①当,时,
②设两个正方形的边长为,
∴.
47.(2024·河北邯郸·模拟预测)阅读理解:在平面直角坐标系中设计了某种台阶,如图是8个台阶的示意图(各拐角均为),每个台阶宽相等,每个台阶的高也相等.例如第一个台阶面的右端点坐标为(x,y),则的坐标为(,y),第二个台阶面右端点的坐标为(,),以此类……为第八个台阶面.
应用:
(1)求直线的解析式;并判断是否在直线上;
(2)点、、、、、________(填“在”或“不在”)直线上;点、、、、、、、在直线________上(写出直线解析式);
(3)嘉琪同学拿着激光笔照射台阶,射出的光线可以看成直线:(),若使光线照到所有台阶,求m的取值范围;
(4)蚂蚁(看做点P)从N出发,沿爬到点M,爬行的平均速度为每秒2个单位长度,爬行时间为t秒.当点P(a,b)在第n个台阶面上时,直接用含n、t的式子表示点P的横坐标,并用含n的式子写出t的取值范围.
【答案】(1),在直线上
(2)在
(3)
(4),t的取值范围是秒
【分析】本题考查了一元一次函数的实际应用,用待定系数法求函数解析式,规律探索,解题关键是关键题意得出点的坐标.
(1)设直线的解析式为,将和代入解析式即可求解;
(2)由题可得将点代入函数解析式即可判断,将直线向上平移即可求解;
(3)将和代入即可求解;
(4)由题意可得蚂蚁的爬行路程为:,因为点P在第n个台阶面上,所以蚂蚁爬行路程为:,即可求得点P的横坐标,点P在第1个台阶面上时,,点P在第2个台阶面上时,,点P在第3个台阶面上时,,点P在第8个台阶面上时,,据此即可得出t的取值范围.
【详解】(1)解:∵(x,y),则的坐标为(,y),第二个台阶面右端点的坐标为(,),
∴每个台阶宽、高分别为和,
,,
将和代入解析式得∶,
解得
,
当时,,
在直线上,
(2)由(1)问可得,
当时,,
在直线,
同理可得均在直线上;
由图可知:将直线向上平移一个单位长度可得:,
点在直线,
故答案为:在;;
(3)把代入,
得,
把代入,
得,
,
(4)蚂蚁(看做点P)从N出发,沿爬到点M,平均速度为每秒2个单位长度,爬行时间为t秒,
蚂蚁爬行路程为:,
点在第n个台阶面上,
蚂蚁爬行的水平路程:,
,
点P在第1个台阶面上时,,
点P在第2个台阶面上时,,
点P在第3个台阶面上时,,
点P在第8个台阶面上时,,
t的取值范围是秒.
x结果代数式
2
n
7
b
a
1
原甲:10
原乙:8
现甲:10-a
现乙:8+a
原甲:m
原乙:2m
现甲1:m-a
现乙1:2m+a
原甲:m黑
原乙:2m白
现甲1:m黑-a黑
现乙1:2m白+a黑
现甲2:m黑-a黑+a混合
现乙2:2m白+a黑-a混合
物理常识
开水和温水混合时会发生热传递,开水放出的热量等于温水吸收的热量,可以转化为“开水的体积开水降低的温度温水的体积温水升高的温度.
相关试卷
这是一份专题09 四边形【好题汇编】-5年(2020-2024)中考1年模拟数学分类汇编(河北专用),文件包含专题09四边形原卷版docx、专题09四边形解析版docx等2份试卷配套教学资源,其中试卷共84页, 欢迎下载使用。
这是一份专题07 几何初步【好题汇编】-5年(2020-2024)中考1年模拟数学分类汇编(河北专用),文件包含专题07几何初步原卷版docx、专题07几何初步解析版docx等2份试卷配套教学资源,其中试卷共42页, 欢迎下载使用。
这是一份专题06 二次函数及其应用【好题汇编】-5年(2020-2024)中考1年模拟数学分类汇编(河北专用),文件包含专题06二次函数及其应用原卷版docx、专题06二次函数及其应用解析版docx等2份试卷配套教学资源,其中试卷共108页, 欢迎下载使用。

