所属成套资源:【同步讲练】最新苏教版七年级上册数学精讲讲练(教师版+学生版)
专题2.12 有理数的实际应用【八大题型】-最新苏教版七年级上册数学精讲精练
展开
这是一份专题2.12 有理数的实际应用【八大题型】-最新苏教版七年级上册数学精讲精练,文件包含专题212有理数的实际应用八大题型-最新苏教版七年级上册数学精讲精练原卷版docx、专题212有理数的实际应用八大题型-最新苏教版七年级上册数学精讲精练解析版docx等2份试卷配套教学资源,其中试卷共45页, 欢迎下载使用。
1、注重生活联系,形式活泼多样。初中生的数学思维能力正逐步由直观形象思维向抽象思维发展。这个发展需要一定的过程。
2、注重动手操作,引导学生“做”数学。有效的数学学习活动不能单纯地依赖模仿与记忆,自主探索与合作交流也是学习数学的重要方法。
3、注重“过程”和数学思想方法。新教材通过让学生亲身经历知识的形成过程,使学生的学习过程更多地成为其发现数学、了解数学、体验数学的过程。
专题2.12 有理数的实际应用【八大题型】
【苏科版2024】
TOC \ "1-3" \h \u
\l "_Tc23623" 【题型1 销售问题】 PAGEREF _Tc23623 \h 1
\l "_Tc456" 【题型2 生产问题】 PAGEREF _Tc456 \h 5
\l "_Tc21144" 【题型3 质量问题】 PAGEREF _Tc21144 \h 8
\l "_Tc4956" 【题型4 走向问题】 PAGEREF _Tc4956 \h 13
\l "_Tc4582" 【题型5 比赛问题】 PAGEREF _Tc4582 \h 17
\l "_Tc1146" 【题型6 游客问题】 PAGEREF _Tc1146 \h 19
\l "_Tc4117" 【题型7 票房问题】 PAGEREF _Tc4117 \h 24
\l "_Tc31086" 【题型8 股票问题】 PAGEREF _Tc31086 \h 28
【题型1 销售问题】
【例1】(23-24七年级·黑龙江哈尔滨·期末)六月份某天,利民生鲜超市以每千克6元的价格从批发市场购进一批香瓜.连续销售6天后还剩余18千克因质量不佳无法继续售卖(其他损耗不计).若按平均每天出售120千克香瓜为标准,超过的数量记为“+”,不足的数量记为“−”,下表记录的是该超市连续六天香瓜销售量情况:
(1)根据记录可知,销售量最多的一天比销售量最少的一天多出售多少千克香瓜?
(2)利民超市这次共购进香瓜多少千克?
(3)若利民超市以每千克12元的价格开始出售这批香瓜,销售四天后,最后两天决定按原售价打7.5折让利销售.试计算利民超市在这批香瓜销售过程中共获得利润多少元?
【答案】(1)41千克
(2)760千克
(3)3618元
【分析】本题考查了有理数混合运算的应用,正负数的意义,根据题意正确列出算式是解答本题的关键.
(1)根据表格提供的数据可知:销售数量最多的一天是第二天,销售数量最少的一天是第一天,故用表格中第二天的销售数量减去第一天的销售数量即可算出答案;
(2)先计算出6天的销售数再加上因质量不佳无法继续售卖的即可得出答案.
(3)先计算出前四天的销售额,再计算后两天打折后的销售额,把六天的销售额加起来再减去成本即可得出答案.
【详解】(1)解:26−−15=41(千克)
答:销售量最多的一天比销售量最少的一天多出售41千克香瓜.
(2)120×6+−15+26+16+10−7−8+18=760(千克)
答:利民超市这次共购进香瓜760千克.
(3)120×4−15+26+16−7=500,
500×12=6000元
120×2+10−8=242
242×12×75%=2178元
760×6=4560元
6000+2178−4560=3618元
答:利民超市在这批香瓜销售过程中共获得利润3618元.
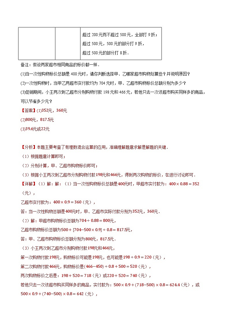
【变式1-1】(23-24七年级·湖北鄂州·期末)小王逛超市看到如下两个超市的促销信息
备注:假设两家超市相同商品的标价都一样.
(1)当一次性购物标价总额是400元时,请你判断选择甲、乙哪家超市购物划算些?并说明原因?
(2)一次性购物时,当甲乙两超市实付款均为704元时,甲、乙超市购物标价总额分别为多少?
(3)促销期间,小王两次到乙超市分别购物付款198元和466元,若他只去一次该超市购买同样多的商品,可以节省多少元?
【答案】(1)352元,360元
(2)800元,817.5元
(3)39.6元或22元
【分析】本题主要考查了有理数混合运算的应用,准确理解题意求解是解题的关键.
(1)根据题意计算即可;
(2)分别计算,甲、乙超市购物标价即可;
(3)根据小王两次到乙超市分别购物付款198元和466元,得到两次购物的标价,在进行讨论即可.
【详解】(1)解:解:(1)当一次性购物标价总额是400元时,甲超市实付款为:400×0.88=352(元),
乙超市实付款为:400×0.9=360(元),
答:当一次性购物总额是400元时,甲、乙超市实际付款分别为352元,360元.
(2)解:甲超市购物标价总额为704÷0.88=800元,
乙超市购物标价总额为500+[704−500×0.9]÷0.8=817.5元,
答:甲、乙超市购物标价总额分别为800元,817.5元.
(3)小王两次到乙超市分别购物付款198元和466元,
第一次购物付款198元,购物标价可能是198元,也可能是198÷0.9=220(元),
第二次购物付款466元,购物标价是(466−450)÷0.8+500=520(元),
两次购物标价之后是:198+520=718(元)或220+520=740(元),
若他只去一次该超市购买同样多的商品,实付款为:500×0.9+(718−500)×0.8=624.4(元),或500×0.9+(740−500)×0.8=642(元),
可以节省:198+466−624.4=39.6(元)或198+466−642=22(元);
答:若他只去一次该超市购买同样多的商品,可以节省39.6元或22元.
【变式1-2】(23-24七年级·黑龙江哈尔滨·期中)随着网络直播的普及,许多人抓住这种机会,做起了“微商”,很多农产品也改变了原来的销售模式,实行了网上销售.王阿姨把柑橘放到了网上进行销售,她原计划每天卖100千克柑橘,但由于种种原因,实际每天的销售量与计划量相比有出入,下列数据是某周的销售情况:(以100千克为标准,超出记为正,不足记为负.单位:千克).+3,−2,−6,+9,−5,+15,−4;
(1)根据记录的数据可知前三天共卖出多少千克;
(2)本周实际销售总量是多少千克,是否达到了计划总量;
(3)若每千克柑橘的进价为5元,平均每千克柑橘的运费为2元,要把这些柑橘全部以零售的形式卖掉,并按照全部销售后获得的利润为成本的50%作为销售目标制定零售价,若第一天水果店以该零售价售出了总质量的60%,第二天因害怕剩余的柑橘腐烂,决定降价把剩余的柑橘按原零售价的七折售完,请计算该水果店在销售这批柑橘的过程中共盈利或亏损多少元?(提示:成本=总进价+运费)
【答案】(1)前三天共卖出295千克柑橘
(2)本周实际销售总量是710kg,达到了计划总量
(3)盈利1590.4元
【分析】本题考查有理数的实际应用.
(1)根据数据,算出前三天的总和即可;
(2)根据数据,算出本周实际的销售量,再跟计划量对比即可;
(3)先算出总销售额,再算出总成本,最后算差值即可.
【详解】(1)解:100×3+3−2−6=295(千克)
答:前三天共卖出295千克柑橘;
(2)3−2−6+9−5+15−4=10,
100×7+10=710(千克)
710>700,达到了计划总量
答:本周实际销售总量是710kg,达到了计划总量;
(3)成本:710×5+2=4970(元)
每千克零售价:4970÷710+4970÷710×50%=7+3.5=10.5(元)
总销售额:710×60%×10.5+710×40%×10.5×70%
=4473+2087.4=6560.4(元)
6560.4−4970=1590.4(元).
答:盈利1590.4元.
【变式1-3】(23-24七年级·黑龙江哈尔滨·期中)比优特超市最近进了一批新品牌的牛奶,每箱进价25元,为了合理定价,在第一周试行机动价格,卖出时每箱以35元为标准,超出35元的部分记为正,不足35元的部分记为负,超市记录第一周牛奶的售价情况:
(1)这一周超市售出的牛奶单价最高的是星期__________,最高单价是__________元
(2)这一周超市出售此种牛奶盈利还是亏损?盈利或亏损多少元?
【答案】(1)一,40;
(2)这一周超市出售此种牛奶盈利,盈利1455元.
【分析】(1)根据题意及正数和负数的实际意义即可求解;
(2)根据正数和负数的实际意义列式计算即可求解;
本题考查了正数和负数及有理数混合运算的实际应用,结合已知条件正确列出算式是解题的关键.
【详解】(1)解:由表格可知,这一周超市售出的牛奶单价最高的是星期一,最高单价是35+5=40元,
故答案为:一,40;
(2)解:这一周售出牛奶的总箱数为:5+10+35+15+30+20+50=165箱,
∴销售额为:35×165+5×5+3×10−2×35+2×15−1×30+1×20−4×50=5775−195=5580元,
购进这一批牛奶的成本为:25×165=4125元,
∵5580−4125=1455元,
∴这一周超市出售此种牛奶盈利,盈利1455元.
【题型2 生产问题】
【例2】(23-24七年级·内蒙古呼和浩特·期中)某自行车厂组装车间计划一周组装自行车1400辆,平均每天组装200辆,但由于种种原因,实际每天产量与计划量相比有出入.如表是某周的产量情况(超产记为正,减产记为负):
通过计算说明:
(1)产量最多的一天比产量最少的一天多生产自行车多少辆?
(2)自行车厂这周是超产了还是减产了?
(3)该车间实行周计件工资制,每组装一辆车可得50元,若超额完成任务,则超过部分每辆另奖15元,少生产一辆扣20元,该车间共有15名工人,本周平均每人周工资是多少元?(结果精确到个位)
【答案】(1)26辆
(2)超产了
(3)本周平均每人周工资是4701元
【分析】本题考查了有理数混合运算的实际应用,根据题意找出数量关系,正确列出算式求解是解题的关键.
(1)用产量最多一天的增减情况减去产量最少一天的增减情况,即可求解;
(2)将这周各天的增减情况相加,判断其正负,即可解答;
(3)先求出这周工厂应付的工资总额,再除以15即可求解.
【详解】(1)解:+16−−10=26(辆),
答:产量最多的一天比产量最少的一天多生产自行车多26辆.
(2)解:+5−2−4+12−10+16−9=8>0,
∴自行车厂这周是超产了.
(3)解:1400+8×50+8×15=70520(元),
70520÷15≈4701(元),
答:本周平均每人周工资是4701元.
【变式2-1】(23-24七年级·内蒙古呼和浩特·期末)某食品厂从生产的食品中抽出样品20袋,检测每袋的质量是否符合标准,超过的部分用正数表示,不足的部分用负数表示,记录如表:
(1)若每袋标准质量为250克,则这批抽样检测的样品的总质量是多少克?
(2)若该食品的包装袋上标有产品合格要求为“净重(250±2)克”,则这批样品的合格率为多少?
【答案】(1)5008
(2)70%
【分析】(1)算出标准质量所有袋数的总质量加上差值即可得到答案;
(2)根据合格要求判断出合格数量,根据合格率公式直接计算即可得到答案.
【详解】(1)解:由题意可得,
250×20+(−5)×2+(−2)×4+0×5+1×5+3×1+6×3=5000+8=5008,
∴这批抽样检测的样品的总质量是5008克;
(2)解:由题意可得,
净重在(250±2)克范围内的有:4+5+5=14(袋),
∴这批样品的合格率为:1420×100%=70%.
【点睛】本题考查正负数点的意义,有理数混合运算,读懂表格,根据题意准确列式是解题的关键.
【变式2-2】(23-24七年级·北京大兴·期中)某种茶叶,若直接销售,每千克可获利润12元;若粗加工后销售,每千克可获利润50元;若精加工后销售,每千克可获利润75元.某茶叶加工厂现有这种茶叶140千克,该工厂的生产能力是:如果进行粗加工,每天可加工16千克;如果进行精加工,每天可加工6千克,但两种加工方式不能同时进行.受各种条件限制,工厂必须在15天内(含15天)将这批茶叶全部销售或加工完毕,为此该工厂营销科设计了三种方案:
方案一:全部进行粗加工;
方案二:15天全部进行精加工,没有来得及进行精加工的利润;
方案三:将60千克进行精加工,其余的进行粗加工.
你认为选择哪种方案可获利润最多,为什么?最多可获利润多少元?
【答案】方案三,理由见解析;8500元
【分析】利用总利润=每千克的利润× 销售总数,可分别求出各方案利润,比较大小即可.
【详解】方案一:50×140=7000 (元)
方案二:140−15×6×12+15×6=7350 (元)
方案三:60×75+140−60×50=8500 (元)
因为8500>7350>7000 ,所以方案三利润最多,最多可获利润8500元.
【点睛】本题考查了有理数混合运算,根据各数量关系,分别求出方案的利润,比较后即可得到答案.
【变式2-3】(23-24七年级·黑龙江哈尔滨·期中)某服装厂一周计划生产2800套运动服,计划平均每天生产400套,超出计划产量的记为“+”,不足计划产量的记为“-”,下表记录的是该厂某一周的生产情况:表中星期六的记录情况被墨水涂污了.
(1)根据记录可知,星期六工厂生产多少套运动服?
(2)产量最多的一天比产量最少的一天多生产多少套运动服?
(3)该服装厂工资结算方式如下:
①每人每天基本工资200元.
②以每天完成400套为标准,若当天超额完成任务,超额部分每套奖励10元;若当天未完成生产任务,则少生产一套扣掉15元.该服装厂采用流水作业方式生产,当天所得奖金总额按人均分配,若该工厂这一周每天都有20名工人生产,则这一周服装厂实际需要付给该工厂每名工人多少元?
【答案】(1)星期六生产了448套运动服
(2)多生产56套运动服
(3)需付给每名工人1435元
【分析】(1)用一周的总超出量减去其余六天的量再加上基本量,即可得出答案;
(2)用产量最多的一天的运动服数量减去产量最少的一天多生产的运动服数量即可得出答案;
(3)结合题意求出20人7天的基本工资,加上平均个人得超出计划产量的奖励,再减去不足产量的罚款可得总工资.
【详解】(1)解:依题意得:80−15−−5−21−16−−7−−8=48
∴周六超出计划生产48套运动服,
∴48+400=448;
答:星期六生产了448套运动服;
(2)产量最多的一天比产量最少的一天多生产的运动服数量是:48−−8=56(套),
答:产量最多的一天比产量最少的一天多生产56多少套运动服.
(3)200×7+15+21+16+48×10−5+7+8×15÷20=1435(元).
答:需付给每名工人1435元.
【点睛】本题主要查了正负数的意义,有理数减法,有理数混合计算的应用,正确读懂题意是解题的关键.
【题型3 质量问题】
【例3】(23-24七年级·安徽芜湖·阶段练习)七年级某班开展“我爱我校”志愿者校园废纸清理活动,全班分成六个小组清理废纸,每组清理废纸质量均以5kg为标准,超过的记为“+”,不足的记为“-”,六个小组的清理废纸情况如表所示,统计员王强不小心将一个数据弄脏看不清了,但他记得第三组清理废纸最少,且清理废纸最多和最少的小组的质量差为5kg.
(1)填空:第二小组看不清的数据应是____________;
(2)若本次活动清理废纸质量排名前三的小组可获得荣誉称号,请计算获得荣誉称号的小组清理废纸的总质量;
(3)若六个小组将本次活动清理的废纸集中卖出,30kg以内的1.15元/千克,超出30kg的部分1.25元/千克,求清理的废纸卖出的总收入.(精确到1元)
【答案】(1)+3.5
(2)21.5kg
(3)40元
【分析】(1)由数据表可知第二小组清理废纸最多,然后根据有理数运算法则即可解答;
(2)先确定前三的小组,然后根据正负数的意义计算即可解答;
(3)先求出六个小组将本次活动清理的废纸的质量,然后再计算总收入即可.
【详解】(1)解:由数据表可知第二小组清理废纸最多,5+−1.5=+3.5.
故答案为:+3.5.
(2)解:经分析,第二组清理废纸的质量最大,超过标准3.5kg,
所以本次活动清理废纸质量排名前三的小组为第二组、第六组、第一组,
所以获得荣誉称号的小组清理废纸的总质量为5+3.5+5+2+5+1=21.5kg.
(3)解:六个小组将本次活动清理废纸的总质量为,
5+1+8.5+5−1.5+5+0.5+5−1+5+2=34.5(千克),
所以废纸卖出的总收入为30×1.15+34.5−30×1.25=40.125≈40(元).
【点睛】本题主要考查了正负数的意义、正负数加减法、正负数混合运算的应用等知识点,灵活运用相关知识点成为解答本题的关键.
【变式3-1】(23-24七年级·黑龙江哈尔滨·阶段练习)某工厂从生产的袋装商品中抽取部分样品,检测抽取样品每袋的质量是否符合标准,超过的部分用正数来表示,不足的部分用负数来表示,准确记录如下表:
(1)这批样品的总质量比按标准质量计算的总质量多还是少?多或少几克?
(2)若每袋袋装商品的标准质量为50g,成本为6元/克,则抽取样品的总成本是多少元?
(3)在(2)的条件下,该袋装商品正常情况下按每克加价50%后,按克称重出售.但这批袋装商品是抽检过的样品,所以在出售时打八折,并且在售出过程中还会有10%的质量损耗,求这批抽检的袋装商品的总利润是多少元?
【答案】(1)这批样品的总质量比按标准质量计算的总质量多,多24克
(2)抽取样品的总成本是6144元
(3)全部销售完这批抽检的袋装商品的总利润是491.52元
【分析】本题考查正负数的意义,有理数混合运算的实际应用.理解题意和正负数的意义,正确列出算式是解题关键.
(1)计算出超过和不足的质量和,如果是正数,即多,如果是负数,即少;
(2)先求出抽取样品的总质量,再乘以6元/克即可;
(3)求出售出的总质量和售价,再根据总利润=售价×总质量求解即可.
【详解】(1)解:1×−5+4×−2+3×0+4×1+5×3+3×6=24,
答:这批样品的总质量比按标准质量计算的总质量多,多24克;
(2)解:1+4+3+4+5+3×50+24=1024克,
1024×6=6144元,
答:抽取样品的总成本是6144元;
(3)解:1024×1−10%=921.6克,
6+6×50%×0.8=7.2元,
921.6×7.2−6144=491.52元,
答:全部销售完这批抽检的袋装商品的总利润是491.52元.
【变式3-2】(23-24七年级·云南·阶段练习)新疆大红枣是驰名中外的特产之一.现有20箱大红枣,分别称重后记录如下:
10,9.8,9.9,10.1,10,10,10.3,10.2,10.1,9.9,10,9.8,9.9,10,10.1,10.1,10.1,10.1,10.1,10.2.
以每箱10千克为标准,超过标准的质量记作正数,不足标准的质量记作负数(单位:千克)
(1)完成表格数据.
(2)这20箱大红枣中,最重的一箱比最轻的一箱重 千克.
(3)与标准质量相比,这20箱大红枣总计超过或不足多少千克?
(4)若这些大红枣以每千克10元的价格售出,求这20箱大红枣一共可以卖多少元?
【答案】(1)与标准质量的差:0,0.3,箱数:2,3,5,7,2,1;
(2)0.5;
(3)20箱大红枣总计超过0.7千克;
(4)全部售完这20箱大红枣共有2007元.
【分析】本题主要考查了有理数加减法的应用和有理数四则运算的应用,理解正负数的实际意义是解题的关键.
(1)将每个数据与10千克比较整理,即可解题;
(2)用最重的一箱的质量减去最轻的一箱的质量,即可求解;
(3)计算出这20箱大红枣与标准质量的差的总计质量,即可求解;
(4)根据总价=单价×数量,先求出这20箱大红枣的质量,再乘以单价10,即可求解.
【详解】(1)解:由题意可得,
与标准质量的差为−0.2的有2箱,
与标准质量的差为−0.1的有3箱,
与标准质量的差为0的有5箱,
与标准质量的差为0.1的有7箱,
与标准质量的差为0.2的有2箱,
与标准质量的差为0.3的有1箱,
故答案为:与标准质量的差:0,0.3;箱数:2,3,5,7,2,1;
(2)解:10.3−9.8=0.5(千克);
答:最重的一箱比最轻的一箱重0.5千克;
故答案为:0.5;
(3)解:2×−0.2+3×−0.1+5×0+7×0.1+2×0.2+1×0.3,
=−0.4−0.3+0+0.7+0.4+0.3,
=0.7(千克);
答:20箱大红枣总计超过0.7千克;
(4)解:20×10+0.7×10,
=200.7×10,
=2007(元);
答:全部售完这20箱大红枣共有2007元.
【变式3-3】(23-24七年级·山东济南·阶段练习)某种箱装水果的标准质量为每箱10千克,现抽取8箱样品进行检测,称重如下(单位:千克):10.2,9.9,9.8,10.1,9.6,10.1,9.7,10.2.为了求得这8箱样品的总质量,我们可以选取一个基准质量进行简化运算.
(1)你认为选取的这个恰当的基准质量为______千克;
(2)根据你选取的基准质量,用正、负数填写下表;(超过基准质量的部分记为正数,不足基准质量的部分记为负数)
(3)这8箱样品的总质量是多少?
【答案】(1)10kg;(2)见解析;(3)79.6kg
【分析】(1)选取包装质量作为基准数即可.
(2)将8箱样品的质量分别减去基准数,将所得的结果填入表中即可.
(3)利用基准数求和,可根据和=基准数×个数+浮动数,来得出8箱水果的总重量.
【详解】解:(1)选取的一个恰当的基准数为10千克;
(2)10.2-10=+0.2,
9.9-10=-0.1,
9.8-10=-0.2,
10.1-10=+0.1,
9.6-10=-0.4,
10.1-10=+0.1,
9.7-10=-0.3,
10.2-10=+0.2,
填表如下:
(3)10×8+(0.2-0.1-0.2+0.1-0.4+0.1-0.3+0.2)
=80-0.4
=79.6(kg).
答:这8箱水果的总质量是79.6kg.
【点睛】本题考查了正数和负数,解题关键是理解“正”和“负”的相对性,弄清基准数、原数、浮动数之间的关系.
【题型4 走向问题】
【例4】(23-24七年级·陕西西安·期中)小文和小丽在纸上画了一条东西走向的直线,在这条直线上玩“猜拳掷骰子走棋子”游戏,两人各执一枚棋子(她们各自走各自的棋子且互不影响),猜拳赢了的一方,先进行掷骰子,掷出的骰子数是几,棋子就向东走几厘米;猜拳输了的一方,后进行掷骰子,掷出的骰子数是几,棋子就向西走几厘米.现在俩人都以直线上一点A为起点,进行游戏,并规定向东走为正,向西走为负.下面是小文和小丽连续玩了五次游戏(从第二次开始,每次棋子的起点都是上一次棋子的终点)的记录表:(单位:厘米)(猜拳平局时重新猜,直至比出胜负)
(1)第五次游戏结束时,小文的棋子在A点的哪个方向?距离A点多远?
(2)第五次游戏结束时,小丽的棋子在A点的东面5厘米处,求a的值;
(3)在(2)的条件下,棋子每向东走1厘米就得到3分,棋子每向西走1厘米就扣掉2分,第五次游戏结束时,得分高的比得分低的多多少分?
【答案】(1)在A点的西面,距离A点1厘米处
(2)+3
(3)16分
【分析】此题考查有理数加法的实际应用,正负数的实际意义,有理数混合运算的实际应用,正确理解题意列得算式是解题的关键.
(1)将表中小文的数据相加,结果为正数,即为向东几厘米;结果为负数,即为向西几厘米;
(2)结果数a减去前面所有数的和即可求出答案;
(3)用正数和乘以3,负数绝对值的和乘以2,两者的差求出各自得分,比较即可.
【详解】(1)解:小文的棋子为+3−2−1+4−5=−1(厘米),
答:小文的棋子在A点的西面,距离A点1厘米处;
(2)a=+5−−4+3+5−2
=+5−2
=+3;
(3)小文得分为3+4×3−−2−1−5×2
=21−16
=5(分).
小丽得分为3+5+3×3−−4−2×2
=33−12
=21(分);
21−5=16(分).
答:得分高的比得分低的多16分.
【变式4-1】(23-24七年级·河北石家庄·期中)某辆出租车一天下午以公园为出发地在东西方向行驶,向东走为正,向西走为负,行车里程(单位:公里),依先后次序记录如下:+9、−3、−5、+6、−7、+10、−6、−4、+4、−3、+7.
(1)将最后一名乘客送到目的地时,出租车在公园的什么方向?离公园多远?
(2)若出租车每公里耗油量为0.1升,则这辆出租车这天下午耗油多少升?
(3)规定出租车的收费标准是4公里内付15元,超过4公里的部分每公里加付1.5元(不足1公里按1公里算),那么该出租车司机在前四位客人中共收了多少钱?
【答案】(1)东边,8公里
(2)6.4升
(3)72元
【分析】本题主要考查了有理数加减混合运算的实际应用,绝对值在实际中的应用,理解绝对值的实际意义是解题的关键.
(1)将各个数加起来求和,根据结果的正负判断,即可求解;
(2)求每个数的绝对值的和,即可求解;
(3)将每位客人的费油计算出来就和,即可求解.
【详解】(1)解:由题意得
+9+−3+−5++6+−7++10+−6+−4++4+−3++7
=+9+−3+−5++10+−3+−6++6+−4++4++7+−7
=8
因为8>0,
所以出租车在公园东边,离公园8公里.
(2)解:由题意得
+9+−3+−5++6+−7++10+−6+−4++4+−3++7
=9+3+5+6+7+10+6+4+4+3+7
=9+5+10+7+3+6+4+4+6+3+7
=64(公里),
64×0.1=6.4(升);
答:这辆出租车这天下午耗油6.4升.
(3)第一位客人收费:15+1.5×9−4=22.5(元),
第二位客人收费:15(元),
第三位客人收费:15+1.5×5−4=16.5(元),
第四位客人收费:15+1.5×6−4=18(元),
所以22.5+15+16.5+18=72(元).
答:该出租车司机在前四位客人中共收了72元.
【变式4-2】(23-24七年级·云南昆明·期中)在昆明市的日常工作中,洒水车每天都在龙泉路上来回洒水,我们约定洒水车在行驶过程中,向北的行程记为正数,向南的行程记为负数.2018年9月20日这一天,某台洒水车从昆八中出发,所走的路程(单位:千米)为+5,+7.5,−8,−3,+9.5,+2.5,−11,−3.5.
问:(1)这天收工时,这台洒水车离昆八中多远?
(2)若洒水车每走一千米耗油0.2升,请问这一天这台洒水车在洒水过程中耗油多少升?
【答案】(1)这台洒水车离昆八中1千米;(2)这一天这台洒水车在洒水过程中耗油10升.
【分析】(1)根据有理数的加法,可得答案;
(2)根据单位耗油量乘行驶路程,可得答案.
【详解】解:(1)+5+7.5-8-3+9.5+2.5-11-3.5=-1,
这天收工时,这台洒水车离昆八中1千米;
(2)(5+7.5+|-8|+|-3|+9.5+2.5+|-11|+|-3.5|)×0.2=50×0.2=10升,
答:这一天这台洒水车在洒水过程中耗油10升.
【点睛】本题考查有理数加法的应用和正负数表示数.多个有理数相加时可分别将所有的正数和负数分别相加,再将结果相加.
【变式4-3】(23-24七年级·云南昆明·期中)昆明市地铁3号线,西起西山公园站,东至东部汽车客运站,2017年8月29日开通运营,是沟通昆明市主城区东西的骨干线路,其中部分站点如图所示,某天,小红从西部客运站这一站开始乘坐地铁,在地铁各站点做志愿者服务,到A站下车时,本次志愿者服务活动结束,约定向东为正,当天的乘车记录如下(单位:站)+3,-2,+5,-6,+4,-7,+8,-2.
(1)请通过计算说明A站是哪一站?
(2)若相邻两站之间的距离为1.5千米,求这次小红志愿服务期间乘坐地铁行的路程是多少千米?
【答案】(1)西苑站;(2)55.5千米
【分析】(1)根据有理数的加法,可得答案;
(2)根据绝对值的意义和有理数的加法可得总站数,再乘以1.5可得答案.
【详解】解:(1)3-2+5-6+4-7+8-2=3.
答:A站是西苑站;
(2)(3+2+5+6+4+7+8+2)×1.5
=37×1.5
=55.5(千米).
答:这次王小红愿服务期间乘坐地铁行进的路程是55.5千米.
【点睛】本题考查了正数和负数以及有理数的混合运算,根据题意列出算式是解题的关键.
【题型5 比赛问题】
【例5】(23-24七年级·福建南平·期中)某中学积极倡导阳光体育运动,为提高㠴学生身体素质,现开展排球垫球比赛,下表为七年级某班45人全部参加排球垫球比赛的情况,表中有个数据被墨水涂污了,若垫球的标准数量为每人20个.
(1)问这个班平均每人垫球多少个?
(2)若规定垫球达到标准数量记0分,垫球超过标准数量,每多垫1个加2分;垫球未达到标准数量,每少垫1个扣1分,则这个班垫球总共获得多少分?
【答案】(1)这个班平均每人垫球22个
(2)这个班垫球总共获得257分
【分析】本题考查正数和负数及有理数运算的实际应用;
(1)先求得对应+5的人数,然后根据正数和负数的实际意义列式计算即可;
(2)根据正数和负数的实际意义列式计算即可.
【详解】(1)“●”表示的数为45−5+12+2+1+4+9+8=45−41=4.
−5×5+−4×12+−2×2+0×1+1×4+5×4+7×9+10×8
=−25−48−4+0+4+20+63+80 =90(个)
20+90÷45=20+2=22(个).
答:这个班平均每人垫球22个.
(2)−25−48−4+2×4+20+63+80=−77+334=257(分).
答:这个班垫球总共获得257分.
【变式5-1】(23-24七年级·贵州遵义·期末)为了增强学生身体素质,激发学生体育锻炼热情,某校七年级8班学生在体育课上进行了一次跳绳比赛.以1分钟跳180个作为标准,超过的部分记为正数,不足的部分记为负数.某小组10名同学1分钟跳绳个数记录如下:
+2,−5,+3,0,−10,+7,−7,−4,+1,−7(单位:个).
(1)求这个小组1分钟每人平均跳绳的个数?
(2)为增强学生竞争意识,及时评出优胜小组进行奖励,本次活动采取积分制,每超过标准1个记“+2”分,每不足1个记“−1”分,刚好达到标准记“0”分,积分最高的小组获得最终奖励,求这个小组的总积分?
【答案】(1)178
(2)−7
【分析】本题考查了正数和负数以及有理数的混合运算,熟练掌握有理数混合计算是解题的关键;
(1)根据平均数的意义,可得答案;
(2)根据题意列式计算求出该班的总积分即可.
【详解】(1)解:由题意得:180++2−5+3+0−10+7−7−4+1−710=178
答:这个小组1分钟每人平均跳绳的个数178个
(2)解:由题意得:2+3+7+1×2−5+10+7+4+7=−7
答:这个小组的总积分为−7分
【变式5-2】(23-24七年级·安徽亳州·阶段练习)求实中学积极落实“双减”政策,扎实有效地开展了多项体育运动.本学期七年级学生在体育老师的组织下开展了一次定点投篮比赛,如下表为七年级某班48人参加定点投篮比赛的情况记录,若标准数量为每人三分钟定点投篮投中25个.
(1)该班平均每人三分钟定点投篮投中多少个?
(2)规定定点投篮投中个数达到标准数量记0分,超过标准数量,每多投1个加2分,每少投1个扣1分,求该班定点投篮总共获得多少分?
【答案】(1)27个
(2)319分
【分析】本题考查了有理数的混合运算—实际问题,熟记有理数的混合运算法则是解题关键.
(1)差值与对应人数相乘后的合计为全班投中个数与标准数量的差值据此计算可求解;
(2)由达到标准数量记0分,每多投1个加2分,每少投1个扣1分,计算求解即可.
【详解】(1)解:−11×5+−6×12+0×10+8×6+10×10+15×5
=−55−72+0+48+100+75
=96(个),
25×48+96÷48=1296÷48=27(个).
答:该班平均每人三分钟定点投篮投中27个.
(2)−11×5−6×12×1+2×8×6+10×10+15×5=319(分).
答:该班定点投篮总共获得319分.
【变式5-3】(23-24七年级·重庆沙坪坝·阶段练习)某球队一个赛季的比赛净胜球数记录如表(净胜球数指进球数减去失球数,进球数大于失球数用正数表示,进球数小于失球数用负数表示.):
(1)赛季结束这个球队总净胜球数如何?请说明理由;
(2)为了更好地宣传球队,让人们关注足球发展.该队根据实际情况,制定了如下方案:不论输赢,赛季内单场球差(净胜球数的绝对值)超过两个,则该场的每个球,球队拿出300元;赛季内单场球差不超过两个,则该场每个球球队拿出500元.赛季结束,将这些钱捐给青少年足球发展基金.请求出本赛季球队共捐款多少元?
【答案】(1)赛季结束这个球队总净胜球数为1个
(2)本赛季球队共捐款17100元
【分析】本题考查了正负数的实际应用,以及有理数的运算在实际问题中的应用.注意计算的准确性.
(1)计算−4×3+−2×4+−1×3+2×2+4×5即可求解;
(2)计算300×4×3+4×5+500×2×4+1×3+2×2即可求解.
【详解】(1)解:总净胜球数:−4×3+−2×4+−1×3+2×2+4×5 =1.
答:赛季结束这个球队总净胜球数为1个
(2)解:300×4×3+4×5+500×2×4+1×3+2×2 =17100.
答:本赛季球队共捐款17100元.
【题型6 游客问题】
【例6】(23-24七年级·山东威海·期末)某景点9月30日的游客数量为1.5万人,国庆期间,此景点为了方便统计每日的游客数量,规定每日比前一日多出的游客数量记为正,反之记为负,统计数据如下表:
(1)这7天中游客数量最多的一天是______,游客数量为______万人;
(2)这7天中游客数量最多的一天比游客数量最少的一天多______万人;
(3)求国庆期间平均每日的游客数量为多少万人?
【答案】(1)10月5日,2.5
(2)1.1
(3)2.1万人
【分析】本题考查正负数的应用、有理数的四则混合运算的应用,理解题意是解答关键.
(1)根据题意分别求出每天的游客数量可得结论;
(2)由游客数量最多的人数减去游客数量最少的人数可求解;
(3)求出7天总人数可求解.
【详解】(1)解:根据题意,10月1日游客人数为1.5−0.1=1.4(万人),
10月2日游客人数为1.4+0.3=1.7(万人),
10月3日游客人数为1.7+0.5=2.2(万人),
10月4日游客人数为2.2+0.2=2.4(万人),
10月5日游客人数为2.4+0.1=2.5(万人),
10月6日游客人数为2.5−0.1=2.4(万人),
10月7日游客人数为2.4−0.3=2.1(万人),
故这7天中游客数量最多的一天是10月5日,游客数量为2.5万人,
故答案为:10月5日,2.5;
(2)解:由(1)知,这7天中游客数量最多的人数是2.5万人,最少的人数1.4万人,
∴游客数量最多的一天比游客数量最少的一天多2.5−1.4=1.1万人,
故答案为:1.1;
(3)解:7天总人数为1.4+1.7+2.2+2.4+2.5+2.4+2.1=14.7(万人),
∴国庆期间平均每日的游客数量为14.7÷7=2.1万人.
【变式6-1】(23-24七年级·山东济南·期末)“十一”期间,某风景区在7天中每天游客的人数变化如下表(正数表示比前一天多的人数,负数表示比前一天少的人数),若9月30日的游客人数为1万人,进园的人均消费为50 元.
(1)10月4日的游客人数为________万人;
(2)七天内游客人数最多的是________;游客人数为________万人
(3)此风景区一方面给广大市民提供一个休闲游玩的好去处;另一方面拉动了内需,促进了消费.请帮该景区计算“十一”期间所有游园人员在此风景区的总消费是多少万元?
【答案】(1)2.8
(2)10月3日;3.2
(3)765万元
【分析】本题考查正数和负数及有理数运算的实际应用,
(1)根据正数和负数的实际意义列式计算即可;
(2)分别求得每天的实际人数后即可求得答案;
(3)结合(1)(2)中所求列式计算即可.
【详解】(1)10月1日游客人数为1+0.7=1.7(万人),
10月2日游客人数为1.7+0.9=2.6(万人),
10月3日游客人数为2.6+0.6=3.2(万人),
10月4日游客人数为3.2−0.4=2.8(万人),
即10月4日的游客人数为2.8万人,
故答案为:2.8;
(2)10月5日游客人数为2.8−0.8=2(万人),
10月6日游客人数为2+0.2=2.2(万人),
10月7日游客人数为2.2−1.4=0.8(万人),
则七天内游客人数最多的是10月3日,游客人数为3.2万人,
故答案为:10月3日;3.2;
(3)(1.7+2.6+3.2+2.8+2+2.2+0.8)×50
=15.3×50
=765(万元),
即该景区计算“十一”期间所有游园人员在此风景区的总消费是918万元.
【变式6-2】(23-24七年级·山东日照·期末)岚山多岛海以其优美的海岸线,宽广的金沙滩吸引了众多游客慕名而来.下表是某社会实践小组统计的2023年8月1日∼7日七天内每天旅游人数变化表(正号表示人数比前一天多,负号表示比前一天少)
已知7月31日的游客人数为0.3万人,根据图表,可求出8月1日的游客人数是0.3+1.8=2.1(万人).结合以上信息解决下列问题:
(1)8月4日的游客人数为______万人;
(2)8月1日∼7日中游客人数最多的一天比最少的一天多______万人;
(3)如果每万人带来的经济收入约为300万元,则8月1日∼7日的旅游总收入约为多少万元?
【答案】(1)1
(2)1.6
(3)8月1日∼7日的旅游总收入约为2610万元
【分析】本题考查了有理数的加法、有理数的混合运算的应用,解题的关键是理解题意,正确列式计算.
(1)先根据题意,列出算式,计算从8月1日∼7日每天的游客的人数即可;
(2)由(1)找出游客人数最多的一天的人数和最少的一天的人数,求出它们的差即可;
(3)先求出8月1日∼7日每天的游客的总人数,再乘以300万即可.
【详解】(1)解:由题意可得:
8月2日的游客人数为:2.1+−0.6=1.5(万人),
8月3日的游客人数为:1.5+0.2=1.7(万人),
8月4日的游客人数为:1.7+−0.7=1(万人),
8月5日的游客人数为:1+−0.3=0.7(万人),
8月6日的游客人数为:0.7+0.5=1.2(万人),
8月7日的游客人数为:1.2+−0.7=0.5(万人),
故答案为:1;
(2)解:由(1)可得:游客人数最多的一天的人数为2.1万人,游客人数最少的一天的人数为0.5万人,
∴8月1日∼7日中游客人数最多的一天比最少的一天多2.1−0.5=1.6万人,
故答案为:1.6;
(3)解:由(1)可得:8月1日∼7日中游客总人数为:2.1+1.5+1.7+1+0.7+1.2+0.5=8.7(万人),
∴8月1日∼7日的旅游总收入约为8.7×300=2610(万元),
∴8月1日∼7日的旅游总收入约为2610万元.
【变式6-3】(23-24七年级·山东济南·期中)在今年的“十一”黄金周的7天长假中,某风景区每天旅游人数变化如下表(正号表示人数比前一天多,负号表示比前一天少)
(1)若9月30日的游客人数为4.2万人,则10月4日的游客人数是多少万人?
(2)7天中游客人数最多的一天比最少的一天多几万人?
(3)如果每万人带来的经济收入约为100万元,则该风景区黄金周七天的旅游总收入约为多少元?(结果用科学记数法来表示)
【答案】(1)4.9万人;(2)7天中游客人数最多的一天比最少的一天多4.3万人;(3)3.1×107元.
【分析】(1)根据题意和表格中的数据可以计算出10月4日的游客人数;(2)根据表格中的数据可以计算出每天的游客人数,从而可以解答本题;(3)根据题意和表格中的数据,可以解答本题.
【详解】(1)4.2+1.8﹣0.6+0.2﹣0.7=4.9(万人),
答:10月4日的游客人数是4.9万人;
(2)由表格可得,
10月1日的游客人数是4.2+1.8=6(万人),
10月2日的游客人数是6﹣0.6=5.4(万人),
10月3日的游客人数是5.4+0.2=5.6(万人),
10月4日的游客人数是5.6﹣0.7=4.9(万人),
10月5日的游客人数是4.9﹣1.3=3.6(万人),
10月6日的游客人数是3.6+0.5=4.1(万人),
10月7日的游客人数是4.1﹣2.4=1.7(万人),
则7天中游客人数最多的一天比最少的一天多:6﹣1.7=4.3(万人),
答:7天中游客人数最多的一天比最少的一天多4.3万人;
(3)1000000×(6+5.4+5.6+4.9+3.6+4.1+1.7)
=31000000
=3.1×107(元),
答:该风景区黄金周七天的旅游总收入约为3.1×107元.
【点睛】本题考查了正数和负数、科学记数法,解题的关键是正负数在题目中的实际意义和科学记数法的表示方法.
【题型7 票房问题】
【例7】(23-24七年级·陕西西安·期中)电影《万里归途》由张译、王俊凯、殷桃领衔主演,讲述了外交官撤侨的故事.据统计,9月30日,该电影的单日票房收入为0.51亿元,接下来了天的票房变化(单位:亿元)情况如下表所示(正数表示比前一天增加的票房,负数表示比前一天减少的票房):
(1)这了天中,票房收入最多的是10月___________日,票房收入最少的是10月___________日;
(2)根据上述数据,计算这7天该电影的平均票房收入;
【答案】(1)2,7
(2)这7天该电影的平均票房收入为1.55亿元
【分析】(1)分别求出这七天的票房即可得到答案;
(2)把七天的票房相加再除以7即可得到答案.
【详解】(1)解:由题意得:10月1日的票房为0.51+1.34=1.85亿元,
10月2日的票房为1.85+0.03=1.88亿元,
10月3日的票房为1.88+−0.22=1.66亿元,
10月4日的票房为1.66+−0.14=1.52亿元,
10月5日的票房为1.52+0.28=1.8亿元,
10月6日的票房为1.8+−0.52=1.28亿元,
10月7日的票房为1.28+−0.42=0.86亿元,
∴10月2日的票房最多,10月7日的票房最少,
故答案为:2,7;
(2)解:1.85+1.88+1.66+1.52+1.8+1.28+0.86÷7=1.55亿元,
∴这7天该电影的平均票房收入为1.55亿元.
【点睛】本题主要考查了有理数加法的应用,有理数四则混合计算的应用,灵活运用所学知识是解题的关键.
【变式7-1】(23-24七年级·辽宁丹东·期中)某电影院上映一部电影,9月30日的票房为2.3万元,接下来国庆假期7天的票房变化情况如下表(正数表示比前一天增加的票房,负数表示比前一天减少的票房)
(1)国庆假期7天中,10月3日的票房收入是___________万元;
(2)国庆假期7天中,票房收入最多的一天是10月___________日;
(3)小明要求这7天票房的总收入,列式为:2.3×7+3.1+1.2−0.8+1.5−1−0.6−4,你认为他的列法是否正确,若正确请按他的方法求出结果;若不正确,请按你认为正确的方法求出结果.
【答案】(1)5.8
(2)4
(3)不正确,38.8万元
【分析】(1)根据正数表示比前一天增加的票房,负数表示比前一天减少的票房即可计算出10月3日的票房;
(2)按题意求出国庆假期7天每天的票房收入,可知票房收入最多的一天;
(3)由(1)、(2)知7天各天的票房收入,求和即可知7天票房的总收入.
【详解】(1)解:10月1日的票房收入是2.3+3.1=5.4万元,
10月2日的票房收入是5.4+1.2=6.6万元,
10月3日的票房收入是6.6−0.8=5.8万元,
故答案为:5.8.
(2)解:10月4日的票房收入是5.8+1.5=7.3万元,
10月5日的票房收入是7.3−1=6.3万元,
10月6日的票房收入是6.3−0.6=5.7万元,
10月7日的票房收入是5.7−4=1.7万元,
∴票房收入最多的一天是10月4日,
故答案为:4.
(3)解:不正确,
由(1)、(2)知7天各天的票房收入,
∴7天票房的总收入为:5.4+6.6+5.8+7.3+6.3+5.7+1.7=38.8(万元)
∴7天票房的总收入为38.8万元.
【点睛】本题考查了有理数的加减,正确理解题目意思并求出国庆假期7天每天的票房收入是解答本题的关键.
【变式7-2】(23-24七年级·重庆·期中)电影《我和我的家乡》上 10 天就斩获票房 20.28 亿元人民,口碑票房实现双丰收,据统计,10 月 8 日,该电影在重庆的票房收入为 160 万元,接下来 7 天的票房变化情况如下表(正数表示比前一天增加的票房,负数表示比前一天减少的票房)
(1)这 7 天中,票房收入最多的是 10 月 日,票房收入最少的是 10月 日;
(2)根据上述数据可知,这 7 天该电影在重庆的平均票房收入为多少万元?
【答案】(1)12,14;(2)这7天该电影在重庆的平均票房收入为172万元
【分析】(1)分别求出每一天的票房收入,比较得出答案;
(2)利用平均数的计算方法,求出这7天的总收入,除以总天数即可.
【详解】(1)10月9日票房收入:160+32=192万元,
10月10日票房收入:192-10=182万元,
10月11日票房收入:182+0=182万元,
10月12日票房收入:182+40=222万元,
10月13日票房收入:222-32=190万元,
10月14日票房收入:190-74=116万元,
10月15日票房收入:116+4=120万元,
因此10月12日最多,10月14日最少,
故答案为:12,14;
(2)(192+182+182+222+190+116+120)÷7=172万元
答:这7天该电影在重庆的平均票房收入为172万元.
【点睛】本题考查了正数、负数的意义,有理数加减乘除混合运算的应用,明确正数、负数所表示的意义是正确解答的关键.
【变式7-3】(23-24七年级·浙江宁波·期中),陈凯歌导演的《志愿军:雄兵出击》生动展现抗美援朝精神,凝聚起昂扬向上的精神力量.已知某市9月30日该电影的售票量为1.5万张,10月1日到10月7日售票量的变化如下表(正号表示售票量比前一天多,负号表示售票量比前一天少):
请根据以上信息,回答下列问题:
(1)10月2日的售票量为多少万张?
(2)10月1日到10月7日售票量最多的是哪一天?
(3)若平均每张票价为40元,则10月1日到10月7日期间某市《志愿军:雄兵出击》的票房收入多少万元?
【答案】(1)2.2万张
(2)10月2日
(3)556万元
【分析】本题考查了正数和负数以及有理数的混合运算,掌握正数和负数是表示相反意义的量是解答本题的关键.
(1)用9月30日该电影的售票量加上表格中1日的数据再加上表格中2日的数据即可得出结论.
(2)根据表格得出一日到七日每天的售票量再比较即可.
(3)根据表格得出一日到七日每天的人数相加后再乘以40即可得到结果.
【详解】(1)解:1.5+0.6+0.1=2.2(万张)
答:10月2日的售票量为2.2万张;
(2)10月1日的售票量为:1.5+0.6=2.1(万张)
10月2日的售票量为:2.1+0.1=2.2(万张)
10月3日的售票量为:2.2-0.3=1.9(万张)
10月4日的售票量为:1.9-0.2=1.7(万张)
10月5日的售票量为:1.7+0.4=2.1(万张)
10月6日的售票量为:2.1-0.2=1.9(万张)
10月7日的售票量为:1.9+0.1=2(万张)
所以售票量多的是10月2日这一天.
(3)40×(2.1+2.2+1.9+1.7+2.1+1.9+2)=40×13.9=556(万元)
答:10月1日至7日某市《志愿军:雄兵出击》票房收入556万元.
【题型8 股票问题】
【例8】(23-24七年级·山东烟台·期中)股民曹先生上星期五买进某公司股票1000股,每股31元,下表为本周每日该股票的涨跌情况(单位:元)
注:正数表示比前一天上涨,负数表示比前一天下跌
(1)星期三收盘时,每股是多少元?(列式计算)
(2)本周内最高股价是每股多少元?最低价是每股多少元?
(3)如果曹先生在星期五收盘前将全部股票卖出,他的收益情况如何?如果曹先生卖出时需付成交额0.15%的手续费和0.1%的交易税,他的收益情况又如何?
【答案】(1)周三收盘时股价为33.5元
(2)本周内最高股价是每股34.5元,最低价是每股33元
(3)如果曹先生在星期五收盘前将全部股票卖出他的收益3000元;卖出时付手续费和交易税后他的收益2915元
【分析】本题考查了有理数的混合运算,以及正负数表示一对具有相反意义的量,解题关键在于认真的阅读题目,分析题意,认真的进行计算.
(1)根据有理数的加法,可得答案;
(2)根据有理数的加法,有理数的大小比较,可得答案;
(3)分别求出卖出时的受益,买进的费用即可解决问题;
【详解】(1)解:周三收盘时股价为∶
31+2+1.5−1=33.5(元).
答∶周三收盘时股价为33.5元.
(2)周一股价为∶31+2=33(元);
周二股价为∶31+2+1.5=34.5(元);
周三股价为∶31+2+1.5−1=33.5(元);
周四股价为∶31+2+2.5−1−0.5=33(元)∶
周五股价为∶31+2+2.5−1−0.5+1=34(元);
答∶本周内最高股价是每股34.5元,最低价是每股33元.
(3)根据题意得∶34×1000−31×1000=3000(元)
卖出时需付手续费和交易税共:34×1000×0.15%+34×1000×0.1%=85(元)
卖出时付成交额0.15%的手续费和0.1%的交易税,他的收益情况是:
3000−85=2915(元)
答∶如果曹先生在星期五收盘前将全部股票卖出他的收益3000元;卖出时付手续费和交易税后他的收益2915元.
【变式8-1】(23-24七年级·福建漳州·期中)某支股票上周末的收盘价格是10.00元,本周一到周五的收盘情况如下表:(“+”表示股票比前一天上涨,“−”表示股票比前一天下跌)
(1)周一至周五这支股票每天的收盘价各是多少元?
(2)本周末的收盘价比上周末收盘价是上涨了,还是下跌了?
【答案】(1)10.28元,7.92元,9.72元,9.37元,9.45元;
(2)下跌了.
【分析】(1)根据每天涨跌的情况,分别列出算式并计算;
(2)根据(1)的计算结果,分别回答问题.
【详解】(1)周一收盘价是:10+0.28=10.28;
周二收盘价是:10.28−2.36=7.92;
周三收盘价是:7.92+1.80=9.72;
周四收盘价是:9.72−0.35=9.37;
周五收盘价是:9.37+0.08=9.45;
(2)由(1)可知,本周末的收盘价比上周末收盘价是下跌了.
【点睛】此题考查了有理数的加减混合运算的实际应用,解题的关键是理解题意,列出算式.
【变式8-2】(23-24七年级·辽宁鞍山·期末)股民李华星期五买某公司股票1000股,每股16.80元,下表为第二周周一至周五每日该股票涨跌情况(单位:元).
(1)星期三收盘时,每股为多少元?
(2)本周内最高价是每股多少元?最低价是每股多少元?
(3)已知李华买进股票时付了成交额0.15%的手续费,卖出时付了成交额0.15%的手续费和成交额0.1%的交易税,如果李华在星期五收盘前将全部股票卖出,他的收益情况如何?
【答案】(1)17.55元
(2)最高17.70元,最低17.20元
(3)星期三收盘时,每股为17.55元,本周内最高价每股为17.70元,最低价每股17.20元,最终他盈利830.55元
【分析】本题考查了正负数的应用,股票的计算,有理数加减混合运算的应用.
(1)会计算每天的股票价,周一股价等于买进价加涨跌价,周二股价等于周一股价加涨跌价,周三股价等于周二股价加涨跌价,周四股价等于周三股价加涨跌价,周五股价等于周四股价加涨跌价,计算即可.
(2)计算每天的股价,比较解答即可.
(3)根据最终收益等于(成交股价-买进价)乘以买进股数-买进价乘买进股数×0.15%−交易股价×交易股数×0.15%−交易股价×交易股数×0.1%计算即可.
【详解】(1)∵买进价为16.80元,
∴周一股价=16.80+0.4=17.20元,周二股价=17.20+0.45=17.65元,
周三股价=17.65−0.1=17.55元,
答:星期三收盘时,每股为17.55元.
(2)∵买进价为16.80元,
∴周一股价=16.80+0.4=17.20元,周二股价=17.20+0.45=17.65元,
周三股价=17.65−0.1=17.55元,周四股价=17.55−0.25=17.30元,
周五股价=17.30+0.40=17.70元,
答:本周最高股价为17.70元,最低股价为17.20元.
(3)根据题意,得:
1000×17.70−16.80−1000×16.80×0.15%−1000×17.70×0.15%+0.1%
=900−25.2−44.25=830.55(元).
答:最终他盈利830.55元.
【变式8-3】(23-24七年级·四川成都·开学考试)小张上星期天买进某公司股票2000股,每股25元,下表为本周内每日该股票的涨跌情况.(单位:元)
(注:正号表示每股价格比前一天上涨,负号表示每股价格比前一天下跌.)
(1)星期二收盘时,每股是多少元?
(2)本周内最高价是每股多少元?最低价是每股多少元?
(3)请用折线统计图表示该股市这几天的股票涨跌情况.
(4)已知小张买进股票时付了1%的手续费,卖出时需付成交额的1.5%的手续费和1%的交易税,如果小张在星期六将全部股票卖出,他的收益情况如何?
【答案】(1)星期二收盘时,每股是24.5元
(2)本周内最高价是每股27元,最低价是每股23.5元
(3)见解析
(4)小张盈利了1175元
【分析】此题主要考查正负数及有理数的运算在实际生活中的应用及折线统计图.
(1)由图可以算出星期二收盘的价格;
(2)先进行计算每天的收盘价,再进行判断即可;
(3)由(2)的数据画出图形即可;
(3)收益=卖股票收入−买股票支出−卖股票手续费和交易税−买股票手续费,代入求值即可.
【详解】(1)25+2−2.5=24.5(元),
答:星期二收盘时,每股是24.5元;
(2)星期一收盘价:25+2=27(元),
星期二收盘价:27−2.5=24.5(元),
星期三收盘价:24.5−1=23.5(元),
星期四收盘价:23.5+3.5=27(元),
星期五收盘价:27−2=25(元),
星期六收盘价:25+1.5=26.5(元),
所以本周内最高价是每股27元,最低价是每股23.5元;
(3)
(4)2000×25=50000(元),
2000×26.5=53000(元),
53000−50000−50000×1%−53000×1.5%+1%
=1175(元).
所以小张盈利了1175元.
日期
第一天
第二天
第三天
第四天
第五天
第六天
销售量(千克)
−15
+26
+16
−7
+10
−8
甲超市促销信息栏
乙超市促销信息栏
全场8.8折
不超过200元,不给予优惠;
超过200元而不超过500元,全部打9折;
超过500元,500元的部分打9折,
超过500元的部分打8折.
星期
一
二
三
四
五
六
日
每箱价格相对于标准价格(元)
+5
+3
−2
+2
−1
+1
−4
售出箱数
5
10
35
15
30
20
50
时间
星期一
星期二
星期三
星期四
星期五
星期六
星期日
增减
+5
−2
−4
+12
−10
+16
−9
与标准质量的差值(克)
−5
−2
0
1
3
6
袋数(袋)
2
4
5
5
1
3
星期一
星期二
星期三
星期四
星期五
星期六
星期日
合计
+15
-5
+21
+16
-7
-8
+80
组别
一
二
三
四
五
六
超过(不足)(kg)
+1
−1.5
0.5
−1
+2
与标准质量的差值/克
−5
−2
0
1
3
6
袋数/袋
1
4
3
4
5
3
与标准质量的差
−0.2
−0.1
0.1
0.2
箱数
原质量(千克)
10.2
9.9
9.8
10.1
9.6
10.1
9.7
10.2
与基准质量的差距(千克)
原质量(千克)
10.2
9.9
9.8
10.1
9.6
10.1
9.7
10.2
与基准数的差距(千克)
+0.2
-0.1
-0.2
+0.1
-0.4
+0.1
-0.3
+0.2
第一次
第二次
第三次
第四次
第五次
小文
+3
−2
−1
+4
−5
小丽
−4
+3
+5
−2
a
垫球个数与标准数量的差值
−5
−4
−2
0
+1
+5
+7
+10
人数
5
12
2
1
4
●
9
8
定点投篮投中个数与标准数量的差值
−11
−6
0
8
10
15
人数
5
12
10
6
10
5
净胜球数
(单位:个)
−4
−2
−1
2
4
比赛场数
3
4
3
2
5
日期
10月1日
10月2日
10月3日
10月4日
10月5日
10月6日
10月7日
人数(万人)
−0.1
+0.3
+0.5
+0.2
+0.1
−0.1
−0.3
日期(10月)
1 日
2日
3 日
4 日
5 日
6日
7 日
人数变化单位: 万人
+0.7
+0.9
+0.6
−0.4
−0.8
+0.2
−1.4
日期
1日
2日
3日
4日
5日
6日
7日
人数变化单位:万人
+1.8
−0.6
+0.2
−0.7
−0.3
+0.5
−0.7
日期
1日
2日
3日
4日
5日
6日
7日
人数变化(单位:万人)
+1.8
﹣0.6
+0.2
﹣0.7
﹣1.3
+0.5
﹣2.4
日期
10月1日
10月2日
10月3日
10月4日
10月5日
10月6日
10月7日
票房变化
+1.34
+0.03
−0.22
−0.14
+0.28
−0.52
−0.42
日期
10.1
10.2
10.3
10.4
10.5
10.6
10.7
票房(万元)
+3.1
+1.2
−0.8
+1.5
−1
−0.6
−4
日期
9日
10日
11日
12日
13 日
14日
15日
票房变化(万元)
+32
-10
0
+40
-32
-74
+4
日期
1 日
2 日
3 日
4 日
5 日
6 日
7 日
售票量的变化(单位:万张)
+0.6
+0.1
-0.3
-0.2
+0.4
-0.2
+0.1
星期
一
二
三
四
五
每股涨跌
+2
+1.5
−1
−0.5
+1
上周末收盘价
周一
周二
周三
周四
周五
10.00
+0.28
−2.36
+1.80
−0.35
+0.08
星期
一
二
三
四
五
每股涨跌
+0.4
+0.45
−0.1
−0.25
+0.4
星期
一
二
三
四
五
六
每股涨跌
+2
−2.5
−1
+3.5
−2
+1.5
相关试卷
这是一份专题6.1 线段、射线、直线【八大题型】-最新苏教版七年级上册数学精讲精练,文件包含专题62比较线段的长短十大题型-最新苏教版七年级上册数学精讲精练教师版docx、专题61线段射线直线八大题型-最新苏教版七年级上册数学精讲精练教师版docx、专题62比较线段的长短十大题型-最新苏教版七年级上册数学精讲精练学生版docx、专题61线段射线直线八大题型-最新苏教版七年级上册数学精讲精练学生版docx等4份试卷配套教学资源,其中试卷共85页, 欢迎下载使用。
这是一份专题2.15 绝对值贯穿有理数的经典考法【八大题型】-最新苏教版七年级上册数学精讲精练,文件包含专题215绝对值贯穿有理数的经典考法八大题型-最新苏教版七年级上册数学精讲精练原卷版docx、专题215绝对值贯穿有理数的经典考法八大题型-最新苏教版七年级上册数学精讲精练解析版docx等2份试卷配套教学资源,其中试卷共33页, 欢迎下载使用。
这是一份专题2.14 有理数中的规律探究【八大题型】-最新苏教版七年级上册数学精讲精练,文件包含专题214有理数中的规律探究八大题型-最新苏教版七年级上册数学精讲精练原卷版docx、专题214有理数中的规律探究八大题型-最新苏教版七年级上册数学精讲精练解析版docx等2份试卷配套教学资源,其中试卷共33页, 欢迎下载使用。

