所属成套资源:备战2025高考地理答题模板专项训练(全国通用)
专题05 影响意义类题型答题模板-备战2025高考地理答题模板专项训练(全国通用)
展开
这是一份专题05 影响意义类题型答题模板-备战2025高考地理答题模板专项训练(全国通用),文件包含专题05影响意义类题型答题模板-备战2025高考地理答题模板专项训练全国通用练习版docx、专题05影响意义类题型答题模板-备战2025高考地理答题模板专项训练全国通用解析版docx等2份试卷配套教学资源,其中试卷共29页, 欢迎下载使用。
地理环境是由各种要素组成的,这些要素相互影响,相互渗透,相互制约,构成了地理环境的整体性。研究地理事物存在和变化的关联性是高中地理的基本任务,在各种地理考试中“影响意义”类综合题占了相当比重。这类题型往往以“影响”“意义”“危害”“作用”“关系”等形式出现,要求学生具有扎实的理论基础、较宽广的视野、发散思维能力、知识迁移能力和理论联系实际的能力,学生往往难以给出系统、准确的高分答案。如果从地理学的特点入手,就可以在空间、时间和地理事物上总结出一些分析思路,使答题正确性更高。
“影响意义”类题型是高中地理考试考查的基本题型,既有较强的规范性,又有一定的开放性。根据地理学的特点,这种影响作用在一定的空间、时间和地理事物上。从地理空间来看,一般不外乎四大圈层;从时间上来说,往往以生产力发展的四个阶段为界;从对社会的影响来看,可从三大效益方向入手;从人类本身的活动来分,可以分成生产和生活两类;从对人类的影响来说,可以从有利和有害两方面来论述;一个地理事件的发生,常常涉及到主体(内因)、介体(外因)、客体(结果)和它们衍生的影响;各种地理循环既相互联系又相互独立,各个环节给地球环境带来一系列的变化。有了这个大框架,再结合各种自然要素和人文要素的具体情况,就能答好这类综合题。
考纲中直接表述为“影响”的具体考试内容有:太阳辐射对地球的影响,太阳活动对地球的影响,全球气压带风带的分布、运动规律及其对气候的影响,季风环流的形成及影响,锋面、低压和高压等天气系统及其对天气的影响,洋流对地理环境的影响,地理环境的整体性对人类活动的影响,地理环境的差异性对人类活动的影响,地表形态对聚落分布的影响,地表形态对交通线路分布的影响,全球气候变暖对人类生存条件和活动的影响,我国人口政策的变化及其影响,城市化对地理环境的影响,地域文化对城市的影响,农业生产活动对地理环境的影响,工业生产活动对地理环境的影响,交通运输方式和布局的变化对聚落空间形态的影响,交通运输方式和布局的变化对商业网点布局的影响,不同发展阶段区域地理环境对人类生产和生活方式的影响,产业转移对区域地理环境的影响,资源跨区域调配对区域地理环境的影响,海-气相互作用对全球水、热平衡的影响,厄尔尼诺、拉尼娜现象对全球气候的影响,旅游景区的基本要素及相互影响,地形、气候、水文等条件对旅游安全的影响,旅游活动与景区建设对地理环境的影响;非可再生资源耗竭对人类活动的影响,某一区域的生态环境问题对其他区域的影响。
有些考试内容考纲中虽然没有直接表述为“影响”,但是实则考查的也是跟“影响”有关系的内容。例如,黄赤交角的地理意义,地球自转和公转的地理意义,水循环的地理意义,自然地理要素在地理环境形成和演变中的作用,在不同生产力条件下自然资源的数量和质量对人类生存和发展的意义,旱涝、台风、寒潮、地震的危害,区域环境与发展问题及其产生的危害,区域工业化与城市化产生的积极意义,风暴潮、海啸的危害,海洋主要污染物对海洋环境的危害,维护我国海洋权益的重要意义,旅游业的发展对经济、社会、文化的作用,生态环境保护的主要意义,中国城市化的意义,城市在不同发展阶段的主要作用,城乡规划对城乡可持续发展的意义,环境问题产生的危害,等等。
解题三步方针
第一步:分段分析。
分段分析是指在分析“影响类”试题时,要将“影响”分为两段或三段来分析,这样我们的答题才是完整的,否则就会条理不清。
第二步:从有利和不利两方面分析。
分好段以后,就要每段都从有利影响和不利影响两个方面分析。当然不同的题目答题的侧重点有所不同。有些题目的答案是有利影响多一些,不利影响少甚至是没有。有些题目的答案是不利影响多一些,有利的影响相对少一些或没有。无论试题的答案是有利影响多还是不利影响多,有利影响和不利影响两方面都要考虑到,这样回答问题才全面,才不至于失分严重。
第三步:从经济、社会、生态三方面分析。
分好了段,并知道了影响要从有利影响和不利影响两个方面去描述,那么,有利和不利的影响又要分别怎么去描述呢?有利影响和不利影响分别要从对经济、社会、生态三个方面去考虑。对经济的影响,通常要考虑到对一二三产业分别的影响、对产业结构的影响、资源开发的影响等;社会方面主要考虑对就业、收入、生活水平、民族团结、社会稳定、巩固国防、交通等基础设施、对外联系、城市化等方面的影响;对生态的影响,主要考虑是否会带来环境问题,即环境污染(大气污染、水污染、固体废弃物污染、噪声污染)、生态破环(森林减少、草场退化、湿地减少、生物多样性减少、臭氧层空洞、全球变暖、水土流失、土地荒漠化、土壤盐碱化、石质荒漠化)、资源短缺(水资源短缺、土地资源短缺、矿产资源短缺、能源资源短缺)。
模板01 农业发展类解题方法
阅读材料,完成下列要求。
葡萄喜光,耐旱。下图为某坡度较大的地方采用顺坡垄方式种植葡萄的景观。该地位于52°N附近,气候湿润。
简述采用顺坡垄种植方式对农作物的有利影响。
模板02 工业发展类解题方法
阅读图文材料,完成下列要求。
东莞依托区位优势(图左),制造产业起步早、发展快,但2008年后多个行业的制造企业面临“转型升级”压力。当地政府于2014年开始推进制造产业“机器换人”(图右),通过制定产业政策与搭建服务平台,助推工业机器人产业链纵向各环节(核心零部件制造、机器人本体制造和生产系统集成)企业在东莞快速发展。生产系统集成环节技术含量高,企业主要由当地相关企业衍生。
说明工业机器人产业链各环节纵向分解并在东莞集聚的益处。
模板03 能源类解题方法
阅读图文材料,完成下列要求。
俄罗斯是世界重要的天然气开采和出口国。2017年12月8日,中俄能源合作重大项目——亚马尔液化天然气项目正式投产。该项目集天然气勘探开采、液化、运输、销售于一体,是中国提出“一带一路”倡议后实施的首个海外特大型项目。俄罗斯为该项目配建了港口。由于自然条件的限制,该项目采用模块化施工方式,即将生产线和相关建筑设计成一系列的模块,由全球多地工厂制造,然后运至项目施工现场拼装。模块体积大,重量大,最大的模块重量与埃菲尔铁塔相当。该项目以中国、日本等亚洲太平洋沿岸国家为主要目标市场。中方企业全方位参与设计和建造,数十家企业承揽了85%模块的建造。该项目超过60%的模块和零部件经白令海峡—北冰洋航线运至项目施工地。图9示意该项目的位置。
简述俄罗斯配建港口对该项目及周边区域发展的经济价值。
模板04 交通建设类解题方法
阅读文字材料,完成下列问题。
安徽省芜湖市南陵县是农业大县,2019年人口约55万,其中近15万人口是县外务工。近年来,该县通过经济技术开发区建立专门的工业园,完善交通路网等措施,吸引了大批智能快递装备制造企业落户,创造了大量就业机会,开始从农业大县向制造业大县迈进。。
分析完善交通路网对智能快递装备制造企业提高运输效率的作用。
模板05 资源跨区域调配类解题方法
广西百色市石漠化严重,不利于粮食生产。但夏无台风、冬无霜冻,借助气候优势,大力发展生态蔬菜种植,成为全国重要的果蔬生产基地。2020年2月18日,在革命老区广西百色市百色火车东站,我有百色社会各界捐赠的202吨新鲜果蔬的“百色一号”果蔬专列缓缓驶向千里之外的湖北。“百色一号”果蔬绿色专列为全国首条“南菜北运”铁路冷链运输绿色通道,专列自开通以来已开行近200列,为北方地区输送了数万吨南方果蔬。下图为“百色市的位置示意图”。
从资源跨区域调配的角度,说明“南菜北运”对百色地区发展的有利影响。
模板06 生态问题治理类解题方法
下图为黔西石坎梯田景观图。石坎是用石料在田面外侧砌成的挡土墙。
说明石坎梯田的修建对黔西可持续发展的意义。
模板07 旅游业类解题方法
羊角村位于荷兰都市圈的外围,该乡村完整地保留了水乡的河道肌理和船运文化。羊角村最大的特色是道路较少,以水运为主,被称为“荷兰水上威尼斯”。该村传统民居屋顶为覆盖芦苇的锥形结构,经久耐用。1974年该地组建了土地开发委员会,制订并实施了土地开发规划,规划覆盖约5000公顷的土地,包括农业用地、生态用地和旅游用地等,只开放250公顷集中用作旅游景区打造。下图为羊角村部分区域景观图。
说明羊角村开发对我国古镇旅游开发的有益启示。
模板08 事物发展影响类解题方法
因莱湖是一个被喀斯特群山环抱的湖泊,面积达158km2,是缅甸第二大湖。居住在湖上的茵达人,以其独特的水上生活方式而闻名。他们因地制宜地发明了一种水上耕作方式——浮岛农业,即利用湖中丰富的水草和浮萍,将其收割并制成腐殖质块,上覆湖底淤泥,用长木杆固定于湖床。这种浮岛不仅具有农业生产的实用性,也吸引了大量游客前往观光。左图为因莱湖位置示意图,右图为当地浮岛农业景观图。
说明利用浮岛农业发展旅游业对当地社会经济的有利影响。
1. (2023·重庆·统考高考真题)阅读图文资料,完成下列要求。
甘肃省中部的永靖县,长期以种植玉米、小麦等传统农作物为主。近年来该县大力发展以种植业为主的大棚设施农业。 反季节蔬菜、 水果等作物的生产需水量较大,依据“以水而定、 量水而行”的原则,当地合理控制农业用水总量,大力推广大棚智能节水装备的应用。 下图为该县水浇地分布示意图。
分析大棚设施农业发展对该县种植业的结构变化和经济效益的影响。
2.(2023·辽宁·统考高考真题)阅读图文材料,完成下列要求。
磐安县地处浙江中部大盘山区,为重点生态功能区(下图阴影区域)。为推动流域协调发展,1994年金华市划出3.8km2土地建设金磐开发区,用于磐安县异地发展工业,园区内产值和税收归磐安县所有。磐安县实施“生态立县”发展战略,大力发展生态经济(集中式发展生态农业、生态旅游等)。这一模式被称为“飞地生态补偿”。截至2019年,金磐开发区累计上缴各类收入50多亿元,吸纳磐安县就业人员2万多人,安置下山移民1000余人。磐安县空气质量和出境地表水质常年保持较高标准。
分析金磐开发区对磐安县发挥区域主体功能的有利影响。
3.(2022·北京·统考高考真题)阅读材料,完成问题。
某中学开展主题为“北京奥运遗产”的调研,同学们搜集和归纳了北京承办2008年奥运会和残奥会、2022年冬奥会和冬残奥会的相关资料。图为某同学手绘“双奥之城”资料卡片。
结合实例,论述北京奥运遗产助力城市可持续发展的地理意义。(提示:从地域文化、大都市辐射功能、碳排放等视角展开论述)。
4.(2022·江苏·统考高考真题)阅读图文材料,完成下列要求。
材料一:随着数字经济蓬勃发展,我国数据处理能力及应用需求大幅提升。目前我国数据中心用电量已约占全社会总用电量的2%。2022年我国启动“东数西算”工程,规划建设8个算力国家枢纽,形成全国一体化算力网络,将东部的数据存储、数据离线分析等非实时性算力需求有序引导到西部,实现“数”“算”分离。
材料二:在长三角枢纽规划建设2个数据中心集群,其中之一布局在“长三角生态绿色一体化发展示范区”。
材料三:下图为“全国算力国家枢纽及长三角生态绿色一体化发展示范区分布图”。
说明在长三角生态绿色一体化发展示范区建设数据中心集群的地理意义。
5.(2024·全国·模拟预测)阅读图文材料,完成下列要求。
马铃薯是继小麦、水稻、玉米之后的重要粮食作物。我国马铃薯的主产区在甘肃、宁夏、内蒙古、云南等地。传统马铃薯繁殖需要分切薯块,而后将其种在繁殖田里,繁殖效率低,种下去的薯块与最终收获的马铃薯比例仅为1:10。中国农业科学院深圳农业基因组研究所推出“优薯计划”,选择云南省昭通市作为试验地,攻克马铃薯繁殖育种难关,用种子繁殖取代薯块繁殖,取得了显著成效并向市场推广。除食用马铃薯外,该计划将进一步研发饲用品种“优薯”。图示意昭通市的地理位置。
分析研发饲用品种“优薯”对我国粮食安全的意义。
命题特点
失分常见原因
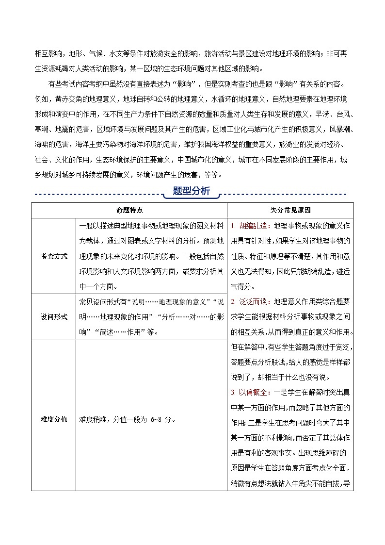
考查方式
一般以描述典型地理事物或地理现象的图文材料为载体,通过对图表或文字材料的分析。预测地理现象的未来变化对环境的影响。一般包括自然环境影响和人文环境影响两方面,或要求分析其中一个方面。
1. 胡编乱造:地理事物或现象的意义作用具有针对性,如果学生对该地理事物的性质、特征和原理等不清楚,其作用和意义也无法得知,因此只能胡编乱造,碰运气得分。
2. 泛泛而谈:地理意义作用类综合题要求学生能根据材料分析事物或现象之间的相互关系,从而得到真正的意义和作用。但在解答中,有些学生答题角度过于宽泛,答题要点分析肤浅,给人的感觉是样样都说到了,却相当于什么也没有说。
3. 以偏概全:一是学生在解答时突出真中某一方面的作用,而忽略了其他方面的作用;二是学生在思考问题时夸大了其中某一方面的不利影响,而否定了其总体作用是有利的客观事实。出现思维障碍的
原因是学生在答题角度方面考虑欠全面,稍微有点想法就钻入牛角尖不能自拔,导致失分严重。
4. 不知变通:地理意义作用类综合题的能力立意较强,重视对学生思维能力的考查,要求学生能够灵活机动地快速寻求最佳思维,通过联想和变通、类比和迁移等方法,有效分析地理问题。但是,很多学生由于平时积累不够,考试时心态紧张,变通能力大为降低,对相关试题的解答生搬硬套,难得高分。
设问形式
常见设问形式有“说明……地理现象的意义”“说明……地理现象的作用”“分析……对……的影响”“简述……作用”等。
难度分值
难度稍难,分值一般为 6~8 分。
答题方向和角度
组织答案
生态农业
充分利用自然条件,挖掘生产潜力;调整产业结构;发展经济,增加农民收入;保护和改善生态环境;延长产业链,提高产品附加值,提高综合利用率
农产品综合产业链
充分合理利用自然资源;有利于改善生态环境;延长农业产业链,有利于调整农业产业结构;提高农民收入;有利于安排农村剩余劳动力就业等
生态农业园
延长产业链,提高产品附加值,提高经济效益;促进餐饮、生态旅游等第三产业的发展;促进社会就业;废弃物资源化,减少环境污染;使用沼气能源,植被破坏少;使用有机肥料,绿色优质;果草套种模式,提高土地利用率
生物燃料
缓解能源紧张状况;减轻环境污染;延长农产品的生产链,提高产品附加值;增加农民收入,有利于促进农业生产;增加就业机会,有利于维护社会稳定等
答题方向和角度
组织答案
生态工业、清洁生产
充分利用自然资源,促进资源综合循环利用,提高资源的利用率;产品深加工,延长产业链,提高附加值;增加就业机会,促进社会经济持续发展;减少废弃物的排放(废弃物综合利用),改善生态环境;实现经济、社会和生态效益的协调统一
工业集聚
充分利用基础设施;加强彼此之间的信息交流和合作;降低运输费用和能源消耗;扩大总体生产能力,降低生产成本,获得规模效益
生态工业园
降低资源、能源消耗,提高资源利用率;减少工业“三废”排放,改善环境质量;降低生产成本,延长产业链,提高经济效益;带动相关产业发展,促进就业;拉动基础设施建设
经济区开发
完善基础设施建设;增加就业机会和经济收入,促进经济发展;推动城市化进程;有利于产业结构的调整;有利于产业分工与合作;促进矿产资源和旅游资源的开发
答题方向和角度
组织答案
主要侧重新能源
优化能源消费结构;使用清洁能源,减轻环境污染;提倡使用可再生能源,节约非可再生能源;带动相关产业的发展,有利于经济持续发展
答题方向和角度
组织答案
线路本身、沿线地区
交通运输本身意义:激活(完善)(铁)路网,缓解交通运输紧张状况。经济意义:变资源优势为经济优势,促进相关产业的发展,带动沿线地区经济发展;促进商业繁荣和对外开放;有利于区域之间的优势互补和交流,缩小地区间经济差异;促进科技创新和进步。社会意义:加强民族团结、促进民族地区和革命老区经济和文化发展
答题方向和角度
组织答案
经济、社会、生态
经济角度:将资源优势转化为经济优势;缓解资源紧张状况;促进经济发展。社会角度:带动相关产业发展;完善基础设施;增加就业机会。生态角度:缓解环境压力,减少污染物排放
答题方向和角度
组织答案
以水土流失为例
有利于因地制宜地进行产业结构调整,使农林牧渔业全面发展;可以增加农民收入,促进当地经济发展,改善农民生活条件,提高生活质量;有利于改善当地的生态环境,建立良性生态系统;建立生态农业模式,有利于促进生态、经济和社会持续发展
答题方向和角度
组织答案
经济发展
发展国际旅游,能够增加国家外汇收入;发展国内旅游业是回笼货币、稳定市场的一个重要途径;带动相关产业的发展(如交通运输、商业服务、建筑、邮电、金融、房地产、外贸、轻纺、旅游纪念品等产业);促进区域经济的发展(但是过分地依赖旅游业会给国民经济带来不稳定因素)
社会影响
促进国民素质和生活质量的提高(总体促进社会发展);提供大量就业机会;旅游者的大量涌入会冲击当地的社会秩序,给当地居民的工作和生活带来不便
文化
促进文化交流(促进民族文化精华的提炼,使民族文化更有特色和吸引力,促进民族文化与外来文化的融合);一些旅游项目的开发,在很大程度上失去了其本身的传统文化价值
区域环境
旅游对环境保护具有促进作用(促进历史古迹、古建筑、纪念馆的修复);旅游与环境的关系处理不好,过多游客造成旅游环境的混乱、污染,降低了旅游质量
答题方向和角度
组织答案
发展(积极意义+有利区位)
有利于促进经济发展,增加就业,增加外汇收入;完善基础设施建设;产业结构调整,第三产业发展;加快城市化进程;能源结构优化;保护环境
不发展(自然+社会经济)
竞争力差;浪费土地资源、资金、劳动力;资金、技术不足;距离市场远,不利于运输,交通运输成本高;市场小
相关试卷
这是一份题型03 评价影响意义类(23个命题角度)(答题模版)-2024年高考地理答题技巧与模板构建(题型突破),文件包含题型03评价影响意义类23个命题角度答题模版-2024年高考地理答题技巧与模板构建原卷版docx、题型03评价影响意义类23个命题角度答题模版-2024年高考地理答题技巧与模板构建解析版docx等2份试卷配套教学资源,其中试卷共44页, 欢迎下载使用。
这是一份答题模板11 产业结构类-备战2022高考地理常见答题模板及对点训练,共18页。
这是一份答题模板10 区域生态环境问题类-备战2022高考地理常见答题模板及对点训练,共19页。

