还剩3页未读,
继续阅读
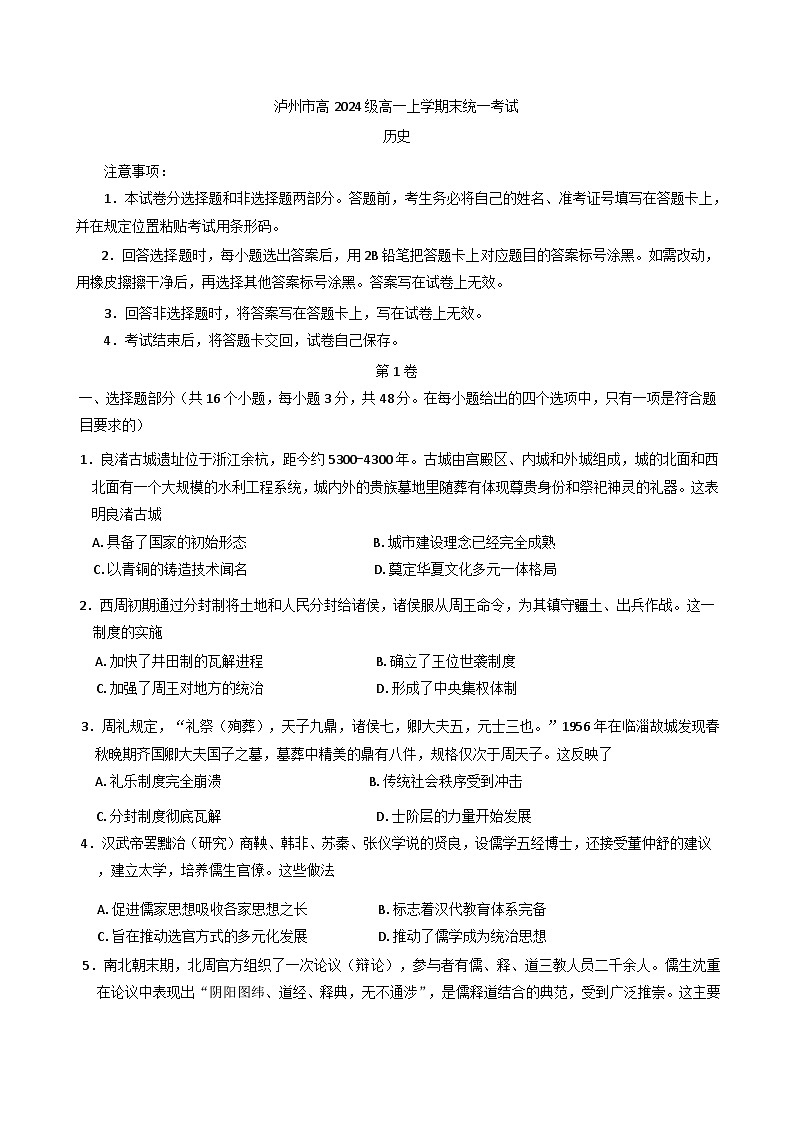
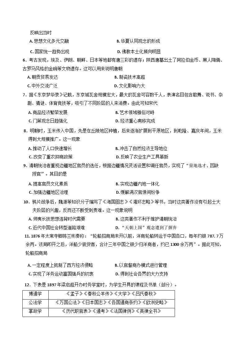
四川省泸州市2024-2025学年高一上学期期末考试历史试题
展开
这是一份四川省泸州市2024-2025学年高一上学期期末考试历史试题,共5页。试卷主要包含了本试卷分选择题和非选择题两部分等内容,欢迎下载使用。
相关试卷
2024-2025学年度四川省泸州市龙马潭区高一上学期11月期中考试历史试题(解析版):
这是一份2024-2025学年度四川省泸州市龙马潭区高一上学期11月期中考试历史试题(解析版),共15页。试卷主要包含了唐玄宗在开元年间等内容,欢迎下载使用。
四川省泸州市龙马潭区2024-2025学年高一上学期11月期中考试历史试题:
这是一份四川省泸州市龙马潭区2024-2025学年高一上学期11月期中考试历史试题,共9页。
四川省泸州市龙马潭区泸化中学2024-2025学年高一上学期期中考试历史试题(解析版):
这是一份四川省泸州市龙马潭区泸化中学2024-2025学年高一上学期期中考试历史试题(解析版),共11页。试卷主要包含了钱穆指出,唐太宗说等内容,欢迎下载使用。

