





(人教版)2025年高二化学寒假衔接讲练 ①寒假复习-第2讲 化学反应速率与化学平衡(2份,原卷版+教师版)
展开
这是一份(人教版)2025年高二化学寒假衔接讲练 ①寒假复习-第2讲 化学反应速率与化学平衡(2份,原卷版+教师版),文件包含人教版2025年高二化学寒假衔接讲练①寒假复习-第2讲化学反应速率与化学平衡教师版doc、人教版2025年高二化学寒假衔接讲练①寒假复习-第2讲化学反应速率与化学平衡学生版doc等2份试卷配套教学资源,其中试卷共76页, 欢迎下载使用。
考点1 化学反应速率
1.化学反应速率的表示方法
(1)化学反应速率是衡量化学反应快慢的物理量,通常用单位时间内反应物浓度的减少或生成物浓度的增加来表示。
(2)数学表达式:v=eq \f(Δc,Δt)。
Δc表示反应物或生成物物质的量浓度的变化(取绝对值),常用单位ml·L-1。
Δt表示一定的时间间隔,常用单位s、min或h。
(3)常用单位:ml·L-1·min-1或ml·L-1·s-1。
用浓度变化表示化学反应速率只适用于气体和溶液中的溶质,不适用于固体和纯液体。
2.平均速率与瞬时速率
根据eq \f(Δc,Δt)求得的反应速率是在时间间隔Δt内化学反应的的平均速率。
若Δt非常小,则平均速率接近某一时刻的瞬时速率,瞬时速率也可以在物质的浓度随时间的变化曲线上通过数学方法求得。
3.化学反应速率与化学计量数的关系
对于化学反应:aA(g)+bB(g)===cC(g)+dD(g)
v(A)=eq \f(Δc(A),Δt),v(B)=eq \f(Δc(B),Δt),v(C)=eq \f(Δc(C),Δt),v(D)=eq \f(Δc(D),Δt)
在同一化学反应中,选用不同物质表示化学反应速率,其数值可能相同也可能不相同,但表示的意义相同。
同一化学反应中,用不同反应物表示化学反应速率时,化学反应速率(v)之比=物质的量浓度变化(Δc)之比=物质的量变化(Δn)之比=化学计量数之比,即:
v(A):v(B):v(C):v(D)=a:b:c:d。
4.化学反应速率的测定
(1)测定原理:利用化学反应中任何一种与物质浓度有关的可观测量进行测定。
(2)测定方法
①直接观察测定:如释放出气体的体积和体系的压强等。
②科学仪器测定:如反应体系颜色的变化。在溶液中,当反应物或生成物本身有较明显的颜色时,可利用颜色变化和浓度变化间的比例关系来跟踪反应的过程和测量反应速率。
【特别提醒】
(1)对于有气体生成的反应,可测定相同时间内收集气体的多少或测定收集等量气体所耗时间的多少。
(2)对于有固体参加的反应,可测定相同时间内消耗固体质量的多少。
(3)对于有酸或碱参加的反应,可测定溶液中c(H+)或c(OH-)的变化。
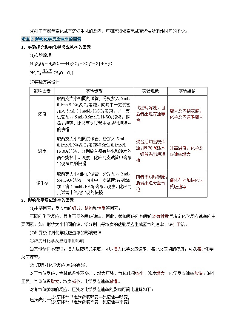
(4)对于有颜色变化或有沉淀生成的反应,可测定溶液变色或变浑浊所消耗时间的多少。
考点2 影响化学反应速率的因素
1.实验探究影响化学反应速率的因素
(1)实验原理
Na2S2O3+H2SO4===Na2SO4+SO2↑+S↓+H2O
2H2O2eq \(=====,\s\up7(催化剂))2H2O+O2↑
(2)实验方案设计
2.影响化学反应速率的因素
(1)主要因素:反应物的组成、结构和性质等因素。
不同的化学反应,具有不同的反应速率,因此,参加反应的物质的本身性质是决定化学反应速率的主要因素。如:形状大小相同的铁、铝分别与等浓度的盐酸反应生成氢气的速率:铁小于铝。
(2)外界条件对化学反应速率的影响规律
①浓度对化学反应速率的影响
当其他条件不变时,增大反应物的浓度,可以增大化学反应速率;减小反应物的浓度,可以减小化学反应速率。
② 压强对化学反应速率的影响
对于气体反应,当其他条件不变时,增大压强,气体体积缩小,浓度增大,化学反应速率加快;减小压强,气体体积增大,浓度减小,化学反应速率减慢。
对有气体参加的反应,压强对化学反应速率的影响可简化理解如下:
压强改变→ eq \b\lc\{(\a\vs4\al\c1(反应体系中组分浓度改变→反应速率改变,反应体系中组分浓度不变→反应速率不变))
③ 温度对化学反应速率的影响
当其他条件不变时,升高温度,可以增大化学反应速率;降低温度,可以减小化学反应速率。
④催化剂对化学反应速率的影响
当其他条件不变时,使用催化剂,化学反应速率增大。
⑤其他因素对化学反应速率的影响
a.固体表面积:固体颗粒越小,其单位质量的表面积越大,与其他反应物的接触面积越大,化学反应速率越快。
b.反应物状态:一般来说,配成溶液或反应物是气体,都能增大反应物之间的接触面积,有利于增大反应速率。
c.其它方法:光辐照、放射线辐照、超声波、电弧、强磁场、高速研磨,均是行之有效的改变化学反应速率的方法(块状)。
【特别提醒】
(1)浓度对化学反应速率的影响只适用于气体或溶液的反应,对于纯固体或液体的反应物,一般情况下其浓度是常数,因此改变它们的量不会改变化学反应速率。
(2)固体物质的反应速率与接触面积有关,颗粒越细,表面积越大,反应速率就越快。块状固体可以通过研细来增大表面积,从而加快化学反应速率。
(3)对于离子反应,只有实际参加反应的各离子浓度发生变化,才会引起化学反应速率的改变。
(4)随着化学反应的进行,反应物的浓度会逐渐减小,因此一般反应速率也会逐渐减小。
(5)实验测定,温度每升高10C,化学反应速率通常增大到原来2~4倍。
考点3 活化能和碰撞理论
1.基元反应
大多数的化学反应往往经过多个反应步骤才能实现。其中每一步反应都称为基元反应,先后进行的基元反应反映了化学反应的反应历程。
2.有效碰撞
(1)能发生化学反应的碰撞叫有效碰撞。
(2)发生有效碰撞的条件:
①具有足够的能量;②具有合适的取向。
(3)与反应速率的关系:碰撞的频率越高,反应速率越快。
3.活化能和活化分子
(1)活化分子:能够发生有效碰撞的分子。
对于某一化学反应来说,在一定条件下,反应物分子中活化分子的百分数是一定的。
(2)活化能:活化分子具有的平均能量与反应物分子具有的平均能量之差,叫做反应的活化能。
4.反应物、生成物的能量与活化能的关系
E1:正反应的活化能
E2:活化分子变成生成物分子放出的能量,也可认为是逆反应的活化能
E1-E2:反应热,即ΔH= E1-E2
5.催化剂对反应速率的影响
(1)催化剂对反应速率的影响
催化剂是通过降低化学反应所需的活化能来增大化学反应速率的。有催化剂参与的反应,活化能(Ea1)较小,反应速率较大;没有催化剂参与的反应,活化能(Ea1')较大,反应速率较小。
使用催化剂同时降低了正反应和逆反应的活化能,但反应的ΔH不变。
(2)加入催化剂后的反应历程
如图所示:反应A+B→AB的活化能为Ea,加入催化剂K后,反应分两步进行:
①A+K→AK 活化能为Ea1(慢反应)
②AK+B→AB+K 活化能为Ea2(快反应)
总反应:A+Beq \(――→,\s\up7(K))AB 活化能为Ea1
加入催化剂K后,两步反应的活化能Ea1和Ea2均小于原反应的活化能Ea,因此反应速率加快。
由于Ea1>Ea2,第1步反应是慢反应,是决定整个反应快慢的步骤,称为“决速步骤”,第1步反应越快,则整体反应速率就越快。因此对总反应来说,第一步反应的活化能Ea1就是在催化条件下总反应的活化能。
【特别提醒】
(1)活化分子、有效碰撞与反应速率的关系
(2)浓度、压强、温度、催化剂与活化分子的关系
考点4 化学平衡状态
1.可逆反应
(1)概念:在相同条件下,既能向正反应方向进行,同时又能向逆反应方向进行的反应。
(2)特征:
(1)同一条件下,正反应和逆反应同时发生、同时存在。
(2)反应不能进行到底,反应物不能实现完全转化。
(3)反应体系中,与化学反应有关的各种物质同存于同一反应体系。
(4)反应达到限度时,反应仍在进行,没有停止。
2.化学平衡状态
(1)化学平衡状态的概念
在一定条件下的可逆反应,当正、逆反应的速率相等时,反应物和生成物的浓度均保持不变,即体系的组成不随时间而改变,这表明该反应中物质的转化达到了“限度”,这时的状态我们称之为化学平衡状态,简称化学平衡。
(2)化学平衡状态的特征
①逆:研究对象为可逆反应
②等:正、逆反应速率相等,即v正=v逆
③动:化学平衡是动态平衡,即v正=v逆≠0
④定:平衡混合物中,各组分的浓度保持一定
⑤变:条件改变,化学平衡状态可能发生改变
【特别提醒】
(1)化学平衡状态是一定条件下的可逆反应进行到最大限度的结果。
(2)对于一个既定的可逆反应,如果其他条件一定,不论采取何种途径(反应是从反应物开始或从生成物开始),最后都能建立化学平衡状态。
(3)化学平衡状态不会因时间变化而变化。
(4)可逆反应达到化学平衡状态的根本原因是v正=v逆,正是由于各物质的消耗速率与生成速率相等,才会有反应混合物中各组分的浓度保持不变。
考点5 化学平衡常数和平衡转化率
1.化学平衡常数
(1)概念:在一定温度下,当一个可逆反应达到化学平衡时,生成物浓度幂之积与反应物浓度幂之积的比值是一个常数(简称平衡常数),用符号K表示。
(2)化学平衡常数表达式:当在一定温度下达到化学平衡时,K=eq \f(cpC·cqD,cmA·cnB)。
(3)浓度商:
①对于一般的可逆反应:mA(g)+nB(g)pC(g)+qD(g),在任意时刻的eq \f(cpC·cqD,cmA·cnB)称为浓度商,常用Q表示,即Q=eq \f(cpC·cqD,cmA·cnB)。
②Q与K的关系:当反应中有关物质的浓度商等于平衡常数时,表明反应达到限度,即达到化学平衡状态。
(4)化学平衡常数的意义
平衡常数的大小反映了化学反应进行的程度(也叫反应的限度)。
K越大,表示反应进行得越完全,平衡时反应物的转化率越大,当K>105时,该反应就进行的基本完全了。K值越小,表示反应进行得越不完全,平衡时反应物的转化率越小。
2.化学平衡常数的影响因素
(1)内因:不同的化学反应及化学方程式的书写形式是决定化学平衡常数的主要因素。
(2)外因:在化学方程式一定的情况下,K只受温度影响。
3.平衡转化率(α)
(1)概念:某一反应的平衡转化率α等于该物质在反应中的已转化量(如物质的量、物质的量浓度等)与该物质起始总量的比值。
(2)意义:反应的平衡转化率表示在一定温度和一定起始浓度下反应进行的限度。
【特别提醒】
(1)化学平衡常数只是温度的函数,与浓度、压强、催化剂无关。
(2)K是一定温度下,某个化学平衡状态的定值,反应未达平衡,K无意义,所以计算化学平衡常数时,分子、分母中的浓度是指平衡浓度。
(3)反应物或生成物中有固体和纯液体存在时,其浓度可看作“1”而不代入公式。
(4) 化学平衡常数表达式书写注意事项
①化学平衡常数表达式中各物质的浓度必须是平衡时的浓度,且不出现固体或纯液体的浓度。
②化学平衡常数表达式与化学方程式的书写有关。若反应方向改变、化学计量数等倍扩大或缩小,化学平衡常数都会相应改变。
若两反应的平衡常数分别为K1、K2
①若两反应相加,则总反应的平衡常数K=K1·K2。
②若两反应相减,则总反应的平衡常数K=eq \f(K1,K2)。
考点6 影响化学平衡的因素
1.化学平衡的移动
(1)含义:当一个可逆反应达到平衡后,如果改变反应条件(如浓度、温度、压强等),原来的平衡状态会被破坏,平衡体系的物质组成也会随着改变,直至达到新的平衡,这种由原有的平衡状态达到新的平衡状态的过程叫做化学平衡的移动。
(2)化学平衡移动的过程分析
(3)化学平衡移动方向的判断
①当Q=K时:可逆反应处于平衡状态,v正=v逆;
②当Q<K时:化学平衡向正反应方向移动,v正>v逆;
③当Q>K时:化学平衡向逆反应方向移动,v正<v逆。
2.浓度对化学平衡的影响
(1)浓度对化学平衡移动的影响规律
当其他条件不变时:
①eq \b\lc\ \rc\}(\a\vs4\al\c1(增大c反应物,减小c生成物))Q减小,则Q<K,平衡向正反应方向移动
②eq \b\lc\ \rc\}(\a\vs4\al\c1(增大c生成物,减小c反应物))Q增大,则Q>K,平衡向逆反应方向移动
(2)v-t图像分析浓度变化对化学平衡的影响
已知反应:mA(g)+nB(g)pC(g),当反应达到平衡后,有关物质的浓度发生改变,其反应速率的变化曲线分别如下图所示:
(3)应用
在工业生产中,适当增大廉价的反应物的浓度,使化学平衡向正反应方向移动,可提高价格较高的原料的转化率,从而降低生产成本。
【特别提醒】
1“浓度对化学平衡移动的影响”中的“浓度”是指与反应有关的气体或溶液中参加反应的离子的浓度。
2对于离子平衡体系,注意离子浓度的改变方式,排除不参与反应的离子的干扰。
3固体或纯液体的浓度是常数,改变固体或纯液体的量并不影响v正、v逆的大小,平衡不移动。
3.压强对化学平衡的影响
(1)压强对化学平衡的影响规律
在其他条件不变时:
①增大压强,化学平衡向气体体积缩小的方向移动。
②减小压强,化学平衡向气体体积增大的方向移动。
③对于反应前后气体分子数目不变的反应,改变压强平衡不移动。
(2)用v-t图像分析压强对化学平衡的影响
①对于反应mA(g)+nB(g)pC(g) m+n
相关试卷
这是一份(人教版) 2025高一化学寒假衔接讲练①寒假复习-专题02 海水中的重要元素—钠和氯(2份,原卷版+教师版),文件包含人教版2025高一化学寒假衔接讲练①寒假复习-专题02海水中的重要元素钠和氯教师版doc、人教版2025高一化学寒假衔接讲练①寒假复习-专题02海水中的重要元素钠和氯学生版doc等2份试卷配套教学资源,其中试卷共60页, 欢迎下载使用。
这是一份(人教版) 2025高一化学寒假衔接讲练①寒假复习-专题01 物质及其变化(2份,原卷版+教师版),文件包含人教版2025高一化学寒假衔接讲练①寒假复习-专题01物质及其变化教师版doc、人教版2025高一化学寒假衔接讲练①寒假复习-专题01物质及其变化学生版doc等2份试卷配套教学资源,其中试卷共69页, 欢迎下载使用。
这是一份③寒假提升练-专题04 化学平衡-2025年高二化学寒假衔接讲练 (人教版),文件包含③寒假提升练-专题04化学平衡教师版-2025年高二化学寒假衔接讲练人教版docx、③寒假提升练-专题04化学平衡学生版-2025年高二化学寒假衔接讲练人教版docx等2份试卷配套教学资源,其中试卷共37页, 欢迎下载使用。