


广东省广州市天河区2023-2024学年七年级上学期期末生物试题(答案)
展开
这是一份广东省广州市天河区2023-2024学年七年级上学期期末生物试题(答案),共27页。试卷主要包含了选择题,简答题,探究题等内容,欢迎下载使用。
注意事项:
答卷前,考生必须用黑色字迹的钢笔或签字笔将自己的学校、姓名、班级、座位号和考生号 填写在答题卡相应的位置上,再用 2B 铅笔把考号的对应数字涂黑。
选择题每小题选出答案后,用 2B 铅笔把答题卡上对应题目的答案标号涂黑;如需改动,用橡皮擦干净后,再选涂其他答案;不能答在试卷上。
非选择题必须用黑色字迹的钢笔或签字笔作答,答案必须写在答题卡各题目指定区域内的相 应位置上;如需改动,先划掉原来的答案,然后再写上新的答案;不准使用铅笔或涂改液。不按以上要求作答的答案无效。
考生必须保证答题卡的整洁,考试结束后,将试卷和答题卡一并交回。 一、选择题(单项选择,共 35 题。每小题 2 分,共 70 分)
2017 年 11 月 27 日,世界上首只体细胞克隆猴“中中”在中国诞生,构成它身体的结构和功能的基本单位是()
系统B. 器官C. 组织D. 细胞
【答案】D
【解析】
【分析】动物结构层次由小到大依次是:细胞→组织→器官→系统→人体;除病毒外,细胞是生物体结构 和功能的基本单位。
【详解】A.能够共同完成一种或几种生理功能的多个器官按照一定的次序组合在一起构成系统,A 错误。
器官是由不同的组织按照一定的次序结合在一起构成的,并具有一定的功能,B 错误。
由形态相似、结构和功能相同的一群细胞和细胞间质联合在一起构成,C 错误。
除病毒外,细胞是生物体结构和功能的基本单位。生物体的组织、器官、系统都是由细胞构成的,生物体的细胞有细胞膜,可以保护细胞,同时控制物质的进出,使之从结构上成为一个独立的单位;细胞内有细胞核,内含有遗传物质;细胞质里有能量转换器线粒体,把有机物分解并释放出能量供细胞生命活动利用,使之从功能上成为一个独立的单位。因此构成克隆猴“中中”的结构和功能的基本单位是细胞,D 正确。故选 D。
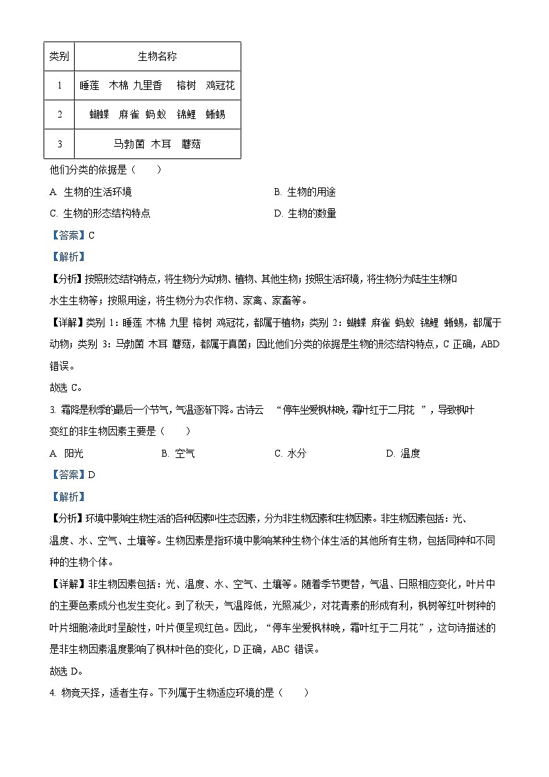
某学习小组对天河公园的生物进行种类调查,他们将调查的生物进行分类,结果如下:
他们分类的依据是()
生物的生活环境B. 生物的用途
C. 生物的形态结构特点D. 生物的数量
【答案】C
【解析】
【分析】按照形态结构特点,将生物分为动物、植物、其他生物;按照生活环境,将生物分为陆生生物和 水生生物等;按照用途,将生物分为农作物、家禽、家畜等。
【详解】类别 1:睡莲 木棉 九里 榕树 鸡冠花,都属于植物;类别 2:蝴蝶 麻雀 蚂蚁 锦鲤 蜥蜴,都属于动物;类别 3:马勃菌 木耳 蘑菇,都属于真菌;因此他们分类的依据是生物的形态结构特点,C 正确, ABD 错误。
故选 C。
霜降是秋季的最后一个节气,气温逐渐下降。古诗云“停车坐爱枫林晚,霜叶红于二月花”,导致枫叶 变红的非生物因素主要是()
阳光B. 空气C. 水分D. 温度
【答案】D
【解析】
【分析】环境中影响生物生活的各种因素叫生态因素,分为非生物因素和生物因素。非生物因素包括:光、 温度、水、空气、土壤等。生物因素是指环境中影响某种生物个体生活的其他所有生物,包括同种和不同种的生物个体。
【详解】非生物因素包括:光、温度、水、空气、土壤等。随着季节更替,气温、日照相应变化,叶片中 的主要色素成分也发生变化。到了秋天,气温降低,光照减少,对花青素的形成有利,枫树等红叶树种的 叶片细胞液此时呈酸性,叶片便呈现红色。因此,“停车坐爱枫林晚,霜叶红于二月花”,这句诗描述的 是非生物因素温度影响了枫林叶色的变化,D 正确,ABC 错误。
故选 D。
物竞天择,适者生存。下列属于生物适应环境的是()
类别
生物名称
1
睡莲
木棉 九里香
榕树
鸡冠花
2
蝴蝶
麻雀 蚂蚁
锦鲤
蜥蜴
3
马勃菌 木耳
蘑菇
大树底下好乘凉B. 枯叶蝶的外形像枯叶
C. 千里之堤毁于蚁穴D. 地衣能使岩石不断风化
【答案】B
【解析】
【分析】生物既能影响环境,又能适应环境。生物必须适应环境才能生存,物竞天择,适者生存是生物对 环境的适应。
【详解】A.大树底下好乘凉是因为植物通过蒸腾作用,向空气中散发水分,带走大树周围的一些热量,从 而降低了大树周围的温度,使得大树底下比较凉爽。这说明大树影响了周围环境的温度,属于生物影响环境,A 错误。
枯叶蝶的体色与体形与一片枯叶非常相似,目的是为了与环境颜色一致,避免敌害发现,属于保护色, 是生物对环境的一种适应,B 正确。
千里之堤,溃于蚁穴,改变了原来的环境,是生物改变了环境,不是生物对环境的适应,C 错误。
地衣能使岩石不断风化,说明了生物能够影响环境,D 错误。故选 B。
生活垃圾可分为四大类:可回收垃圾、厨余垃圾、有害垃圾和其他垃圾,其中厨余垃圾是从土壤里面种 植出来的,可通过堆肥等生物处理方式重新回到土壤,这种生物处理方式主要依靠生态系统中的
生产者B. 消费者C. 分解者D. 转化者
【答案】C
【解析】
【分析】(1)一个完整的生态系统包括生物部分和非生物部分,非生物部分包括阳光、空气、水、温度等, 生物部分由生产者(植物)、消费者 (动物)和分解者(细菌、真菌)组成。
(2)自然界的物质循环中,细菌和真菌能把动植物遗体分解成二氧化碳、水和无机盐,这些物质又能被植物 吸收和利用,进而在制造有机物。
【详解】A.生产者主要是指绿色植物,包括一切能进行光合作用的高等植物、藻类和地衣。生产者在生态 系统中不仅可以生产有机物,而且也能在将无机物合成有机物的同时,把太阳能转化为化学能,贮存在生成的有机物中,A 不符合题意。
生态系统中的消费者主要指以其他生物为食的各种动物,包括植食动物、肉食动物、杂食动物和寄生动 物等,消费者能够促进生态系统的物质循环,B 不符合题意。
分解者指的是细菌、真菌等营腐生生活的微生物。它们将动植物残体等含有的有机物分解成简单的无机 物,归还到无机环境中,促进了物质的循环;餐厨垃圾变为肥料过程中起主要作用的是分解者,C 符合题意。
生物学中的转化是指某一基因型的细胞从周围介质中吸收来自另一基因型的细胞的 DNA 而使它的基因型和表现型发生相应变化的现象,转化者则是执行这种相应变化的细胞、个体等对象,D 不符合题意。故选 C。
如图表示受到重金属汞污染的某生态系统中各成分之间的关系,下列说法正确的是()
图中共含有 4 条食物链
图中最长的一条食物链是:芦苇→昆虫→鸟→蛇→细菌和真菌
该生态系统中能量没有流向细菌和真菌
在食物链中蛇的体内汞积累得最多
【答案】D
【解析】
【分析】(1)食物链中只包含生产者和消费者,不包括分解者和非生物部分;食物链以生产者开始,以最 高营养级结束;食物链中的箭头由被捕食者指向捕食者。
(2)在生态系统中,有害物质可以通过食物链在生物体内不断积累,其浓度随着消费者级别的升高而逐步 增加,这种现象叫生物富集。
【详解】A.食物链中只包含生产者和消费者,图中有 2 条食物链:芦苇→昆虫→鸟→蛇,芦苇→昆虫→青蛙→蛇,A 错误。
B.食物链不包括分解者和非生物成分,图中最长的一条食物链之一是:芦苇→昆虫→鸟→蛇,B 错误。C.生态系统中的能量流向是:自身呼吸作用,流入下一个营养级、流入分解者的体内,即该生态系统中能 量能流向细菌和真菌,C 错误。
D.在生态系统中,有害物质可以通过食物链在生物体内不断积累;蛇的营养级别最高,体内汞的积累最多, D 正确。
故选 D。
生物圈中有着多种多样的生态系统,下图属于湿地生态系统的是()
A.B.
CD.
【答案】C
【解析】
【分析】生态系统的类型有森林生态系统、草原生态系统、海洋生态系统、淡水生态系统、湿地生态系统、 农田生态系统、城市生态系统,不同的生态系统功能不同。
【详解】湿地生态系统是在多水和过湿条件下形成的生态系统。沼泽是典型的湿地生态系统,以沼泽植物占优势,动物的种类也很多。湿地具有净化水源、蓄洪抗旱的作用,被称为“地球之肾”。观图可知:A 是淡水生态系统,B 是森林生态系统,C 是湿地生态系统,D 是农田生态系统,C 正确。
故选 C。
在城市生态系统中,人类使用的塑料废弃后通过填埋、日晒、海浪冲刷等作用,被分解破碎成微塑料(直 径小于 5 毫米),成为污染物。目前,在多个生态系统中都发现了微塑料的存在,这一现象说明()
环境对生物的生存不会造成影响
人类活动对生态系统不会造成影响
各生态系统之间是相互关联的
城市、海洋等生态系统互不相干
【答案】C
【解析】
【分析】生态系统之间的联系表现在方方面面:
从非生物因素来说,地球上所有的生态系统都受空气、温度、水的影响。阳光普照于所有的生态系统, 大气不停地有规律的环流,水和水蒸气也在全球各个生态系统内运动,因此生物圈是一个统一的整体。
从地域关系来说,各类生态系统也是相互关联的。如黄河作为河流生态系统,源自西部源头的森林生 态系统、草原生态系统。河水奔流东区,滋润着沿途的农田生态系统,养育着亿万人口和其他生物。它们沿途还形成湖泊生态系统、湿地生态系统,最终携带者陆地上的土壤和其他物质,融入海洋生态系统。
从生态系统来说,人类和许多生物都跨越了不同的生态系统,使各类生态系统之间有密切的联系。
【详解】AB.生物与环境的关系:环境影响生物,生物适应环境,生物影响环境。直径小于 5 毫米的微塑料,成为污染物,说明:人类活动对生态系统会造成影响;环境对生物的生存会造成影响,AB 错误。CD.在城市生态系统中形成的微塑料,却在多个生态系统中都发现了它的存在,这说明:城市、海洋等生 态系统之间是相互关联的,不是“互不相干”,C 正确、D 错误。
故选 C。
小华制作人的口腔上皮细胞临时装片的部分操作步骤如下。其中不正确的是( )
滴加清水B. 涂抹材料
C. 盖盖玻片D. 碘液染色
【答案】A
【解析】
【分析】制作人口腔上皮细胞临时装片的简要步骤:①擦、②滴(生理盐水)、③刮、④涂、⑤盖、⑥染、
⑦吸。
【详解】A.在制作洋葱鳞片叶表皮细胞和口腔上皮细胞临时装片实验中,开始时用滴管向载玻片中央滴加 的液体分别是清水和生理盐水。因为洋葱是植物细胞有细胞壁,吸水也不会涨破,可以用清水;人的细胞是动物细胞,用清水的话会因为渗透压吸水涨破,故滴加的应该是生理盐水,A 错误。
将牙签在载玻片上生理盐水滴中均匀地涂抹,B 正确。
用镊子夹起盖玻片,使它的一边先接触载玻片上的水滴,然后缓缓地盖在水滴上,以免产生气泡,该步 骤属于盖盖玻片,C 正确。
在盖玻片的一侧滴加稀碘液,用吸水纸从盖玻片的另一侧吸引,属于染色步骤,D 正确。故选 A。
【点睛】注意理解制作人口腔上皮细胞临时装片的步骤。
一显微镜有“5×”“15×”两个目镜,有“10×”“45×”两个物镜,则这台显微镜的最小放大倍数 是()
A. 50 倍B. 150 倍C. 225 倍D. 675 倍
【答案】A
【解析】
【分析】显微镜的放大倍数=物镜的放大倍数×目镜的放大倍数。
【详解】显微镜的放大倍数=物镜的放大倍数×目镜的放大倍数,这台显微镜的最小放大倍数是最小的目镜
(5×)与最小的物镜(10×)放大倍数的乘积,即 5×10=50(倍)。所以 A 正确,BCD 错误。故选 A。
用显微镜观察人的口腔上皮细胞的临时装片时,发现视野中有一污点,转动目镜,污点不动;移动玻片, 污点仍不动。请你判断污点在( )
目镜B. 玻片C. 物镜D. 反光镜
【答案】C
【解析】
【分析】用显微镜进行观察时,污点的位置只有三只可能,目镜、物镜或玻片标本。
【详解】用显微镜进行观察时,视野中出现了的污点,污点的位置只有三只可能,目镜、物镜或玻片标本, 判断的方法是转动目镜或移动玻片。转动目镜污点动就在目镜,不动就不在目镜;移动载玻片,污点移动就在载玻片,不动就不在载玻片;如果不在目镜和载玻片,那就一定在物镜上。用显微镜观察人的口腔上皮细胞的临时装片时,发现视野中有一污点,转动目镜,污点不动;移动玻片,污点仍不动,污点在物镜。 故选 C。
将零散的知识通过线索贯穿形成概念框架,利于对所学内容进行系统和整体地把握。下列概念框架图能 准确反映人体各结构层次之间关系的是()
A.B.C.D.
【答案】B
【解析】
【分析】人体的结构层次由微观到宏观依次是:细胞→组织→器官→系统→动物体。
【详解】细胞是动物体结构和功能的基本单位,人体是由细胞分化形成组织,人体的主要组织有上皮组织、 肌肉组织、结缔组织、神经组织等。组织进一步形成器官,由几种不同的组织按照一定的次序结合在一起, 形成具有一定功能的器官,再由能够共同完成一种或几种生理功能的多个器官,按照一定的次序组合在一起形成系统,人体有消化系统、呼吸系统、循环系统、泌尿系统、运动系统、生殖系统、内分泌系统和神经系统。最后由这八大系统构成完整的人体。因此人体的结构层次由微观到宏观依次是:细胞→组织→器
官→系统→人体。所以,选项中的概念框架图能准确反映人体各结构层次之间关系的是 B 选项。故选 B。
阳春根雕是流行于广东省阳春市的传统美术,是广东省的非物质文化遗产之一。根能不断长大,靠的是
()
分生区和伸长区B. 分生区和根冠C. 伸长区和成熟区D. 伸长区和根冠
【答案】A
【解析】
【分析】根尖的结构可以划分为四个部分:根冠、分生区、伸长区和成熟区。
【详解】分生区被根冠包围着,属于分生组织,细胞很小,细胞壁薄,细胞核大,细胞质浓,具有很强的 分裂能力,能够不断分裂产生新细胞,使细胞数目增加,向下补充根冠,向上转化为伸长区。伸长区在分 生区上部,细胞逐渐停止分裂,开始迅速伸长,是根伸长最快的地方。因此根能不断长大的主要原因是由 于分生区的不断分裂和伸长区细胞的不断伸长的缘故。所以 A 正确,BCD 错误。
故选 A。
阅读材料,完成下面小题:
2022 年 7 月 5 日,知名期刊《Nature》子刊发表了来自某大学某博士等人的最新研究成果,首次使用冷冻干燥的体细胞,克隆出能够繁衍后代的小鼠。实验采用了核移植技术,即将体细胞的细胞核转移至去核的 卵细胞中,后者无常规的受精过程,便能被激活、分裂、发育,之后再移植到母鼠体内,让其“代孕”, 最终生出小鼠宝宝。
如图他们将雌性黑鼠乳腺细胞的细胞核移入白鼠去核的卵细胞内,待发育成早期胚胎后移植入褐鼠的子 宫中,该褐鼠产下的小鼠的性别和体色是( )
雌性、黑色B. 雌性、褐色C. 雄性、白色D. 雄性、黑色
小鼠的发育也是从一个细胞开始的,该小鼠在个体发育过程中,一个或一种细胞,通过分裂产生后代, 在形态、结构和生理功能上发生差异性的变化,这个过程叫做()
细胞形成器官B. 细胞形成系统C. 细胞分裂D. 细胞分化
【答案】14. A15. D
【解析】
【分析】(1)细胞核是遗传信息库,是细胞代谢和遗传的控制中心,对生物的遗传具有重要意义。
(2)克隆技术:是不经过两性生殖细胞的结合而获得新个体的方法,属于无性生殖。
【14 题详解】
基因控制生物的性状,基因在 DNA 上,DNA 在染色体上,染色体在细胞核里,细胞核是遗传信息库;在克隆的过程中,谁提供了细胞核,克隆出来的生物就像谁。由题图可知,小鼠体内的遗传物质来源于雌性 黑鼠乳腺细胞的细胞核,因此小鼠的性别和体色是雌性、黑色。由此可见,A 正确,BCD 错误。
故选 A。
【15 题详解】
器官是由不同的组织按照一定的次序组合在一起形成的,并具有一定的功能,A 错误。
系统是由能够共同完成一种或几种生理功能的多个器官按照一定的次序组合在一起构成的,B 错误。
细胞分裂就是一个细胞分成两个细胞的过程,细胞分裂使细胞数目增多,C 错误。
细胞分化是指细胞在生长过程中形态、结构和功能发生变化的过程,细胞分化形成了不同的组织。因此,该小鼠在个体发育过程中,一个或一种细胞,通过分裂产生后代,在形态、结构和生理功能上发生差异性 的变化,这个过程叫做细胞分化,D 正确。
故选 D。
喇叭虫是一种单细胞生物,受到异物刺激时会弯曲躲避,再用纤毛驱除异物,甚至收缩或游走(如图)。 下列叙述正确的是()
纤毛是它的运动器官B. 此过程受神经系统的调节
C. 只能对有害刺激作出反应D. 能够独立完成各项生命活动
【答案】D
【解析】
【分析】(1)此题考查的是单细胞生物的结构和生活。
(2)细胞是构成生物体的结构和功能的基本单位。单细胞生物尽管是由一个细胞构成的,但也能够独立完 成各项生命活动。
【详解】AB.单细胞生物身体只有一个细胞构成,所以在结构层次上只有细胞,没有组织、器官和系统, 靠纤毛运动,但是纤毛不是器官,AB 错误。
C.单细胞生物的应激性对有利刺激和有害刺激都能做出反应,C 错误。
D.单细胞生物尽管是由一个细胞构成的,但也能够独立完成各项生命活动,D 正确。故选 D。
如图阴影部分表示藻类植物、苔藓植物和蕨类植物的共同特征,以下对它们共同特征的描述正确的是
()
都是水生植物B. 都有根茎叶的分化
C. 都不用种子繁殖后代D. 都能做监测空气污染程度的指示植物
【答案】C
【解析】
【分析】藻类植物的结构简单,无根、茎、叶的分化;苔藓植物没有真正的根,因此无法支持很高的地上 部分,虽然有了茎和叶,但茎、叶内无输导组织,不能为植株输送大量的营养物质供其利用,所以苔藓植 物比较矮小;蕨类植物有了根、茎、叶的分化,根能吸收大量的水和无机盐,并且体内有输导组织,能为 植株输送大量的营养物质供植物生长利用,因此蕨类植物一般长的比较高大。蕨类植物也有机械组织,能 支撑地上部分。
【详解】A.藻类植物大多数生活在水中,而苔藓植物和蕨类植物都生活在阴湿的陆地,A 错误。
藻类植物没有根、茎、叶的分化,苔藓植物没有根,B 错误。
藻类植物、苔藓植物和蕨类植物都不结种子,用孢子繁殖后代,属于孢子植物,C 正确。
苔藓植物能做监测空气污染程度的指示植物,藻类和蕨类不能做监测空气污染程度的指示植物,D 错误。故选 C。
农民伯伯贮藏的玉米种子被昆虫咬过,下图的阴影部分表示的是玉米种子受损伤的不同部位,在环境条 件适宜情况下,一定不能萌发的是()
A.B.C.D.
【答案】D
【解析】
【分析】种子萌发的外界条件为:充足的空气、适宜的温度、一定的水分。自身条件为胚是完整的并是活 的度过休眠期的。
【详解】种子的结构包括种皮和胚,胚是新生植物的幼体,在外界条件适宜的情况下,胚是完整的并是活的度过休眠期的,种子才能萌发。D 的胚不完整,一定不能萌发。ABC 损伤的是一小部分胚乳,胚乳有储
存营养的功能,剩余的胚乳还能为种子萌发提供营养,因此,ABC 种子能萌发,D 的种子一定不能萌发,
D 符合题意。故选 D。
下图表示的是植物参与生物圈中水循环的过程。下列相关分析,不正确的是()
①中的成熟区是植物吸收水分的主要部位
②连通根茎叶,形成了水分运输的管网
③中的叶肉细胞是植物散失水分的“门户”
④由水蒸气冷凝而成,落入土壤后可被植物吸收
【答案】C
【解析】
【分析】题图中:①根,②导管,③叶,④雨水。
【详解】A.根尖包括根冠、分生区、伸长区、成熟区,成熟区细胞停止伸长,并且开始分化,一部分向外 突起形成根毛,扩大了吸收水和无机盐的面积。因此,①根中的成熟区是植物吸收水分和无机盐的主要部位,A 正确。
导管是植物体内,把根部吸收的水和无机盐,由下而上输送到植株身体各处的管状结构。②导管连通根 茎叶,形成了水分运输的管网,B 正确。
③叶片中的气孔是植物蒸腾失水的“门户”,也是二氧化碳和氧气等气体进出叶片的“窗口”,C 错误。
④雨水由水蒸气冷凝而成,落入土壤后可被植物吸收,D 正确。故选 C。
“红豆生南国,春来发几枝”,诗句中描述的是海红豆树春天萌发新枝的现象。新枝的萌发与叶芽的发 育相关,下列相关叙述,正确的是()
叶芽发育成幼叶B. 幼叶发育成叶C. 芽轴发育成芽D. 芽原基发育成茎
【答案】B
【解析】
【分析】芽有不同的分类,按照着生位置的不同可以分为顶芽和侧芽,按照发育结果的不同可以分为叶芽、 花芽和混合芽。混合芽能发育成带有花和叶的枝条。叶芽的结构包括生长点、幼叶、芽轴、芽原基等。幼叶发育成叶,芽轴发育成茎,芽原基发育成芽。
【详解】A.由图可知,叶芽发育成枝条,
A 错误。
幼叶发育成新枝条的叶,B 正确。C.芽轴发育成新枝条的茎,C 错误。D.芽原基发育成新枝条的芽,D 错误。故选 B。
如图是银杏所结“白果”的结构示意图,据此判断银杏属于()
苔藓植物B. 蕨类植物C. 裸子植物D. 被子植物
【答案】C
【解析】
【分析】根据种子外有无果皮包被着,我们把种子植物分为裸子植物和被子植物两大类,裸子植物的种子 外无果皮包被,是裸露的;被子植物的种子外有果皮包被着,能形成果实。
【详解】植物分类的重要依据是花、果实和种子。根据种子外面有无果皮包被着,把植物分成裸子植物和被子植物。如图,银杏“白果”是由胚、胚乳和种皮构成,因此属于种子植物,又因其种子外无果皮包被, 因此属于裸子植物,故 C 正确,ABD 错误。
故选 C。
观察漫画(如图),下列叙述错误的是()
剪去部分枝叶主要是为了方便运输B. 移栽时带土坨能减少对根毛的损伤
C. 栽种树木后应及时浇水D. 夏日大树下可乘凉与蒸腾作用有关
【答案】A
【解析】
【分析】蒸腾作用是指植物体内的水分通过叶片的气孔以水蒸气的形式散发到大气中去的一个过程,可见 叶片是蒸腾作用的主要部位。
【详解】A.剪去部分枝叶是为了降低植物的蒸腾作用,利于植株成活,A 错误。
幼苗移栽时根部留土坨是为了保护幼根和根毛,提高成活率,B 正确。
栽种树木后应及时浇水,提高成活率,C 正确。
蒸腾作用增加了大气的湿度,降低温度,因此夏日大树下可乘凉与植物的蒸腾作用有关,D 正确。故选 A。
地块
甲
乙
丙
丁
施肥情况
氮肥
钾肥
磷肥
不施肥
小麦产
55.66
65.26
56.88
55.11
甲农民种植的小麦产量总是比乙农民的低,甲农民怀疑自家农田可能缺乏某种肥料,于是便进行了田间 试验,他将自家农田分为等面积的 4 块,除施肥不同外,其他管理措施均相同。实验结果如下表,从表中可以看出该农田最可能缺乏的肥料是()
钾肥B. 磷肥C. 氮肥D. 磷肥和氮肥
【答案】A
【解析】
【分析】植物需要量最多的三种无机盐是含氮、含磷、含钾的无机盐。含氮的无机盐能促进细胞的分裂和 生长,使枝叶繁茂;含磷的无机盐可以促进幼苗的发育和花的开发,使果实、种子提早成熟;含钾的无机 盐使植物茎秆健壮,促进淀粉的形成与运输。
【详解】植物需要量最多的三种无机盐是含氮、含磷、含钾的无机盐。由表格中的数据可知,与不施肥的 相比,增施钾肥的是产量最高的,所以该农田最可能缺乏的肥料是钾肥。所以 A 正确,BCD 错误。
故选 A。
党的十八大以来,我国大力推进国土绿化行动,森林覆盖率不断提高,“碳吸收”能力不断提升,生态 环境明显改善,植物能吸收二氧化碳的生理作用是( )
A 蒸腾作用B. 呼吸作用C. 光合作用D. 分解作用
【答案】C
【解析】
【分析】光合作用是绿色植物通过叶绿体,利用光能,把二氧化碳和水转化成贮存着能量的有机物(主要 是淀粉),并且释放氧气的过程。
【详解】蒸腾作用通过叶片上的气孔把根吸收的水分散失到大气中;呼吸作用吸收氧气,释放二氧化碳; 光合作用吸收二氧化碳,释放氧气,维持生物圈中的碳—氧平衡;分解作用是腐生细菌和真菌把有机物分 解为无机物。因此植物能吸收二氧化碳的生理作用是光合作用。C 正确。
故选 C。
粑粑柑是近年来深受人们喜爱的水果。“粑”是软的意思,“粑粑”两字生动地表达出了果肉松软、甘 甜多汁的特征。粑粑柑的果肉细胞壁薄、液泡大,有贮存营养物质的功能,它属于( )
分生组织B. 输导组织C. 结缔组织D. 营养组织
【答案】D
【解析】
【分析】植物的几种主要的组织有:保护组织、营养组织、分生组织、输导组织、机械组织。
【详解】A.分生组织的细胞小,细胞壁薄,细胞核大,细胞质浓,具有很强的分裂能力,能够不断分裂产 生新细胞,A 不符合题意。
量/kg
输导组织贯穿于根、茎、叶等处细胞呈长管形,细胞间以不同方式相互联系,运输水、无机盐、营养物 质,B 不符合题意。
结缔组织的种类很多,骨组织、血液等都属于结缔组织,具有营养、支持、连接、保护等作用,是动物 的组织,C 不符合题意。
营养组织细胞壁薄,液泡大,有储存营养物质的功能,植物的果肉、叶肉、茎中央的髓等大多属于薄壁 组织。粑粑柑的果肉细胞壁薄、液泡大,有储藏营养物质的功能,属于营养组织,D 符合题意。
故选 D。
荔枝是著名的岭南佳果,含糖多,口感甜美。荔枝糖分合成的原料是()
氧气和水B. 淀粉和氧气C. 二氧化碳和淀粉D. 二氧化碳和水
【答案】D
【解析】
【分析】绿色植物利用光,在叶绿体中把二氧化碳和水合成有机物,并且把光能转化成化学能,储存在有 机物中,这个过程叫作光合作用。
【详解】光合作用是绿色植物通过叶绿体,利用光能,把二氧化碳和水转化成贮存着能量的有机物(主要 是淀粉),并且释放氧气的过程。光合作用的反应式是:
二氧化碳 水
光叶绿体
有机物(贮存能量) 氧气;结合光合作用的反应式,可知荔枝糖分合成的原料
是二氧化碳和水。由此可见,ABC 错误,D 正确。故选 D。
有人说:“包括人类在内的其他生物都是‘攀附’着植物的茎蔓才站在这个星球上的”,这句话体现植 物的重要性主要是()
通过光合作用为其他生物提供有机物和能量B. 可以为其他生物提供二氧化碳
C. 参与生物圈中的水循环D. 通过呼吸作用为其他生物提供氧气
【答案】A
【解析】
【分析】(1)绿色植物利用光,在叶绿体中把二氧化碳和水合成有机物,并且把光能转化成化学能,储存 在有机物中,这个过程叫作光合作用。 (2)活细胞利用氧,将有机物分解成二氧化碳和水,并且将储存在有机物中的能量释放出来,供给生命活动的需要,这个过程叫作呼吸作用。 (3)植物的蒸腾作用是指植物体内的水以水蒸气的形式散发到大气中去的过程。
【详解】A.植物通过光合作用制造有机物,直接或间接的为动物提供了食物来源,与题干中体现的植物的 重要性相符,A 正确。
BD.植物通过光合作用消耗二氧化碳,释放氧气,故通过光合作用可以为其他生物提供氧气,不能为其他 生物提供二氧化碳,呼吸作用不能产生氧气,与题干中体现的植物的重要性不相符,BD 错误。
C.绿色植物能通过蒸腾作用,把根吸收的水分以水蒸气的形式蒸发到大气中,促进了生物圈的水循环,与 题干中体现的植物的重要性不相符,C 错误。
故选 A。
某海关缴获了一批走私物品,在清点时发现有一包生物样品,但从外形上分辨不出该样品是取自植物体还是动物体,海关工作人员借助显微镜观察,发现该生物样品来自植物体,他判断的依据是观察到了()
细胞壁B. 细胞膜C. 细胞质D. 细胞核
【答案】A
【解析】
【分析】动物细胞基本结构:细胞膜、细胞核、线粒体、细胞质;植物细胞基本结构:细胞壁、细胞膜、 细胞核、细胞质、线粒体、液泡、叶绿体(绿色部分)。它们的异同点如下:
【详解】植物
细胞和动物细胞在结构上的相同点:都有细胞膜、细胞质、细胞核和线粒体;不同点:植物细胞内有细胞 壁、液泡和叶绿体,而动物细胞内没有细胞壁、液泡和叶绿体。海关工作人员借助显微镜观察,发现该生 物样品来自植物体,判断的依据是观察到了细胞壁。A 正确。
故选 A。
俗话说的“梨树砍三刀, 树枝压弯腰” , 是指在果树的“坐果”期, 果农给果树的茎做半环状剥皮, 以增加坐果量。“半环状剥皮”的生物学意义是 ( )
促进果树的光合作用
限制水分向茎叶运输
限制有机物向根部运输
制造“伤口刺激”促进细胞分裂
【答案】C
【解析】
【详解】筛管是植物韧皮部内输导有机养料的管道。由许多管状活细胞上下连接而成。相邻两细胞的横壁上有许多小孔,称为“筛孔”。两细胞的原生质体通过筛孔彼此相通。筛管没有细胞核,但筛管是活细胞。果 农常常给果树的茎做环状剥皮,有机物向下的运输通道筛管被割断,减少了有机物向根部运输,能使有机
物集中运输到果实,增加坐果量,提高产量。 故选 C。
某生物兴趣小组的同学设计了如图四个密封实验装置来养鱼。请结合所学的光合作用和呼吸作用的知识, 判断瓶中小鱼生活时间最长的是( )
A.B.C.D.
【答案】B
【解析】
【分析】生态瓶内植物能通过光合作用,吸收二氧化碳并释放出氧气。而小鱼生长则需要吸收植物产生的 氧气和养料,同时排出二氧化碳和粪便,供植物生长需要。
【详解】A 图中的小鱼和 C 图中的小鱼呼吸作用消耗净水中的氧气死亡;D 图中的小鱼和绿色植物在黑暗处都只能进行呼吸作用,消耗的氧气比其他玻璃瓶中要快,所以最先死亡;B 图中绿色植物的光合作用为小鱼呼吸提供氧气,小鱼呼吸为绿色植物的光合作用提供原料(二氧化碳),因而这里面的小鱼生存时间最长,B 正确。
故选 B。
柠条是甘肃地区退耕还林的优良树种,具有较高的生态效益。为了初步筛选适合甘肃某地区栽培的品种, 研究人员测定了 4 个柠条品种幼苗的 CO₂吸收速率,结果如图。适合选为该地区的栽培品种是( )
甲品种柠条B. 乙品种柠条C. 丙品种柠条D. 丁品种柠条
【答案】B
【解析】
【分析】绿色植物利用光,在叶绿体中把二氧化碳和水合成有机物,并且把光能转化成化学能,储存在有 机物中,这个过程叫作光合作用。
【详解】根据分析可知,二氧化碳是光合作用的原料,可以根据植物对二氧化碳的吸收量,判断光合作用 的强弱。观图可知,四种柠条中,乙品种柠条吸收二氧化碳的速率最高,表明其光合作用最旺盛;因此,
乙品种柠条最适合在甘肃地区栽种。由此可见,ACD 错误,B 正确。故选 B。
同学们在课堂上利用萌发的种子和煮熟的种子探究植物的呼吸作用,实验现象如图,图中的实验现象说 明了()
呼吸作用消耗氧气B. 呼吸作用释放能量
C. 呼吸作用消耗二氧化碳D. 呼吸作用分解有机物
【答案】A
【解析】
【分析】细胞利用氧将有机物分解成二氧化碳和水,并且将储存在有机物中的能量释放出来,供给生命活 动的需要,这个过程叫做呼吸作用。
【详解】氧气有助燃的现象。甲瓶是萌发的种子,蜡烛熄灭;乙瓶是煮熟的种子蜡烛能继续燃烧。因此, 图中的实验现象说明了萌发的种子消耗了瓶中氧气,因此蜡烛熄灭。所以 A 正确,BCD 错误。
故选 A。
地点
平均气温(℃)
白天
夜间
甲地
33
12
乙地
33
22
葡萄是常见的水果,甲、乙两地都有种植相同品种的葡萄,这两地的光照条件和栽培措施基本相同,但 气温却有所区别(见下表),结果发现甲地葡萄比乙地葡萄更甜,原因是()
甲地葡萄白天呼吸耗能低于乙地B. 甲地葡萄夜间呼吸耗能低于乙地
C. 甲乙两地呼吸作用时间不同D. 甲乙两地光合作用时间不同
【答案】B
【解析】
【分析】(1)影响光合作用的外部因素主要有:光照强度、光质、光照时间、CO2 浓度、水的供应量,温度、矿质元素(肥料)等。
(2)一般情况下,呼吸作用的强弱主要受温度、水分、氧气、二氧化碳浓度等条件的影响。
【详解】由表格可知,甲、乙两地白天的温度相同,夜间温度差异较大,甲地夜间温度低,昼夜温差大, 有利于夜间降低呼吸作用,减少有机物的消耗。因此甲地葡萄比乙地葡萄更甜的原因是甲地葡萄夜间呼吸 耗能低于乙地,ACD 不符合题意,B 符合题意。
故选 B。
下列各项中,属于我国植被所面临的主要问题的是()
①森林减少②土地沙漠化③火山地震频繁④草原退化⑤水域污染
A. ①②③④⑥B. ①②④⑤C. ①②⑤D. ①②④
【答案】D
【解析】
【分析】我国植被面临的主要问题:
长期以来对森林资源的利用不够合理。
过度放牧使许多草场退化、沙化。
森林生态系统出现衰退趋势。
【详解】①由于乱砍滥伐导致森林减少,属于我国植被所面临的主要问题;
②人口膨胀导致的过度开发自然资源、过量砍伐森林、过度开垦土地、过度放牧,导致土地沙漠化,属于 我国植被所面临的主要问题;
③我国火山地震活动较少,不属于我国植被所面临的主要问题;
④过度放牧导致草原退化,属于我国植被所面临的主要问题;
⑤水域污染主要对水生生物造成严重影响,不属于我国植被所面临的主要问题。 因此 ABC 不符合题意,D 符合题意。
故选 D。
“碳中和”是指在一定区域范围内或生态系统中二氧化碳的收支相抵,即二氧化碳的排放量与吸收量相 当。某项目式学习小组搜集了如图所示资料,下列相关叙述错误的是:()
由图中可知 1963-2019 年全球和中国二氧化碳排放量都是持续上升
二氧化碳的持续上升会导致温室效应增强,全球气候变暖
导致二氧化碳持续上升的主要原因是动植物释放大量的二氧化碳
植树造林和低碳出行是实现碳中和的重要措施
【答案】C
【解析】
【分析】造成温室效应的主要原因是二氧化碳等气体的大量产生,故要减缓温室效应,主要措施是要现实“碳 中和”。
【详解】A.根据图可知 1963~2019 年全球和中国二氧化碳排放量都是持续上升,A 正确。
造成温室效应的主要原因是二氧化碳等气体的大量产生,因此二氧化碳的持续上升会导致温室效应增强,全球气候变暖,B 正确。
导致二氧化碳持续上升的主要原因是人类在生产生活中燃烧过多煤炭、石油等化石燃料产生了大量二氧 化碳,C 错误。
植物能通过光合作用消耗二氧化碳,低碳出行能减少二氧化碳的排放,因此植树造林和低碳出行是实现 碳中和的重要措施,D 正确。
故选 C。
二、简答题(共 3 题,共 20 分)
某地有一种经济创收的“稻+鸭+萍+泥鳅”种养模式。在该模式中,鸭主要以杂草、水生害虫、绿萍为 食,偶尔以泥鳅为食;泥鳅以绿萍、水生害虫、鸭粪为食;同时鸭、泥鳅又为水稻、绿萍提供肥料。回答下列问题:
此农田中的各种生物和环境相互影响,所形成的统一的整体叫做。该种养模式中有多条食物链, 每条食物链的起始环节都是。
从食性分析,鸭与泥鳅之间相互影响,既有关系又有
关系。
绿萍可作为泥鳅的食物,说明泥鳅在该生态系统中的组成成分属于。
若鸭的数量大量减少,则泥鳅的数量短时间内可能会 (填写“增加”或“减少”)。总体来说,各种生物的数量和它们所占的比例能够较长时间内维持着相对稳定的状态,说明生态系统具有一定的
能力,但这种能力是有一定限度的。
【答案】36.①. 生态系统②. 生产者
①. 捕食##竞争②. 竞争##捕食
消费者39.①. 增加②. 自动调节
【解析】
【分析】(1)生态系统的组成包括非生物部分和生物部分。非生物部分有阳光、空气、水、温度、土壤(泥 沙)等;生物部分包括生产者、消费者、分解者。
(2)食物链书写的原则是:食物链中只包含生产者和消费者,不包括分解者和非生物部分;食物链以生产 者开始,以最高营养级结束;食物链中的箭头由被捕食者指向捕食者。
【小问 1 详解】
生态系统是指在一定地域内生物与环境形成的统一的整体。生态系统的组成包括非生物部分和生物部分。 非生物部分有阳光、空气、水、温度、土壤(泥沙)等;生物部分包括生产者、消费者、分解者。食物链 的正确写法是:生产者→初级消费者→次级消费者…,以最高营养级结束,因此,每条食物链的起始环节 都是生产者。
【小问 2 详解】
鸭主要以杂草、水生害虫、绿萍为食,偶尔以泥鳅为食;泥鳅以绿萍、水生害虫、鸭粪为食,因此鸭子和
泥鳅之间的是捕食和竞争关系。
【小问 3 详解】
泥鳅是动物,以绿萍、水生害虫为食物,属于消费者。
【小问 4 详解】
若鸭的数量大量减少,则泥鳅的数量短时间内可能会因失去天敌的控制而增加。在一般情况下,生态系统 中各种生物的数量和所占的比例是相对稳定的,这说明生态系统具有一定的自动(自我)调节能力。但生 态系统的调节能力是有限的,如果外界的干扰超过了调节能力,生态系统就会遭到破坏。
2021 年 12 月 9 日“天宫课堂”第一课,航天员展示了心肌细胞在荧光显微镜下跳动的画面。在太空细胞学研究实验中,航天员尝试将心肌细胞等在适宜的温度和气体浓度下进行培养,观察细胞在失重条件下的生长发育状况。实验结果显示,人体的细胞在太空中也可以完成原有的功能,这为科学家进行深入的生理学实验研究奠定了基础。请分析并回答下列问题:
航天员对心肌细胞进行培养需要给细胞提供多种营养物质,那么心肌细胞控制营养物质和代谢废物进 出的结构是。
心肌细胞不停地收缩和舒张,需要大量的能量。由此推测,与口腔上皮细胞相比,心肌细胞中的线粒 体数量更多,这体现了结构和相适应的生物学观点。
如图表示人体的干细胞形成心肌细胞等的生理过程,该过程称为细胞。已知人体的干细胞的染色体数目为 46 条,那么心肌细胞染色体数目为条。
一群结构和功能相同的心肌细胞联合在一起,构成的细胞群叫。
人体的细胞在太空中也可以完成原有的功能,表明即使在太空,心肌细胞每时每刻也都发生着有序的 物质和能量的变化,这和细胞核内的一种神奇的物质有密切的关系。
【答案】(1)细胞膜(2)功能
(3) ①. 分化 ②. 46
(4)组织 (5)DNA
【解析】
【分析】(1)细胞分化是指细胞在生长过程中细胞的形态、结构和功能发生变化的过程。细胞分化形成了
不同的组织,如动物的肌肉组织、上皮组织、神经组织和结缔组织,植物的保护组织、营养组织、分生组 织和输导组织等。
(2)对照实验又叫单一变量实验,只有一个量不同,其它量皆相同的实验。只有一个变量,这就是实验中 所要探究的问题,是可以改变的量。
【小问 1 详解】
细胞膜的作用是保护和控制物质的进出,故心肌细胞控制营养物质和代谢废物进出的结构是细胞膜。
【小问 2 详解】
心肌细胞不停地收缩和舒张,需要大量的能量。细胞中线粒体是进行呼吸作用的场所,能够分解有机物释 放能量供生命活动利用。与口腔上皮细胞相比,心肌细胞中的线粒体数量更多,这体现了结构与功能相适 应的生物学观点。
【小问 3 详解】
图示中干细胞不断分裂、生长过程中,细胞的形态、结构和功能发生了变化,因此该过程是细胞分化过程。 人的体细胞中染色体是成对存在,已知人体的干细胞的染色体数目为 46 条,那么心肌细胞是体细胞,其内
的染色体数目为 46 条。
【小问 4 详解】
细胞分化产生了不同的细胞群,每个细胞群都是由形态相似,结构、功能相同的细胞联合在一起形成的, 这样的细胞群叫组织。
【小问 5 详解】
人体的细胞在太空中也可以完成原有的功能,表明即使在太空,心肌细胞每时每刻也都发生着有序的物质 和能量的变化,这和细胞核内的一种神奇的物质 DNA 有密切的关系,DNA 是主要的遗传物质,控制着生物的发育和遗传。
长绒棉是双子叶植物,在我国广泛栽培。长绒棉的花是两性花,花以及花的部分结构如图一所示(①柱 头,②花柱,③子房,④雄蕊,⑤胚珠),棉花的果实初期叫棉铃,长成后叫棉桃(图二),其内的棉籽是长绒棉的种子。请分析回答下列问题:
长绒棉的花属于(填“生殖”或“营养”)器官,图一中①②③组成。
图二棉桃是由图一中的[]发育而来的,内部的棉籽是由[]发育而来。
图一的棉花到图二的棉桃必须经过的生理过程是传粉和。
【答案】(1)①. 生殖②. 雌蕊
(2)①. ③子房②. ⑤胚珠
(3)受精
【解析】
【分析】图示中:①柱头;②花柱;③子房;④雄蕊;⑤胚珠。
【小问 1 详解】
绿色开花植物有六大器官,根、茎、叶、花、果实、种子,其中根、茎、叶与植物的营养有关,属于营养器官,花、果实、种子与植物的生殖有关,属于生殖器官。因此长绒棉的花属于生殖器官。图中的①柱头、
②花柱、③子房共同组成雌蕊。
【小问 2 详解】
(2)棉花经传粉、受精过程后,各部分的发育如下图:
棉桃是果实,由图一中的③子房发育而来的;内部的棉籽是种子,由⑤胚珠发育而来。
【小问 3 详解】
一朵花经过传粉受精后才能结出果实,因此图一的棉花到图二的棉桃必须经过的生理过程是传粉和受精。
三、探究题(共 1 题,共 10 分)
温室
A
B
C
二氧化碳浓度
0.03%
0.1%
0.1%
温度
20℃
20℃
30℃
西瓜因果实大,皮薄肉厚,汁多味甜而深受人们喜爱。为了提高西瓜产量,某科研团队在同一农场内的 不同温室中(温室大小均为一亩)连续 3 年种植了相同的西瓜幼苗,温室的温度和二氧化碳条件的控制情况如下表所示,请分析并回答下列问题:
西瓜中含有丰富的营养物质,这些营养物质主要贮存在西瓜细胞的里。
为了探究二氧化碳浓度对西瓜产量的影响,研究人员可以选择温室和温室进行试验,这两个温室可形成。
试验过程中,各组环境中光照强度、水分等条件应保持;该试验连续重复做了 3 年,目的是
。
分析上表数据可知,温室 B 中的西瓜产量比温室 A 中的西瓜产量,其原因是温室 B 中内
。
温室 B 和温室 C 可以用于探究对西瓜产量的影响,经过实验探究,科研人员发现温室 C 的西瓜产量高于温室 B 的西瓜产量,由此可见,在生产实践中,可以通过适当以增产。
【答案】39. 液泡40.①. A②. B③. 对照实验
①. 相同②. 避免偶然性,减小实验误差
①. 高②. 二氧化碳浓度高于温室 A
①. 温度②. 提高温度
【解析】
【分析】(1)光合作用是绿色植物利用光能,在叶绿体内,把二氧化碳和水转化成贮存能量的有机物,并 释放出氧气的过程。
(2)呼吸作用是细胞内的有机物在氧的参与下被分解成二氧化碳和水,同时释放出能量的过程。
(3)对照实验是在研究一种条件对研究对象的影响时,所进行的除了这种条件不同外,其他条件都相同的 实验,这个不同的条件,就是唯一变量。一般的对实验变量进行处理的,就是实验组;没有对实验变量进行处理的就是对照组。
【小问 1 详解】
植物细胞的液泡里含有大量的营养物质如糖类、无机盐等,所以西瓜中的营养物质储存在西瓜细胞的液泡 里。
【小问 2 详解】
对照实验是在研究一种条件对研究对象的影响时,所进行的除了这种条件不同外,其他条件都相同的实验, 这个不同的条件,就是唯一变量。根据题干表格信息可知,A 和 B 组除二氧化碳浓度不同以外其他条件都相同,若要探究二氧化碳浓度对西瓜产量的影响,应选择 A 和 B 两组进行对照实验。
【小问 3 详解】
西瓜亩产量
3000 斤
4000 斤
5000 斤
一组探究实验只能有一个实验变量,其他因素均处于相同且理想状态,这样便于排除因其他因素的存在而影响和干扰实验结果的可能,这就是控制单一变量。可见,在温室中栽种了品种、数量、生长状况相同的番茄幼苗,光照、土壤、水分等条件均相同,其目的是控制单一变量(或控制变量唯一)。科学探究实验要 遵循可重复原则,因此该试验连续重复做了 3 年,目的是避免偶然性,减小误差,使得结果更加准确。
【小问 4 详解】
温室 A 和温室 B 的变量是二氧化碳浓度,根据表格数据额可知温室 B 的亩产量为 4000 斤,温室 A 的亩产量为 3000 斤高于温室 A 的产量,课件温室 B 的产量高于温室 A 的产量,原因是二氧化碳是光合作用的原料,而温室 B 的二氧化碳浓度高于温室 A 的二氧化碳浓度,促进了西瓜秧苗的光合作用,有利于有机物的积累。
【小问 5 详解】
根据题干表格信息可知,B 和 C 组除温度不同以外其他条件都相同,温室 C 的温度高于温室 B,白天适当增加温度,能够促进植物的光合作用,有利于有机物的积累,温室 B 和温室 C 可以用于探究温度对西瓜产量的影响,在生产实践中,可以通过适当增加温度以增产。
相关试卷
这是一份广东省广州市天河区2023-2024学年七年级上学期期末生物试题,共11页。试卷主要包含了选择题,简答题,探究题等内容,欢迎下载使用。
这是一份广东省广州市天河区2023-2024学年七年级上学期期末生物试题,共11页。试卷主要包含了选择题,简答题,探究题等内容,欢迎下载使用。
这是一份广东省广州市天河区2023-2024学年七年级上学期期末生物试题(解析版),共27页。试卷主要包含了选择题,简答题,探究题等内容,欢迎下载使用。