


还剩10页未读,
继续阅读
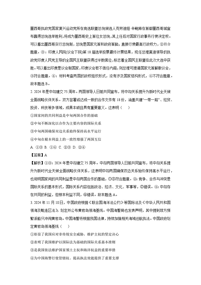
2024-2025学年山东省临沂市蒙阴县高二上学期期末模拟考试政治试题(解析版)
展开
这是一份2024-2025学年山东省临沂市蒙阴县高二上学期期末模拟考试政治试题(解析版),共13页。试卷主要包含了本试卷分第Ⅰ卷两部分等内容,欢迎下载使用。
相关试卷
山东省临沂市2024-2025学年高一上学期11月期中考试政治试题(Word版附解析):
这是一份山东省临沂市2024-2025学年高一上学期11月期中考试政治试题(Word版附解析),文件包含山东省临沂市2024-2025学年高一上学期11月期中考试政治试题Word版含解析docx、山东省临沂市2024-2025学年高一上学期11月期中考试政治试题Word版无答案docx等2份试卷配套教学资源,其中试卷共26页, 欢迎下载使用。
山东省临沂市2024-2025学年高二上学期期中考试政治试卷(Word版附解析):
这是一份山东省临沂市2024-2025学年高二上学期期中考试政治试卷(Word版附解析),文件包含山东省临沂市2024-2025学年高二上学期期中考试政治试题Word版含解析docx、山东省临沂市2024-2025学年高二上学期期中考试政治试题Word版无答案docx等2份试卷配套教学资源,其中试卷共23页, 欢迎下载使用。
山东省泰安第二中学2023-2024学年高二上学期期末模拟考试 政治试题(含解析):
这是一份山东省泰安第二中学2023-2024学年高二上学期期末模拟考试 政治试题(含解析),共19页。试卷主要包含了单选题,主观题等内容,欢迎下载使用。