 
 
 
 
 
 
所属成套资源:【高考二轮】最新高考生物二轮复习专题解读和分层练习(教师版+学生版)
专题10 细胞的有丝分裂-【提分讲练】最新高考生物二轮复习专题解读和分层练习
展开
这是一份专题10 细胞的有丝分裂-【提分讲练】最新高考生物二轮复习专题解读和分层练习,文件包含专题10_细胞的有丝分裂教师版docx、专题10_细胞的有丝分裂学生版docx等2份试卷配套教学资源,其中试卷共74页, 欢迎下载使用。
【要点速记】
1.细胞不能无限长大
(1)模拟实验——细胞大小与物质运输的关系:
①实验原理。
a.细胞模型:大小不同的____________。
b.模拟运输的物质:__________。
c.物质运输效率的表示方法:NaOH遇酚酞呈__________色,NaOH扩散的体积与整个琼脂块的体积之比代表______________。
②实验结果和结论。
a.在相同时间内,NaOH在每一琼脂块内扩散的深度___________,说明NaOH在每一琼脂块内扩散的速率_______。
b.NaOH扩散的体积与整个琼脂块的体积之比随着琼脂块的增加而__________,说明琼脂块的体积越大,物质运输的效率__________。
(2)细胞不能无限长大的原因:
①受_______________________的制约:细胞体积越大,其相对表面积越小,细胞的物质运输的效率就越低。
②受_____________的制约:细胞核中的DNA是有限的,其能够控制的细胞质的范围有限。
2.细胞增殖:
(1)概念:细胞以分裂的方式进行增殖,包括___________和___________整个连续的过程。
(2)方式:
(3)意义:是生物体_______________________的基础。
3.细胞周期
(1)概念的理解:
①条件:_____________的细胞。
②起点:一次分裂完成时。
③终点:_________________时。
(2)组成。
①分裂间期:时间较长,完成_____________和___________的合成,同时细胞有适度的生长。
②分裂期:经历时间较短,包括___________、___________、___________和___________。
(3)细胞周期的特点:不同种类的细胞,其细胞周期_________相同,分裂间期与分裂期所占比例也_________相同。
【重难点突破】
1.细胞周期的4种常用表示方法
2.细胞周期的两个“并不是”
(1)并不是所有的细胞都有细胞周期。
①只有连续分裂的细胞才有细胞周期,如植物的分生组织细胞和动物的干细胞均有细胞周期。
②高度分化的细胞无细胞周期,如人的成熟的红细胞、表皮细胞等均无细胞周期。
(2)并不是所有进行分裂的细胞都有细胞周期,如进行减数分裂的细胞无细胞周期。
3.“四步法”分析有丝分裂过程曲线问题
(1)第一步――识标:“识标明变量”。认识到图1中分别是胸腺嘧啶脱氧核苷酸和尿嘧啶核糖核苷酸的变化曲线。二者与DNA和RNA的组成相联系。图2中是DNA相对含量变化曲线,与DNA的复制以及细胞分裂有关。
(2)第二步――析线:“析线理变化”。分析胸腺嘧啶脱氧核苷酸和尿嘧啶核糖核苷酸的变化曲线的升降与细胞中合成DNA和RNA有关。进而想到间期内细胞的变化就是DNA的复制和有关蛋白质的合成,而蛋白质的合成又与转录和翻译过程相关。
(3)第三步――明点:“抓点探原因”。根据题目中的曲线变化规律,分析其特定的时间内曲线变化的原因,这里主要包括以下几个方面的分析:什么物质发生了变化?在什么时间内变化的?变化的原因是什么?
(4)第四步――判断:“综合明是非”。根据两个图中的曲线变化以及以上分析,作出准确的判断。联系有关细胞周期和基因突变的相关知识再进行具体分析从而得出结论。
考点二、细胞的有丝分裂和无丝分裂
【要点速记】
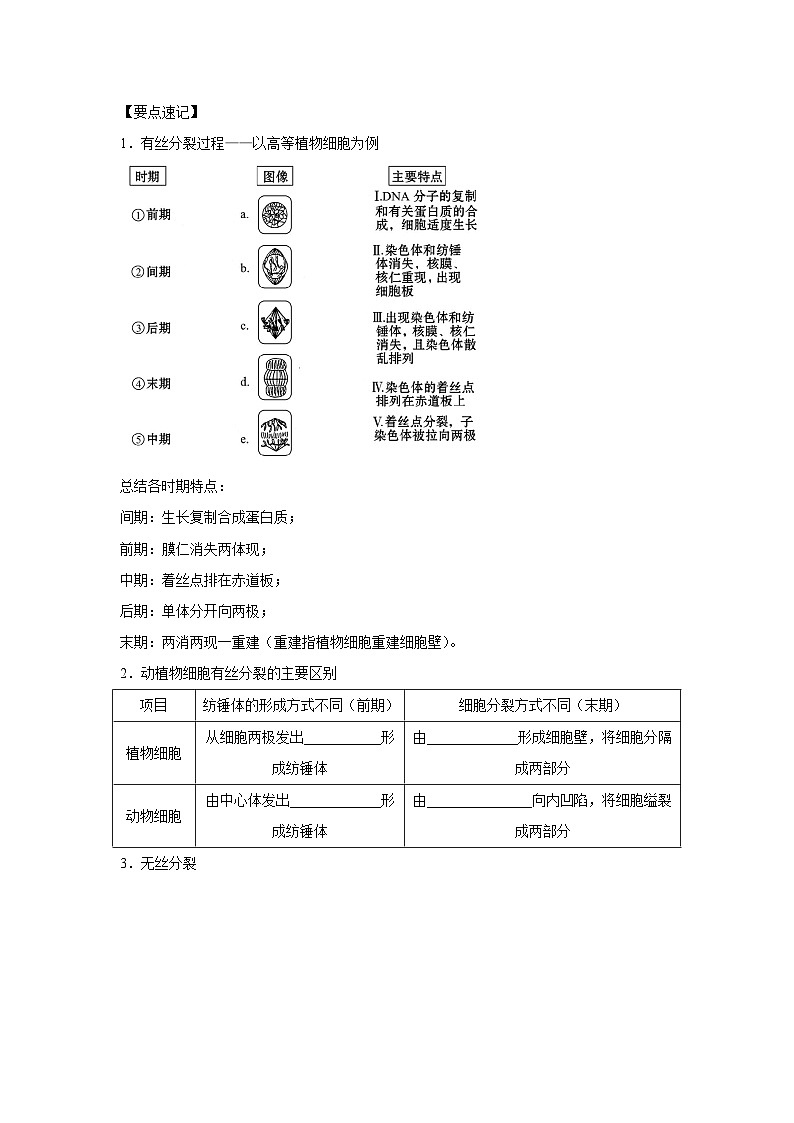
1.有丝分裂过程——以高等植物细胞为例
总结各时期特点:
间期:生长复制合成蛋白质;
前期:膜仁消失两体现;
中期:着丝点排在赤道板;
后期:单体分开向两极;
末期:两消两现一重建(重建指植物细胞重建细胞壁)。
2.动植物细胞有丝分裂的主要区别
3.无丝分裂
4.有丝分裂意义:亲代细胞的_________经过复制后,精确地平均分配到两个子细胞中,保持了细胞的亲子代之间___________的稳定性。
【重难点突破】
1.有丝分裂中细胞结构或物质的周期性变化
(1)染色体行为变化
①当有染色单体(间期的G2期、前期、中期)时,染色体∶染色单体∶DNA=1∶2∶2。
②当无染色单体(间期的G1期、后期、末期)时,染色体∶DNA=1∶1。
(2)核DNA、染色体、染色单体的数目变化(以二倍体生物为例)
2.有丝分裂过程中核DNA、染色体、染色单体含量变化曲线分析
(1)曲线模型:
(2)曲线解读:
3.有丝分裂中每条染色体上DNA含量、染色体与核DNA数目比值的变化曲线
图中ef(BC)段变化的原因是S期DNA的复制,染色单体形成;fg(CD)段表示含有姐妹染色单体的时期;gh(DE)段变化的原因是有丝分裂后期着丝点分裂。
4.根据柱状图判断细胞分裂时期的规律(以二倍体生物为例)
(1)根据染色单体变化判断各时期:
(2)根据比例关系判断各时期:
5.与有丝分裂有关的细胞器及其生理作用
考点三、观察根尖分生组织细胞的有丝分裂
【要点速记】
1.实验原理:
(1)高等植物的__________组织细胞有丝分裂较旺盛。
(2)细胞核内的染色体(质)易被________性染料(龙胆紫溶液或醋酸洋红液)染成深色。
(3)由于各个细胞的分裂是独立进行的,在同一分生组织中可以通过高倍显微镜观察细胞内_________的存在状态,判断处于不同分裂时期的细胞。
2.实验步骤:
(1)洋葱根尖的培养:实验前3~4 d,将洋葱放在瓶内装满清水的广口瓶上,底部接触清水,置于温暖处常换水,待根长约5 cm。
(2)装片的制作:
【重难点突破】
1.实验注意事项
2.关于实验中的错误点分析的解题方法
(1)认真读题,注意题目中的语言描述的细节性问题。如根尖的1~3 mm处与根尖的5~7 mm处,在本实验中有着本质的不同。
(2)明确实验原理以及每一操作步骤的原因。比如“观察根尖分生组织细胞的有丝分裂”实验中,取材、解离、漂洗、染色、制片和观察都有明确的要求与目的,当每一步出现错误时,都会出现相应的错误现象。在本实验中,要具体分析错误之处,找到相关证据,再分析实验结果。
(3)在复习实验的过程中要注意回扣教材,也要注意实验过程中出现的特殊情况并进行分析。
要点速记答案
考点一、1.(1)琼脂块 NaOH 紫红 物质运输效率 基本相同 相同 减小 越低 (2)细胞表面积与体积的关系 细胞核大小 2.(1)物质准备 细胞分裂 (2)有丝 无丝 减数 (3)生长、发育、繁殖、遗传 3.(1)连续分裂 下一次分裂完成 (2)DNA分子的复制 有关蛋白质 前期 中期 后期 末期 (3)不一定 不一定
考点二、1.①-b-Ⅲ ②-a-Ⅰ ③-e-Ⅴ ④-d-Ⅱ ⑤-c-Ⅳ 2.纺锤丝 细胞板 星射线 细胞膜 3.纺锤丝 染色体 蛙的红细胞 4.染色体 遗传性状
考点三、1.(1)分生 (2)碱 (3)染色体 2.(2)2~3 15%的盐酸 95%的酒精 使组织中的细胞相互分离开来 解离过度 龙胆紫溶液(或醋酸洋红液) 使染色体着色 盖玻片 使细胞分散开来 分生区 正方形 紧密 分裂中期 前期、后期、末期
专题10 细胞的有丝分裂(基础)
一、单选题
1.下列有关细胞不能无限长大的原因的叙述中,不正确的是( )
A.与细胞表面积和体积的比例有关 B.细胞核的大小是有一定限度的
C.细胞的体积与细胞核无关 D.细胞体积过大不利于细胞内外物质交换
【答案】C
【解析】细胞体积过大不利于细胞内外物质交换,细胞不能无限长大与细胞的表面积和体积比有关,A、D正确;生物体的细胞不能无限长大的原因之二是:受细胞核所控制的范围大小的制约;细胞核中的DNA不会随着细胞体积的扩大而增加,如果细胞太大,细胞核的“负担”就会过重,B正确,C错误。
2.下列关于有丝分裂的叙述,正确的是( )
A.所有进行有丝分裂的细胞都有细胞周期
B.着丝点分裂是有丝分裂中期的显著特点
C.分裂间期DNA分子的复制使染色体数目加倍
D.动、植物细胞有丝分裂的区别之一是纺锤体的形成方式不同
【答案】D
【解析】只有连续进行有丝分裂的细胞才具有细胞周期,A错误;着丝点分裂是有丝分裂后期的显著特点,B错误;有丝分裂间期,细胞中主要进行DNA的复制和有关蛋白质的合成,复制的结果是DNA含量加倍,而染色体数目不变,C错误;动、植物细胞有丝分裂的区别之一是纺锤体的形成方式不同,植物由细胞两极直接发出纺锤丝形成纺锤体,动物细胞由中心体发出星射线形成纺锤体,D正确。
3.关于有丝分裂过程中染色体、DNA和染色单体的变化,下列说法正确的是( )
A.间期复制后细胞中染色体和DNA数都加倍
B.后期染色单体数量随着染色体数量的增加而增加
C.末期核DNA分子数:染色体数=1:1
D.全过程中核DNA和染色单体的数量始终保持一致
【答案】C
【解析】间期复制后细胞中DNA数加倍,而染色体数目没有加倍,A错误;后期染色体数量随着着丝点数量的增加而增加,B错误;末期核DNA分子数:染色体数=1:1,C正确;对于二倍体生物来讲,染色单体数随着DNA复制过程由0→4n,随着着丝点的分裂而消失,即由4n→0;而DNA数的变化过程为2n→4n→2n,故全过程中核DNA和染色单体的数量不完全一致,D错误。
4.下列关于高等植物细胞有丝分裂过程的叙述,正确的是( )
A.赤道板先于细胞板形成 B.染色体数先于DNA分子数加倍
C.细胞核先于细胞质分裂 D.纺锤体先于染色体形成
【答案】C
【解析】根据高等植物细胞有丝分裂过程特点,细胞的赤道板是细胞中央的一个平面,一直存在,不能说赤道板具体在那个时期出现,A错误;由于DNA复制在先,着丝点分裂在后,所以DNA分子数先于染色体数加倍,B错误;整个植物细胞有丝分裂过程中,细胞核在前期解体,后期随姐妹染色体的分开而分裂,细胞质是末期开始分裂,C正确;纺锤体和染色体都是在前期形成,D错误。
5.如图表示有丝分裂过程中的着丝点与发生纺锤丝的相应极之间的平均距离是曲线( )
 
A.aB.bC.cD.d
【答案】D
【解析】着丝点与纺锤丝的相应极之间的距离在中期与细胞的半径等长,进入后期着丝点分裂,两着丝点与纺锤丝的相应极之间的距离都在缩小,平均距离也缩小直至为零,应为d曲线。
6.“观察洋葱根尖分生组织细胞的有丝分裂”实验中,制作装片过程中,使组织细胞相互分散开来的措施不包括( )
A.适度解离 B.清水漂洗稀释细胞
C.用镊子弄碎根尖 D.盖玻片上加一块载玻片进行压片
【答案】B
【解析】适度解离可水解细胞间质,方便细胞分散,A正确;清水漂洗的目的是洗去盐酸和酒精混合液,不能稀释细胞,B错误;用镊子弄碎根尖可使细胞分离,C正确;盖玻片上加一块载玻片进行压片使细胞分散,D正确。
7.取生长健壮的洋葱根尖,制成临时装片,放在显微镜下观察,正确的做法是( )
A.如果视野过暗,可以转动遮光器或反光镜以增加视野的亮度
B.如果在一个视野中不能看全各个时期,可移动装片从伸长区细胞中寻找
C.可以选一个处于间期的细胞,持续观察它从间期到末期的全过程
D.若想进一步观察低倍镜视野中右下方的细胞,应先换上高倍镜,再将玻片朝右下方移动
【答案】A
【解析】如果视野过暗,可以转动遮光器或反光镜以增加视野的亮度,A正确;如果在一个视野中不能看全各个时期,可移动装片分生区细胞中寻找,B错误;不可以持续观察间期的细胞到末期的全过程,因为解离细胞已经死亡,C错误;若想进一步观察低倍镜视野中右下方的细胞,应将玻片朝右下方移动,再换上高倍镜,D错误。
8.如图是某同学实验时拍摄的洋葱根尖分生区细胞的分裂图,①~⑤表示不同的细胞分裂时期。”下列叙述正确的是( )
A.①时期整个细胞的DNA与染色体数量之比等于1
B.②时期染色体的着丝点排列在细跑中央的细胞板上
C.④时期细胞内两组中心粒发出纺锤丝构成纺锤体
D.细胞周期中各时期的顺序是⑤→④→②→①→③
【答案】D
【解析】①为有丝分后期,着丝点分裂,染色单体消失,每条染色体上含有1个DNA,但细胞质中含有DNA,因此整个细胞的DNA与染色体数量之比大于1,A错误;②时期染色体的着丝点都排列在细胞中央的赤道板上而不是细胞板上,B错误;洋葱是高等植物细胞,没有中心体,纺锤体是由细胞两极发出的纺锤丝形成的,C错误;细胞周期中各时期的顺序是⑤→④→②→①→③,D正确。
9.如图表示动物细胞有丝分裂时的染色体数、染色单体数和DNA分子数的数量关系.下列解释肯定不正确的是( )
A.①可以用于表示细胞分裂的中期 B.①时染色体的螺旋化程度可能达到最高
C.间期用②表示最恰当 D.③可表示细胞分裂完成
【答案】C
【解析】细胞分裂的中期一条染色体上有2个DNA分子,含有两条染色单体,A正确。①代表有丝分裂前期和中期,中期染色体的螺旋化程度达到最高,B正确。②染色体和DNA数目是体细胞的二倍,代表的是有丝分裂后期,C错误。③中染色体和DNA数目与体细胞相同,可表示细胞分裂完成,D正确。
10.下图为植物细胞经解离、漂洗、染色、制片后,在高倍镜下观察到的有丝分裂不同时期显微照片图,相关叙述正确的是( )
 
A.清水漂洗的目的是洗去多余的染料,方便观察
B.图丙中的染色单体数、染色体数和DNA含量均与图戊相同
C.图丁中的染色体比图戊更为分散,更便于观察
D.可在高倍镜下观察到从甲依次进入丙、戊、丁、乙的连续动态变化过程
【答案】B
【解析】用清水漂洗的目的是洗去解离液,便于染色,A错误;图丙表示有丝分裂前期,图戊表示有丝分裂中期,两个时期染色体、DNA、染色单体数目相同,B正确;观察染色体应选择中期,C错误;观察细胞有丝分裂实验中,经过解离步骤后细胞已经死亡,因此不能观察到有丝分裂的动态过程,D错误。
11.用光学显微镜观察有丝分裂过程,如果仅从细胞分裂周期来看,图中哪种植物作为实验材料最适合( ) 
 
A.AB.BC.CD.D
【答案】D
【解析】A图细胞周期最长,分裂期持续时间占的比例是;5.8÷38×100%=15.2%,所以不选A为实验材料,A错误;B图细胞周期较短,分裂期持续时间占的比例是;4÷23×100%=17.4%,B不适合作为实验材料,B错误;C图细胞周期持续的时间较长,分裂期持续时间占的比例是:3.5÷32×100%=11.0%,不能选作实验材料,C错误;D图细胞周期持续的时间最短,分裂期持续时间占的比例是:3.1÷16×100%=19.4%,最大,作为观察植物细胞有丝分裂的材料最合适,D正确。
12.下列关于高等植物细胞有丝分裂过程的叙述,正确的是( )
A.中心体先于姐妹染色单体分离 B.物质准备先于细胞分裂
C.染色体数先于DNA分子数加倍 D.赤道板先于细胞板形成
【答案】B
【解析】高等植物没有中心体,A错误;在高等植物细胞有丝分裂过程中,间期先进行物质准备,再进行细胞的分裂,B正确;DNA在间期复制,染色体在有丝分裂后期加倍,C错误;赤道板不是实际存在的一个结构,细胞板在有丝分裂末期形成,D错误。
13.如图为动物细胞分裂中某时期示意图,下列相关叙述正确的是( )
 
A.甲在分裂前期倍增并移向细胞两极 B.该时期通过核孔进入细胞核的物质减少
C.乙和丙在组成成分上相差不大 D.组成乙的蛋白质包括组蛋白和非组蛋白
【答案】D
【解析】甲中心体在分裂间期倍增,并在分裂前期移向细胞两极,A错误;该时期是中期,核膜在分裂前期已经解体,没有核膜了,也就没有核孔了,B错误;乙中含有DNA而丙中不含,所以乙和丙在组成成分上差异很大,C错误;组成乙染色体的蛋白质包括组蛋白和非组蛋白,D正确。
14.动物细胞的有丝分裂过程与植物细胞明显不同的是( )
A.间期有染色体的复制 B.后期有着丝点的分裂
C.末期染色体平均分配到两个子细胞中 D.分裂末期在细胞的中部不形成细胞板
【答案】D
【解析】动植物细胞在有丝分裂间期都有染色体的复制,A错误;动植物细胞在有丝分裂后期都有着丝粒的分裂,B错误;动植物细胞有丝分裂末期染色体都平均分配到两个子细胞中,C错误;动植物细胞有丝分裂末期细胞质的分裂方式不同,动物细胞是细胞膜向内凹陷,最后缢裂成两个子细胞,而植物细胞是细胞中央出现细胞板,向四周延伸形成细胞壁,将细胞分为两个子细胞,D正确。
15.如图是动物细胞有丝分裂不同时期染色体数目(a)、核DNA分子数目(b)的直方图,下列叙述正确的是( )
 
A.①时期染色体还未复制,核DNA已完成了复制
B.③时期核膜、核仁重建,细胞中部出现细胞板
C.①→②表示着丝点分裂,染色体数目加倍,但核DNA分子数目不变
D.②→③表示染色单体相互分离,染色体和核DNA分子数目也随之减半
【答案】C
【解析】①中染色体:核DNA=1:2,表示有丝分裂前期或中期,该时期核DNA和染色体均已完成复制,A错误;③中染色体和核DNA均为2N,表示有丝分裂末期,此时核膜、核仁重建,动物细胞分裂不会出现细胞板,B错误;①→②过程染色体数目加倍,说明着丝点分裂,但核DNA分子数目不变,C正确;②时期染色单体分离,③时期形成两个细胞核,染色体和核DNA分子数目与体细胞相同,D错误。
16.下列有关高等植物细胞有丝分裂不同于动物细胞有丝分裂的叙述中,正确的是( )
A.分裂间期染色体进行复制 B.前期由中心体发出星射线形成纺锤体
C.中期染色体的着丝点排列在赤道板上D.末期出现细胞板,形成细胞壁
【答案】D
【解析】动植物细胞有丝分裂间期,均有染色体复制,A错误。高等植物细胞前期是两极发出纺锤丝形成纺锤体,动物细胞前期是中心体发出星射线形成纺锤体,B错误。动植物细胞有丝分裂中期,均有染色体的着丝点排列在赤道板上,C错误。高等植物细胞有丝分裂末期在赤道板的位置形成细胞板,将来形成新的细胞壁,动物细胞有丝分裂末期是通过缢裂方式分裂为两个细胞,D正确。
17.下列关于雄果蝇体细胞有丝分裂的叙述,正确的是( )
A.间期完成染色体的复制
B.中期,细胞中染色体有四种形态
C.后期,细胞中染色体数目加倍,DNA数目一定不会增加
D.末期,细胞中的囊泡里含有组成细胞板物质
【答案】A
【解析】间期完成DNA的复制和有关蛋白质的合成,也完成染色体的复制,使每条染色体含有两条姐妹染色单体,A正确;雄果蝇体细胞中染色体有五种形态(Ⅱ、Ⅲ、Ⅳ、X、Y),B错误;后期细胞中染色体数目加倍,核DNA数目一定不会增加,但是细胞质的DNA有可能会增加,C错误;动物细胞不会形成细胞板,D错误。
18.下图为细胞有丝分裂过程中;一对姐妹染色单体(a、b)的切面变化及运行图,①→②→③表示a、b位置的依次变化。下列有关该图的叙述,不正确的是( )
 
A.a、b上一般会存在相同基因 B.②时,染色体数目最清晰
C.②→③的变化,是纺锤丝牵拉的结果 D.②→③过程,DNA含量加倍
【答案】D
【解析】a、b为一对姐妹染色单体,正常情况下,由一条染色体经过复制形成,含有相同基因,A正确;②为有丝分裂中期,染色体数目最清晰,B正确;②→③,着丝点分裂后形成的2条子染色体在纺锤丝的牵引下移向细胞两极,C正确;②→③时,染色体数量加倍,DNA数量不变,D错误。
19.细胞分裂是生物体重要的生命活动,是生物体生长、发育、繁殖和遗传的基础。下列说法错误的是( )
A.真核细胞的分裂方式有无丝分裂、有丝分裂和减数分裂
B.细胞分裂时,细胞内染色体数不会大于核DNA数
C.细胞无丝分裂时必须进行核DNA的复制和有关蛋白质的合成
D.同源染色体的分离仅发生在减数分裂,着丝点的分裂仅发生在有丝分裂
【答案】D
【解析】真核细胞的分裂方式有无丝分裂、有丝分裂和减数分裂,A正确;由于核DNA都是分布在染色体上,而一条染色体在DNA复制前,只含1个DNA;复制后,1条染色体含2个DNA,所以细胞内染色体数只能是小于或等于核DNA数,B正确;细胞无丝分裂时必须进行核DNA的复制和有关蛋白质的合成,只是分裂过程中不形成纺锤体和染色体,C正确;同源染色体的分离仅发生在减数分裂,而着丝点的分裂发生在有丝分裂后期和减数第二次分裂的后期,D错误。
20.图为细胞周期示意图,处于G0期的细胞属于暂不分裂的细胞。下列相关叙述中正确的是( ) 
A.一个完整的细胞周期包括G0、G1、S、G2、M
B.S期是染色体复制及数目加倍的时期
C.M期是染色单体形成和消失的时期
D.记忆B细胞和记忆T细胞所处时期为G0期
【答案】D
【解析】一个完整的细胞周期包括G1、S、G2、M,A错误;S期是DNA复制及加倍的时期,此时染色体数目并没有加倍,B错误;分裂间期是染色单体形成的时期,M期是染色单体消失的时期,C错误;记忆B细胞和记忆T细胞属于暂不分裂细胞,因此其所处的时期为G0期,D正确。
21.下列关于无丝分裂的叙述,正确的是( )
A.分裂过程中没有DNA和染色质(体)的复制
B.分裂过程中细胞核缢裂成两个细胞核,因此子细胞中染色体减少一半
C.无丝分裂因分裂过程中无纺锤丝和染色体的变化而得名
D.部分原核生物也能进行无丝分裂
【答案】C
【解析】无丝分裂过程中有DNA的复制,但是没有染色体复制,A错误;无丝分裂后,细胞中染色体数目不变,B错误;无丝分裂因分裂过程中无纺锤丝和染色体的变化,故称为无丝分裂,C正确;无丝分裂和有丝分裂都是真核细胞的分裂方式,原核细胞只能进行二分裂,D错误。
22.下图是动物细胞有丝分裂过程图,下列有关叙述正确的是( )
A.与细胞①相比,细胞⑥的物质运输效率较低
B.细胞②时期,观察到的染色体形态和数目最清晰
C.细胞④中染色体数和核DNA数均是细胞③的2倍
D.细胞⑤的膜从中部向内凹陷把细胞缢裂成两个子细胞
【答案】D
【解析】细胞①比细胞⑥体积更大,则相对表面积较细胞⑥小,物质运输效率较低,A错误;细胞③处于中期,观察到的染色体形态和数目最清晰,B错误;细胞④处于后期,着丝点分裂,染色体数目加倍,是细胞③的2倍,但核DNA数与细胞③相同,C错误;动物细胞⑤处于末期,细胞膜从细胞中部向内凹陷,最后将细胞缢裂成两部分,分裂成两个子细胞,D正确。
二、综合题
23.下图甲表示某动物体细胞有丝分裂过程中,不同时期细胞内染色体,染色单体和核DNA含量的关系;下图乙表示该动物细胞有丝分裂过程中某两个时期的图像。请分析并回答下列问题:
(1)图甲中表示染色单体的字母是_________________,处于有丝分裂前期的细胞对应图甲中的_______________(填1或2)时期。
(2)图乙中Ⅰ细胞处于有丝分裂_______________期,含有_____________条染色体;图乙中Ⅱ细胞的染色单体数为_____________,染色体数与核DNA数之比为______________。
(3)图乙中Ⅰ细胞的下一个时期,与植物细胞相比,在形态上前者最主要的变化是________________,后者最主要的变化是______________,后者的这个变化与_____________(填细胞器名称)有关。
【答案】(1)c 2 
(2)后 8 8 1:2 
(3)细胞膜中部向内凹陷 在赤道板的位置出现细胞板 高尔基体 
【解析】(1)根据以上分析可知,图甲c表示染色单体,处于有丝分裂前期的细胞中染色体:染色单体:DNA=1:2:2, 因此对应图甲中的2。
(2)根据以上分析可知,乙图中I细胞处于有丝分裂后期,含有8条染色体;图乙中II细胞处于有丝分裂中期,染色单体数为8条,此时染色体:DNA=1:2。
(3)乙图中I细胞处于有丝分裂后期,下一个时期是末期,动物细胞会出现细胞膜由中部向内凹陷,植物细胞末期在赤道板的位置出现细胞板,最终形成新的细胞壁,主要与高尔基体有关。
24.下图所示为动、植物细胞有丝分裂的模式图,顺序已经打乱。回答下列问题:
 
(1)图中表示植物细胞有丝分裂的正确细胞分裂顺序是_______________(填序号)。图中细胞⑥内染色单体数及染色体数分别为_________,中心粒的复制是在细胞分裂的________期完成的。染色体主要由___________________组成的。
(2)下表为培养液中某种动物细胞数目和培养时间的关系。连续分裂的细胞,从一次分裂_________时开始,到_________时为止,为一个细胞周期。该细胞完成一个细胞周期需要_________h。
【答案】(1)②⑨①⑧⑤ 0、8 间 DNA和蛋白质
(2)完成 下一次分裂完成 20 
【解析】(1)结合前的分析,由于细胞壁的存在,植物细胞呈长方形,题图中表示植物细胞有丝分裂顺序的是②→⑨→①→⑧→⑤。图中⑥为处于有丝分裂后期的动物细胞,此时细胞内染色单体数及染色体数分别为0、8。中心粒的复制是在有丝分裂间期完成的。染色体主要由DNA和蛋白质组成的。
(2)细胞周期是指连续分裂的细胞,从一次分裂完成时开始,到下一次分裂完成时为止。一个细胞周期持续的时间为细胞数目加倍所需要的时间,表格中细胞数目加倍所需时间为30-10=50-30=70-50=20(h)。
25.下图甲表示洋葱根尖有丝分裂,图乙表示一个细胞有丝分裂过程中某物质数量变化曲线。其中A、B、C、D、E为细胞代号。请据图回答:
 
(1)制作洋葱根尖有丝分裂装片时,取材的根尖长度在2mm左右,不能过长,也不能过短,以获取根尖________区细胞。
(2)在观察细胞有丝分裂时,往往看到视野中有大量的间期细胞,而分裂期的细胞较少。其原因是在细胞周期中_______________。
(3)根据细胞周期写出图甲所示细胞在有丝分裂中的顺序是________。
(4)图甲中,B细胞处于有丝分裂________期,其主要特点是________排列在细胞中央的赤道板上,纺锤体清晰可见。
(5)图乙中,a~d段细胞内发生的主要变化是__________。
(6)图乙表示的细胞中的成分是________,它的生物学作用是________,在真核细胞中,它主要分布在内________。
【答案】(1)分生 
(2)间期所占时间长(分裂期所占时间短) 
(3)DABCE 
(4)中 染色体的着丝点 
(5)DNA分子的复制和有关蛋白质的合成 
(6)核DNA 遗传信息的携带者(遗传物质) 细胞核 
【解析】(1)制作洋葱根尖有丝分裂装片时,取材的根尖长度在2mm左右,以获取根尖分生区细胞。
(2)在观察细胞有丝分裂时,视野中有大量的间期细胞,而分裂期的细胞较少.原因是在细胞周期中间期所占时间长(分裂期所占时间短)。
(3)由分析可知,在一个细胞周期中甲图中所示细胞在有丝分裂中的顺序DABCE。
(4)图甲中,B细胞中染色体形态固定、数目清晰,是观察染色体形态和数目的最佳时期,染色体的着丝排列在细胞中央的赤道面上,为有丝分裂中期。
(5)图乙中,a~d段表示有丝分裂的间期,其细胞内发生的主要变化DNA分子的复制和有关蛋白质的合成。
(6)图乙是细胞有丝分裂过程核DNA的数量变化,DNA是遗传信息的携带者,在真核细胞中主要分布在细胞核内。
专题10 细胞的有丝分裂(提高)
一、单选题
1.有丝分裂是真核细胞细胞增殖的主要方式,下列有关叙述错误的是( )
A.精原细胞和卵原细胞也能进行有丝分裂
B.有丝分裂间期进行染色体复制后,细胞核中DNA数目加倍而染色体数目不变
C.高等动、植物细胞有丝分裂的主要区别分别发生在前期末期
D.有丝分裂的结果是使母细胞中DNA平均分配到子细胞中
【答案】D
【解析】精原细胞和卵原细胞经过有丝分裂进行增殖,A正确;有丝分裂间期进行染色体复制后,细胞核中DNA数目加倍而染色体数目不变,B正确;动、植物细胞有丝分裂的主要区别一是形成纺锤体的方式不同,发生在前期,二是细胞质的分裂方式不同,发生在末期,C正确;有丝分裂的结果是使母细胞细胞核中的DNA平均分配到子细胞中,而细胞质中的DNA不一定能平均分配到子细胞中,D错误。
2.下列与细胞分裂有关的说法,正确的是( )
A.有丝分裂后期着丝点分裂会导致细胞中核DNA分子数目加倍
B.观察有丝分裂过程可用洋葱根尖成熟区细胞作为观察对象
C.观察和计数染色体的最佳时期是有丝分裂中期
D.动植物细胞有丝分裂过程的区别点之一在于纺锤体的有无
【答案】C
【解析】有丝分裂后期着丝点分裂会导致细胞中染色体数目加倍,核DNA分子数目不变,核DNA分子数目加倍是因为DNA复制导致的,A错误;洋葱根尖成熟区细胞高度分化,不能进行有丝分裂,B错误;中期的染色体形态稳定数目清晰便于观察和计数,C正确;动植物细胞有丝分裂过程的区别点之一在于纺锤体的来源,D错误。
3.细胞周期包括G1期、S期、G2期和M期。放线菌素D可通过与DNA结合以阻碍RNA聚合酶与DNA的结合,抑制RNA的合成。下列有关叙述错误的是( )
A.放线菌素D能作用于G1期细胞,使其不能进入S期
B.正常条件下G2期细胞中每条染色质(体)含有两条染色单体,核DNA含量已增加一倍
C.正常条件下,部分M期细胞中染色体排列在纺锤体的中央
D.秋水仙素通过抑制M期着丝粒分裂引起染色体加倍
【答案】D
【解析】G1期又称为DNA合成前期,是RNA和蛋白质合成旺盛时期,为DNA的合成做准备。而放线菌素D能抑制RNA的合成,所以可推知放线菌素D能作用于G1期细胞,使其不能进入S期(DNA合成期),A项正确;G2期又称为DNA合成后期,有活跃的RNA和蛋白质合成,为纺锤丝形成等做准备工作。G2期细胞经历了G1期与组成染色体的相关蛋白质的合成和S期DNA的复制,所以正常条件下G2期细胞中每条染色质(体)含有两条染色单体,核DNA含量已增加一倍,B项正确;M期又称为分裂期,包括前期、中期、后期和末期,在有丝分裂前期,细胞中的染色体散乱地分布在纺锤体中央,C项正确;秋水仙素通过抑制纺锤体的形成,以致影响染色体被拉向两极,从而引起细胞内染色体数目加倍,秋水仙素不能抑制着丝粒分裂,D项错误。
4.如图为与有丝分裂相关的坐标曲线。下列相关说法不正确的是( )
A.若纵坐标表示一条染色体中DNA的含量,则c→d过程细胞中DNA含量不变
B.若纵坐标表示一个细胞中DNA的含量,则e点时一条染色体中DNA的含量与a点相同
C.若纵坐标表示一条染色体中DNA的含量,则a→c过程染色体数目不变
D.若纵坐标表示一个细胞中DNA的含量,则a→c过程染色体数目不变
【答案】D
【解析】若纵坐标表示一条染色体中DNA含量,则cd过程表示有丝分裂后期,着丝点分裂,每条染色体上的DNA含量由2个变成1个,但细胞中DNA含量不变,A正确;若纵坐标表示一个细胞中DNA的含量,e点与a点时,每条染色体都含有1个DNA,B正确;若纵坐标表示一条染色体中DNA的含量,则则ac过程表示有丝分裂间期、前期和中期,该过程中染色体数目不变,C正确;若纵坐标表示一个细胞中DNA的含量,则ac过程表示有丝分裂间期、前期、中期和后期,在后期着丝点分裂,染色体数目加倍,D错误。
5.在洋葱根尖细胞分裂过程中,当染色体数∶染色单体数∶核DNA分子数=1∶2∶2时,该细胞可能会发生( )
A.两组中心粒周围发出星射线形成纺锤体 B.着丝点全部排列在细胞的细胞板上
C.染色质丝正在高度螺旋化形成染色体 D.配对的同源染色体彼此分离移向细胞的两极
【答案】C
【解析】洋葱属于高等植物,其细胞内没有中心体,A项错误;有丝分裂中期,着丝点排列在赤道板上,B项错误;在细胞有丝分裂过程中,当染色体、染色单体和DNA分子三者数量之比为1:2:2时,说明染色体已完成复制,但着丝点没有分裂,所以细胞处于有丝分裂的前期和中期。染色质丝正在高度螺旋化形成染色体,说明细胞处于有丝分裂前期,C项正确;有丝分裂过程中不会发生同源染色体联会,D项错误。
6.下列有关“观察根尖分生组织细胞的有丝分裂”实验过程叙述正确的一组是( )
①解离的目的是用药液使组织细胞相互分离 ②漂洗的目的是洗去根尖上的解离液
③压片的目的是使根尖细胞分散开来 ④应选取长方形的细胞进行观察
⑤可以持续观察一个细胞,认识有丝分裂的完整过程
A.①②③B.③④⑤C.①④⑤D.②③④
【答案】A
【解析】根尖分生区细胞呈正方形,排列紧密,有的细胞正在分裂,所以不能选取长方形的细胞进行观察,故④不正确;由于解离,细胞已死亡,所以细胞不再继续分裂,不可能通过持续观察一个细胞,认识有丝分裂的完整过程,故⑤不正确。而解离的目的、漂洗的目的和压片的目的叙述均正确,A正确。
7.如图所示为人工培养的肝细胞中DNA含量随时间的变化曲线,据图判断正确的是( )
A.细胞周期时长为14小时 B.染色体数量倍增发生在①段
C.②段可以看到圆柱状或杆状的染色体 D.基因突变最可能发生于③段
【答案】C
【解析】连续分裂的细胞,从一次分裂完成时开始到下次分裂完成时为止,所以细胞周期时长为20小时,A错误;染色体数目增倍发生在有丝分裂后期,即②段,B错误;②段表示有丝分裂前期、中期和后期,该段中染色体呈圆柱状或杆状,C正确;基因突变一般发生在间期,即①段,D错误。
8.关于细胞分裂的叙述,正确的是( )
A.在有丝分裂末期观察到细胞中央出现赤道板
B.动物细胞有丝分裂时 DNA 在分裂间期复制,中心体在分裂前期复制
C.植物细胞有丝分裂时细胞板的形成与高尔基体有关
D.哺乳动物的成熟红细胞通过无丝分裂进行增殖
【答案】C
【解析】在有丝分裂末期观察到细胞中央出现细胞板,赤道板不存在,A错误;动物细胞有丝分裂时中心体在分裂间期复制,B错误;植物细胞有丝分裂时细胞板将来形成细胞壁,细胞壁的形成与高尔基体有关,C正确;哺乳动物的成熟红细胞属于高度分化的细胞,不能增殖,D错误。
9.如图是某实验小组观察1000个处于分裂期的洋葱根尖细胞有丝分裂而做出的统计图。据图对洋葱根尖细胞有丝分裂可做出的正确判断是( )
 
A.洋葱根尖细胞大多数处在细胞周期的分裂期
B.洋葱根尖细胞有丝分裂各时期相对持续时间的长短是:前期>末期>中期>后期
C.图中细胞数目最多的时期可以观察到染色体的联会现象
D.细胞有丝分裂过程中染色单体数量和DNA含量最多的时期是后期
【答案】B
【解析】洋葱根尖分生组织中,处于有丝分裂各时期的细胞数目和细胞分裂经历该时期所用的时间呈正相关。细胞周期包括分裂间期和分裂期,分裂间期相对持续时间最长,处于分裂间期的细胞数目最多,A错误;题图没给出处于分裂间期的细胞数目;由题图可以看出,图中有丝分裂各时期细胞数目前期>末期>中期>后期,故在细胞周期中,相对持续时间的长短是:前期>末期>中期>后期,B错误;同源染色体的联会发生在减数第一次分裂前期,C错误;有丝分裂后期,染色体着丝点分裂,姐妹染色单体消失,D错误。
10.下列关于“制作并观察植物细胞有丝分裂的临时装片活动的叙述,正确的是( )
A.同一植株中的不同细胞,细胞周期相同,均可作为实验材料
B.细胞周期与M期时间之比为7:1的材料比5:1的材料更适宜
C.实验中染色剂龙胆紫进入细胞内需要消耗线粒体产生的ATP
D.实验前用秋水仙素处理,有助于观察到更多的分裂期细胞
【答案】D
【解析】同一植株中的不同细胞,细胞周期不相同,A错误;M期又称细胞分裂期,细胞周期与M期时间之比为5:1的材料比7:1的材料更适宜,B错误;用龙胆紫染色时,细胞已经被杀死,龙胆紫进入细胞内不需要消耗线粒体产生的ATP,C错误;秋水仙素可抑制纺锤体形成,使有丝分裂停留在中期,有助于观察到更多的分裂期细胞,D正确。
11.如图所示,图1表示某高等动物细胞分裂的不同时期与每条染色体DNA含量变化的关系,图2表示处于有丝分裂某个时期的细胞图像。下列说法中正确的是( )
 
A.图1中DE段可表示细胞中遗传物质的精确平均分配
B.图2中细胞处于图1中的BC段
C.图2中细胞含8条染色单体、8个DNA分子
D.图1中AB段形成的原因是DNA分子复制
【答案】D
【解析】图1中DE段可表示细胞核中遗传物质的精确平均分配,但细胞质中的遗传物质一般不会精确平均分配,A错误;图1中的BC段表示每条染色体上含有两个DNA分子,说明着丝点没有分裂,所以图2中细胞应处于图1中的DE段,B错误;图2中细胞由于着丝点分裂,染色单体分开形成染色体,所以不含染色单体、含8条染色体、8个DNA分子,C错误;图1中AB段DNA含量加倍,形成的原因是DNA分子复制,D正确。
12.下列关于细胞有丝分裂过程中染色体和DNA数量变化的叙述,错误的是( )
A.染色体复制完成后核DNA数量是之前的两倍
B.DNA的复制和数量加倍都发生在细胞分裂间期
C.着丝点分裂将导致染色体和DNA数量成倍增加
D.处于分裂中期和分裂末期的细胞染色体数量不同
【答案】C
【解析】染色体复制完成后核DNA数量是之前的两倍,染色体数目不变,A正确;在细胞分裂间期,DNA完成复制后其数目就加倍了,B正确;着丝点分裂将导致染色体数目加倍,但DNA数目不变,C错误;处于分裂中期和末期的细胞,染色体数量是不同的,中期染色体数目是末期的一半,D正确。
13.下图为动物细胞有丝分裂过程模式图。下列相关描述正确的是( )
 
A.②中染色体的形成有利于后续核中遗传物质均分 B.显微镜观察时视野中③数量最多
C.染色体数目加倍发生在④→⑤过程中 D.②→⑥经历了一个细胞周期
【答案】A
【解析】②为有丝分裂前期,出现染色体,染色体主要是由DNA和蛋白质组成,而DNA是细胞的遗传物质,因此染色体的形成有利于后续核中遗传物质均分,A正确;间期时间最长,因此显微镜观察时视野中①数量最多,B错误;有丝分裂后期开始时着丝粒分裂,染色体数目加倍,因此染色体数目加倍发生在③→④过程中,C错误;细胞周期包括间期和分列前,①→⑥经历了一个细胞周期,D错误。
14.图1、图2分别表示某种生物细胞有丝分裂过程中某一时期的模式图,图3表示有丝分裂中不同时期每条染色体上DNA分子数的变化,图4表示有丝分裂中不同时期染色体和核DNA的数量关系。下列有关叙述不正确的是( )
 
A.图1所示细胞中共有4条染色体,8个DNA分子;图2所示细胞中共有0条染色单体
B.图1所示细胞处于图3中BC段;完成图3中CD段变化的细胞分裂时期是后期
C.有丝分裂过程中不会出现如图4中d所示的情况
D.图4中b可对应图1及图1所示的后一时期
【答案】D
【解析】图1所示细胞中共有4条染色体,8个DNA分子;图2所示细胞中由于着丝点分裂,没有染色单体,A正确;图1所示细胞处于有丝分裂中期,对应于图3中BC段;图3中CD段形成的原因是着丝点的分裂,发生在有丝分裂后期,B正确;图4中d表示染色体:DNA=2:1,这种情况不存在,C正确;图4中的b表示染色体:DNA=1:2,可表示为有丝分裂的前期和中期,有丝分裂的后期染色体:DNA=1:1,图1为有丝分裂的中期,所以图4中b不可对应图1所示的后一时期,D错误。
15.下列关于观察洋葱根尖分生组织细胞有丝分裂实验的说法,正确的是( )
A.为节约实验材料可将一条5cm长的根剪成若干2~3mm的小段,制作多个装片进行观察
B.制作装片时盖上盖玻片后,可用拇指按压盖玻片,使细胞分散开来,便于观察
C.若在排列紧密呈正方形的细胞中未能找到分裂期细胞,可在呈长方形的细胞中继续寻找
D.统计各时期细胞数,计算其占计数细胞总数的比值,可估算不同时期所占的时间比例
【答案】D
【解析】在“观察洋葱根尖分生区细胞有丝分裂”实验中,应剪取洋葱根尖分生区部位制作装片,分生区位于洋葱根尖2~3mm处,A错误;制作装片时,直接用拇指按压盖玻片,会导致盖玻片上出现指纹而影响正常观察。应用镊子弄碎根尖,盖上盖玻片后再加一片载玻片,然后用拇指按压,使细胞分散开来,B错误;分生区细胞排列紧密、呈正方形,伸长区细胞呈长方形,在呈长方形的细胞中找不到分裂期的细胞,C错误;观察到的某个时期的细胞数占计数细胞总数的比值与该时期在细胞周期中所占时间的比例成正比,所以统计每一时期细胞数占计数细胞总数的比值,可估算细胞周期中各时期的时间长短,D正确。
二、综合题
16.细胞周期包括分裂间期(分为G1期、S期和G2期)和分裂期(M期)。下图标注了甲动物(体细胞染色体数为12)肠上皮细胞的细胞周期各阶段的时长及DNA含量。请回答下列问题:
 
(1)若用含放射性同位素的胸苷(DNA复制的原料之一)短期培养甲动物肠上皮细胞后,处于S期的细胞都会被标记。洗脱含放射性同位素的胸苷,换用无放射性的新鲜培养液培养,定期检测。预计最快约________h后会检测到被标记的M期细胞。
(2)从被标记的M期细胞开始出现到其所占M期细胞总数的比例达到最大值时,所经历的时间为_________期的时间,处于该期的一个细胞中染色体数目的变化情况是___________。
(3)若向甲动物肠上皮细胞培养液中加入过量胸苷,处于S期的细胞立刻被抑制,而处于其他时期的细胞不受影响。预计加入过量胸苷约_________h后,细胞都将停留在S期。
(4)乙动物肠上皮细胞的细胞周期时长为24 h,M期时长为l.9 h。若要在显徽镜下观察细胞有丝分裂过程中染色体形态的变化,选用_________(填“甲”或“乙”)动物肠上皮细胞更合适。
【答案】(1)2.2 
(2)M 12→24→12 
(3)7.4 
(4)甲 
【解析】(1)题目中所求为:“最快”,则被标记的DNA分子只有到达S期的最后并即将进入G2期,所以要经过2.2小时就可以在M期观测到被标记的M期细胞。
(2)从刚出现有标记的M期细胞,到达有标记的M期细胞达到最大值,则说明其时间经历的是一个M期的时间;由于该细胞中含有12条染色体,且M期为细胞分裂期(包含前期、中期、后期和末期四个时期),其染色体的数量变化是先加倍后减半,即:12→24→12。
(3)由题意可以知道:因为加入胸苷后只抑制了处于S期的细胞,而其他时期的细胞都不受其影响,则随着时间的推移,原来处于G1期的细胞先进入S期并被抑制停留在S期,然后是M期的细胞,最后是处于G2期的细胞,所以到细胞都停留在S期的时间为G1+M+G2,即为7.4小时。
(4)观察细胞分裂过程中染色体形态、数目的变化,不仅要要选择细胞周期短的细胞,更要选择分裂期在整个细胞周期中所占的比例相对较大的细胞,这样才更容易观察到试验现象。甲细胞分裂期在细胞周期中所占的比例大,在视野中细胞数多,易观察,因此若要在显微镜下观察细胞有丝分裂过程中染色体形态的变化,选用甲动物肠上皮细胞更合适。
17.下图1表示有丝分裂不同时期染色体和核DNA的数量关系,图2中纵坐标代表某生物细胞中染色体和核DNA的数目。请据图分析回答:
 
(1)观察染色体形态和数目的最佳时期是_____________期。
(2)图1中C→D段可对应图2_____________时期。(填字母)
(3)图2中b→a的变化对应图1中的_____________段,分裂结束后每个子细胞中含染色体________条。
(4)有丝分裂过程_____________(填“会/不会”)出现图2中d所示的情况。
【答案】(1)中 
(2)b 
(3)D→E 2 
(4)不会 
【解析】(1)根据分析可知,CD段可表示有丝分裂的前期和中期,而有丝分裂中期是观察染色体形态和数目的最佳时期。
(2)图1中C→D段表示有丝分裂的前期和中期,此时细胞中一个染色体含有两个染色单体,可对应图2中的b时期。(填字母)
(3)图2中b→a的变化意味着着丝点一分为二,染色体数目暂时加倍,此时细胞中染色体数目为4,对应图1中的DE段,分裂结束后每个子细胞中含染色体2条。
(4)根据分析可知,有丝分裂过程不会出现图2中d所示的情况。
18.如图所示,图1是不同生物细胞有丝分裂示意图,图2是细胞有丝分裂过程中一个细胞内的染色体数目变化曲线图,图3表示在低倍显微镜视野中看到的洋葱根尖细胞,请据图回答下列问题:
 
(1)图1中的A图表示的是____________(填生物类型)细胞有丝分裂的____________期。
(2)图1中的B图表示的有丝分裂过程位于图2曲线的____________段。二倍体生物该时期含有________个染色体组。基因型为YyRr生物在该时期移向同一极的基因是___________。
(3)图3中若使分生区细胞移至视野中央,应将装片向_______方移动,然后转动_________换上高倍物镜观察。
(4)在观察植物细胞有丝分裂实验中要将实验材料(洋葱根尖)进行染色,染色主要是利用龙胆紫溶液或_____________让细胞内的_____________染上颜色。
【答案】(1)动物 中 
(2)b 4 YyRr 
(3)右(或右偏上) 转换器 
(4)醋酸洋红液 染色体(或染色质) 
【解析】(1)图1中A细胞没有细胞壁,并且由中心体发出星射线形成纺锤体,表示动物细胞的有丝分裂中期图。
(2)图1中的B图中细胞有细胞壁,且着丝点发生分裂,表示植物细胞有丝分裂后期;而图2中曲线中的b段刚好由于着丝点分裂导致染色体数目加倍,此时细胞中有4个染色体组,由于有丝分裂后期移向两极的染色体是经过DNA复制后产生的,即进入两极的染色体上的基因相同,故基因型为YyRr生物在该时期移向同一级的基因是YyRr。
(3)图3中b细胞排列紧密呈正方形,位于视野的右侧/(稍微偏上),由于视野中看到的像与实物是上、下,左、右均颠倒的,因此若使分生区细胞移至视野中央,应将装片向右方移动,然后转动转换器换上高倍物镜观察,随后调节细准甲准焦螺旋使物象清晰。
(4)在观察植物细胞有丝分裂实验中要将实验材料(洋葱根尖)进行染色,染色主要是利用龙胆紫溶液或醋酸洋液让细胞内的染色体(或染色质)染上颜色,便于观察。
19.洋葱根尖分生区细胞的分裂比较旺盛,是观察植物细胞有丝分裂的良好材料。回答下列问题:
(1)制作洋葱根尖细胞有丝分裂装片的流程为:_______→制片。若在显微镜下观察时,发现装片中的细胞均呈现多层重叠现象,最可能的原因是_________________。
(2)观察时应该先找到根尖分生区的细胞,这些细胞的特点是_______________。下图中①~⑤是某同学在显微镜下观察到的有丝分裂各个时期的细胞图像,这些细胞在细胞周期中出现的先后顺序依次应该是①→__________________(用序号和箭头表示)。
 
(3)通过多次取样观察,统计各个时期的细胞数目,结果如下表。
若洋葱根尖分生区细胞的一个细胞周期为720分钟,据表中实验结果推算,分裂间期所需要的时间约为___________分钟。
(4)研究发现,用某种化学药物处理洋葱根尖后,再观察细胞的有丝分裂,发现有部分细胞染色体数目加倍,且处于分裂后期和末期的细胞数目减少了很多,这说明该化学药物的作用可能是__________。
【答案】(1)解离→漂洗→染色 解离不充分或压片不充分 
(2)呈正方形、排列紧密 ④→②→③→⑤ 
(3)M/N×720 
(4)抑制纺锤体的形成,使染色体无法移向细胞两极 
【解析】(1)制作洋葱根尖细胞有丝分裂装片的流程为:解离→漂洗→染色→制片。解离是使组织细胞相互分离,压片是为了使组织细胞相互分散开,所以若在显微镜下观察时,发现装片中的细胞均呈现多层重叠现象,最可能的原因是解离不充分或压片不充分。
(2)根尖分生区的细胞呈正方形、排列紧密,有的细胞正在分裂。图中①为间期,②为中期,③为后期,④为前期,⑤为末期,所以在细胞周期中出现的先后顺序依次应该是 ①→④→②→③→⑤。
(3)间期的细胞总数为M,所观察的细胞的总数为N,M/N可表示间期在细胞周期中所占的比例,所以若洋葱根尖分生区细胞的一个细胞周期为720分钟,则分裂间期所需要的时间约为M/N×720分钟。
(4)用某种化学药物处理洋葱根尖后,发现有部分细胞染色体数目加倍,且处于分裂后期和末期的细胞数目减少了很多,这说明该化学药物的作用可能是抑制纺锤体的形成,使染色体无法移向细胞两极。
专题10 细胞的有丝分裂(挑战)
一、单选题
1.洋葱根尖和小鼠骨髓细胞都能用于观察细胞有丝分裂,下列有关叙述正确的是( )
A.都需要用盐酸溶液使细胞相互分离
B.都需要用低倍镜找到分裂细胞再换高倍镜观察
C.在有丝分裂中期都能观察到染色体数目加倍
D.在有丝分裂末期都能观察到细胞板
【答案】B
【解析】质量分数为15%的盐酸和体积分数为95%的酒精混合后作为解离液只能用于植物细胞的相互分离;动物细胞之间的相互分离需用胰蛋白酶处理,A错误;使用显微镜时,一般先在低倍镜下找到物像,再换用高倍镜观察,B正确;着丝点断裂,姐妹染色单体分开,染色体数目加倍发生在有丝分裂的后期,C错误;细胞板只会出现在植物细胞的有丝分裂末期,D错误。
2.下列有关细胞增殖的叙述,正确的是( )
A.根尖分生区处于分裂期的细胞数目较少,原因是大多数细胞没有进入细胞周期
B.小鼠细胞经减数分裂产生卵细胞的过程中,一个细胞中X染色体的数目最多为4条
C.蛙红细胞的无丝分裂中有染色体和纺锤体的出现
D.人皮肤生发层细胞中,中心粒在间期倍增,染色体在后期倍增
【答案】D
【解析】根尖分生区处于分裂期的细胞数目较少,是由于分裂间期时间长,大多数细胞处于分裂间期,A错误;卵原细胞减数第一次分裂过程中细胞内含两条X染色体,减数第二次分裂过程中含1条或2条X染色体,所以小鼠细胞经减数分裂产生卵细胞的过程中,一个细胞中X染色体的数目最多为2条,B错误;蛙红细胞的无丝分裂中没有染色体和纺锤体的出现,C错误;人皮肤生发层细胞中,中心粒在间期倍增,染色体在后期由于着丝点的分裂而倍增,D正确。
3.用观察活体细胞的显微镜,对分裂期细胞进行一定的处理,可以观察到染色体的动态过程。下列有关观察活体羊胚胎细胞有丝分裂和观察洋葱根尖细胞有丝分裂的永久装片的实验,叙述错误的是( )
A.羊胚胎细胞S期进行DNA复制和某些蛋白质的合成
B.不能观察到羊胚胎细胞后期分离的染色体以相同的速率移向两极
C.永久装片观察时需要用到细准焦螺旋和光把视野物像调整清晰
D.永久装片中难以观察到分离的染色体以相同的速率移向距离加大的两极
【答案】B
【解析】细胞分裂间期的S期可以进行DNA的复制和部分蛋白质的合成,A正确;由于题干中提出“对分裂期细胞进行一定的处理,可以观察到染色体的动态过程”,所以能够观察到羊胚胎细胞后期分离的染色体以相同的速率移向两极,B错误;可以通过调节细准焦螺旋和光把视野物像调整清晰,C正确;永久装片中,细胞已经死亡,不能观察到分离的染色体以相同的速率移向距离加大的两极,D正确。
4.利用一定方法使细胞群体处于细胞周期的同一阶段,称为细胞周期同步化。以下叙述正确的是( )
A.用蛋白质合成抑制剂处理G1期细胞,不影响细胞进入S期
B.经秋水仙素处理的细胞会被阻断在G2期
C.用DNA合成抑制剂处理细胞,受影响的细胞都处于分裂期
D.培养液中缺乏血清可以使细胞周期停滞在间期
【答案】D
【解析】G1期进行蛋白质合成和核糖体的增生,用蛋白质合成抑制剂处理G1期细胞,会使细胞停留在G1期,A错误;秋水仙素抑制纺锤体的产生,分离的姐妹染色单体无法移向细胞两极,细胞停留在M期,B错误;用DNA合成抑制剂处理细胞,处于分裂期的细胞不会受影响,C错误;培养液中缺乏血清,使细胞无法经过G1/S检验点,无法进入S期而使细胞周期停滞在间期,D正确。
5.细胞周期可分为间期(包括G1期、S期G2期)和分裂期。如表所示为体外培养的细胞W的细胞周期各阶段所需时间(单位:小时)。下列相关叙述正确的是( )
A.细胞W的细胞周期的间期持续时间有可能小于20.5小时
B.若在培养液中加入DNA合成抑制剂,则处于分裂期的细胞将增多
C.推测处于G1期的细胞W内既无核基因的复制,也没有基因的表达
D.M期可分为四个时期,其中染色单体数目最多的时期是后期
【答案】A
【解析】由分析可知,细胞W的细胞周期中间期持续时间为20.5小时,由于外界因素会影响细胞周期的长短,因此,细胞W的细胞周期中间期持续时间有可能小于20.5小时,A正确;若在培养液中加入DNA合成抑制剂,细胞周期会阻断在间期,致使处于分裂期的细胞将减少,B错误;G1期的细胞W内应有基因的表达,比如控制DNA聚合酶合成的基因会表达,C错误;有丝分裂后期,染色单体数为零,D错误。
6.将 DNA 分子双链用 3H 标记的蚕豆(2n=12)根尖移入普通培养液(不含放射性元素)中,再让细胞连续进行有丝 分裂。某普通培养液中的第三次有丝分裂中期,根据图示,判断该细胞中染色体的标记情况最可能是( )
 
A.12 个 b B.6 个 a,6 个 b
C.6 个 b,6 个 c D.b+c=12 个,但 b 和 c 数目不确定
【答案】D
【解析】根据题意可知,亲代DNA分子双链用3H标记,由于DNA分子为半保留复制,因此亲代细胞中染色体经过复制后两条姐妹染色单体均有标记,如图a;第一次有丝分裂结束后产生的子细胞中每条染色体上的DNA分子均有一条链被标记,该细胞再经过复制,一条染色体上的两条染色单体只有一条有标记,如图b;由于第二次有丝分裂后期时两条子染色体随机移向细胞的两极,因此第二次分裂结束后产生的子细胞中的具有放射性的染色体的数目不确定,可能是0条,最多可能是12条;该细胞再经过染色体的复制,染色体可能有两种情况,即图b和图c,但是不能确定b、c各自确切的数目,而细胞中的染色体数目肯定是12条,即b+c=12个。综上分析,D正确,ABC错误。
7.某同学取样观察培养瓶中动物细胞的有丝分裂,观察到如图所示的图像。下列说法错误的是( )
 
A.细胞A中即将发生核膜的重建过程
B.如果视野中大多数细胞内都观察不到染色体,说明其处于分裂间期
C.细胞A中染色体数是正常体细胞的2倍
D.细胞B中可能发生基因突变或基因重组
【答案】D
【解析】根据以上分析可知,细胞A处于有丝分裂的后期,接着将要进入末期,核膜、核仁会重新形成,A正确;细胞分裂过程中,大多数细胞处于间期,细胞周期中该时期持续的时间较长,因此视野中大多数细胞内都观察不到染色体,B正确;细胞A中染色体数还没有完全分到两个子细胞内,因此是正常体细胞的两倍,C正确;细胞B处于有丝分裂的中期,有丝分裂过程不能发生基因重组,基因重组发生在减数分裂过程中,D错误。
8.下图甲、乙为某生物的体细胞有丝分裂染色体行为变化示意图,曲线①、②为DNA含量变化图。下列叙述中,错误的是( )
 
A.甲图对应曲线①中的CD段,对应曲线②的FG段
B.乙图为细胞分裂后期图,这一时期两曲线有不同的变化
C.甲图所示变化发生在细胞分裂的间期
D.观察组织细胞有丝分裂时,可用同一细胞来观察甲、乙两种时期
【答案】D
【解析】甲图为DNA分子的复制,对应曲线①中的CD段,对应曲线②的FG段,A正确;乙图为着丝点分裂,是细胞分裂后期图,这一时期曲线①一个细胞内的DNA含量不变,而曲线②一条染色体上的DNA分子数减半,两曲线有不同的变化,B正确;甲图为染色体复制,处于间期,此时呈现染色质的状态,这种变化在光学显微镜下难以观察到,C正确;观察组织细胞有丝分裂时,在解离时细胞已经被杀死,不能用同一细胞来观察甲、乙两种时期,D错误。
9.在体外培养小鼠体细胞时,发现细胞分为3种类型:甲类细胞核DNA量是乙类细胞的两倍,丙类细胞核DNA量介于甲乙两类细胞之间。以下推测正确的是( )
A.甲类细胞均处于分裂期,在三类细胞中所占比例最大
B.乙类细胞无分裂能力,属于高度分化的细胞
C.丙类细胞已经进入衰老期,将停止细胞分裂
D.用药物抑制细胞的DNA复制,乙类细胞比例将增加
【答案】D
【解析】根据题目信息可知,甲类细胞均处于分裂期,分裂期占整个细胞周期的时间少,在细胞周期中各期所占时间与所占细胞的数目成正相关,所以甲在三类细胞中所占比例最小,A错误;乙类细胞没有进行分裂,不一定属于高度分化的细胞,B错误;丙类细胞的细胞核DNA含量介于甲乙两类细胞之间,说明只有一半的细胞进行了DNA复制,不能说明已经进入衰老期,将停止细胞分裂,C错误;用药物抑制细胞的DNA复制,细胞将停留在间期,所以乙类细胞比例将增加,D正确。
10.如图表示某人体细胞(部分染色体)及洋葱根尖细胞的有丝分裂模式图,据图分析下列叙述正确的是( )
 
A.甲为人体细胞的分裂前期,此时染色体已缩小到最小程度
B.①在G2期已经复制完成,前期时作用于②而影响染色体的移动
C.③④均为细胞膜,两种细胞的胞质分裂方式不同
D.⑤由前期时核膜解体成的小泡组成,最终聚集成细胞板
【答案】B
【解析】细胞分裂中期时,染色体才缩小成最小程度,A错误;①中心体在G2期已经复制完成,前期时作用于染色体的着丝点而影响染色体的移动,B正确;图中③表示细胞膜,④表示细胞壁,C错误;⑤是由高尔基体形成的小泡组成,聚集成细胞板,D错误。
11.如图为高等植物细胞(2n)处于有丝分裂不同时期的模式图,图中①代表囊泡,②代表细胞壁,③代表纺锤丝。下列分析正确的是( )
 
A.图甲细胞中的着丝点断裂导致DNA数目加倍
B.图乙细胞中的结构②是通过结构①与赤道板融合而形成的
C.加入DNA合成抑制剂不会阻止图丙细胞的继续分裂
D.若用秋水仙素抑制结构③的形成,则染色体的着丝点能正常断裂
【答案】D
【解析】图甲细胞中的着丝点断裂导致染色体数目加倍,但DNA数目不变,A错误;赤道板是不存在的虚拟的位置,图乙细胞中的结构②是通过结构①与细胞板融合而形成的,B错误;若加入DNA合成抑制剂,将会阻止分裂间期细胞的继续分裂,因此将会影响图丙细胞的继续分裂,C错误;若用秋水仙素抑制结构③纺锤丝的形成,染色体的着丝点能正常断裂,着丝点的分裂与纺锤丝的形成无关,D正确。
12.CDK1是推动细胞由分裂间期进入分裂期的关键蛋白。在DNA复制开始后,CDK1发生磷酸化导致其活性被抑制,当细胞中的DNA复制完成且物质准备充分后,磷酸化的CDK1发生去磷酸化而被激活,使细胞进入分裂期。大麦黄矮病毒(BYDV)的M蛋白通过影响细胞中CDK1的磷酸化水平而使农作物患病。正常细胞和感染BYDV的细胞中CDK1的磷酸化水平变化如图所示。下列说法错误的是( )
 
A.正常细胞中DNA复制未完成时,磷酸化的CDK1的去磷酸化过程受到抑制
B.正常细胞中磷酸化的CDK1发生去磷酸化后,染色质螺旋化形成染色体
C.感染BYDV的细胞中,M蛋白通过促进CDK1的磷酸化而影响细胞周期
D.M蛋白发挥作用后,感染BYDV的细胞被阻滞在分裂间期
【答案】C
【解析】由分析可知,正常细胞中DNA复制未完成时,磷酸化的CDK1去磷酸化过程受到抑制,使其磷酸化水平较高,A正确;正常细胞中,磷酸化的CDK1发生去磷酸化后,会使细胞进入分裂期,在分裂期的前期染色质会螺旋化形成染色体,B正确;由分析可知,感染BYDV的细胞中,M蛋白可能是通过抑制CDK1的去磷酸化过程而影响细胞周期的,C错误;由分析可知,M蛋白发挥作用后,感染BYDV的细胞不能进入分裂期而停留在分裂间期,D正确。
二、综合题
13.细胞周期分为间期与分裂期(M)两个阶段。间期又分为:G1期(DNA复制前期)、S期(DNA复制期)和G2期(DNA复制后期)。以下是测定细胞周期三种常用方法,回答下列问题:
(1)同位素标记法:利用3H标记的TDR(胸腺嘧啶脱氧核苷酸)标记S期的细胞后,移至普通培养基中培养,定期取样检测放射显影,统计标记细胞百分数,来计算细胞周期。
 
A:S期的细胞被标记; B:标记细胞进入分裂期;C:标记细胞第二次进入分裂期
实验开始时被标记的物质是________,该细胞分裂一次平均经历的时间大约为________h。
(2)BrdU渗入测定法:BrdU加入培养液后,作为细胞DNA复制的原料参与新DNA的合成,经Giemsa染色后通过统计分裂相中各期比例,来算出细胞周期的值。
已知只有双链均含BrdU的染色单体着色较浅,其他情况的染色单体着色较深。现以1条染色体为例,观察加入BrdU后细胞分裂中期的显示情况,则经2个周期,所产生的c细胞中一半细胞为两条单体均染色浅,另一半细胞为两条单体_________;得出该结果依据了DNA的_________复制方式。
 
(3)流式细胞仪PI染色法:PI可以与DNA结合,其荧光强度直接反映了细胞内DNA含量,流式细胞仪可根据细胞中DNA含量的不同对细胞分别计数,从而获得对应的细胞周期各时期的细胞百分率。若检测的结果G1期DNA的相对含量为40,则G2期应该是__________。
【答案】(1)DNA 10 
(2)一深一浅 半保留 
(3)80 
【解析】(1)胸腺嘧啶脱氧核苷酸是DNA特有的,所以利用3H标记的TDR在间期参与合成DNA,使实验开始时被标记的物质是DNA。B表示标记细胞进入分裂期,C表示标记细胞第二次进入分裂期,所以该细胞分裂一次平均经历的时间大约为13-3=10(h)。
(2)已知只有双链均含BrdU的染色单体着色较浅,其他情况的染色单体着色较深。现以1条染色体为例,观察加入BrdU后细胞分裂中期的显示情况,由于DNA分子进行半保留复制,所以经2个周期,所产生的c细胞中一半细胞为两条单体均染色浅,另一半细胞为两条单体一深一浅。
(3)由于G1期之后细胞进入S期,此时细胞中发生DNA的复制和有关蛋白质的合成,因此进入G2期之后,细胞中DNA数目加倍,即若检测的结果G1期DNA的相对含量为40,S期DNA复制加倍,则G2期应该是80。
14.下图甲表示某种植物(二倍体,2n=8)根尖的不同区域的细胞,图乙是某细胞的染色体组成示意图,图丙是细胞分裂过程中染色体与核DNA数目比随时间变化的曲线。请据图分析回答下列问题:
 
(1)图甲中①②③④细胞形态不同的根本原因是_____________,进行实验获得图乙结果时,需利用[ _ ]_________区为实验材料,该区的细胞特点为________________________。
(2)填写图乙中标号的结构名称:⑥是_________;⑦是_________。该细胞分裂后形成的子细胞中含有_________条染色体。
(3)图丙中,____________(填AB或BC、CD、DE、EF)段中有关蛋白质的合成量明显增加,________(填AB或“BC、CD、DE、EF)段中DNA稳定性较差,易出现碱基对的增添、缺失、替换。DE段表示细胞分裂进入___________期。
【答案】(1)基因选择性表达 ③ 分生区 排列紧密,成正方形 
(2)染色体 纺锤丝(体) 4 
(3)AB BC 后 
【解析】(1)图甲中由③分生区细胞形成①②④细胞的过程属于细胞分化的过程,四个区域细胞的形态不同的根本原因是基因的选择性表达;图乙细胞所有染色体的着丝点排列在赤道板上,形态最稳定,数目最清晰,处于有丝分裂中期,要获得此结果,取材细胞应该是具有连续分裂能力的③分生区细胞,特点是细胞排列紧密,呈正方形,有的细胞正在进行分裂。
(2)图乙中⑥表示染色体;⑦表示纺锤体;该细胞中含有4条染色体,进行的是有丝分裂,故该细胞分裂形成的子细胞中染色体仍然是4条。
(3)AB段染色体:DNA为1,表示G1期,此时细胞中正在大量合成蛋白质,为S期做准备;BC段进行DNA复制,此时DNA结构稳定性较差,易出现碱基对的增添、缺失、替换(基因突变);DE段DE该比值从0.5上升到1,说明着丝点分裂,姐妹染色单体分离,处于有丝分裂后期或减数第二次分裂后期。
15.哺乳动物受精卵的前几次分裂异常可能导致子细胞出现多核现象,进而引起胚胎发育异常。科研人员利用小鼠(2n=40)受精卵对此进行研究。
(1)正常情况下,小鼠受精卵细胞以______分裂方式,将亲代细胞的染色体______________,从而保证亲子代细胞间遗传物质的稳定性。
(2)科研人员利用荧光蛋白研究分裂过程中纺锤体的变化,得到图1所示结果。
 
①据图1可知,第一次分裂开始时,受精卵细胞内首先形成两个相对独立的纺锤体,两个纺锤体主轴间的夹角(锐角)逐渐_________,形成“双纺锤体”。
②来自_________的两组染色体在处于分裂_________时会排在同一平面。分裂后期,_______随着丝粒的分离而分开,染色体平分为两组,在纺锤丝的牵引下移向两极。
(3)为研究多核形成原因,科研人员用药物N(可使双纺锤体相对位置关系异常)处理部分小鼠受精卵,观察受精卵第一次分裂,结果如图2所示。
 
在药物N处理组中,发现两种典型细胞图像A和B,它们继续完成分裂后,形成的子细胞内细胞核和染色体数应分别为(选填下列字母):细胞A:________;细胞B:_________。
a.一个子细胞单核,另一个子细胞双核 d.单核子细胞的染色体数为40条
b.两个子细胞均单核 e.双核子细胞的每个核内染色体数为20条
c.两个子细胞均双核 f.双核子细胞的每个核内染色体数为40条
(4)综合上述结果,可推测受精卵第一次分裂时,若_______________,则会形成多核细胞。
【答案】(1)有丝 复制并均分到子细胞中 
(2)减小至零 双亲(或“精子和卵细胞”;“父本和母本”) 中期 姐妹染色单体 
(3)a、d、e c、e 
(4)来自双亲的纺锤体不能正常形成“双纺锤体”,受精卵的染色体可能会被拉至多个方向 
【解析】(1)小鼠受精卵细胞进行有丝分裂,将亲代细胞的染色体经复制后平均分到子细胞中,从而保证亲子代细胞间遗传物质的稳定性。
(2)①根据图1所示过程可知,第一次分裂开始时,受精卵细胞内首先形成两个相对独立的纺锤体,两个纺锤体主轴间的夹角(锐角)逐渐减小至零,形成“双纺锤体”。
②来自父方和母方的两组染色体在处于分裂中期时会排在细胞中央的赤道板上。进入分裂后期,姐妹染色单体随着丝粒的分离而分开,染色体平分为两组,在纺锤丝的牵引下移向两极。
(3)通过图示来看,正常情况下,受精卵第一次分裂过程,开始形成两个相对独立的纺锤体,最后形成“双纺锤体”,这样形成的子细胞为单核细胞,而每个细胞核中含有40条染色体。而图示A图中纺锤体一端形成双纺锤体,一端没有形成双纺锤体,这样形成的两个子细胞一个为单核,另一个为双核,单核子细胞的染色体数为40条,双核子细胞的每个核内染色体数为20条,故选a、d、e;图示B图中两端纺锤体都没有形成双纺锤体,这样形成的两个子细胞均双核,双核子细胞的每个核内染色体数为20条,故选c、e。
(4)综合上述结果,可推测受精卵第一次分裂时,如果来自双亲的纺锤体不能正常形成“双纺锤体”,受精卵的染色体可能会被拉至多个方向,则会形成多核细胞。项目
纺锤体的形成方式不同(前期)
细胞分裂方式不同(末期)
植物细胞
从细胞两极发出___________形成纺锤体
由_____________形成细胞壁,将细胞分隔成两部分
动物细胞
由中心体发出_____________形成纺锤体
由_______________向内凹陷,将细胞缢裂成两部分
时期
项目
分裂间期
分裂期
前期
中期
后期
末期
核DNA
2n→4n
4n
4n
4n
4n→2n
染色体
2n
2n
2n
4n
4n→2n
染色单体
0→4n
4n
4n
0
0
项目
上升段的变化原因
下降段的变化原因
核DNA
间期(a段)DNA复制,DNA数目加倍
末期(e段)细胞一分为二,DNA数目减半
染色体
后期(d段)着丝点分裂,染色体数目加倍
末期(e段)细胞一分为二,染色体数目减半
染色单体
间期(a段)DNA复制,染色单体形成
后期(d段)着丝点分裂,姐妹染色单体分离,染色单体消失
生物类型
作用时期
生理作用
核糖体
动物、植物
主要是间期
合成相关蛋白质
线粒体
动物、植物
整个细胞周期
提供能量
高尔基体
植物
末期
与细胞壁形成有关
中心体
动物、低等植物
前期
与纺锤体的形成有关
实验材料的选择
类型
选取分裂期占细胞周期比例相对较大的材料
部位
选取分裂旺盛的部位(如根尖的分生区、茎尖)
时间
必须在分裂旺盛的时间
操作注意事项
解离时间
太短
细胞间质未被完全溶解,压片时细胞不分散
过长
导致细胞解离过度、根尖过于酥软,影响染色
漂洗时间
适宜
洗去多余的盐酸,防止解离过度而影响染色
培养时间(h)
10
20
30
40
50
60
70
培养液中细胞数目(千个)
25
35
50
70
100
145
200
细胞周期阶段
样本1
样本2
样本3
合计
间期
M1
M2
M3
M
分裂期
前期
A1
A2
A3
A
中期
B1
B2
B3
B
后期
C1
C2
C3
C
末期
D1
D2
D3
D
所观察细胞的总数
N
细胞周期
G1期
S期(进行DNA的复制)
G2期
M期(分裂期)
合计
时长
10
7
3.5
1.5
22
相关试卷
这是一份专题36 细胞工程-【提分讲练】最新高考生物二轮复习专题解读和分层练习,文件包含专题36细胞工程教师版docx、专题36细胞工程学生版docx等2份试卷配套教学资源,其中试卷共66页, 欢迎下载使用。
这是一份专题12 细胞的分化、衰老、凋亡与癌变-【提分讲练】最新高考生物二轮复习专题解读和分层练习,文件包含专题12_细胞的分化衰老凋亡与癌变教师版docx、专题12_细胞的分化衰老凋亡与癌变学生版docx等2份试卷配套教学资源,其中试卷共62页, 欢迎下载使用。
这是一份专题08 细胞呼吸的原理及其应用-【提分讲练】最新高考生物二轮复习专题解读和分层练习,文件包含专题08_细胞呼吸的原理及其应用教师版docx、专题08_细胞呼吸的原理及其应用学生版docx等2份试卷配套教学资源,其中试卷共66页, 欢迎下载使用。
 
 
 
 
 
 
 
 


