

还剩2页未读,
继续阅读
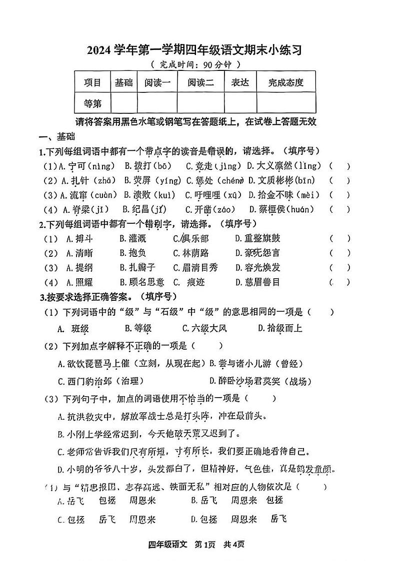
上海市松江区2024-2025学年四年级上学期期末考试语文试题
展开
这是一份上海市松江区2024-2025学年四年级上学期期末考试语文试题,共4页。
相关试卷
上海市松江区2024-2025学年(五四学制)六年级上学期期末考试语文试题:
这是一份上海市松江区2024-2025学年(五四学制)六年级上学期期末考试语文试题,共6页。
上海市松江区2024-2025学年六年级上学期期中语文试卷:
这是一份上海市松江区2024-2025学年六年级上学期期中语文试卷,共7页。试卷主要包含了11,下列对本词理解不恰当的一项是,解释下列加点词的意思,看拼音写汉字等内容,欢迎下载使用。
2024-2025学年上海市松江区三年级(上)期中语文试卷:
这是一份2024-2025学年上海市松江区三年级(上)期中语文试卷,共5页。试卷主要包含了根据要求填一填,根据要求改写句子,阅读等内容,欢迎下载使用。