资料中包含下列文件,点击文件名可预览资料内容




还剩5页未读,
继续阅读
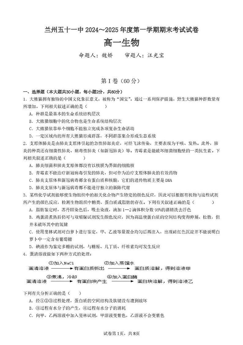
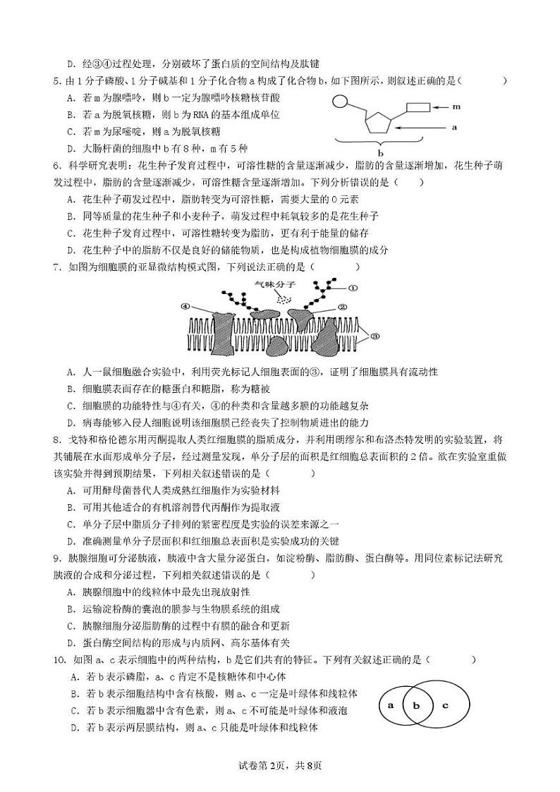
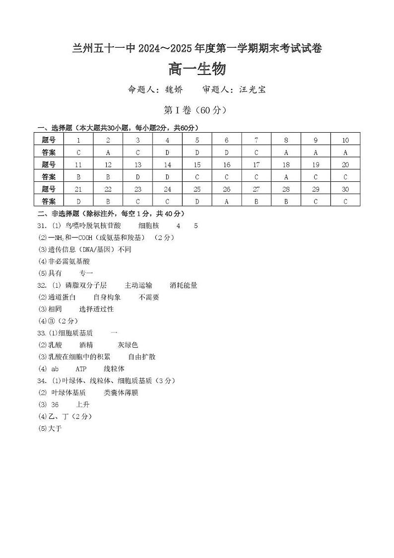
甘肃省兰州市第五十一中学2024-2025学年高一上学期期末考试生物试题
展开
这是一份甘肃省兰州市第五十一中学2024-2025学年高一上学期期末考试生物试题,文件包含甘肃省兰州市第五十一中学2024-2025学年高一上学期期末考试生物试题pdf、高一生物期末考试答案pdf等2份试卷配套教学资源,其中试卷共9页, 欢迎下载使用。
相关试卷
甘肃省临夏中学2024-2025学年高一上学期期末考试生物试题:
这是一份甘肃省临夏中学2024-2025学年高一上学期期末考试生物试题,文件包含临夏州高中2024-2025学年秋季学期期末质量监测试卷高一生物pdf、临夏州高中2024-2025学年秋季学期期末质量监测试卷高一生物答案详解pdf、临夏州高中2024-2025学年秋季学期期末质量监测试卷高一生物答案pdf等3份试卷配套教学资源,其中试卷共9页, 欢迎下载使用。
甘肃省兰州市城关区甘肃省兰州第一中学2024-2025学年高一上学期11月月考生物试题:
这是一份甘肃省兰州市城关区甘肃省兰州第一中学2024-2025学年高一上学期11月月考生物试题,文件包含原卷兰州高1生物docx、兰州高1生物docx等2份试卷配套教学资源,其中试卷共13页, 欢迎下载使用。
甘肃省兰州市第五十八中学2024-2025学年高三上学期高考模拟生物试题:
这是一份甘肃省兰州市第五十八中学2024-2025学年高三上学期高考模拟生物试题,共6页。
