


安徽省阜阳市2023_2024学年高一生物上学期期中试题含解析
展开
这是一份安徽省阜阳市2023_2024学年高一生物上学期期中试题含解析,共22页。试卷主要包含了本试卷分选择题和非选择题两部分,本卷命题范围等内容,欢迎下载使用。
考生注意:
1.本试卷分选择题和非选择题两部分。满分100分,考试时间75分钟。
2.考生作答时,请将答案答在答题卡上。选择题每小题选出答案后,用2B铅笔把答题卡上对应题目的答案标号涂黑;非选择题请用直径0.5毫米黑色墨水签字笔在答题卡上各题的答题区域内作答,超出答题区域书写的答案无效,在试题卷、草稿纸上作答无效。
3.本卷命题范围:人教版必修1第1章至第3章第2节。
一、选择题:本题共15小题,每小题3分,共45分。在每小题给出的四个选项中,只有一项是最符合题目要求的。
1. 细胞学说建立于19世纪,揭示了细胞的统一性和生物体结构的统一性,下列符合细胞学说的是()
①一切动植物都由细胞发育而来②病毒没有细胞结构③细胞通过分裂产生新细胞④细胞分原核细胞和真核细胞两大类⑤细胞是一个相对独立的单位⑥一切生物都是由细胞和细胞产物构成
A. ①③⑤B. ②④⑤C. ③④⑤D. ①②③④⑤⑥
【答案】A
【解析】
【分析】细胞学说是由德植物学家施莱登和动物学家施旺提出的,其内容为:( 1)细胞是一个有机体,一切动植物都是由细胞发育而来,并由细胞和细胞的产物所构成;(2)细胞是一个相对独立的单位,既有它自己的生命,又对与其他细胞共同组成的整体的生命起作用;(3)新细胞可以从老细胞中产生,据此答题。
【详解】①一切动植物都由细胞发育而来,并由细胞和细胞的产物所构成,①正确;
②病毒确实没有细胞结构,但这不是细胞学说的内容,②错误;
③细胞学说指出新细胞可以从老细胞中产生,③正确;
④细胞学说没有揭示细胞分原核细胞和真核细胞两大类,④错误;
⑤细胞是一个相对独立的单位,既有它自己的生命,又对与其他细胞共同组成的整体的生命起作用,⑤正确;
⑥一切动植物都由细胞发育而来,并由细胞和细胞的产物所构成,⑥错误。
综上所述, A正确,BCD错误。
故选A。
2. “江南可采莲,莲叶何田田,鱼戏莲叶间。”下列相关叙述正确的是()
A. 依据细胞学说,鱼和莲在结构上具有统一性和多样性
B. 荷塘中的草履虫是单细胞生物,其参与构成的生命系统的结构层次只有细胞和个体
C. 荷塘中所有的鱼是一个种群
D. 与鱼相比,莲没有系统层次
【答案】D
【解析】
【分析】种群是指一定地域内同种生物所有个体的集合。
【详解】A、依据细胞学说,一切动物和植物都由细胞发育而来,并由细胞及其产物构成,所以动物和植物在结构上具有统一性,则依据细胞学说,鱼和莲在结构上具有统一性,但不能说明鱼和莲在结构上具有多样性,A错误;
B、单细胞生物也能构成种群、群落和生态系统,所以研究草履虫,除了研究其细胞层次和个体层次,还可以研究种群、群落和生态系统等层次,B错误;
C、荷塘中有多种鱼,所有的鱼是不同的种群,C错误;
D、植物没有系统这一结构层次,故与鱼相比,莲没有系统层次,D正确。
故选D。
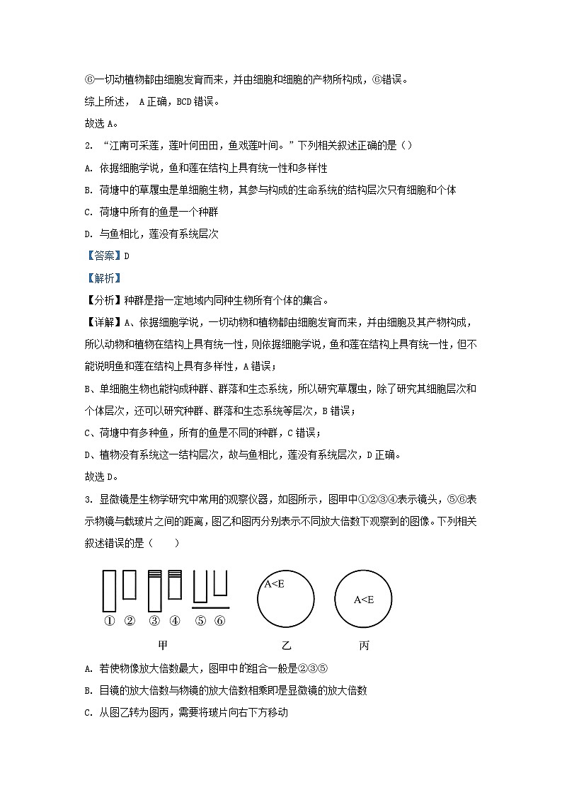
3. 显微镜是生物学研究中常用的观察仪器,如图所示,图甲中①②③④表示镜头,⑤⑥表示物镜与载玻片之间的距离,图乙和图丙分别表示不同放大倍数下观察到的图像。下列相关叙述错误的是( )
A. 若使物像放大倍数最大,图甲中组合一般是②③⑤
B. 目镜的放大倍数与物镜的放大倍数相乘即是显微镜的放大倍数
C. 从图乙转为图丙,需要将玻片向右下方移动
D. 通过图丙的物像可以得到玻片上的实物应该是
【答案】C
【解析】
【分析】题图分析:图甲中①②表示目镜,目镜的镜头越长,其放大倍数越小;③④表示物镜,物镜的镜头越长,其放大倍数越大,与玻片之间的距离越近,反之则越远;图乙、丙:丙视野是乙视野中装片向左上方移动的结果。
【详解】A、若使物像放大倍数最大,则应该选择放大倍数最大的物镜和目镜组合,①②上没有螺纹,表示目镜,目镜的放大倍数与其长度成反比,因此,②的放大倍数更大;而③④上有螺纹,表示物镜,物镜的放大倍数与其长度成正比,因此③的放大倍数更大,且放大倍数越大,物镜与装片的距离越近。因此,图甲中②③⑤组合的放大倍数最大,A正确;
B、显微镜的放大倍数就是目镜的放大倍数与物镜的放大倍数相乘,其放大倍数是线性放大,B正确;
C、从图乙转为图丙,需要进行低倍镜换高倍镜的操作,原来要观察的物像在图乙的左上方,因此在换用高倍镜前应将玻片向左上方移动,C错误;
D、显微镜下的物像是倒像,图丙为视野内所看见的物像,则载玻片上的实物应为 ,D正确。
故选C。
4. 研究人员对分别取自3种不同生物的部分细胞(甲、乙、丙)进行观察和实验,发现甲细胞存在细胞壁、核糖体和核膜,且能够进行光合作用;乙细胞存在核糖体和核膜,不存在细胞壁,不能进行光合作用;丙细胞无核膜,但是存在细胞壁和核糖体,且能进行光合作用,结合上述信息,判断下列说法错误的是( )
A. 甲、乙、丙三种细胞可能分别取自菠菜、小鼠、蓝细菌
B. 丙细胞能进行光合作用是因为其细胞内含有叶绿体
C. 甲细胞和丙细胞的细胞结构在光学显微镜下最大的区别是有无以核膜为界限的细胞核
D. 甲细胞和丙细胞都具有细胞壁,但是两者细胞壁的主要成分不相同
【答案】B
【解析】
【分析】题意分析,甲有核膜,为真核生物,能进行光合作用,表明为植物,为洋葱。乙有核膜,为真核生物,不能进行光合作用,没有细胞壁,为动物,为兔子。丙没有核膜,为原核生物,能进行光合作用,为蓝细菌。
【详解】A、丙细胞无核膜,是原核细胞,但能进行光合作用,所以丙有可能是蓝细菌,甲、乙细胞都具有核膜,都是真核细胞,其中甲细胞具有细胞壁且能进行光合作用,因而甲有可能是菠菜,而乙细胞不具有细胞壁,也不能进行光合作用,所以乙有可能是小鼠,A正确;
B、丙是原核生物,丙能进行光合作用是因为其细胞内含有叶绿素、藻蓝素及光合作用所需的酶,B错误;
C、在光学显微镜下比较甲细胞和丙细胞的细胞结构,其最主要的区别是丙细胞没有以核膜为界限的细胞核,甲细胞有真正的细胞核,C正确;
D、甲细胞是真核细胞,其细胞壁的主要成分是纤维素,丙细胞是原核细胞,其细胞壁的主要成分是肽聚糖,两种细胞细胞壁的主要成分并不相同,D正确。
故选B。
5. 下图是组成人体细胞的主要元素及其所占的比例,下列叙述错误的是( )
A. 组成细胞的化学元素在无机自然界中都能找到,没有一种化学元素为细胞所特有
B. 细胞与非生物相比,各种元素的相对含量大不相同
C. 图中为各元素占细胞干重的百分比
D. 构成细胞的基本元素有C、H、O、N,其在人体细胞干重中的含量从多到少依次是C>O>N>H
【答案】C
【解析】
【分析】组成细胞的化学元素,在无机自然界中都能找到,没有一种化学元素为细胞所特有,这体现生物界和非生物界具有统一性;但是细胞与非生物相比,各种元素的 相对含量又大不相同,这体现了生物界和非生物界具有差异性。
【详解】A、组成细胞化学元素在无机自然界中都能找到,没有一种化学元素为细胞所特有,这体现了生物界和非生物界具有统一性,A正确;
B、细胞与非生物相比,各种元素的相对含量又大不相同,这体现了生物界和非生物界具有差异性,B正确;
C、图中O占的比例最高(65%),据此判断此图是各元素占细胞鲜重的百分比,C错误;
D、构成细胞的基本元素有C、H、O、N,其在人体细胞干重中的含量从多到少依次是C>O>N>H,在鲜重中的含量大小依次为O>C>H>N,D正确。
故选C。
6. 现有无标签的蛋清稀释液、葡萄糖溶液、淀粉溶液和淀粉酶溶液各一瓶,同学们需要使用一些试验试剂将四种溶液区分开,下列区分方法错误的是( )
A. 第一步,使用双缩脲试剂能够将四种溶液分为两组,其中发生显色反应的一组是蛋清稀释液和淀粉酶溶液
B. 第二步,第一步中未出现显色反应的两瓶溶液可以使用斐林试剂进行区分,实验时需要沸水浴加热,生成砖红色沉淀的是葡萄糖溶液,反之是淀粉溶液
C. 第三步,将淀粉溶液分别加入第一步中发生显色反应的两瓶溶液中,再次利用斐林试剂将两种溶液区分开
D. 斐林试剂的乙液和双缩脲试剂的B液是质量浓度不同的同种溶液
【答案】B
【解析】
【分析】生物大分子的检测方法:蛋白质与双缩脲试剂产生紫色反应;淀粉遇碘液变蓝;还原糖与斐林试剂在水浴加热的条件下产生砖红色沉淀;脂肪需要使用苏丹III(苏丹IV)染色,使用酒精洗去浮色以后在显微镜下观察,可以看到橘黄色(红色)的脂肪颗粒。
【详解】A、淀粉酶溶液和蛋清稀释液的主要成分是蛋白质,葡萄糖溶液和淀粉溶液的主要成分是糖类。第一步,将四种溶液区分为两组的是双缩脲试剂,发生显色反应的是蛋清稀释液和淀粉酶溶液,不发生显色反应的是葡萄糖溶液和淀粉溶液,A正确;
B、第二步,第一步中不发生显色反应的是葡萄糖溶液和淀粉溶液,葡萄糖具有还原性,而淀粉没有,故可用斐林试剂区分不发生显色反应的两瓶溶液,斐林试剂需要温水浴加热(50~65℃),并非沸水浴加热,B错误;
C、第三步,第一步中发生显色反应的那一组是蛋清稀释液和淀粉酶溶液,淀粉酶能将淀粉分解为麦芽糖,麦芽糖为还原糖,所以一段时间后,加入斐林试剂后出现砖红色沉淀的溶液是淀粉酶溶液,不出现砖红色沉淀的溶液是蛋清稀释液,C正确;
D、斐林试剂的乙液是质量浓度为0.05g/mL的CuSO4溶液,双缩脲试剂的B液是质量浓度为0.01g/mL的CuSO4溶液,D正确。
故选B。
7. 在秋冬季节,我国东北某品种冬小麦自由水和结合水的含量变化如图所示。下列叙述正确的是( )
A. ①的相对质量分数远远大于②,说明①是自由水,②是结合水
B. 随着时间进入冬季,①/②的比值逐渐升高,代表冬小麦的抗逆性逐渐降低
C. 冬小麦中的自由水同样承担着运输营养物质和代谢废物的功能
D. 结合水的存在形式主要是水与蛋白质、脂质等结合
【答案】C
【解析】
【分析】题图分析:9~12月温度降低,细胞中结合水含量升高,细胞抗逆性增强,因此①为结合水,②为自由水,含量下降,细胞新陈代谢降低。
【详解】A、9~12月温度降低,细胞中结合水含量升高,自由水含量降低,因此①为结合水,②为自由水,A错误;
B、①为结合水,②为自由水,①/②即结合水和自由水的比值逐渐升高,植物的抗逆性逐渐增强,B错误;
C、自由水是细胞内的良好溶剂,承担着运输营养物质和代谢废物的功能,C正确;
D、结合水是细胞结构的重要组成部分,结合水的存在形式主要是水与亲水性物质(如蛋白质、淀粉等)结合,而脂质不是亲水性物质,D错误。
故选C。
8. 糖类和脂肪都能作为人体运动时的能源物质,随运动强度的改变,人体内脂肪与糖类供能的比例也会发生变化,下列有关叙述正确的是( )
A. 人体脂肪含有大量不饱和脂肪酸,室温下呈固态
B. 若糖类和脂肪能够为运动中人体提供相同的能量,则脂肪分解的质量更多
C. 糖类是人体主要的能源物质,在供应充足的情况下,糖类可以大量转化为脂肪
D. 脂肪是人体良好的储能物质,能够在人体缺少糖类的时候,大量转化为糖类
【答案】C
【解析】
【分析】1.糖类分为单糖、二糖和多糖,二糖包括麦芽糖、蔗糖、乳糖,麦芽糖是由2分子葡萄糖形成的,蔗糖是由1分子葡萄糖和1分子果糖形成的,乳糖是由1分子葡萄糖和1分子半乳糖形成的;多糖包括淀粉、纤维素和糖原,淀粉是植物细胞的储能物质,糖原是动物细胞的储能物质,纤维素是植物细胞壁的组成成分;壳多糖又称几丁质,为N-乙酰葡萄糖胺通过β连接聚合而成的结构同多糖。广泛存在于甲壳类动物的外壳、昆虫的甲壳和真菌的胞壁中,也存在于一些绿藻中,主要是用来作为支撑身体骨架以及对身体起保护的作用。
2.脂质分为脂肪、磷脂和固醇,固醇包括胆固醇、性激素和维生素D,与糖类相比,脂肪分子中的氢含量多,氧含量少,氧化分解时产生的能量多,因此是良好的储能物质,磷脂双分子层构成生物膜的基本骨架,固醇中的胆固醇是动物细胞膜的重要组成成分,也参与脂质在血液中的运输。
【详解】A、人体脂肪含有的是饱和脂肪酸,室温下呈固态,A错误;
B、1g糖原氧化分解释放出约17kJ的能量,1g脂肪可以放出39kJ的能量,所以若糖类和脂肪能够为运动中的人体提供相同的能量,糖类分解的质量更多,B错误;
C、糖类是人体主要的能源物质,在供应充足的情况下,糖类可以大量转化为脂肪,但脂肪不能大量转化为糖类,C正确;
D、脂肪一般只能在糖类代谢发生障碍,引起供能不足时,才会分解供能,而且不能大量转化为糖类,D错误。
故选C。
9. 某非环状多肽,经测定其分子式是C25HxOyN5S2,该多肽上有一个二硫键(-S-S-是由两个-SH缩合而成),其它R基团没有参与反应。已知该多肽是由下列氨基酸中的某几种作为原料合成的。苯丙氨酸(C9H11NO2)、天冬氨酸(C4H7NO4)、丙氨酸(C3H7NO2)、亮氨酸(C6H13NO2)、半胱氨酸(C3H7NO2S)。下列有关该多肽的叙述,错误的是( )
A. 该多肽有四个肽键,为五肽化合物
B. 该多肽彻底水解后能产生4种氨基酸
C. 该多肽中氧原子数是8
D. 该多肽形成过程中相对分子质量减少了72
【答案】D
【解析】
【分析】氨基酸在核糖体中通过脱水缩合形成多肽链,而脱水缩合是指一个氨基酸分子的羧基(-COOH )和另一个氨基酸分子的氨基(-NH2)相连接,同时脱出一分子水的过程;连接两个氨基酸的化学键是肽键;氨基酸形成多肽过程中的相关计算:肽键数=脱去水分子数=氨基酸数-肽链数,氮原子数=肽键数+肽链数+R基上的氮原子数=各氨基酸中氮原子总数,氧原子数=肽键数+2×肽链数+R基上的氧原子数=各氨基酸中氧原子总数-脱去水分子数。
【详解】AC、通过题目分析,题中每一个氨基酸只含有一个氮,而非环状多肽C25HxOyN5S2含有5个氮,所以该多肽含量有5个氨基酸,由于该多肽含有2个S,而氨基酸中只有半胱氨酸(C3H7NO2S)含有S,所以有2个半胱氨酸(C3H7NO2S)。再根据C的数目总共是25个,根据题目所给的条件(该多肽是由下列氨基酸中的几种作为原料合成的),苯丙氨酸(C9H11NO2)、天冬氨酸(C4H7NO4)、丙氨酸(C3H7NO2)、亮氨酸(C6H13NO2)、半胱氨酸(C3H7NO2S),去掉2个半胱氨酸(C3H7NO2S)的6个碳,还有19个碳,有3个氨基酸。所以这3个氨基酸是苯丙氨酸(C9H11NO2)、天冬氨酸(C4H7NO4)、亮氨酸(C6H13NO2)。所以氢原子的总数是11+7+13+7+7-8(脱去水中的氢)-2(形成二硫键脱去的氢)=35,氧原子的总数是:2+4+2+2+2-4=8,该多肽由5个氨基酸脱水缩合形成的,为五肽化合物,有四个肽键,AC正确;
B、由A分析可知,该多肽由5个4种氨基酸组成,故彻底水解后能产生4种氨基酸,B正确;
D、该多肽在核糖体上形成,形成4个肽键,即脱去4个水分子,形成一个二硫键,脱去2个氢原子,故形成过程中相对分子质量减少了4×18+2=74,D错误。
故选D。
10. 在提取蛋白质A的过程中,β-巯基乙醇的使用浓度会直接影响蛋白质A的结构,当β-巯基乙醇的使用浓度过高时,蛋白质A的二硫键断裂(-S-S-被还原成-SH),肽链伸展。下列相关叙述错误的是()
A. 蛋白质A的功能与其空间结构的变化直接相关
B. 蛋白质A受到高浓度的β巯基乙醇影响后,其元素组成发生了改变
C. 蛋白质的空间结构被破坏后,仍然可以与双缩脲试剂反应呈现紫色
D. 用高浓度的β-巯基乙醇处理蛋白质A并不会改变该蛋白质的氨基酸序列
【答案】B
【解析】
【分析】蛋白质结构:(1)氨基酸→多肽:氨基酸分子互相结合的方式是:一个氨基酸分子的羧基(-COOH)和另一个氨基酸分子的氨基(—NH2)相连接,同时脱去一分子水,这种结合方式叫做脱水缩合。连接两个氨基酸分子的化学键(—NH—CO—)叫做肽键。由两个氨基酸分子缩合而成的化合物,叫做二肽。以此类推,由多个氨基酸分子缩合而成的,含有多个肽键的化合物,叫做多肽。多肽通常呈链状结构,叫做肽链。(2)多肽→蛋白质肽链盘曲、折叠,形成有一定空间结构的蛋白质分子。许多蛋白质分子含有几条肽链,它们通过一定的化学键互相结合在一起。这些肽链不呈直线,也不在同一个平面上,形成更为复杂的空间结构。
【详解】A、蛋白质的结构决定功能,蛋白质A的功能与其空间结构的变化直接相关,A正确;
B、蛋白质A受到高浓度的β巯基乙醇影响后,二硫键断裂等,但其元素组成不发生改变,B错误;
C、蛋白质的空间结构被破坏后,仍然具有肽键,可以与双缩脲试剂反应呈现紫色,C正确;
D、用高浓度的β-巯基乙醇处理蛋白质A,二硫键断裂等,不破坏肽键,并不会改变该蛋白质的氨基酸序列,D正确。
故选B。
11. 如图所示的图解表示构成细胞的元素、化合物及其作用,a、b、c、d、e代表不同的小分子物质,A、B、C、E代表不同的大分子物质,下列分析正确的是( )
A. 真核细胞细胞核内只含有E没有C,细胞质内含有C没有E
B. 构成E的脱氧核糖有4种
C. 在人体中,组成B的b有21种,其中有8种是人体细胞不能合成的
D. A是某种多糖,进入人体后,很难被消化
【答案】C
【解析】
【分析】题图分析,A是植物细胞的储能物质,且是大分子,A为淀粉,a是淀粉的基本组成单位葡萄糖;B的组成元素是C、H、O、N,C、E的组成元素是C、H、O、N、P,B、C组成核糖体,B是蛋白质,b是氨基酸;C是RNA,c是核糖核苷酸;E是DNA,e是脱氧核糖核苷酸;d具有促进性器官发育、激发并维持雄雌性动物第二性征的功能,d是性激素。真核细胞细胞核内存在DNA和RNA,细胞质中也存在DNA和RNA,A错误;构成DNA的脱氧核糖只有1种,B错误;
【详解】A、图中的C是组成核糖体的成分,代表的是RNA,E代表的是DNA,真核细胞细胞核内存在DNA和RNA,细胞质中也存在DNA和RNA,A错误;
B、E代表的是DNA,构成DNA的脱氧核糖只有1种,B错误;
C、核糖体的成分为RNA和蛋白质,故B为蛋白质。在人体中,组成蛋白质的氨基酸有21种,其中8种是人体细胞不能合成的,为必需氨基酸,C正确;
D、植物体内的储能物质是淀粉和脂肪,若A是某种多糖,则A是淀粉,淀粉能被人体消化,D错误。
故选C。
12. 细胞膜的流动镶嵌模型如图所示,下列叙述正确的是()
A. ①在细胞膜内外侧均匀分布,且与细胞识别有关
B. 生物膜功能的复杂程度主要与③有关
C. 质膜中②有运动性,④无运动性
D. ④有脂溶性和水溶性两部分,可能具有控制某些离子进出的功能
【答案】D
【解析】
【分析】对质膜的流动镶嵌模型分析可知,①是糖蛋白,②是磷脂分子,③胆固醇,④是蛋白质。
【详解】A、糖蛋白(①)分布在质膜的外侧,与细胞间的识别有关,A错误;
B、蛋白质是生命活动的主要承担者和体现者,细胞膜的功能复杂程度与细胞膜上蛋白质的种类和数量有关,生物膜功能的复杂程度主要与④蛋白质有关,B错误;
C、质膜中②磷脂分子都是可以运动的,绝大多数的④蛋白质是可以运动的,体现了细胞膜的流动性,C错误;
D、蛋白质(④)是贯穿蛋白,有脂溶性和水溶性两部分,作为载体时,可控制某些离子出入细胞,D正确。
故选D。
13. 为了探究清楚细胞膜的成分和结构,几代科学家进行了漫长的探索,在这个过程中,每一位科学家都在经历提出假说,假说被推翻,再提出假说的艰难旅程。下列说法正确的是( )
A. 尼科尔森大胆地提出了所有的细胞膜都是由蛋白质一脂质一蛋白质三层结构构成,他把细胞膜描述为静态的统一结构
B. 静态的统一结构无法解释变形虫的变形运动
C. 科学家们利用同位素标记技术证明了细胞膜具有流动性
D. 辛格和罗伯特森提出了为大多数人接受的流动镶嵌模型
【答案】B
【解析】
【分析】生物膜结构的探索历程:
19世纪末,欧文顿发现凡是可以溶于脂质的物质,比不能溶于脂质的物质更容易通过细胞膜进入细胞,于是他提出:膜是由脂质组成的。
20世纪初,科学家第一次将膜从哺乳动物的红细胞中分离出来,化学分析表明,膜的主要成分是脂质和蛋白质。
1925年,两位荷兰科学家用丙酮从人红细胞中提取脂质,在空气一水界面上铺展成单分子层,测得单分子层的面积恰为红细胞表面积的2倍。由此他们得出的结论是细胞膜中的脂质分子排列为连续的两层。
1959年,罗伯特森在电镜下看到了细胞膜清晰的暗一亮一暗的三层结构,并大胆地提出生物膜的模型是所有的生物膜都由蛋白质--脂质--蛋白质三层结构构成,电镜下看到的中间的亮层是脂质分子,两边的暗层是蛋白质分子,他把生物膜描述为静态的统一结构。
1970年,科学家用荧光标记的小鼠细胞和人细胞融合的实验,以及相关的其他实验证据表明细胞膜具有流动性。
1972年,桑格和尼克森提出的为流动镶嵌模型大多数人所接受。
【详解】A、罗伯特森大胆地提出了所有的细胞膜都是由蛋白质一脂质一蛋白质三层结构构成,他把细胞膜描述为静态的统一结构,A错误;
B、静态的统一结构无法解释细胞的生长和变形虫的变形运动等细胞的复杂功能,B正确;
C、科学家们利用荧光标记技术证明了细胞膜具有流动性,C错误;
D、辛格和尼科尔森提出了为大多数人接受的流动镶嵌模型,该模型能很好解释细胞的生长和分裂等现象,D错误。
故选B。
14. 在生物体中,细胞间的信息传递是细胞生长、增殖、分化、凋亡等生命活动正常进行的条件之一,而分泌蛋白是实现某些细胞间信息传递的重要环节。多数分泌蛋白含有信号肽序列,分泌蛋白通过内质网——高尔基体途径分泌到细胞外,被称为经典分泌途径,但研究表明,真核生物中少数分泌蛋白并不依赖内质网——高尔基体途径,称为非经典分泌途径(如图)。下列相关叙述错误的是( )
A. 两种途径分泌的蛋白质均在核糖体上合成,少数蛋白质没有信号肽序列
B. 蛋白质的经典分泌途径与非经典分泌途径都伴随着生物膜的转化,体现了膜的流动性
C. 不是所有细胞都具备如图所示的4种非经典分泌途径
D. 非经典分泌途径的存在对经典分泌途径是一种必要和有益的补充
【答案】B
【解析】
【分析】分泌蛋白的合成、加工和运输过程:最初是在内质网上的核糖体中由氨基酸形成肽链,肽链进入内质网进行加工,形成有一定空间结构的蛋白质,在到高尔基体,高尔基体对其进行进一步加工,然后形成囊泡分泌到细胞外。该过程消耗的能量主要由线粒体提供。
【详解】A、核糖体是合成蛋白质的场所,通过经典分泌途径和非经典分泌途径分泌的蛋白质都是在核糖体上合成的,非经典分泌途径分泌的蛋白质的肽链中没有信号肽序列,不能引导蛋白质进入内质网,A正确;
B、由题图可知,非经典分泌途径中的方式b直接跨膜,没有生物膜的转化,B错误;
C、非经典分泌是经典分泌的补充,存在于真核细胞内,不是所有细胞都具有如图所示的4种非经典分泌途径,如原核细胞没有,C正确;
D、非经典分泌是一种不同于经典分泌的方式,是经典分泌的必要和有益补充,D正确。
故选B。
15. 下面甲~丁是几种细胞器的结构示意图,下列相关叙述正确的是()
A. 甲只分布于各种高等动物细胞中,与细胞的有丝分裂有关
B. 支原体生命活动所需的能量约95%来自乙
C. 乙、丙的内膜和外膜与小肠黏膜等都属于细胞的生物膜系统
D. 丁可以外连细胞膜内连核膜,有利于细胞内物质的运输
【答案】D
【解析】
【分析】细胞膜、细胞核膜以及细胞器膜等结构,共构成生物膜系统。这些生物膜的组成成分和结构很相似,在结构和功能上紧密联系,进一步体现了细胞内各种结构之间的协调配合。
题图分析,图甲为中心体,图乙为线粒体,图丙为叶绿体,图丁为内质网。
【详解】A、甲表示中心体,分布于高等动物细胞中,也可分布于一些低等植物细胞中,与细胞的有丝分裂有关,A错误;
B、乙为线粒体,支原体为原核生物,细胞中无线粒体,B错误;
C、乙为线粒体,丙为叶绿体,其外膜和内膜属于生物膜系统,小肠黏膜不是细胞内的膜,不属于细胞的生物膜系统,C错误;
D、丁表示内质网,可以外连细胞膜内连核膜,使细胞质和核内物质的联系更为紧密,有利于细胞内物质的运输,D正确。
故选D。
二、非选择题:本题共5小题,共55分。
16. 如图为人们常见的四种单细胞生物示意图,根据已学知识,回答下列问题:
(1)图中四种单细胞生物中________________属于真核生物,原核细胞和真核细胞具有相似的细胞膜和细胞质,都以DNA作为遗传物质,体现了原核细胞与真核细胞在结构组成上具有________________。
(2)图中大肠杆菌细胞的③表示________________,④表示________________。
(3)变形虫和衣藻体内具有伸缩泡,与酵母菌体内________________的结构与功能类似,具有调节细胞内环境的作用。
(4)图中能进行光合作用的是________________,能完成此生理过程是因为其细胞内含有________________。湖泊水体被污染,出现富营养化现象时,湖中蓝细菌会大量繁殖,形成水华,它与图中衣藻的最大区别是________________。
(5)从生命系统的结构层次上看,在一条河流里,全部衣藻构成________________,大肠杆菌、酵母菌、变形虫和衣藻等全部生物构成________________,整条小河构成________________。
【答案】(1) ①. 酵母菌、变形虫和衣藻 ②. 统一性
(2) ①. 拟核 ②. 核糖体
(3)液泡(4) ①. 衣藻 ②. 叶绿体 ③. 无以核膜为界限的细胞核
(5) ①. 种群 ②. 群落 ③. 生态系统
【解析】
【分析】由原核细胞构成的生物叫原核生物,由真核细胞构成的生物叫真核生物;原核细胞与真核细胞相比,最大的区别是原核细胞没有被核膜包被的成形的细胞核,没有核膜、核仁和染色体,原核细胞只有核糖体一种细胞器,但原核生物含有细胞膜、细胞质等结构,也含有核酸和蛋白质等物质。
【小问1详解】
图中四种单细胞生物中酵母菌、变形虫和衣藻属于真核生物,原核细胞和真核细胞具有相似的细胞膜和细胞质,都以DNA作为遗传物质,体现了原核细胞与真核细胞在结构组成上具有统一性。
【小问2详解】
图中大肠杆菌细胞的③表示拟核,④表示核糖体,为原核生物。
【小问3详解】
变形虫体内具有伸缩泡,与酵母菌和衣藻内液泡的结构与功能类似,具有调节细胞内环境的作用。
【小问4详解】
图中衣藻能进行光合作用,其光合作用的进行依赖的是细胞中的叶绿体结构。湖泊水体被污染,出现富营养化现象时,湖中蓝细菌会大量繁殖,形成水华,蓝细菌细胞中没有核膜包被的细胞核,为原核细胞,它与图中衣藻的最大区别是无核膜包被的细胞核。
【小问5详解】
从生命系统的结构层次上看,在一条河流里,全部衣藻构成种群,大肠杆菌、酵母菌、变形虫和衣藻等全部生物构成群落,整条小河包括了其中的生物和无机环境,因而构成的是生态系统。
17. 科学家研究发现,水熊虫是迄今为止发现的生命力最为顽强的动物。水熊虫对不良环境有极强的抵抗力,当环境恶化时,水熊虫处于一种假死状态,代谢率几乎降到零,甚至能耐受-273℃冰冻数小时,直到环境改善为止。据研究,水熊虫进入假死状态时,它们的体内会产生大量由两个葡萄糖分子组成的海藻糖。回答下列问题:
(1)海藻糖是由________________元素组成的,为了探究它是否为还原糖,直接在海藻糖溶液中加入斐林试剂,但没有发生相应的颜色反应,能否说明海藻糖为非还原糖?________________为什么?________________。
(2)有人认为“海藻糖可以保护细胞,使细胞免受低温造成的损伤”。请设计实验方案,用于探究此假设是否成立。
①为了确保实验的科学性和准确性,从化学组成及生理功能看,实验材料应选择________________的动物细胞。
A.含有海藻糖B.不含海藻糖C.能够合成海藻糖D.不能合成海藻糖
②完善实验方案:
I.取适量步骤①中选择的动物细胞,等分成甲、乙两组;
Ⅱ.甲组添加适量含海藻糖的细胞培养液,乙组添加等量________________的细胞培养液;
Ⅲ.两组均控制在________________条件下数小时;
IV.观察甲、乙两组细胞的存活率。
③预期结果及结论:
若________________,则假设成立,海藻糖可以保护组织细胞,使其免受低温造成的损伤;
若________________,则假设不成立。
【答案】17. ①. C、H、O ②. 不能 ③. 因为没有水浴加热
18. ①. BD ②. 不含海藻糖 ③. 相同的低温 ④. 甲组细胞的存活率显著大于乙组 ⑤. 甲、乙两组细胞的存活率都很低(或基本相等)
【解析】
【分析】糖类分为单糖、二糖和多糖,二糖包括麦芽糖、蔗糖、乳糖,麦芽糖是由2分子葡萄糖形成的,蔗糖是由1分子葡萄糖和1分子果糖形成的,乳糖是由1分子葡萄糖和1分子半乳糖形成的;多糖包括淀粉、纤维素和糖原,淀粉是植物细胞的储能物质,糖原是动物细胞的储能物质,纤维素是植物细胞壁的组成成分。
【小问1详解】
海藻糖是一种二糖,其组成元素为C、H、O;检测还原糖常用的试剂是斐林试剂,该试剂检测时需要水浴加热,因此若在海藻糖溶液中加入该试剂没有发生相应的颜色反应,并不能说明海藻糖为非还原糖。
【小问2详解】
该实验的目的是探究海藻糖对普通哺乳动物组织细胞是否也具有抵抗低温,防止因低温而造成的损伤的作用,实验的自变量是细胞培养液中是否含有海藻糖,因变量是低温条件下细胞的活性,因此为了消除细胞自身产生海藻糖对实验结果的影响,选用的作为实验材料的细胞应该不含也不能合成海藻糖,BD正确。
故选BD。
按照实验设计的单一变量原则和对照原则,实验步骤如下:
I.取适量步骤①中选择的动物细胞,等分成甲、乙两组;
Ⅱ.给与不同处理:向甲组中添加含海藻糖的细胞培养液,向乙组中添加等量的不含海藻糖的细胞培养液;
Ⅲ.将甲、乙两组细胞均控制在相同的低温的条件下数小时;
IV.观察并记录两组细胞的生活状况。可能的结果及结论是:
若甲组细胞的存活率显著大于乙组,则说明该海藻糖在低温下对普通哺乳动物组织细胞具有保护作用;
若甲、乙两组细胞的存活率都很低,说明海藻糖对于普通哺乳动物组织细胞不具有使组织细胞避免因低温而造成的损伤的作用。
18. 痛风又名高尿酸血症,是嘌呤代谢紊乱而导致人体内尿酸(以尿酸盐存在)生成、重吸收(肾小管上皮细胞膜上有尿酸盐转运蛋白URAT1)与排泄之间的动态失衡引起的代谢性疾病。嘌呤在肝脏中被代谢转化为尿酸进入内环境,尿酸主要通过肾脏排泄,其次是通过消化道排出,当人体尿酸生成过多,或通过肾脏排出尿酸出现障碍,可导致痛风。
(1)人体代谢产生的嘌呤主要来源于____等生物大分子的分解。高尿酸血症患者缺乏尿酸氧化酶,导致嘌呤分解产生尿酸无法被氧化从而使血液中尿酸含量升高,与尿酸氧化酶的形成有关的RNA有_____。
(2)研究发现天然化合物F和碱性水都有降尿酸的作用,实验结果如下表(组A和组B为正常鼠,组C~F采用组B得到的模型鼠)。
①据表分析与对照组A相比,模型组B的自变量是_______。根据URAT1检测结果,推测C组降低大鼠血清尿酸盐含量的原因可能是________。
②分析D、E和F三组的结果,得出结论:_______。
(3)除人和猿类外,其他哺乳动物的尿酸可在尿酸氧化酶(氧嗪酸是一种尿酸氧化酶抑制剂)的催化下生成更容易排出体外的尿囊素。研究人员分三组(A组为对照组)进行相关实验并测定血清中的尿酸、肌酐(一种反映肾功能的代谢废物)等指标如下图。
根据实验结果分析,氧嗪酸有助于建立高尿酸血症大鼠模型,其导致大鼠血尿酸水平升高机制是_____;腺嘌呤也能导致大鼠的血清尿酸水平升高,根据上述实验结果分析,其原因可能是腺嘌呤灌胃处理使大鼠___________受损,尿酸排泄减少,从而使血尿酸水平升高。
【答案】(1) ①. 核酸 ②. mRNA、tRNA、rRNA
(2) ①. 有无尿酸氧化酶抑制剂 ②. 减少肾小管上皮细胞尿酸盐转运蛋白的量 ③. 在一定范围内,随饮用水pH的升高对降血清尿酸的作用更显著
(3) ①. 氧嗪酸抑制了尿酸氧化酶的活性导致尿酸转化为尿囊素减少,使血尿酸水平升高 ②. 肾功能
【解析】
【分析】DNA和RNA中含有腺嘌呤和鸟嘌呤,高尿酸患者应减少高嘌呤食物摄入,高尿酸血症可导致尿酸盐结晶沉积于肾脏引起痛风,最终引起肾功能衰竭。
【小问1详解】
嘌呤是核酸的组成成分,来自于核酸的初步水解;尿酸氧化酶是蛋白质,其合成需要mRNA做模板,tRNA运输氨基酸,rRNA构成核糖体作为合成场所。
【小问2详解】
①据表分析与对照组A相比,组B的自变量是有无尿酸氧化酶抑制剂。据表可知灌服化合物F组的URAT1相对含量比模型组B低,说明化合物F可以通过降低肾小管上皮细胞膜上尿酸盐转运蛋白URAT1相对含量来减少回收,从而使血清尿酸含量降低。
②从D、E和F三组的结果可知饮用一定范围pH的水,随着pH的升高对降血清尿酸的作用更显著。
【小问3详解】
实验中实验组中的氧嗪酸、腺嘌呤均溶解在羧甲基纤维素钠溶液中,因此A组为对照组,目的是排除羧甲基纤维素钠溶液对实验结果的影响。实验结果表明氧嗪酸与腺嘌呤相比,建立了更加稳定的高尿酸血症大鼠模型,从表中数据分析B组大鼠10天测得的尿酸水平与对照组相比显著升高,此时肌酐水平与对照组相比基本不变,20天测得的肌酐水平出现升高,说明氧嗪酸先导致尿酸水平升高,进而影响肾功能,因此氧嗪酸做为一种尿酸酶抑制剂,抑制了尿酸酶的活性,导致尿酸转化为尿囊素减少,使血尿酸水平升高。从表中数据分析,C组大鼠10天测得的尿酸水平与对照组相比基本不变,此时肌酐水平与对照组相比显著升高,20天测得的尿酸水平才出现升高,说明腺嘌呤先引起肾脏损伤,进而引起尿酸水平升高。因此腺嘌呤灌胃处理导致大鼠肾脏损伤,尿酸排泄减少,从而使血尿酸水平升高。
19. 当哺乳动物成熟红细胞破裂时,仍然保持原本的基本形状和大小,这种结构称为红细胞影。研究人员用不同的试剂分别处理红细胞影,结果如下表(“+”表示有,“-”表示无)。请回答下列问题:
(1)膜上有多种蛋白质,其中B蛋白与多糖结合,主要与细胞膜的______________功能有关。
(2)在制备细胞膜时,将红细胞置于__________中,使细胞膜破裂释放出内容物。由表中结果推测,对维持红细胞影的形状起重要作用的蛋白质是__________、___________。
(3)研究发现,红细胞膜上胆固醇含量与动脉粥样硬化(As)斑块的形成密切相关。成熟红细胞不具有合成脂质的细胞器,其细胞膜上的脂类物质可来自血浆。当血浆中胆固醇浓度升高时,会导致更多的胆固醇插入__________,细胞膜流动性____________(填“降低”或“增强”),变得刚硬易破,红细胞破裂导致胆固醇沉积,加速了As斑块的生长。
【答案】19. 信息交流
20. ①. 蒸馏水(或低渗溶液) ②. E ③. F
21. ①. 红细胞膜上 ②. 降低
【解析】
【分析】1、生物膜流动镶嵌模型:(1)磷脂双分子层构成膜的基本支架,这个支架是可以流动的。(2)蛋白质分子有的镶嵌在磷脂双分子层表面,有的部分或全部嵌入磷脂双分子层中,有的横跨整个磷脂双分子层.大多数蛋白质也是可以流动的。(3)在细胞膜的外表,少数糖类与蛋白质结合形成糖蛋白。除糖蛋白外,细胞膜表面还有糖类与脂质结合形成糖脂。
2、细胞膜的结构特点:具有流动性(膜的结构成分不是静止的,而是动态的)。
3、细胞膜的功能特点:具有选择透过性(可以让水分子自由通过,细胞要选择吸收的离子和小分子也可以通过,而其他的离子、小分子和大分子则不能通过)。
【小问1详解】
磷脂双分子层构成细胞膜的基本支架,膜上有多种蛋白质,其中B蛋白和多糖结合形成糖蛋白,具有识别的作用,与细胞膜的信息交流功能有关。
【小问2详解】
在制备细胞膜时,将红细胞置于蒸馏水、清水(或低渗溶液)中,使细胞膜破裂释放出内容物。由表中结果可知,试剂甲处理后由于缺少E、F蛋白质,红细胞影变得不规则,因此判断E、F对维持红细胞影的形状起重要作用。
【小问3详解】
脂质在内质网上合成,哺乳动物成熟红细胞不具有内质网,当血浆中胆固醇浓度升高时,会导致更多的胆固醇插入到红细胞膜上,细胞膜流动性降低。
20. 细胞内的各种生物膜在结构上既有明确的分工,又有紧密的联系。结合下面关于溶酶体发生过程和“消化”功能的示意图,回答下列问题:
(1)b是刚形成的溶酶体,它来源于细胞器a,e是包裹着衰老细胞器d的小泡,而e的膜来源于细胞器c,由图示可判断a、c、d分别是________________、________________、________________。溶酶体可以分解衰老、损伤的细胞器,以保持细胞功能的稳定,是因为溶酶体内部含有________________,这些能够分解其他细胞器的物质是在________________上合成的。
(2)c存在两种类型,分别是________________和________________,其主要的区别是________________,c除了是蛋白质的合成、加工场所和运输通道,还与________________(大分子)的合成有关。
(3)f表示b与e正在融合,这种融合过程反映了生物膜在结构上具有________________特点。
(4)细胞器a、b、c、d膜结构的主要成分是________________、________________等。
(5)_______________、________________、________________等结构,共同构成细胞的生物膜系统。生物膜的研究具有广泛的应用价值,如可以模拟细胞膜________________的功能对海水进行淡化处理。
【答案】(1) ①. 高尔基体 ②. 内质网 ③. 线粒体 ④. 多种水解酶 ⑤. 核糖体
(2) ①. 光面内质网 ②. 粗面内质网 ③. 有无核糖体的附着 ④. 脂质
(3)一定的流动性(4) ①. 脂质(磷脂) ②. 蛋白质
(5) ①. 细胞器膜 ②. 核膜 ③. 细胞膜 ④. 控制物质出入细胞
【解析】
【分析】题图分析:a是高尔基体;b是溶酶体;c是内质网;d是线粒体;e表示膜包裹的衰老细胞器线粒体,f表示b与e正在融合,g表示消化过程。
【小问1详解】
b是刚形成的溶酶体,它来源于细胞器a高尔基体,e是包裹着衰老细胞器d线粒体的小泡,而e的膜来源于细胞器c内质网,由图示可判断a、c、d分别是高尔基体、溶酶体、内质网和线粒体。溶酶体可以分解衰老、损伤的细胞器,以保持细胞功能的稳定,是因为溶酶体内部含有多种水解酶,是细胞中的消化车间,这些水解酶的化学本质是蛋白质,因而是在核糖体上合成的。
【小问2详解】
c表示内质网,存在两种类型,分别是粗面内质网和光光面内质网,二者的主要区别是有无核糖体的附着,其中粗面内质网上有核糖体附着,c除了是蛋白质的合成、加工场所和运输通道,还与脂质的合成有关,是细胞中大分子物质运输的通道。
【小问3详解】
f表示b与e正在融合,这种融合依赖膜的流动性实现,因此该过程反映了生物膜在结构上具有一定流动性特点。
【小问4详解】
细胞器a、b、c、d膜结构的主要成分是磷脂和蛋白质,其中50%以上为磷脂。
【小问5详解】
组别及处理检测指标
对照组A
模型组B
C组
D组
E组
F组
灌服生理盐水
灌服尿酸氧化酶抑制剂
灌服化合物F
饮用pH为7.0的水
饮用pH为8.2的水
饮用pH为9.3的水
血清尿酸含量(mg/dl)
1.2
6.5
3.4
6.4
4.5
3.6
URAT1相对含量
0.6
0.8
0.57
/
/
/
实验处理
蛋白质种类
处理后红细胞影的形状
A
B
C
D
E
F
试剂甲处理后
+
+
+
+
-
-
变得不规则
试剂乙处理后
-
-
+
+
+
+
还能保持
相关试卷
这是一份安徽省阜阳市2023_2024学年高二生物上学期期中试题含解析,共24页。试卷主要包含了本试卷分选择题和非选择题两部分,本卷命题范围等内容,欢迎下载使用。
这是一份安徽省阜阳市2023_2024学年高一生物上学期12月二调期中考试含解析,共10页。试卷主要包含了本试卷分选择题和非选择题两部分,本卷命题范围等内容,欢迎下载使用。
这是一份安徽省阜阳市2023_2024学年高二生物上学期12月二调期中试题含解析,共13页。试卷主要包含了本试卷分选择题和非选择题两部分,本卷命题范围等内容,欢迎下载使用。
