广东省建文教育集团两学部2024-2025学年高三上学期1月第一次模拟考试生物试题
展开
这是一份广东省建文教育集团两学部2024-2025学年高三上学期1月第一次模拟考试生物试题,共8页。试卷主要包含了单选题,非选择题,未知等内容,欢迎下载使用。
一、单选题
1.中国二氧化碳排放力争于2030年前实现碳达峰,努力争取2060年前实现碳中和。为实现上述目标,不应采取的措施是( )
A.发展清洁能源B.焚烧生活垃圾
C.倡导公共交通出行D.开展植树造林
2.下列广告语在科学性上没有错误的是
A.XX牌八宝粥由桂圆、红豆、糯米等精制成,不含糖,适合糖尿病人食用
B.服用鱼肝油(富含维生素D)有助于您的宝宝骨骼健康,促进骨骼发育
C.请放心饮用XX系列饮料,该饮料绝对不含任何化学物质
D.这种口服液含有丰富的N、P、Zn等微量元素
3.如图表示蛙的受精卵发育至囊胚过程中的某一变化,若横坐标表示时间,则纵坐标可表示( )
A.有机物总量
B.每个细胞DNA含量
C.所有细胞体积之和
D.所有细胞表面积总和与体积总和的比值
4.下列关于生物群落结构及演替的叙述,错误的是( )
A.决定海洋垂直结构和水平结构的影响因素有所不同
B.群落的物种组成随季节的变化而存在一定差异
C.群落演替就是简单低等生物演变成复杂高等生物的过程
D.群落进行演替的标志之一是群落中发生优势物种的改变
5.植物生长素的研究始于植物向光性机理的研究,历经许多科学家坚持不懈的努力,终于在1936年被发现。下列有关叙述正确的是( )
A.达尔文发现胚芽鞘尖端是产生生长素的部位
B.拜尔发现单侧光照射引起生长素在下部分布不均匀
C.温特从胚芽鞘中提取出生长素,并证明其是吲哚乙酸
D.科学家首先从人尿中分离出与生长素作用相同的化学物质——吲哚乙酸,生长素在人体内不能被利用
6.如图为植物组织培养过程示意图。下列说法错误的是( )
A.图中a代表再分化,即已分化的细胞失去其特有的结构和功能转变成未分化的细胞
B.诱导生芽和生根所需的植物激素的浓度和比例有差异,图中b、c过程均需更换培养基
C.图中a过程一般不需要光照,而后续过程一般需给予适当的光照
D.若锥形瓶A中用的是植物的花药(或花粉),经图示过程可以获得单倍体幼苗
7.下列关于蛋白质、DNA和生物进化证据的叙述,不正确的是( )
A.蛋白质和DNA都是大分子物质,都可以为研究生物进化提供证据
B.蛋白质和DNA都是遗传信息的贮存者,所以可以通过比较不同生物的蛋白质和DNA来确定不同生物的亲缘关系远近
C.通过比较蛋白质中的氨基酸差异程度可以得知相关DNA片段中遗传信息的差异程度
D.两种生物的共同祖先生活的年代距今越远,这两种生物的蛋白质和DNA的差异可能就越大
8.ATP是细胞中的直接能源物质,下列叙述正确的是( )
A.ATP中的能量均来自于细胞呼吸释放的能量
B.ATP—ADP循环使得细胞储存了大量的ATP
C.ATP水解形成ADP时释放能量和磷酸基团
D.ATP分子中的磷酸基团不易脱离
9.三糖铁(TSI) 培养基含有牛肉膏、蛋白胨、蔗糖、乳糖、微量葡萄糖、硫酸亚铁、氯化钠、酚红、琼脂等成分,可根据观察单一细菌对三种糖的分解能力及是否产生硫化氢,来鉴别细菌的种类。三糖铁(TSI)琼脂试验方法是:使用笔直的接种针挑取待测菌落,将接种针平稳刺入三糖铁固体斜面培养基内,然后沿原穿刺途径慢慢抽出接种针,最后在斜面上进行“之”字划线,36°C下培养18~24h,观察实验结果。酚红在酸性条件下显黄色,在碱性条件下显红色。细菌产生的硫化氢与铁盐反应生成黑色沉淀。下列叙述错误的是( )
A.穿刺或划线的目的是为了将纯培养物进行二次传代培养,须严格控制交叉污染
B.若培养基出现黑色沉淀,可推测该细菌能够分解牛肉膏、蛋白胨
C.若细菌能分解乳糖而产酸、产CO2,推测斜面为黄色、底层为红色且有气泡
D.若底层呈黄色、斜面先呈黄色后变红,推测细菌可能只分解葡萄糖
10.下列有关免疫的叙述,正确的是()
A.吞噬细胞只能参与非特异性免疫
B.T细胞分泌的淋巴因子,可导致靶细胞裂解,该过程属于细胞凋亡
C.体液中的溶菌酶清除细菌属于非特异性免疫的第二道防线
D.免疫活性物质都是由淋巴细胞产生的,并且都具有特异性
11.在自然条件下,二倍体植物(2n=4)形成四倍体植物的过程如图所示。下列有关叙述错误的是( )
A.减数分裂失败可能发生在减数分裂Ⅱ
B.二倍体植物与四倍体植物杂交的后代不可育
C.图示四倍体植物的形成是染色体加倍的结果
D.若要测定图示四倍体植物的基因组DNA序列,则需测4条染色体上的DNA序列
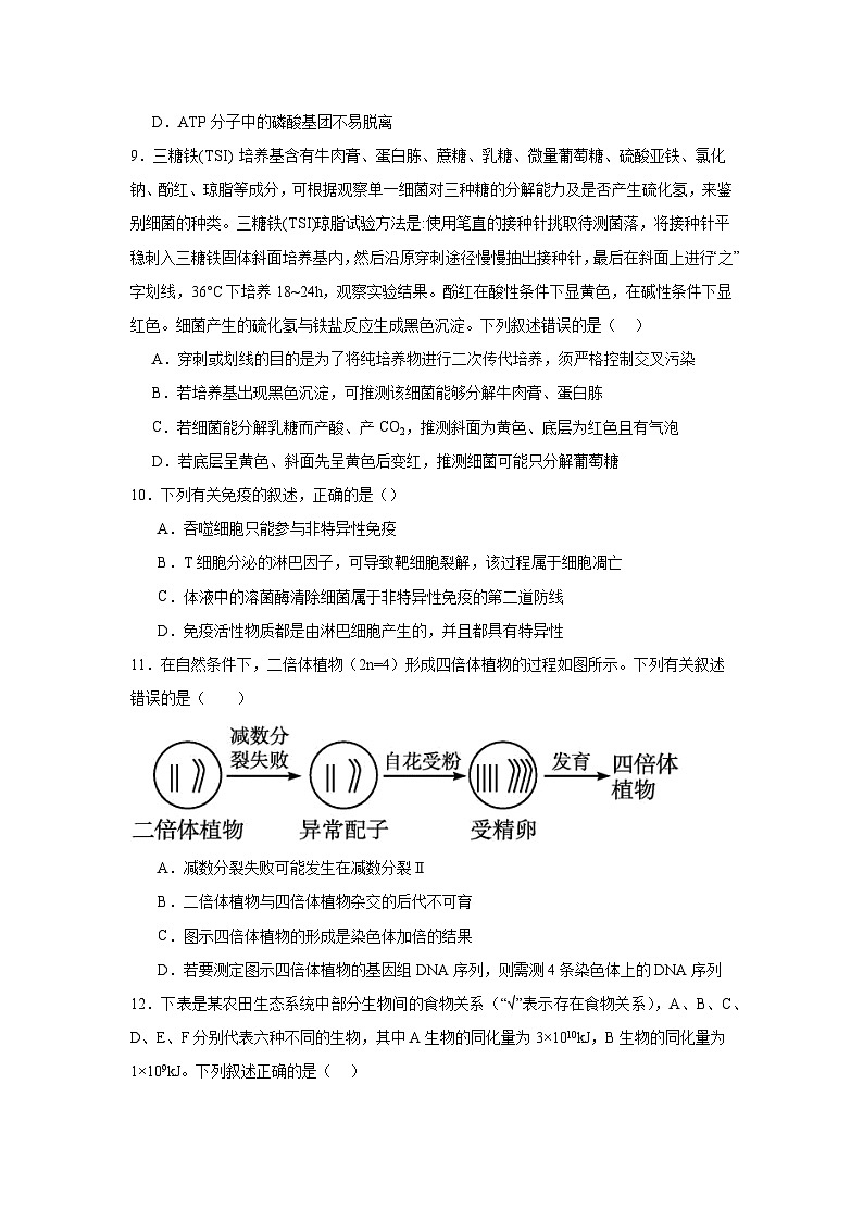
12.下表是某农田生态系统中部分生物间的食物关系(“√”表示存在食物关系),A、B、C、D、E、F分别代表六种不同的生物,其中A生物的同化量为3×1010kJ,B生物的同化量为1×109kJ。下列叙述正确的是( )
A.该农田生态系统有三条食物链,生物F属于第二、三、四营养级
B.理论上F的同化量最多为4×108kJ
C.表中的六种生物共同构成了该农田的生物群落
D.该农田生态系统在能量上需要源源不断地输入太阳能,在物质上能实现自给自足
13.将某动物细胞破碎后用差速离心法分离出三种细胞器,分别测定细胞器上三种有机物的含量如下图所示,以下叙述正确的是( )
A.甲是进行光合作用的场所
B.乙只含有蛋白质和脂质,可能是与分泌蛋白质运输相关的细胞器
C.甲和丙中核酸都包括DNA和RNA
D.乳酸菌细胞与此细胞共有的细胞器可能有乙和丙
14.下列关于光调控植物生长发育的反应机理的说法,错误的是( )
A.光敏色素就是光合色素
B.光敏色素是植物具有的接收光信号的一种蛋白质分子
C.光敏色素主要吸收红光和远红光
D.光通过影响光敏色素的结构影响特定基因的表达
15.如图是利用基因工程培育抗虫植物的示意图。以下相关叙述,正确的是( )
A.①、②的操作中需要使用限制酶和DNA聚合酶参与
B.③→④过程利用了膜的结构特性,重组Ti质粒整合到④的染色体上
C.一般情况下⑤只要表现出抗虫性状,就表明植株发生了可遗传变异
D.④的染色体上若含有抗虫基因,则⑤就表现出抗虫性状
二、未知
16.下列关于人类遗传病的相关叙述,正确的是( )
A.遗传病都是先天性疾病
B.多基因遗传病在群体中的发病率较高
C.某遗传病患者的双亲一定会患该遗传病
D.遗传病是由于孕妇服用了有致畸作用的药物引起的
三、非选择题
17.妊娠期糖尿病对母亲和胎儿的巨大危害已引起人们的高度重视,其预防、诊断及治疗已成为当今研究的热点。请分析以下材料并回答问题:
材料一:“性激素结合球蛋白”(SHBG) 是由肝脏合成并分泌的一种糖蛋白,能特异性结合并转运性激素。
材料二:胰岛素抵抗是指胰岛素含量正常而靶器官对其敏感性低于正常的一种状态,这是妊娠期正常的生理性抵抗。此现象随孕周增加而加重,为代偿下降的胰岛素敏感性,其分泌量也相应增加(用“→”表示)。尽管所有孕妇在妊娠期都有上述调节过程,但少数人却发生胰岛B细胞分泌功能衰竭而使血糖升高,导致妊娠期糖尿病发生。
(1)性激素在内质网合成后出细胞方式是 。
(2)图中器官甲是 ;“器官甲→垂体→器官乙→雌激素”的过程体现了激素分泌的 调节。
(3)雌激素水平升高使胰岛素靶器官对胰岛素敏感性下降,表现为组织细胞摄取利用葡萄糖的量 (“增加”或“减少”),对肝脏中糖原分解为葡萄糖的抑制 (“增强”或“减弱”)。SHBG的分泌过程中,雌激素与胰岛素表现为 作用。
(4)为更好地研究激素的作用机理,现利用细胞体外培养的方法验证胰岛A细胞的分泌物能促进胰岛B细胞分泌胰岛素,实验方案如下:
①用高糖培养液培养胰岛A细胞,一段时间后过滤得到细胞和滤液;
②用含滤液的培养液培养胰岛B细胞,一段时间后测定培养液中胰岛素的含量。
请指出上述方案中的错误: 。
四、未知
18.下图表示基因的表达的两个过程。据图回答下列问题:
(1)图a所示的过程是 ,进行该过程的主要场所是 ,所需原料是 ,产物是 。
(2)图a中①表示 ,②表示 。
(3)图b所示的过程是 ,产物是 。
(4)用流程图表示图a和图b遗传信息的流动方向:
五、非选择题
19.科研人员利用人工气候箱,以某品种草莓为材料,研究环境因素对其叶绿素含量和净光合速率的影响,定期对叶片进行测定,结果见图1、图2。回答下列问题:
(1)分离草莓叶肉细胞中的光合色素需要用到的试剂为 ,层析后的滤纸条上色素带颜色为 的是叶绿素a,该色素分布的部位进行光合作用相关反应时需要暗反应提供的原料是 。
(2)由图1、2可知,相对于低温处理,在低温弱光处理下,净光合速率下降得更明显,主要是因为 。12-18d之间,对照组净光合速率下降,可能的内部因素为 。
(3)如图3所示,在植物体内,制造并输出有机物的组织器官被称为“源”,接纳有机物用于生长或贮藏的组织器官被称为“库”。若要验证“源”、“库”之间存在上述物质代谢关系,可以使用14CO2饲喂草莓叶片,检测 。
(4)光合产物从“源”向“库”主要以 形式运输,若该过程受阻会导致叶绿体中的淀粉积累,进一步会导致 膜结构被破坏,从而直接影响光反应的进行。
20.饲料是畜牧业发展的重要保证,常规模式下,提高畜牧产量会消耗大量的粮食。入侵生物水葫芦生长迅速、营养成分丰富。开发水葫芦等非常规饲料可以改善畜牧业的饲料结构,缓解粮食紧缺问题。
回答下列问题:
(1)水葫芦原产于南美洲,引入我国后由于缺乏 ,容易形成单一的优势种,影响其他水生生物的生长。为了治理水葫芦入侵问题,首先需要从 (答2点即可)等方面对水葫芦的生态位进行研究。
(2)广东某养猪场另辟蹊径,将猪场排出的肥水(即:猪的粪水)用渠道引流进种植水葫芦的池塘,再采收长出的水葫芦,搭配豆渣和酒糟制成饲料,用于生猪养殖。分析该养殖模式的优点有 (答2点即可)。该池塘不能含有重金属污染物,原因是 。
(3)上述种植水葫芦的池塘有时会出现水体发黑发臭的现象,此时,农场主可通过清除淤泥的方式,来移除池塘中富营养化沉积物和有毒物质,改善水生生物的生存环境,这种做法遵循了生态工程的 原理。生态工程是以生态系统的 为基础,遵循生态学的基本原理,形成的一类少消耗、多效益、可持续的工程体系。
21.紫杉醇是目前最好的抗肿瘤药物之一,但其药源植物红豆杉十分稀缺。利用红豆杉细胞培养生产紫杉醇是解决紫杉醇药源紧缺问题的有效途径之一,但大多数红豆杉细胞培养物的紫杉醇产量较低,仍不足以进行工业化应用。超表达紫杉醇合成关键酶基因是提高红豆杉细胞紫杉醇产量的有效方法。回答下列问题:
(1)Bapt基因是紫杉醇合成关键酶基因之一,可用红豆杉细胞中的相关mRNA通过 过程得到cDNA,然后用 技术对cDNA进行扩增。扩增过程中,加热使DNA解链后再将温度降低的目的是 。
(2)若欲将超表达Bapt基因(Bapt基因与强启动子的结合物)导入到红豆杉细胞的染色体的DNA上,一般可使用 法,在构建超表达Bapi基因载体的时候,可将超表达Bapt基因插入到 上。
(3)可通过DNA分子杂交技术检测红豆杉细胞中 (填“Bapt基因”或“强启动子”)的有无,从而确定超表达载体是否导入,原因是 。为检验最终的实验目的是否达到,还应检测红豆杉细胞培养物中的 。
被捕食者
捕食者
A
B
C
D
E
F
B
√
C
√
D
√
E
√
√
F
√
√
相关试卷
这是一份广东省惠州市龙门县中山纪念中学教育集团高级中学2024-2025学年高三上学期11月考试生物试题,共8页。
这是一份广东省佛山市三校2024-2025学年高三上学期第一次联合模拟考试生物试题含答案,共24页。
这是一份云南省长水教育集团2024-2025学年高一上学期期中检测生物试题,文件包含云南省长水教育集团2024-2025学年高一上学期期中检测生物试题pdf、生物答案docx等2份试卷配套教学资源,其中试卷共8页, 欢迎下载使用。

