

甘肃省武威第八中学2024-2025学年七年级上学期1月期末历史试题
展开
这是一份甘肃省武威第八中学2024-2025学年七年级上学期1月期末历史试题,文件包含七年级历史试卷docx、七年级期末历史试卷答案docx等2份试卷配套教学资源,其中试卷共3页, 欢迎下载使用。
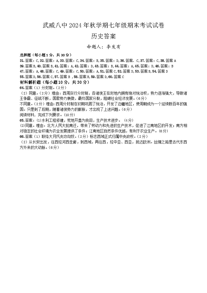
命题人:李发有
选择题(每小题1分,共30分)
31.答案:C,32.答案:A,33.答案:C,34.答案:B,35.答案:D,36.答案. C,37.答案:C,38.答案A
39.答案B,40.答案B,41.答案:A,42.答案:D,43.答案:B,44.答案:A,45.答案:D,46.答案:B
47.答案:A,48.答案:C,49.答案:C,50.答案:A,51.答案C,52.答案D,53.答案B,54.答案D
55.答案D,56.答案C,57.答案B ,58.答案B,59.答案D,60.答案C
材料解析题(每小题10分,共30分)
64.答案(1)分封制。(2分)
(2)同意。(2分)理由:西周实行分封制,各诸侯王在封地内拥有绝对统治权,势力逐渐强大,导致诸王争霸、征战不断,国君势力衰微,最终国家分裂,阻碍社会经济发展。(6分)
不同意。(2分)理由:西周分封制在初期巩固了统治,开发了边疆地区,使周朝成为一个延续数百年的强国。只是到了后期,随着诸侯势力的膨胀,才出现了上述问题。(6分)
阅读材料, 完成下列要求。(10分)
65.答案:(1)水利工程修建,荒地开垦为良田,生产技术进步。 (4分)
(2)同意。理由:北方人民大批南迁,带来了劳动力和先进的生产技术,促进了江南地区的开发;南方相对稳定的社会环境为农业发展提供了条件;江南地区自然条件优越,有利于农业生产。(6分)
66.答案(1)联络大月氏夹攻匈奴。(2分)标志西域正式归属中央政权。(2分)
(2)从长安出发,往西经河西走廊,到西域,再往西,经中亚、西亚,抵达欧洲。丝绸之路是古代东西方外来的大动脉。(6分)
相关试卷
这是一份甘肃省武威市第八中学2024-2025学年九年级上学期11月月考历史试题,文件包含武威八中2024年秋学期九年级第三次阶段性考试试卷修改卷docx、武威八中2024年秋学期九年级第三次阶段性考试政治历史答题卡2pdf、参考答案docx等3份试卷配套教学资源,其中试卷共7页, 欢迎下载使用。
这是一份甘肃省武威市凉州区五和中学联片教研2024-2025学年七年级上学期10月期中历史试题,共4页。试卷主要包含了选择题,综合题等内容,欢迎下载使用。
这是一份甘肃省武威第八中学2024-2025学年七年级上学期10月期中历史试题,文件包含七年级期中历史试卷docx、七年级历史参考答案docx等2份试卷配套教学资源,其中试卷共5页, 欢迎下载使用。