


还剩3页未读,
继续阅读
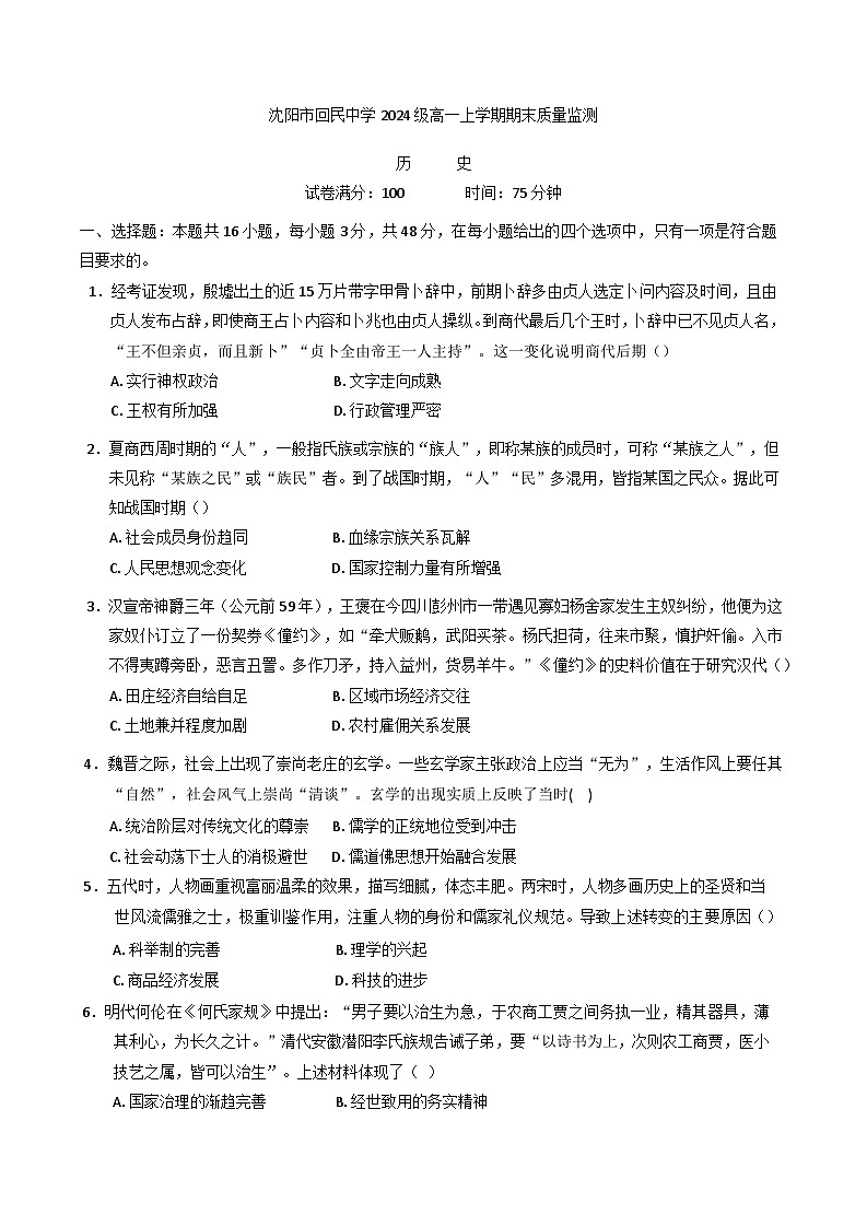
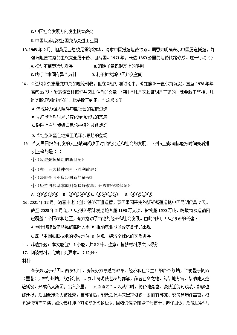
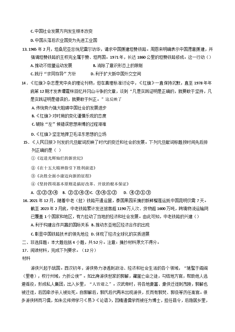
辽宁省沈阳市回民中学2024-2025学年高一上学期期末质量监测历史试卷
展开
这是一份辽宁省沈阳市回民中学2024-2025学年高一上学期期末质量监测历史试卷,共6页。试卷主要包含了选择题,非选择题等内容,欢迎下载使用。
相关试卷
辽宁省县域重点高中协作体2024-2025学年高一上学期10月质量监测历史试卷(解析版):
这是一份辽宁省县域重点高中协作体2024-2025学年高一上学期10月质量监测历史试卷(解析版),共14页。试卷主要包含了 内史本为周官,掌天子八枋之法等内容,欢迎下载使用。
辽宁省沈阳市第一二〇中学2024-2025学年高一上学期第一次质量监历史试题:
这是一份辽宁省沈阳市第一二〇中学2024-2025学年高一上学期第一次质量监历史试题,共15页。试卷主要包含了单选题,材料分析题等内容,欢迎下载使用。
辽宁省沈阳市第一二〇中学2024-2025学年高二上学期第一次质量监测历史试题(解析版):
这是一份辽宁省沈阳市第一二〇中学2024-2025学年高二上学期第一次质量监测历史试题(解析版),共17页。试卷主要包含了有学者指出,晋书·郭默传载等内容,欢迎下载使用。