


2025年上海市长宁区中考一模化学试卷
展开
这是一份2025年上海市长宁区中考一模化学试卷,共6页。试卷主要包含了选择题, 简答题等内容,欢迎下载使用。
(考试时间40分钟,满分50分)
相对原子质量: H-1 C-12 O-16 Fe-56 Cu-64
一、选择题(共20分)
请将正确选项的代号用2B 铅笔填涂在答题纸的相应位置上,更改答案时,用橡皮擦去,重新填涂。
1~14每题均只有1个正确选项,每题1分。
CO2是一种常用的气体肥料。在温室中施用CO2可提高作物光合作用的强度和效率,促进根系发育,提高产品品质,并大幅度提高作物产量。不属于CO2气肥优点的是
A. 提高作物产量 B. 可溶于水 C. 促进光合作用 D. 提高产品品质
2. CO2中碳元素存在的形态是
A. 游离态 B. 化合态 C. 固态 D. 液态
3. 属于纯净物的是
A. 液态二氧化碳 B. 矿泉水 C. 碳酸饮料 D. 空气
4. 一个二氧化碳分子中含有
A. 碳和氧气 B. 碳原子和氧分子
C. 一个碳原子和一个氧分子 D. 一个碳原子和两个氧原子
5. 能与CO2发生反应的是
A.O2 B.N2 C.He D.C
6. 向滴有石蕊的水中通入CO2, 能观察到
A. 溶液由红色变为紫色 B. 溶液由红色变为蓝色
C. 溶液由紫色变为红色 D. 溶液由紫色变为蓝色
7. 能与稀盐酸反应制备CO2的试剂为
A.CaCO3 B.Na₂SO3 B.FeS D.Mg
8. 气体肥料的优点是扩散性强,其原因是
A. 分子之间有间隙 B. 分子在不断运动
C. 分子是保持物质化学性质的一种微粒 D. 分子体积很小
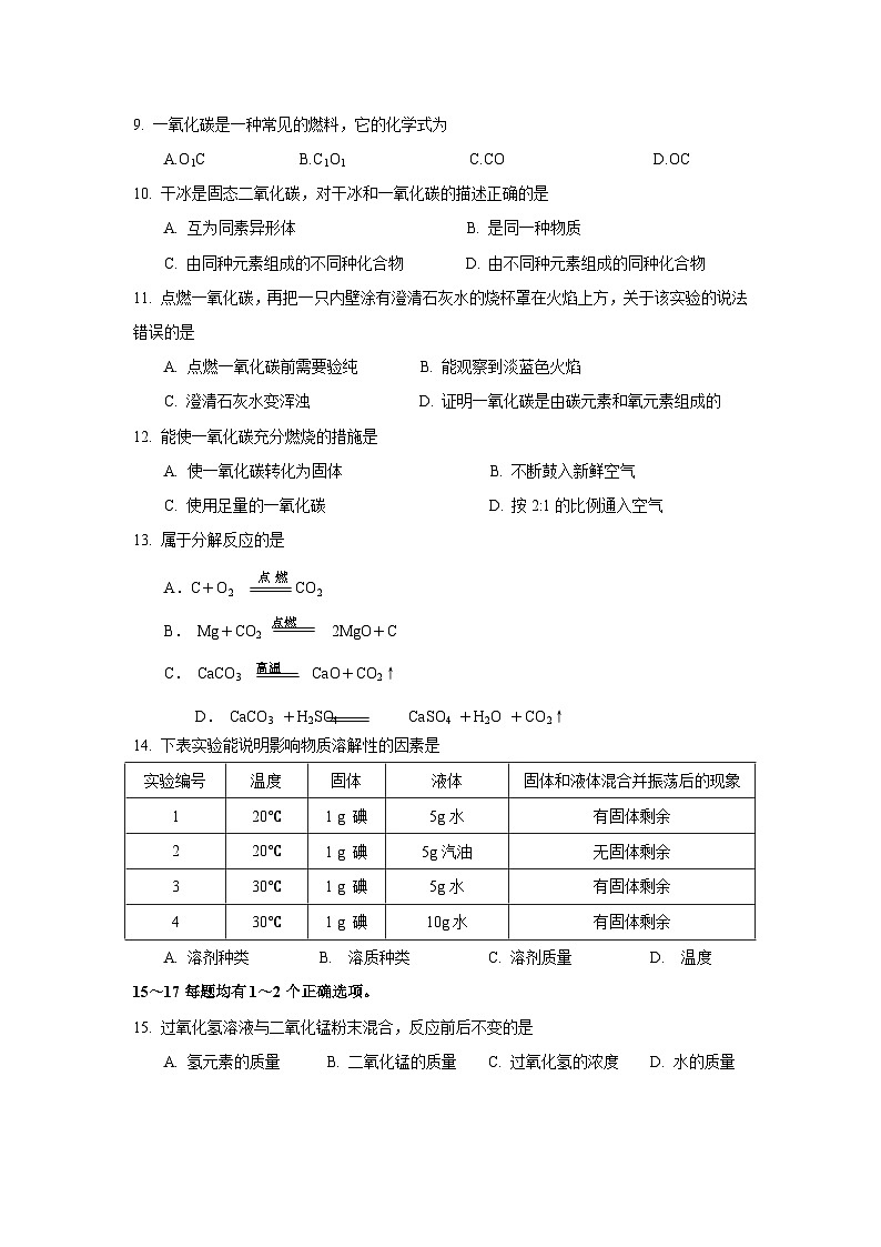
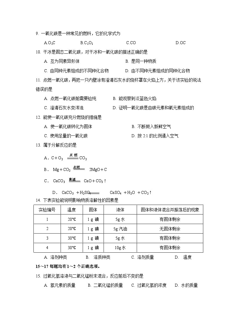
9. 一氧化碳是一种常见的燃料,它的化学式为
A.O1C B.C1O1 C.CO D.OC
10. 干冰是固态二氧化碳,对干冰和一氧化碳的描述正确的是
A. 互为同素异形体 B. 是同一种物质
C. 由同种元素组成的不同种化合物 D. 由不同种元素组成的同种化合物
11. 点燃一氧化碳,再把一只内壁涂有澄清石灰水的烧杯罩在火焰上方,关于该实验的说法错误的是
A. 点燃一氧化碳前需要验纯 B. 能观察到淡蓝色火焰
C. 澄清石灰水变浑浊 D. 证明一氧化碳是由碳元素和氧元素组成的
12. 能使一氧化碳充分燃烧的措施是
A. 使一氧化碳转化为固体 B. 不断鼓入新鲜空气
C. 使用足量的一氧化碳 D. 按2:1的比例通入空气
13. 属于分解反应的是
点燃
A.C+O2 CO2
点燃
B. Mg+CO2 2MgO+C
高温
C. CaCO3 CaO+CO2↑
D. CaCO3 +H2SO4 CaSO4 +H2O +CO2↑
14. 下表实验能说明影响物质溶解性的因素是
A. 溶剂种类 B. 溶质种类 C. 溶剂质量 D. 温度
15~17每题均有1~2个正确选项。
15. 过氧化氢溶液与二氧化锰粉末混合,反应前后不变的是
A. 氢元素的质量 B. 二氧化锰的质量 C. 过氧化氢的浓度 D. 水的质量
16. 铁在空气中会产生铁锈,铁锈中含Fe2O3和Fe(OH)3,下列说法正确的是
A. 铁锈的成分都属于氧化物
B. 铁锈的成分中铁元素的化合价相同
C. 氧气一定参与了反应
D. 水蒸气可能参与了反应
17. 4%硼酸洗液在生活中有广泛用途,进行如下实验配制4%硼酸溶液(右表为硼酸的溶解度)。
下列说法正确的是
A. 硼酸的溶解度为3.65g/100g水
B. 可通过充分搅拌使步骤I 中的硼酸完全溶解
C. 步骤Ⅱ中所得溶液的浓度为8%
D. 所得溶液在20℃时会析出固体,浓度减小、
二、 简答题(共30分)
请根据要求在答题纸的相应位置作答。
18.海水是宝贵的自然资源,从海水中提取食盐的主要过程如图1。
(1)在蒸发池内,海水经过风吹日晒,除去了大量 (选填“溶质”或“溶剂”),最终得到的母液是氯化钠的 (选填“饱和溶液”或“不饱和溶液”),上述过程利用的是 (选填“降温结晶”或“蒸发结晶”)的方法。
(2)粗盐中除了氯化钠外,还含有少量泥沙等杂质。下表是氯化钠的溶解度,设计实验提纯30.0g 粗盐。
①称量30.0 g 粗盐,用 (选填“10 mL” 、“50mL”或”100mL”) 量筒量取一定量 蒸馏水,将两青依次转移至 ( 选填“50mL” 、 “100mL” 或“250mL”)烧杯,充分搅拌溶解:
②搭建过滤装置,用烧杯(如图2)承接滤液,湘斗下端应位于该烧杯 (选填或 “a”、“b”或 “c”)处附近,过滤引流时,玻璃棒紧靠漏斗(如图3)内三层滤纸的 (“x”、“y”或 “z”)处附近:
③搭建蒸发装置,将滤液转移至蒸发皿,蒸发滤液,当 时停止加热;
④将所得固体转移至试剂瓶,请在图4中书写该试剂瓶的标签。
19.生活、生产中有时器要用到高浓度O2。
( 1 ) 氧气瓶中的O2,一般利用物页的沸点差异,从液态空气中分离出O2, 这是利用了物质的
(选填“物理性质”或“化学性质”)。
(2)实验室常用加热氯酸钾和二氧化锰的混合周体来制取氧气,该反应的化学方程式是 , 试管口应 ,可选用 一种氧气的收集方法是 (选填“向上排气法 ”、“ 向下排气法”或 “排水集气法”) , 这是应用了氧气物理性质中的 。
(3)家庭制氧机如图5所示。将A (过碳酸钠白色固体)和 B (二氧化锰黑色粉末)放入水中 产生氧气。反应时放热,反应仓内黑色粉末翻腾。反应仓中过碳酸钠(2Na2CO3·3H2O2) 易溶于水,在水中会生成Na2CO3和 H2O2, H2O2 在 MnO2的作用下产生O2, 反应后 Na2CO3溶液的 pH (选填“>”、 “
相关试卷
这是一份2024年上海市长宁区初三二模化学试卷,共4页。
这是一份2024年上海市长宁区中考化学一模试卷含答案,共5页。
这是一份2023年上海市长宁区中考一模化学试题,共8页。试卷主要包含了选择题,简答题等内容,欢迎下载使用。